YS100_kjj_j - 第14页
Confidential & Proprietary P A G E FDR DO2 FDR DI1 FDR DO1 FDR DO0 J080 1 J07 97 DIP SW(S1) CN3 7 CN3 8 CN3 7 DO CN3 8 DI J10 01 J10 02 J10 03 ・ ・ ・ OFF ON ・Bulk cass ette feeder s ・Mult i-sti ck feed ers ・High -spee…

Confidential & Proprietary
PAGE
FDR DO2
FDR DI1CN38 DI
FDR DO1
FDR DO0CN37 DO
・・・
CN38
CN37
・QFP recovery conveyor
・High-speed stack stick feeders
・High-speed stick feeders
・Multi-stick feeders
・Bulk cassette feeders
DIP SW(S1)
OFF
ON
J0109
CN36 R2
CN33 R2
J0800
J0804
CN36
CN40
CN33
I/O B
I/O C
CONTROL BOX
See Page 2
J0111
J0110
FDR DO2
FDR DI1
FDR DO1
FDR DO0 J0801
J0797
DIP SW(S1)
CN37
CN38
CN37 DO
CN38 DI
J1001
J1002
J1003
・・・
CN33 F1
CN40 F1
CN36 F1
OFF
ON
・Bulk cassette feeders
・Multi-stick feeders
・High-speed stick feeders
・High-speed stack stick feeders
・QFP recovery conveyor
CN33
CN40
CN36
CN36 R1
FDR DO2
FDR DI1CN38 DI
FDR DO1
FDR DO0CN37 DO
・・・
CN38
CN37
・QFP recovery conveyor
・High-speed stack stick feeders
・High-speed stick feeders
・Multi-stick feeders
・Bulk cassette feeders
DIP SW(S1)
OFF
ON
CN36
CN40
CN33
CN40 R1
CN33 R1
J0799
J0803
FDR DO2
FDR DI1
FDR DO1
FDR DO0
CN37
CN38
CN37 DO
CN38 DI
・・・
J0108
CN33 F2
CN36 F2
J0802
J0798
・Bulk cassette feeders
・Multi-stick feeders
・High-speed stick feeders
・High-speed stack stick feeders
・QFP recovery conveyor
DIP SW(S1)
OFF
ON CN33
CN40
CN36
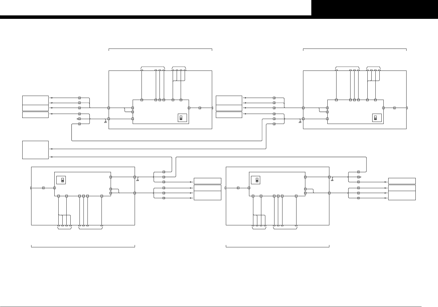
FDR CTRL BOARD ASSY P106 FDR CTRL BOARD ASSY P105
FDR CTRL BOARD ASSY P104FDR CTRL BOARD ASSY P103
CN1
CN2
CN3
I/O B
J0113
CN1
CN2
CN3
CN3
CN2
CN1
J0106
CN3
CN2
CN1
I/O C
J0107J0114
INTERFACE BOARD I/O C
INTERFACE BOARD I/O B
CN30
CN31
CN38
CN37
J0757
J0756
J0105
J0104
J0755
J0754
FDR PWR F2
FDR PWR F1
FDR PWR R1
FDR PWR R2
J0773
J0774
J0772
J0771
I/O CONVEYOR BOARD
See Page 5
I/O CONVEYOR BOARD
See Page 5
・32 SS feeders ・32 SS feeders
・32 SS feeders・32 SS feeders
FAN A N FAN B N
FAN BFAN A
FAN A N FAN B N
FAN BFAN A
FIX32 FRONT-1 FEEDER FIX32 FRONT-2 FEEDER
FAN A NFAN B NFAN A NFAN B N
FAN AFAN BFAN AFAN B
FIX32 REAR-2 FEEDER FIX32 REAR-1 FEEDER
N0108807 N0108806 N0108B87 N0108B86
N0110707N0110706N0110B87N0110B86
CN32
J1032
CN32
J1033
J1034
J1035
J1064
J1065
J1066
J1067
J1096
J1097
J1098
J1099
J1128
CN32
CN32
CC.V5
10
FIX32 FEEDER STRUCTURE
YS100

Confidential & Proprietary
PAGE
FDR DO2
FDR DI1
FDR DO1
FDR DO0 J0801
J0797
DIP SW(S1)
CN37
CN38
CN37 DO
CN38 DI
J1001
J1002
J1003
・・・
OFF
ON
・Bulk cassette feeders
・Multi-stick feeders
・High-speed stick feeders
・High-speed stack stick feeders
・QFP recovery conveyor
CN1
CN2
CN3
CN24
J1024
CN36
CN39
CN36
CN39
CN33
CN33 J0781
J0783
CUNET
PWR PWR F1
CUNET F1
J0782
J0784
I/O
I/O
EMG
FES DI
FES DO
FDR PWR FDR PWR F1
F1 FES DO
FES DI F1
F1 FDR EMG
I/O B
I/O B
TERMINAL BOARD
See Page 4
・24 SS feeders
CN41
CN41RS232C
RS232C
J1130 J1131
FDR DO2
FDR DI1
FDR DO1
FDR DO0
DIP SW(S1)
CN37
CN38
CN37 DO
CN38 DI
・・・
OFF
ON
・Bulk cassette feeders
・Multi-stick feeders
・High-speed stick feeders
・High-speed stack stick feeders
・QFP recovery conveyor
CN1
CN2
CN3
CN24
CN36
CN39
CN36
CN39
CN33
CN33
CUNET
PWR
・24 SS feeders
CN41
CN41RS232C
RS232C
J1130 J1131
CUNET F2
PWR F2
J0785 J0786
J0787 J0788
J1031
J1032
J1033
J1054
J0802
J0798
FDR PWR
FES DO
J0758
FES DI
CN22
CN11
J0163
EMG
I/O
CUNET
CN33
CN39
CN36
PWR
CN36
CN39
CN33
CN41
CN41 RS232C
RS232C
DIP SW(S1)
OFF
ON
・24 SS feeders
・Bulk cassette feeders
・QFP recovery conveyor
CN1
CN2
CN3
CN24
・・・
・High-speed stack stick feeders
・High-speed stick feeders
・Multi-stick feeders
CN37 DO
CN37
CN38 DI
CN38
FDR DO0
FDR DO1
FDR DI1
FDR DO2
J1135 J1134
J0789J0790
J0792 J0791
PWR R1
CUNET R1
R1 FDR EMG
FES DI R1
R1 FES DO
FDR PWR R1
J0756
J0762
CN26,30
J1061
J1062
J1063
J1084
J0803
J0799
I/O
I/O C
I/O C
I/O
EMG
FES DI
FES DO
FDR PWR
I/O B
F2 FDR EMG
FES DI F2
F2 FES DO
FDR PWR F2
I/O
J0108
FDR PWR
FES DO
FES DI
EMG
I/O
CUNET
CN33
CN39
CN36
PWR
CN36
CN39
CN33
CN41
CN41 RS232C
RS232C
DIP SW(S1)
OFF
ON
・24 SS feeders
・Bulk cassette feeders
・QFP recovery conveyor
CN1
CN2
CN3
CN24
・・・
・High-speed stack stick feeders
・High-speed stick feeders
・Multi-stick feeders
CN37 DO
CN37
CN38 DI
CN38
FDR DO0
FDR DO1
FDR DI1
FDR DO2
I/O C
J0800
J0804
J1091
J1092
J1093
J1114
J1136J1137
J0796
J0794
I/O
J0109
FDR PWR R2
R2 FES DO
FES DI R2
R2 FDR EMG
CUNET R2
PWR R2
J0106
J0107
FES24 REAR-1 FEEDER FES24 REAR-1 FEEDER
FES24 FRONT-2 FEEDERFES24 FRONT-1 FEEDER
FDR CTRL BOARD ASSY P103 FDR CTRL BOARD ASSY P104
FDR CTRL BOARD ASSY P105FDR CTRL BOARD ASSY P106
J0795
J0783
TERMINAL BOARD
I/O CONVEYOR BOARD
See Page 3
See Page 4
J0758
CN22
CN11
J0163
J0757
J0763
CN31
CN9,13
I/O CONVEYOR BOARD
See Page 5
INTERFACE BOARD I/O C
INTERFACE BOARD I/O B
J0105
J0104
CONTROL BOX
See Page 2
See Page 3
TERMINAL BOARD
See Page 4
See Page 5
I/O CONVEYOR BOARD
I/O CONVEYOR BOARD
I/O CONVEYOR BOARD
See Page 3
J0163
J0760
J0758
J0754
CN26,30
CN22
CN37
CN11
J0163
J0758
CN22
CN11
J0761
J0755
CN9,13
CN38
See Page 5
See Page 3
I/O CONVEYOR BOARD
I/O CONVEYOR BOARD
TERMINAL BOARD
See Page 4
I/O CONVEYOR BOARD
See Page 5
CN30
CC.V5
11
FES24 FEEDER STRUCTURE
YS100

Confidential & Proprietary
PAGE
FDR DO2
FDR DI1
FDR DO1
FDR DO0 J0801
J0797
DIP SW(S1)
CN37
CN38
CN37 DO
CN38 DI
J1001
J1002
J1003
・・・
OFF
ON
・Bulk cassette feeders
・Multi-stick feeders
・High-speed stick feeders
・High-speed stack stick feeders
・QFP recovery conveyor
CN1
CN2
CN3
CN36
CN39
CN36
CN39
CN33
CN33 J0781
J0783
CUNET
PWR PWR F1
CUNET F1
J0782
J0784
I/O
I/O
EMG
FES DI
FES DO
FDR PWR FDR PWR F1
F1 FES DO
FES DI F1
F1 FDR EMG
I/O B
I/O B
TERMINAL BOARD
See Page 4
CN41
CN41RS232C
RS232C
J1130 J1131
FDR DO2
FDR DI1
FDR DO1
FDR DO0
DIP SW(S1)
CN37
CN38
CN37 DO
CN38 DI
・・・
OFF
ON
・Bulk cassette feeders
・Multi-stick feeders
・High-speed stick feeders
・High-speed stack stick feeders
・QFP recovery conveyor
CN1
CN2
CN3
CN36
CN39
CN36
CN39
CN33
CN33
CUNET
PWR
CN41
CN41RS232C
RS232C
J1130 J1131
CUNET F2
PWR F2
J0785 J0786
J0787 J0788
J0802
J0798
FDR PWR
FES DO
J0758
FES DI
CN22
CN11
J0163
EMG
I/O
CUNET
CN33
CN39
CN36
PWR
CN36
CN39
CN33
CN41
CN41 RS232C
RS232C
DIP SW(S1)
OFF
ON
・Bulk cassette feeders
・QFP recovery conveyor
CN1
CN2
CN3
・・・
・High-speed stack stick feeders
・High-speed stick feeders
・Multi-stick feeders
CN37 DO
CN37
CN38 DI
CN38
FDR DO0
FDR DO1
FDR DI1
FDR DO2
J1135 J1134
J0789J0790
J0792 J0791
PWR R1
CUNET R1
R1 FDR EMG
FES DI R1
R1 FES DO
FDR PWR R1
J0756
J0762
CN26,30
J0803
J0799
I/O
I/O C
I/O C
I/O
EMG
FES DI
FES DO
FDR PWR
I/O B
F2 FDR EMG
FES DI F2
F2 FES DO
FDR PWR F2
I/O
J0108
FDR PWR
FES DO
FES DI
EMG
I/O
CUNET
CN33
CN39
CN36
PWR
CN36
CN39
CN33
CN41
CN41 RS232C
RS232C
DIP SW(S1)
OFF
ON
・Bulk cassette feeders
・QFP recovery conveyor
CN1
CN2
CN3
・・・
・High-speed stack stick feeders
・High-speed stick feeders
・Multi-stick feeders
CN37 DO
CN37
CN38 DI
CN38
FDR DO0
FDR DO1
FDR DI1
FDR DO2
I/O C
J0800
J0804
J1136J1137
J0796
J0794
I/O
J0109
FDR PWR R2
R2 FES DO
FES DI R2
R2 FDR EMG
CUNET R2
PWR R2
J0106
J0107
FDR CTRL BOARD ASSY P103 FDR CTRL BOARD ASSY P104
FDR CTRL BOARD ASSY P105FDR CTRL BOARD ASSY P106
J0795
J0783
TERMINAL BOARD
I/O CONVEYOR BOARD
See Page 3
See Page 4
J0758
CN22
CN11
J0163
J0757
J0763
CN31
CN9,13
I/O CONVEYOR BOARD
See Page 5
INTERFACE BOARD I/O C
INTERFACE BOARD I/O B
J0105
J0104
CONTROL BOX
See Page 2
See Page 3
TERMINAL BOARD
See Page 4
See Page 5
I/O CONVEYOR BOARD
I/O CONVEYOR BOARD
I/O CONVEYOR BOARD
See Page 3
J0163
J0760
J0758
J0754
CN26,30
CN22
CN37
CN11
J0163
J0758
CN22
CN11
J0761
J0755
CN9,13
CN38
See Page 5
See Page 3
I/O CONVEYOR BOARD
I/O CONVEYOR BOARD
TERMINAL BOARD
See Page 4
I/O CONVEYOR BOARD
See Page 5
FES32 FRONT-1 FEEDER FES32 FRONT-2 FEEDER
FES32 REAR-1 FEEDERFES32 REAR-1 FEEDER
・32 SS feeders ・32 SS feeders
・32 SS feeders・32 SS feeders
FAN A N FAN B N
FAN BFAN A
N0108807 N0108806
FAN A N FAN B N
FAN BFAN A
N0108B87 N0108B86
FAN B N
FAN B
N0110706
FAN B N
FAN B
N0110B86
FAN A N
FAN A
N0110707
FAN A N
FAN A
N0110B87
CN32
J1032
CN32
J1033
J1034
J1035
J1064
J1065
J1066
J1067
J1096
J1097
J1098
J1099
J1128
CN32
CN32
CN30
CC.V5
12
FES32 FEEDER STRUCTURE
YS100