YS100_kjj_j - 第20页
Confidential & Proprietary P A G E A1 B1 A2 B2 A3 B3 A4 B4 A5 B5 A6 B6 A7 B7 A8 B8 A9 B9 A10 B10 A11 B11 A12 B12 A13 B13 A14 B14 A15 B15 A16 B16 A17 B17 A18 B18 A19 B19 A20 B20 A21 B21 A22 B22 A23 B23 A24 B24 A25 B25…

Confidential & Proprietary
PAGE
LCD1
LCD2
LCD POWER
J0080
See Page 17
HA01
AC220V: DRIVE
AC220V
W50
U50
V50
4241
3433
J0009
J0052
J0054
J0054
30ΩJ
R1
R1
R1
J0055
0V48
0V48
XT31
0V48
MAX660V/22A
0V48
I/O HEAD BOARD ASSY P041
See Page6
POW/EMG CN1
A1
B1
A2
B2
A3
B3B3
A3
B2
A2
B1
A1
+24V
GND+24V
+48V
GND+48V
11
66
J0044J0043
5 5
2
3
4
3
2
4
J0055
2
4
2
4
33
1 1
H+48V
+48B+48V
+48V
EMERGENCY CIRCUIT
J0091
E3
E2
E1 J0003
QS11
MAX690V/25A
QF11 20A(x20)
MAX690V
NOTE:
Icu≧6KA(AC440V)
J0001
L3
L2
L1
L2
L3
T2
T1
T3
L1 T1
T2
T3 T1
S1
R1 L1
L2
L3 T3
T2
T1 R2
S2
T2
J0001
BRACKET MAIN SWITCH
dYTF(OPTION)
P013
DRIVER
CONVEYOR
DCN1
1
22
1
I/O CONVEYOR BOARD ASSY P025
NF11
MAX250V/10A
6
5
4
E E
1
2
3
J0047
P011
E4
E5
J0234
J0235
11
22
11
22
LCD1
LCD2
J0252
J0253
AC100V
AC100V:CONTROL
1
2
3
ACIN
J0042H+24V
1
2
1
2
See Page3-5
3
4
1
2
3
4
1
2
+24VF3
+24VC1
CN43
A6
B6
A6
B6
A1
B1
A2
B2
A3
B3
A4
B4
A5
B5
A1
B1
A2
B2
A3
B3
A4
B4
A5
B5
+24VF5
CN27
J0046
1
2
3
4
1
2
3
4
CN1
+24V
+24V2
BARCODE READER(OPTION)
1
2
1
2
J0235
A43
1
2
1
2
J0235
A43
REAR
FRONT
J0891
See Page2
J0119BUZZER
1
2
1
2
J0028
BUZZER
B10
A10
B9
A9
B8
A8
B7
A7
B6
A6
B5
A5
B4
A4
B3
A3
B2
A2
B1
A1
+12V
+5V
+24V
EXT.PWR
2/T1 +48V
4/T2
6/T35/L3
3/L2
1/L1+48A+48A
+
FG
N
L
U51
FG
V51
KM11
J0047
QF25 4A
(45℃3.5Amax)
CONV+24V+24A
FDR+24V
QF24 20A
(45℃17.5Amax)
+24B
J0093
600W 27A
GS22
0V24B
+24BJ0031
L
N
FG
V10
U11C
FG
+
-
-
+
INTERCONNECTION DIAGRAM
See sATS,dYTF
TF+24V QF26
DRIVER
CONVEYOR
DCN1
1
22
1
POWER
MOTOR1
2
3
CONTROL BOX A1
J0092
1/L1
3/L2
6/T3
4/T2
2/T1
73 74
0V24A
+24A
J0046
+24V
QF23 12A
(45℃10.5Amax)
+24A+24A
+24A
KM12
MAX690V/6A
J0007
KM11A
CONV+24V CONV+24E
MAX660V/13A
U52
V52
W52 5/L3
U54
V54
W54
GS31 600W 7A
Peak 15.5A 10sec
0V48
-
220V
220V
220V
(3.3sq)
≧AWG12
UPS IN
UPS OUT
GB1
SIGNAL
UPS
At the UPS specification
TC11
J0753
U10
QF21
V10
XT21
CONTROL BOX (EXT POWER)
See Page 2
J0751
J0752
J0031
QF62 7A
V10
U10
J0026
J0027
240V
0V
190V
200V
208V
220V
J0019
J0018
S2
R2
J0069
J0070
U10A
V10A
QF61 15A
J0021
U10B
V10B
1.75kVA
240V
0V
190V
200V
208V
220V
0V
100V
0V
0V
100V
100V
V10B
U10B
V10
U10
J0022
U11C
High Voltage
*The charge mark is put on the place
that might be gotten an electric shock.
・Secondary side of UPS.
・Chemical capacity for motor power in
CONTROL BOX A1.
・On the front cover at CONTROL BOX A1.
・On the cover at the front right side.
・On the cover at the rear right side.
・On the cover at the rear center side.
・On the cover at the rear left side.
・On the left side of the base frame.
・On the right side of the base frame.
・Near the MAIN SW QS11.
・Between INCOMING SUPPLY TERMINAL BLOCKS XB11
and MAIN SW QS11.
・Lower of INCOMING SUPPLY TERMINAL BLOCKS XB11.
・Around J0001 harness.
Residual risk
when MAIN SW QS11 is OFF.
*
!
U11C
U11A
U11A
V10
V10
V10
XT21
MAX660V/22A
V10
V10
U10B
V10B
U10B
V10B
J0021
J0006
W52
V52
U52
W51
V51
U51
J0078
J0005
U51
V51
W51
U50
V50
W50
J0004
GS21
300W 14A
0V24A
0V24A
FG
N
L
+
+
-
-
J0023
FG
V10
U11A
QF21 7A
QF41 7A
J0022
J0026
J0027
TC11
See Page 12
240V
0V
190V
200V
208V
220V
100V
0V
220V
208V
200V
190V
0V
240V
100V
100V
0V
0V
1.5KVA
J0019
J0069
J0070
S2
R2
J0018
TM11
See Page 12
T2
R2
S2
1.7KVA
230V
230V
230V
N
0V
190V
200V
208V
220V
240V
0V
190V
200V
208V
220V
240V
0V
190V
200V
208V
220V
240V
0V
190V
200V
208V
220V
240V
0V
190V
200V
208V
220V
240V
0V
190V
200V
208V
220V
240V
U
V
W
J0075
J0076
J0077
J0017
J0016
J0020
J0015
J0014
J0013
J0012
J0011
J0010
XB11
MAX750V/40A
L1
L2
L3
PE
J0097
L3
L2
L1
QF31 set 5A
(4-6.3A)
Note : QF41 is not used at the UPS specification.
V10 V10
U11C
GS22 N
GS22 L
KM12A
CC.V5
16
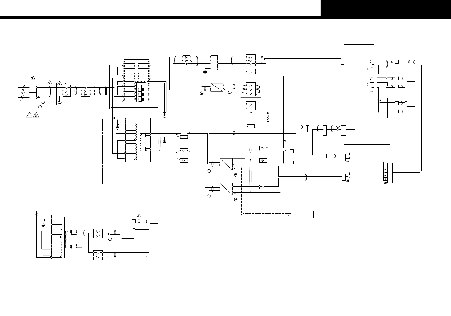
POWER CIRCUIT
YS100

Confidential & Proprietary
PAGE
A1
B1
A2
B2
A3
B3
A4
B4
A5
B5
A6
B6
A7
B7
A8
B8
A9
B9
A10
B10
A11
B11
A12
B12
A13
B13
A14
B14
A15
B15
A16
B16
A17
B17
A18
B18
A19
B19
A20
B20
A21
B21
A22
B22
A23
B23
A24
B24
A25
B25
A26
B26
A27
B27
A28
B28
A29
B29
A30
B30
A1
B1
A2
B2
A3
B3
A4
B4
A5
B5
A6
B6
A7
B7
A8
B8
A9
B9
A10
B10
A11
B11
A12
B12
A13
B13
A14
B14
A15
B15
A16
B16
A17
B17
A18
B18
A19
B19
A20
B20
A21
B21
A22
B22
A23
B23
A24
B24
A25
B25
A26
B26
A27
B27
A28
B28
A29
B29
A30
B30
EMG3
EMG4
EMG5
EMG6
EMG7
EMG8
EMG9
EMG10
EMG11
EMG12
+24VS3
0V
+24VS3
0V
EMG5
EMG6
E12A
EMG11
EMG6
E11A
E13A
EMG16
E12A
E13A
E11A
E12A
+24E
+24VB2
0V
EMG12
EMG13
EMG14
EMG15
EMG16
EMG17
EMG18
EMG19
EMG20
EMG21
EMG22
+24VS3
N0100995
N0100994
N0100993
N0100992
N0100991
N0100990
N0100987
N0100986
N0100985
N0100984
CONTROLLER
FRONT EMG SW
REAR EMG SW
ENABLING SW
FRONT COVER SW
DYTF MAINTENANCE COVER
SPARE
F1 FEEDER EMG
F2 FEEDER EMG
REAR COVER SW
CN11
T32
T31
T22 EMG22
T12 EMG22
T11 EMG0
A2 0V24
T32
T31
T22
T12
T11
A2
A1 +24VA1
13 +24V
23 +24V
33 +24V
14
24 +24E
34 +24B
14
24
34 33
23
13
42 41
CH1CH2
K1K2
LOGIC
DC
AC
+24V
+24V
+24V
+24V
+24E
0V
0V
DI
EMG22
T31
T32B
EMG0
EMG22
EMG22
2
3
4
5
6
7
8
9
10
11
12
13
14
15
16
CN13
1
2
3
4
5
6
7
8
9
10
11
12
13
14
15
16
1
+24VB3
READY OUT
SERVO ON
RL2
S10
SPARE
SPARE
R1 FEEDER EMG
R2 FEEDER EMG
SPARE
SPARE
SPARE
SPARE
SPARE
SPARE
+24VB2
+24VB4
T0100037
N01009B6
N01009A7
N01009A6
N01009A5
N01009A4
N01009A3
N01009A2
N01009A1
N01009A0
N0100997
N0100996
+24VB2
1
2
1
2
F COVER COVER
1
2
1
2
1
2
1
2
F EMG
R EMG EMG
EMG
FRONT EMG SW
SB31
REAR EMG SW
SB32
FRONT COVER SW
SQ101
I/O CONVEYOR BOARD ASSY P025
KM10
A2 0V24A1
U52
V52
W52
1121 T32B
1153 +24B
CONV+24V
U54
V54
W54
1122 T32A
1154+24C
CONV+24E
A2A1
1/L1
3/L2
5/L3
21
2/T1
4/T2
6/T3
22
A1 A2 0V24
+48A
1221 T32A 1222 T32
+48V
+48V
+48V
+48A
+48A
KM12/KM12A
1
2
TF EMG
1
2
1
2
EMG1
EMG1
+24VB2
+24VA7
CN12
N0100982
N0100983
XOT
Y1OT
1
2
3
1
2
3
1
2
3
1
2
3
Y1OTY1OTY1OT
SQ005
1
2
1
2
A1
B1
A2
B2
A3
B3
A1
B1
A2
B2
A3
B3
CN1
1
2
3
1
2
3
CN16
+24VA
X1OT
SQ302
1
22
33
4
5
6
4
5
6
1
POW/EMG
HEAD EMG
EMG3
EMG2
EMG1
EMG0
RL1
GOOD LED
ALARM
+5V
DI
RL2
RL1
+24VA
2
3
4
5
6
7
8
9
10
1
2
3
4
5
6
7
8
9
10
1
I/O HEAD BOARD ASSY P041
1
2
3
1
2
3
GOOD
1
2
3
1
2
3
GOOD
GOOD
GOOD
CONTROL BOX ASSY A1
1
2
3
1
2
3
GOOD
GOOD
1
2
3
1
2
3
GOOD
GOOD
1
2
3
1
2
3
GOOD
GOOD
SERVO1
SERVO2
SERVO3
SERVO4
INTERFACE
※sATS,dYTF
※dYTF
1 2
1 2
C/R GOOD
EMG
1
・
8
9
1
・
8
9
1010
FET
1
2
FDR CTRL BOARD ASSY F1
CN33
P103
EMG
1
・
8
9
1
・
8
9
1010
FET
1
2
CN33
1
2
FDR EMG
1
2
FDR EMG
1
2
1
2
9
8
・
1
9
8
・
1
9
8
・
1
9
8
・
1
F1 FDR EMG
F2 FDR EMG
1
2
R1 FDR EMG
EMG
1
・
8
9
1
・
8
9
1010
FET
1
2
CN33
1
2
FDR EMG
9
8
・
1
9
8
・
1
FDR CTRL BOARD ASSY R1
P105
P104
FDR CTRL BOARD ASSY F2
EMG
1
・
8
9
1
・
8
9
1010
FET
1
2
CN33
1
2
FDR EMG
9
8
・
1
9
8
・
1
1
2
FDR CTRL BOARD ASSY R2
P106
R2 FDR EMG
1
2
R COVER
1
2
COVER
REAR COVER SW
SQ102
TRAY CHANGER(OPTION)
INTERCONNECTION DIAGRAM
See sATS,dYTF
sATS,dYTF
33 34
41 42
1234 SRV ON1233 +24C
+24E
+24E
KM11/KM11A
FES24 FRONT-1 FEEDER
FES24 REAR-1 FEEDER
FES24 FRONT-2 FEEDER
FES24 REAR-2 FEEDER
FIX24 REAR FEEDER
FIX24 REAR FEEDER
FIX24 FRONT FEEDER
FIX24 FRONT FEEDER
A1
13
1/L1
3/L2
5/L3
21
53
63
73
83
A2
14
2/T1
4/T2
6/T3
22
54
64
74
84
CC.V5
17
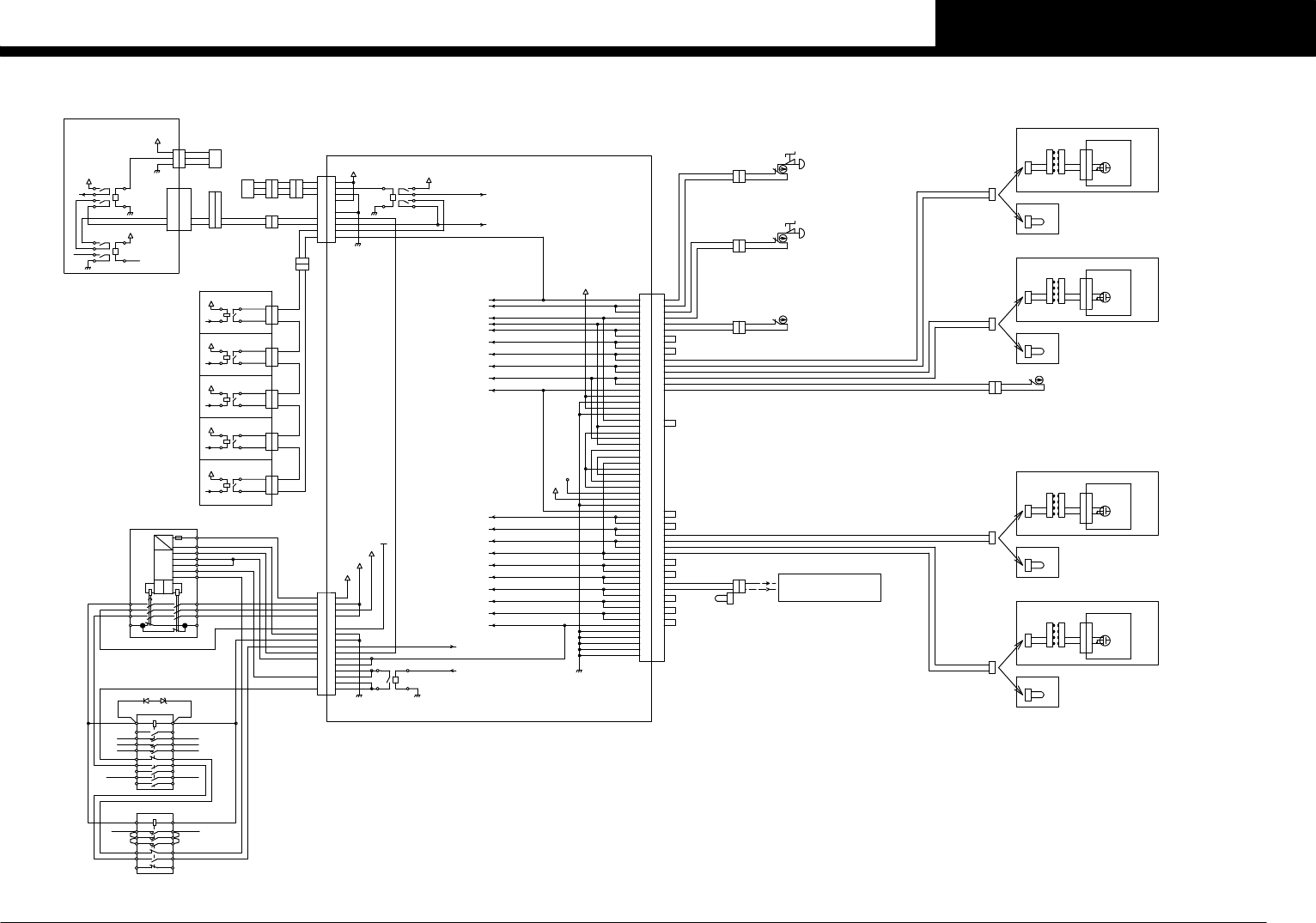
EMERGENCY CIRCUIT
YS100

PAGE
18
Condential & Proprietary
YS100
H 0 1 3 2 1 2
Air circuit (YS100)