JM-100-Rev06PDFA.pdf - 第129页
- 124 - NOTE( 注記 ) #0 1....OPTIONAL PARTS(EN) オプション部 品(EN) #02....OPTIONAL PAR TS オ プション部品 REF.NO NOTE PART NO D E S C R I P T I O N 品 名 Qty 1 401-82290 ATX 232C CABLE A SM2 ATX 232C ケー ブル組2 1 2 EZ-1468979-11 POWER (ENSP…

- 123 -
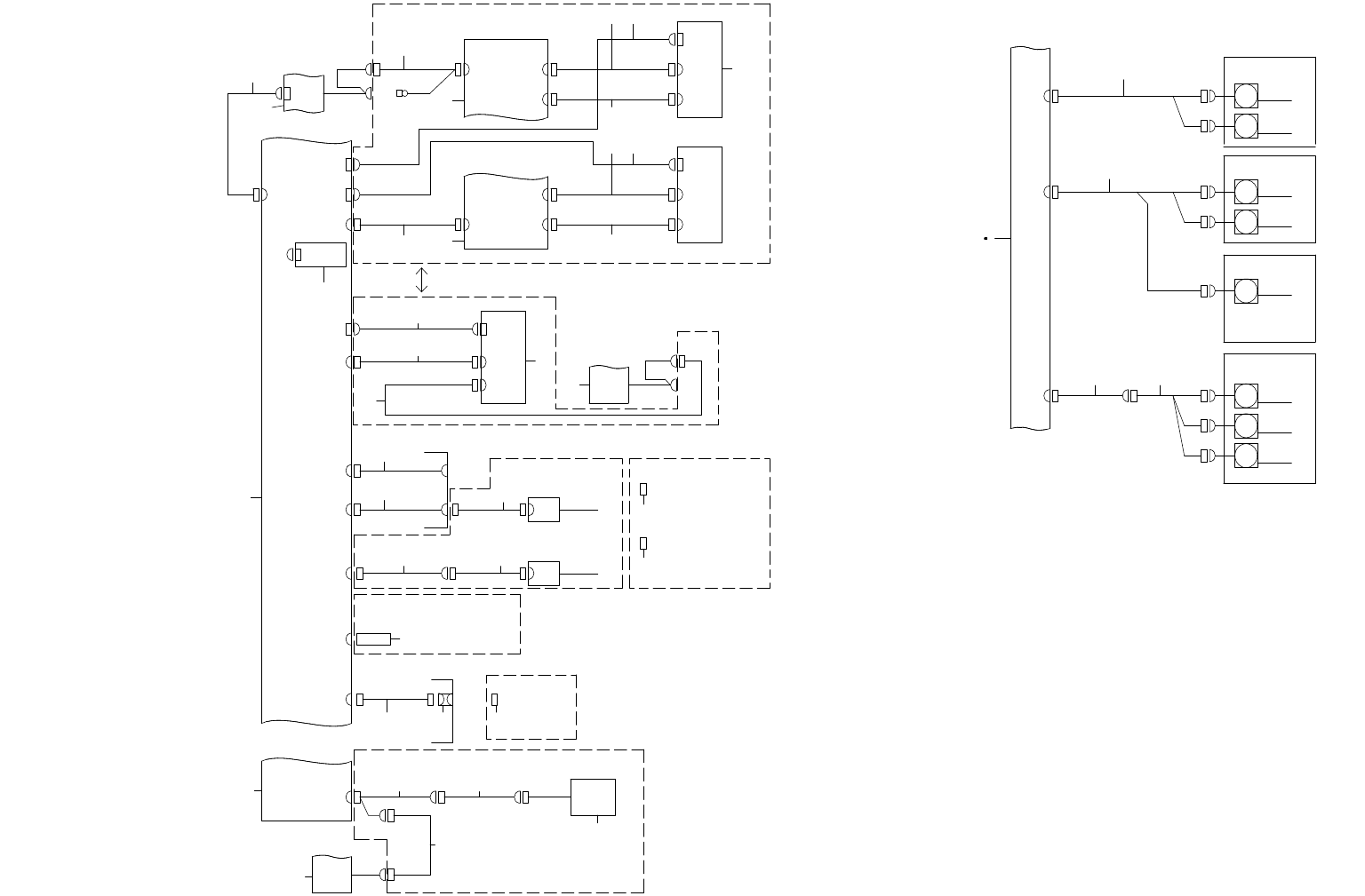
62.SYSTEM DIAGRAM (5)
SYSTEM DIAGRAM ( 5 )
㹑㹒㸿㹌㹂㸿㹐㹂
㸿㹒㹖㸫㹎㸲
㸳㸫㸯㸿
㸿㹒㹖㸫㹎㸳
㸿㹒㹖ࠉ㹓㹌㹇㹒
㹁㹍㹋㸯
㹂㹔㹇㸫㸯
㹄㹊㹁㹂㸫㹎㹕㹐
㹎㹍㹕㹃㹐
㹄㹊㹁㹂㸰㸱㸰㹁
㹐㹑㸰㸱㸰㹁
㹐㹑㹍㹓㹒㸯
㹄㹐㹍㹌㹒ࠉ㹊㹁㹂ࠉ㹋㹍㹌㹇㹒㹍㹐
㹊㹁㹂ࠉ㹄
㹂㹔㹇㸫㹂
㸦㹍㹎㸧㹃㹌
㸦㹍㹎㸧㹃㹌
㹁㹍㹌㹌㹃㹁㹒㹍㹐ࠉ㹁㸿㹎
㹁㹍㹌㹌㹃㹁㹒㹍㹐ࠉ㹁㸿㹎
㹁㹍㹌㹌㹃㹁㹒㹍㹐ࠉ㹁㸿㹎
㹄㹐㹍㹌㹒ࠉ㹀㹍㹒㹒㹍㹋
㹐㹇㹅㹆㹒ࠉ㹁㹍㹔㹃㹐
㹊㸿㹌
㹓㹑㹀ࠉ㹁㹆㸲
㹓㹑㹀ࠉ㹁㹆㸱
㹊㸿㹌㸯
㹄㹐㹍㹌㹒ࠉ㹀㹍㹒㹒㹍㹋
㹐㹇㹅㹆㹒ࠉ㹁㹍㹔㹃㹐
㹓㹑㹀
㹓㹑㹀ࠉ㹁㹆㸰
㹓㹑㹀ࠉ㹁㹆㸯
㸳㸫㸰㸿
㸳㸫㸯㸿
㹑㹓㹎㹃㹐ࠉ㹇㹋㹎㹍㹑㹃ࠉ㹀㹍㸿㹐㹂
㹂㹔㹇㸫㸯
㸿㹒㹖㸫㹎㸲
㹇㹌㸫㹂㹁㸯㸰㹔
㸳㸫㸰㹀
㸯㸫㸰㹂
㸲㸫㸯㹂
㸯㸫㸰㹀
㹃
㹄㸿㹌
㹁㹍㹌㹒㹐㹍㹊ࠉ㹓㹌㹇㹒ࠉ㹒㹍㹎
㹁㹍㹔㹃㹐
㹁㹒㹐㹊ࠉ㹄㸿㹌㸯
㹂㹁ࠉ㹄㸿㹌
㹄㸿㹌
㹄㸿㹌㸱
㹂㹁ࠉ㹄㸿㹌
㹄㸿㹌
㹄㸿㹌
㹒㹍㹎
㹁㹍㹔㹃㹐
㹂㹁ࠉ㹄㸿㹌
㹄㸿㹌㸰
㹄㸿㹌㸯
㹁㹌㸮㸮㸴㸰
㹂㹁ࠉ㹄㸿㹌
㹁㹌㸮㸮㸱㸴
㹁㹌㸱㸴
㹄㸿㹌
㹄㸿㹌
㹐ࠉ㹑㹇㹂㹃ࠉ㹀㹍㹒㹒㹍㹋
㹁㹍㹔㹃㹐
㹂㹁ࠉ㹄㸿㹌
㹄㸿㹌㸰
㹄㸿㹌㸯
㹂㹁ࠉ㹄㸿㹌
㹁㹌㸮㸮㸰㸰
㹁㹌㸰㸰
㹄㸿㹌
㹄㸿㹌
㹊ࠉ㹑㹇㹂㹃ࠉ㹀㹍㹒㹒㹍㹋
㹁㹍㹔㹃㹐
㹂㹁ࠉ㹄㸿㹌
㹄㸿㹌㸰
㹄㸿㹌㸯
㹂㹁ࠉ㹄㸿㹌
㹁㹌㸮㸮㸰㸯
㹁㹌㸰㸯
㹎㹍㹕㹃㹐ࠉ㹑㹓㹎㹎㹊㹗ࠉ㹓㹌㹇㹒ࠉ㹀
㹐㹃㸿㹐ࠉ㹋㹍㹌㹇㹒㹍㹐ࠉ㹍㹎㹒㹇㹍㹌
㹑㹓㹎㹃㹐ࠉ㹇㹋㹎㹍㹑㹃ࠉ㹀㹍㸿㹐㹂
㹁㹍㹋㸰
㸿㹒㹖㸫㹎㸳
㸿㹒㹖ࠉ㹓㹌㹇㹒
㸯㸰㹔ࠉ㹇㹌
㸯㸰㹔ࠉ㹍㹓㹒
㹍㹓㹒㸫㹂㹁㸯㸰㹔
㹐㹊㹁㹂㸫㹎㹕㹐
㹎㹍㹕㹃㹐
㹐㹊㹁㹂㸰㸱㸰㹁
㹐㹑㸰㸱㸰㹁㹐㹑㸰㸱㸰ࠉ㸰
㹐㹑㹍㹓㹒㸰
㹄㹐㹍㹌㹒ࠉ㹊㹁㹂ࠉ㹋㹍㹌㹇㹒㹍㹐
㹊㹁㹂ࠉ㹐
㹂㹔㹇㸫㹂
㸯㸰㹔ࠉ㹍㹓㹒
㹍㹓㹒㸫㹂㹁㸯㸰㹔
㹄㹊㹁㹂㸫㹎㹕㹐
㹎㹍㹕㹃㹐
㹄㹊㹁㹂㸰㸱㸰㹁
㹐㹑㸰㸱㸰㹁
㹐㹑㸰㸱㸰ࠉ㸯
㹐㹑㹍㹓㹒㸯
㹄㹐㹍㹌㹒ࠉ㹊㹁㹂ࠉ㹋㹍㹌㹇㹒㹍㹐
㹐㹑㸫㹎㹁㸯
㹐㹑㸰㸱㸰㹎㹁
㹁㹌㸮㸯㸮㸰
㹁㹍㹋㸯
㹑㹑㹂
㹁㹎㹓ࠉ㹀㹍㸿㹐㹂
㹊㹁㹂ࠉ㹄
㹂㹔㹇㸫㹂
㹂㹔㹇㸫㸰
㸯
㸰
㸱
㸲
㸳
㸴
㸶
㸵
㸷
㸴
㸯㸯
㸯㸱
㸯㸰
㸯㸲
㸯㸮
㸯㸵
㸯㸳 㸯㸴
㸯㸶
㸰㸷 㸰㸷
㸯㸷
㸱㸮 㸱㸮
㸱㸯
㸰㸮
㸰㸯
㸰㸰 㸰㸱
㸰㸲
㸰㸳
㸰㸶
㸰㸵
㸰㸴 㸰㸴 㸰㸴 㸰㸴 㸰㸴 㸰㸴 㸰㸴 㸰㸴
㹋㹓㹊㹒㹇ࠉ㹁㹍㹂㹃ࠉ㹐㹃㸿㹃㹂㹃㹐ࠉ㹍㹎㹒㹇㹍㹌
㸳㸫㸰㹀
㸿㹒㹖ࠉ㹓㹌㹇㹒
㹋㹓㹊㹒㹇ࠉ㹁㹍㹂㹃ࠉ㹐㹃㸿㹃㹂㹃㹐
㹂㹋㸯㸮㸮㹂㹋㸯㸮㸮
㸳㹔㹂㹁
㹎㸱
㸿㹒㹖㸫㹎㸱
㸰㸫㸯㹂
㹐㹑㸫㸰㸱㸰㹁ࠉ㹀㹍㸿㹐㹂
㹑㹇㹍㸰
㹁㹍㹋
㸴㸫㸯㹀
㹃㹖㹒㹃㹐㹌㸿㹊ࠉ㹍㹓㹒㹎㹓㹒ࠉ㹍㹎㹒㹇㹍㹌
㸰㹂ࠉ㹀㸿㹐㹁㹍㹂㹃ࠉ㹐㹃㸿㹂㹃㹐ࠉ㹍㹎㹒㹇㹍㹌
㹀㸿㹐㹁㹍㹂㹃ࠉ㹐㹃㸿㹂㹃㹐
㹀㸿㹐㹁㹍㹂㹃ࠉ㹐㹃㸿㹂㹃㹐
㸰㹂ࠉ㹎㹐㹍㹒㹃㹁㹒ࠉ㹋㹍㹂㹓㹊㹃
㸱㸰
㸱㸰
㸱㸱 㸱㸱
㸱㸲
㸱㸳
㸴㸫㸯㹀
㸲㸮
㸱㸷
㸱㸶
㸲㸯
㸱㸴
㸱㸵

- 124 -
NOTE( 注記 ) #01....OPTIONAL PARTS(EN) オプション部品(EN)
#02....OPTIONAL PARTS オプション部品
REF.NO NOTE PART NO D E S C R I P T I O N
品 名
Qty
1 401-82290 ATX 232C CABLE ASM2
ATX 232C ケーブル組2
1
2 EZ-1468979-11 POWER (ENSP-300P-S20-11S)
電源(ENSP−300P−S20−11S)
1
3 402-05765 CPU BOARD
CPUボード
1
4 402-06824 ENV SYS DSK ASM (JM100 MES)
環境ディスク組(JM100 SSD MES)
1
5
#02
402-05757 ATX-SPIMP PWR CABLE ASM2
ATX−SPIMP 電源ケーブル組
1
6
#02
401-29641 SUPER IMPOSE BOARD
スーパーインポーズボード
1
7
#02
401-29642 DVI CABLE L2.5M
DVIケーブル2.5M
1
8
#02
401-29084 SPIMP-F LCD SERIAL CABLE ASM
SPIMP−F LCD シリアルケーブル組
1
9
#02
401-90366 SPIMP-F LCD PWR CABLE ASM
SPIMP−F LCD電源ケーブル組
1
10
#02
401-58158 15INCH LCD MONITOR
15インチ LCDモニタ
1
11
#02
401-82263 CPU-SP IMP SERIAL CABLE ASM
CPU−SP IMP シリアルケーブル組
1
12
#02
401-29643 DVI CABLE L4.0M
DVIケーブル4.0M
1
13
#02
401-29087 SPIMP-R LCD SERIAL CABLE ASM
SPIMP−R LCD シリアルケーブル組
1
14
#02
401-90370 SPIMP-R LCD PWR CABLE ASM
SPIMP−R LCD電源ケーブル組
1
15 401-29642 DVI CABLE L2.5M
DVIケーブル2.5M
1
16 401-29084 SPIMP-F LCD SERIAL CABLE ASM
SPIMP−F LCD シリアルケーブル組
1
17 401-58158 15INCH LCD MONITOR
15インチ LCDモニタ
1
18 402-05756 F LCD PWR CABLE ASM
F LCD 電源ケーブル組
1
19 EZ-1468979-11 POWER (ENSP-300P-S20-11S)
電源(ENSP−300P−S20−11S)
1
20 HK-0651200-80 MODULAR KAPLA
モジュラーカプラ
1
21
#01
HX-0066000-00 DUST COVER
ダストカバー
1
22 402-06696 ASM_JM100_POWER_SUPPLY_UNIT_B
JM100_電装ユニット_B
1
23
#01
402-06708 ASM_JM100_POWER_SPLY_UNIT_B_EN
JM100_電装ユニット_B_EN
1
24 401-89241 BASE L FAN RELAY CABLE ASM
ベースLファン中継ケーブル組
1
25 402-05758 BASE R FAN RELAY CABLE ASM
BASE R ファン中継ケーブル組
1
26 401-89090 DC FAN ASM
DCファン組
1
27 401-89243 TOP COVER FAN RELAY CABLE ASM
トップカバーファン中継ケーブル組
1
28 401-89244 TOP COVER FAN CABLE ASM
トップカバーファンケーブル組
1
29 400-44522 USB RELAY CABLE
USB延長ケーブル
1
30
#01
HX-0066700-00 DUST COVER
ダストカバー
1
31 HW-0018100-80 LAN CABLE
LANケーブル
1
32 401-73482 USB BARCORD READER CABLE(4M)
USBバーコードリーダーケーブル(4M)
1
33 EZ-1458644-11 READER BAR CODE
バーコードリーダー(GD4430−BK)
1
34 401-73481 USB REPEATER CABLE
USBリピーターケーブル
1
35 401-29932 2D PROTECT MODULE(USB)
2Dプロテクトモジュール(USB)
1
36 401-35433 8-PORT COM BOARD
8−PORT COMボード
1
37 EZ-1468979-11 POWER (ENSP-300P-S20-11S)
電源(ENSP−300P−S20−11S)
1
38 401-39308 SCANNER ADAPTER CABLE
スキャナ接続ケーブル
1
39 401-39307 HIGH FLEXIBLE CABLE
屈曲ケーブル
1
40 401-99830 BARCODE READER
バーコードリーダー
1
41 402-13470 MULTI SENS POWER CABLE ASM
マルチセンサ電源ケーブル組
1

- 125 -
63.SYSTEM DIAGRAM (6)
SYSTEM DIAGRAM ( 6 )
㹃㹊㹃㹁㹒㹐㹇㹁㸿㹊ࠉ㹓㹌㹇㹒ࠉ㸿
㸱㹂ࠉ㹑㹃㹌㹑㹍㹐ࠉ㹓㹌㹇㹒ࠉ㹍㹎㹒㹇㹍㹌
㹁㹌㸰
㹁㹌㸯
㹋㹎㹑㸱㹂㸫㹎㹕㹐ࠉ㹎㹁㹀
㹁㹌㸰
㹁㹌㸯
㹋㹎㹑㸱㹂㸫㹎㹕㹐ࠉ㹎㹁㹀
㹑㹑㹂
㹊㸿㹌㸲
㸳㸫㸯㹁
㹊㸿㹌㸲
㹁㹎㹓ࠉ㹀㹍㸿㹐㹂
㸦㸴㸫㸰㹀㸧
㸦㸴㸫㸲㹀㸧
㸱㹂㹁㹎㹓㸫㹊㸿㹌㸯
㹊㸿㹌㸯
㹋㹎㹑㸱㹂㸫㹕㹊㹃㹂ࠉ㹎㹁㹀
㹁㹌㸯
㹁㹌㸰
㹁㹌㸴
㹁㹌㸯
㹎㹍㹕㹃㹐ࠉ㹑㹓㹎㹎㹊㹗ࠉ㹓㹌㹇㹒ࠉ㹀
㸴㸫㸰㸿
㹁㹌㸮㸮㸯㸮
㹁㹌㸯㸮
㹁㹎㹁㹇ࠉ㹀㸿㹁㹉㹀㹍㸿㹐㹂
㹁㹌ࠉ㸿㸯㸰
㸲㸫㸳㹁
㹁㹌ࠉ㸿㸯㸰
㸴㸫㸰㸿
㹄㸿㹌
㹄㸿㹌
㹂㹁ࠉ㹄㸿㹌
㹎㹍㹕㹃㹐ࠉ㹑㹓㹎㹎㹊㹗ࠉ㹓㹌㹇㹒ࠉ㹀
㸳㸫㸱㹀
㹁㹌㸮㸮㸯㸯
㹁㹌㸯㸯
㹋㹎㹑㸱㹂㸫㹂㹋㹂ࠉ㹎㹁㹀
㹎㹐㹍㹈㹃㹁㹒㹍㹐
㹂㹋㹂㹝㹂㹃㹔㹇㹁㹃
㹁㹌㸰
㹁㹌㸯
㹋㹎㹑㸱㹂㸫㹕㹊㹃㹂ࠉ㹎㹁㹀
㹁㹌㸯
㹄㹍㹐ࠉ㹋㹎㹑㸱㹂㸫㹂㹐㹔ࠉ㹎㹁㹀ࠉ㸦㹑㹊㸿㹔㹃㸧
㹄㹍㹐ࠉ㹁㹎㹓ࠉ㹀㹍㸿㹐㹂
㹓㹑㹀㸱 㸮㹓㹑㹀㸱 㸮
㹓㹑㹀㸰
㸮
㹓㹑㹀㸰
㸮
㹋㹎㹑㸱㹂㸫㹂㹐㹔ࠉ㹎㹁㹀ࠉ㸦㹑㹊㸿㹔㹃㸧㹋㹎㹑㸱㹂㸫㹂㹐㹔ࠉ㹎㹁㹀ࠉ㸦㹋㸿㹑㹒㹃㹐㸧
㹁㸿㹋㹃㹐㸿
㹁㹌㸯㸮
㹁㹌㸵
㹁㹌㸳
㹁㹌㸰
㹁㹌㸷
㹁㹌㸵
㹁㹌㸳
㹁㹌㸯
㹎㹑㹁㸫㹁㹌㸯
㹎㹆㸿㹑㹃ࠉ㹑㹆㹇㹄㹒ࠉ㹁㹎㹓ࠉ㹀㹍㸿㹐㹂
㹁㹎㸫㹎㹑ࠉ㸦㸰㸮㸿㸧
㹁㹎㸫㹎㹑㸫㹍㹓㹒
㹁㹎㸫㹎㹑㸫㹇㹌
㹎㹆㸿㹑㹃ࠉ㹑㹆㹇㹄㹒
㹎㹍㹕㹃㹐ࠉ㹓㹌㹇㹒
㹎㹑㸫㹁㹌㸳㸯
㹁㹌㸳㸯
㸯 㸰㸳㸴
㸱㸵
㸲
㸶
㸯㸮
㸯㸯
㸯㸱
㸯㸲
㸷
㸯㸰
㸯㸴
㸯㸳
㸯㸵 㸯㸶
㸰㸲
㸰㸳
㸰㸰
㸯
㸰
㸯㸷
㸰㸮
㸰㸯
㸰㸰
㸰㸴 㸰㸵
㸰㸶
㸰㸷
㸱㸯
㸯㸵
㸰㸶
㹎㹐㹍㹈㹃㹁㹒㹍㹐
㸱㸮
㹁㹌㸯
㹁㹌㸰
㹂㹋㹂㹝㹂㹃㹔㹇㹁㹃
㹋㹎㹑㸱㹂㸫㹂㹋㹂㸰ࠉ㹎㹁㹀
㸰㸷
㹁㹌㸯
㸰㸴
㸰㸯
㸰㸱
㸰㸱