00194888-02_DE_EN_Installationsanleitung - 第66页
Installationsanleitung Stationssoftw are Version 603.01 SP1 Ausgabe 03/2007 18 von 47 3.3.1 Stationsrechner Bezeichnung SIMATIC Box PC 627 CPU / Taktfrequenz Pentium M / 2 GHz Speicher RAM 1 GB Festplatte 40 GB externes …

Installationsanleitung Stationssoftware Version 603.01 SP1 Ausgabe 03/2007
3.3 Hardware-Komponenten SIPLACE D1, D2 und D4
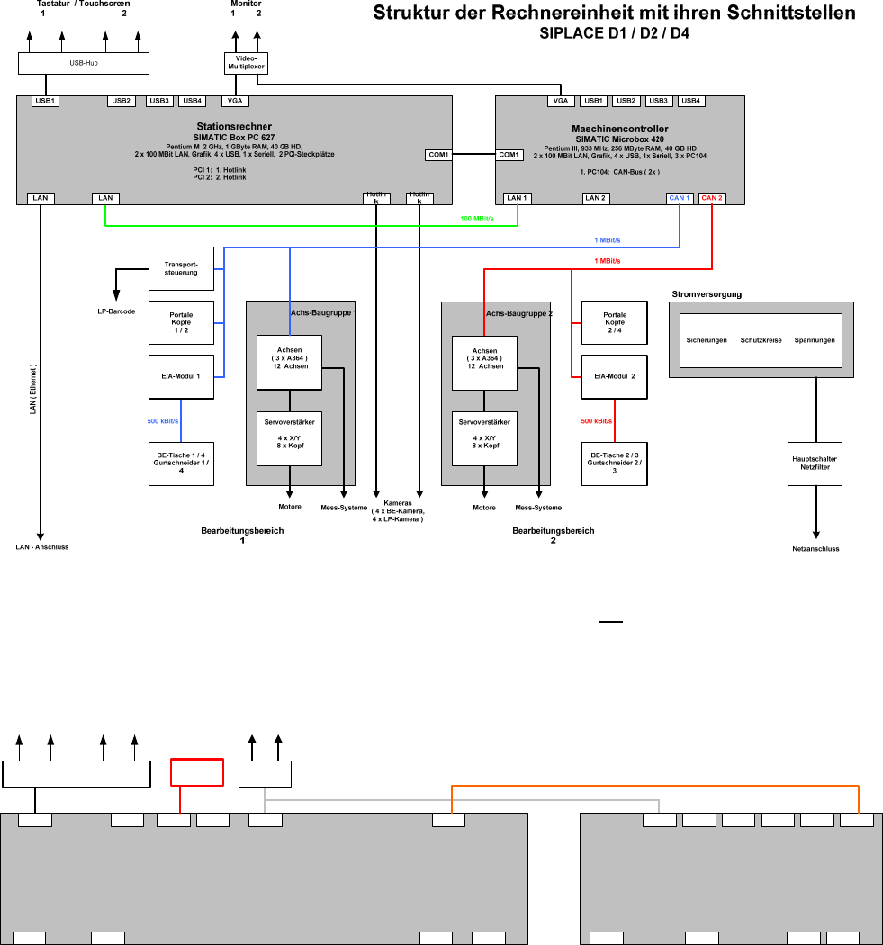
Die folgende Grafik zeigt für die Maschinentypen der SIPLACE D-Serie (außer SIPLACE D3) die
Hardware-Komponenten des Rechnersystems:
Abb. 3-2: Hardware-Komponenten des Rechnersystems für die SIPLACE D-Serie, außer SIPLACE D3 (Prinzipschaltbild)
Die folgende Grafik zeigt die Hardware-Komponenten des Rechnersystems mit konfiguriertem
Koplansensor:
Stationsrechner
SIMATIC Box PC 627
Pentium M 2 GHz, 1 GByte RAM, 40 GB HD,
2 x 100 MBit LAN, Grafik, 4 x USB, 1 x Seriell, 2 PCI-Steckplätze
PCI 1: 1. Hotlink
PCI 2: 2. Hotlink
LAN
VGAUSB1
Video-
Multiplexer
USB2 USB3 USB4
Hotlink Hotlink
Maschinencontroller
SIMATIC Microbox 420
Pentium III, 933 MHz, 256 MByte RAM, 40 GB HD
2 x 100 MBit LAN, Grafik, 4 x USB, 1x Seriell, 3 x PC104
1. PC104: CAN-Bus ( 2x )
CAN 1
VGA
LAN 1
USB1
17 von 47
CAN 2
USB2 COM1USB3 USB4
LAN 2
Monitor
1 2
LAN
USB-Hub
Tastatur / Monitor / Touchscreen / Barcode
1 2
Struktur der Rechnereinheit mit 3D-Koplansensor
SIPLACE D3
Koplan-
sensor
COM1
seriell
Abb. 3-3: Hardware-Komponenten des Rechnersystems für die SIPLACE D3 mit 3D-Koplansensor (Prinzipschaltbild)

Installationsanleitung Stationssoftware Version 603.01 SP1 Ausgabe 03/2007
18 von 47
3.3.1 Stationsrechner
Bezeichnung SIMATIC Box PC 627
CPU / Taktfrequenz Pentium M / 2 GHz
Speicher RAM 1 GB
Festplatte 40 GB
externes DVD-Laufwerk ja
Serielle Schnittstellen 1
USB-Schnittstellen
und externer USB-Hub
ja
Netzwerk 2x 100 MBit
Tabelle 3-8: Hardware Stationsrechner (SIPLACE D-Serie)
3.3.2 Maschinencontroller
Bezeichnung
SIMATIC Microbox 420
CPU / Taktfrequenz
Pentium III / 933 MHz
Speicher RAM
256 MB
Festplatte
40 GB
externes DVD-Laufwerk ja
Serielle Schnittstellen 1
USB-Schnittstellen
und externer USB-Hub
ja
Netzwerk
2x 100 MBit
Tabelle 3-9: Hardware Maschinencontroller (SIPLACE D-Serie)

Installationsanleitung Stationssoftware Version 603.01 SP1 Ausgabe 03/2007
3.4 Netzwerkkonfiguration
Abb. 3-4: Netzwerkverbindungen Maschine und SIPLACE Pro
Zwischen Stationsrechner, Visionrechner (optional) und Maschinencontroller ist ein eigenes privates
Netzwerk (100 MB) über eine Subnetmask eingerichtet.
Die IP-Adressen für Stationsrechner, Visionrechner und Maschinencontroller können somit für alle
SIPLACE-Maschinen fest vergeben werden. Diese IP-Adressen sind außerhalb des privaten Netzwerkes,
also auch z.B. im SIPLACE-LAN bzw. Kunden-LAN, nicht bekannt.
Während der Installation der Stationssoftware müssen diese IP-Adressen nicht mehr vom Bediener
konfiguriert werden.
IP-Adresse Stationsrechner 192.168.255.249
IP-Adresse Maschinencontroller 192.168.255.250
IP-Adresse Visionrechner 192.168.255.251
Subnetmask Stationsrechner/Maschinencontroller 255.255.255.248
IP-Adressband SIPLACE-LAN bzw.
IP-Adessband Kunden-LAN
172.22.xxx.xxx
wird vor Ort konfiguriert
Subnetmask SIPLACE-LAN bzw.
Subnetmask Kunden-LAN
255.255.0.0
wird vor Ort konfiguriert
Tabelle 3-10: Netzwerkkonfiguration
19 von 47