Ersa HF3_20 操作说明 - 第202页
6|功能描述 6.13 机器操作模式 机器操作模式在下一页面中有显示。 Ersa GmbH 操作说明_HF3_20_zh|Rev. 7|2017/10/25 202/600

6|功能描述
重新分类队列
ü 重新分类队列:
a) 在输入对话框 [产品名称] 中点击按键
或 。
ð 重新分类队列。
从队列中删除一个生产产品
ü 删除一个生产产品:
a) 在输入对话框 [产品名称] 中点击需要删除的行内的按键
。
ð 出现一个询问对话框。
b) 点击复选框 [Yes 是]。
ð 已从队列中删除了生产产品。
启动队列
ü 启动和处理队列。
ü 您提交了正确顺序和正确数量的板子。
a) 将机器切换到[自动状态]运行模式下。
ð 一旦机器就绪,就会启动分配的焊接程序,处理队列。
ð 由此结束该过程。
Ersa GmbH
操作说明_HF3_20_zh|Rev. 7|2017/10/25 201/600

6|功能描述
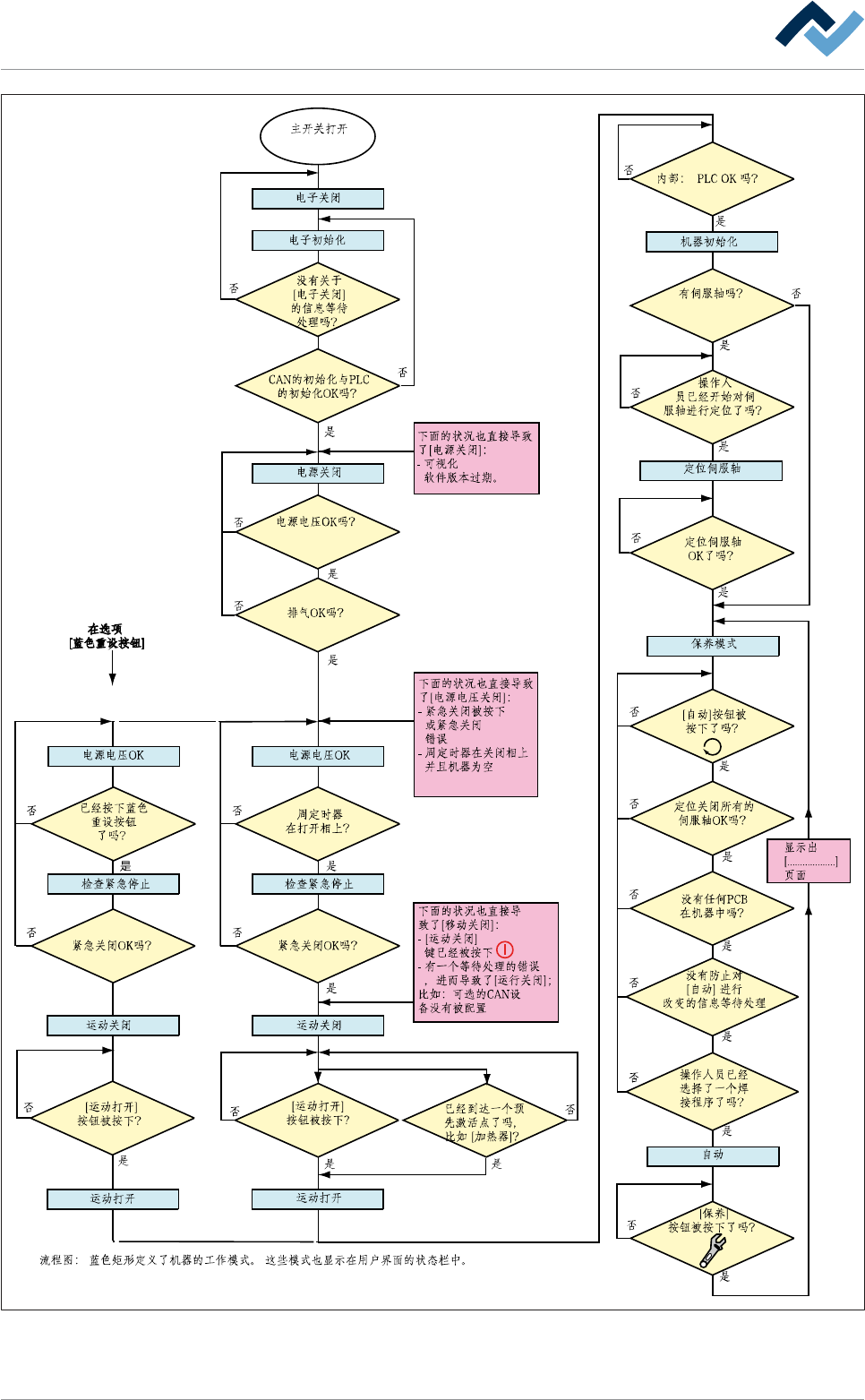
6.13 机器操作模式
机器操作模式在下一页面中有显示。
Ersa GmbH
操作说明_HF3_20_zh|Rev. 7|2017/10/25 202/600

6|功能描述
Ersa GmbH
操作说明_HF3_20_zh|Rev. 7|2017/10/25 203/600