Ersa HF3_20 操作说明 - 第76页
5|调试 Ersa GmbH 操作说明_HF3_20_zh|Rev. 7|2017/10/25 76/600

5|调试
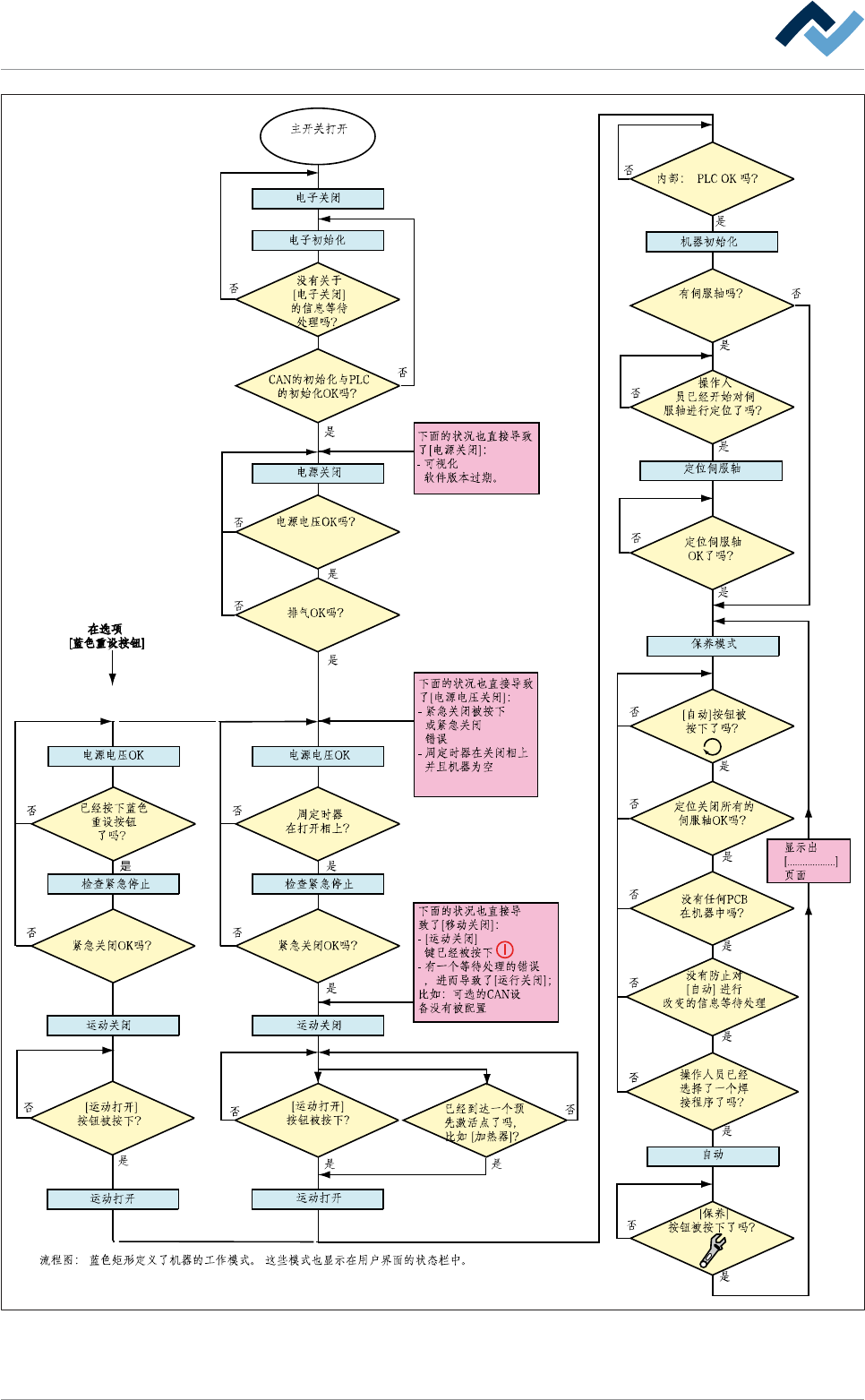
5.3 机器操作模式
机器操作模式在下一页面中有显示。
Ersa GmbH
操作说明_HF3_20_zh|Rev. 7|2017/10/25 75/600

5|调试
Ersa GmbH
操作说明_HF3_20_zh|Rev. 7|2017/10/25 76/600

5|调试
5.4 第一次调试
在正确完成了所有在运输,安装,储存,清理 [
}41]章节中描述的工作后,才
可以对机器进行调试。 按顺利进行以下操作和/或检查:
5.4.1 连接机器
I ON
0 OFF
a) 去除主开关的锁。将主开关放到 ON 位置上。
b) 接通低压供电装置(UPS,选装件)
c) 接通电脑。
ð 现在自动运行以下过程:
a) 启动电脑的操作系统
b) 启动机器软件。
c) 启动 PLC。
ð 该过程最多可能持续五分钟。
小心
财产损失危险!
ü 如果通过主开关断开了机器,则您不允许立即重新接通它:
a) 请在断开之后至少等待三分钟!
b) 之后才能重新接通机器!
ð 如果未注意这一点,可能损坏机器的电子装置、电脑和 UPS!
提示
为电池充电
如果在打开机器时出现了错误信息 [电池没电],就需要对欠压电源单元的电池
充电大约3小时。
a) 保持机器处于这种状态。
b) 只有在这一个程序完成后才能对机器进行调试。
ü 如果在终端上有蓝色的
复位
按键:
a) 按下蓝色的
复位
按键。
ð 机器现在处于运行模式 [关 电源] 中,参见状态栏或 流程图 [
}75]。
ð 由此结束该过程。
5.4.2 调整气动和氮气压力
a) 在保养单元上设置正确的氮气供给压力。为此请同样阅读章节连接机器
[}62]。
b) 在保养单元上设置压缩空气气源正确的压力(选装件:EPC)。为此请同
样阅读章节连接机器 [
}62]。
5.4.3 用户登录
如果在启动一下机器软件后需要输入一个密码,就说明已经创建了一个用户并
拥有管理员的权限。
a) 根据所需要的权限以一个用户的名义登陆。
b) 有关这方面,请阅读有关功能描述的 [用户管理]章节中的内容。
Ersa GmbH
操作说明_HF3_20_zh|Rev. 7|2017/10/25 77/600