DECAN_S1_TRM(Ver1.3_CS20.11) - 第129页
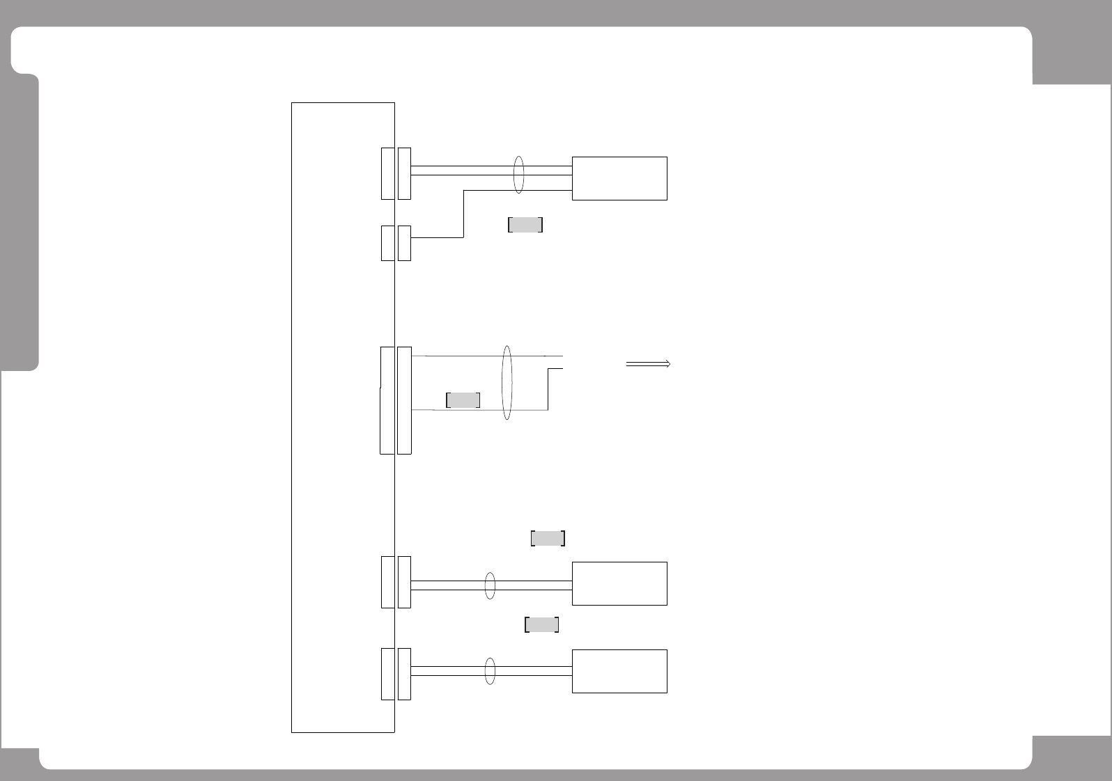
Page +$1:+$ 127 DECAN S1 Front Feeder Board Interface (1/2) NO. P ART NO. P ART NAME Q'TY Old No. Supply Supply L T Reference 1 AM03-027093A CABLE ASSY -FFD_HD_CAN 1 2 AM03-026603 B CABLE ASSY -FLA T 2 1 3 AM03-0270…

Page
+$1:+$
126
DECAN
S1
Front Feeder Board Interface (1/2)
1
2
3
4
5 6
7
AM03-026603A
FRONT FEEDER I/F
BOARD
CAN_H
CAN_L
/IO_RESET
+24G
+12G
+12V
4
5
6
4
5
6
4P
CN4P
6P
CN2P
3
3
CN2S
1
2
1
2
HEAD CAN
D-S1_FL002(13)
D-S1_CA104
3
4
5
6
2
1
FRONT FEEDER BASE
RIGHT B/D
FEEDER OUTPUT #31~#60
~
~
12 12
CN8P
12P
1
CN12S
1
11
60
60P
~
60
~
CN6P
CN6S
CAN_H
CAN_L
/IO_RESET
+24G
+12G
+12V
4
5
6
4
5
6
6P
CN3P
3
3
CN3S
1
2
1
2
4
5
6
3
2
1
D-S1_CA104-1
4
5
6
3
2
1
4
5
6
3
2
1
4
5
6
3
2
1
SM48_CA104
FFD-CAN
CV-CN2
CONVEYOR IF BD
22
44
33
1 1
SAFETY CONTROL BD
24G
24G
+24V
+24V
SM511_FD101-1
4
4
SACO-CN21
2
3
1
2
3
1
FFD-PW
SM511_FD101
2
4
3
1
2
4
3
1
SM_FD004
J90800839D
AM03-010866C
AM03-010867B
AM03-027092A
AM03-006942A
AM03-027093A

Page
+$1:+$
127
DECAN
S1
Front Feeder Board Interface (1/2)
NO. PART NO. PART NAME Q'TY Old No. Supply Supply LT Reference
1 AM03-027093A CABLE ASSY-FFD_HD_CAN 1
2 AM03-026603B CABLE ASSY-FLAT 2 1
3 AM03-027092A CABLE ASSY-CVIF_FFD_CAN_EXT 1
4 AM03-006942A CABLE ASSY-CVIF_FFD_CAN 1
5 AM03-010866C CABLE ASSY-FRONT FDR CTRL PWR_J1L 1
6 AM03-010867B CABLE ASSY-FRONT FDR CTRL PWR-EXT 1
7 J90800839D RIGHT FDR SOL OUTPUT CABLE ASSY 1

Page
+$1:+$
128
DECAN
S1
Front Feeder Board Interface (2/2)
1
2
3
4
FRONT FEEDER I/F
BOARD
60 60
1
60P
~
EXT-CN3P
1
~
EXT-CN3S
11
60
60P
~
60
~
EXT-CN2P
EXT-CN2S
FEEDER #31~#60
RIGHT B/D
FRONT FEEDER BASE
SM_FD007
FEEDER #1~#30
FRONT FEEDER BASE
LEFT B/D
SM_FD006
FEEDER INPUT(#1~#30)
FEEDER INPUT(#31~#60)
FRONT FEEDER BASE
LEFT B/D
FEEDER OUTPUT(#1~#30)
~
~
12 12
CN7P
12P
1
CN7S
1
11
60
60P
~
60
~
CN5P
CN5S
4
5
6
4
5
6
8P
CN13P
3
3
CN13S
1
2
1
2
8
7
8
7
SM511C_FD002
SM_FD003
J90800838D
TB2-1B
RY1-3
REFER TO POWER BLOCK DIAGRAM
J90800841C
J90800842C
AM03-014721B