SI-E1000_PL_805 - 第142页
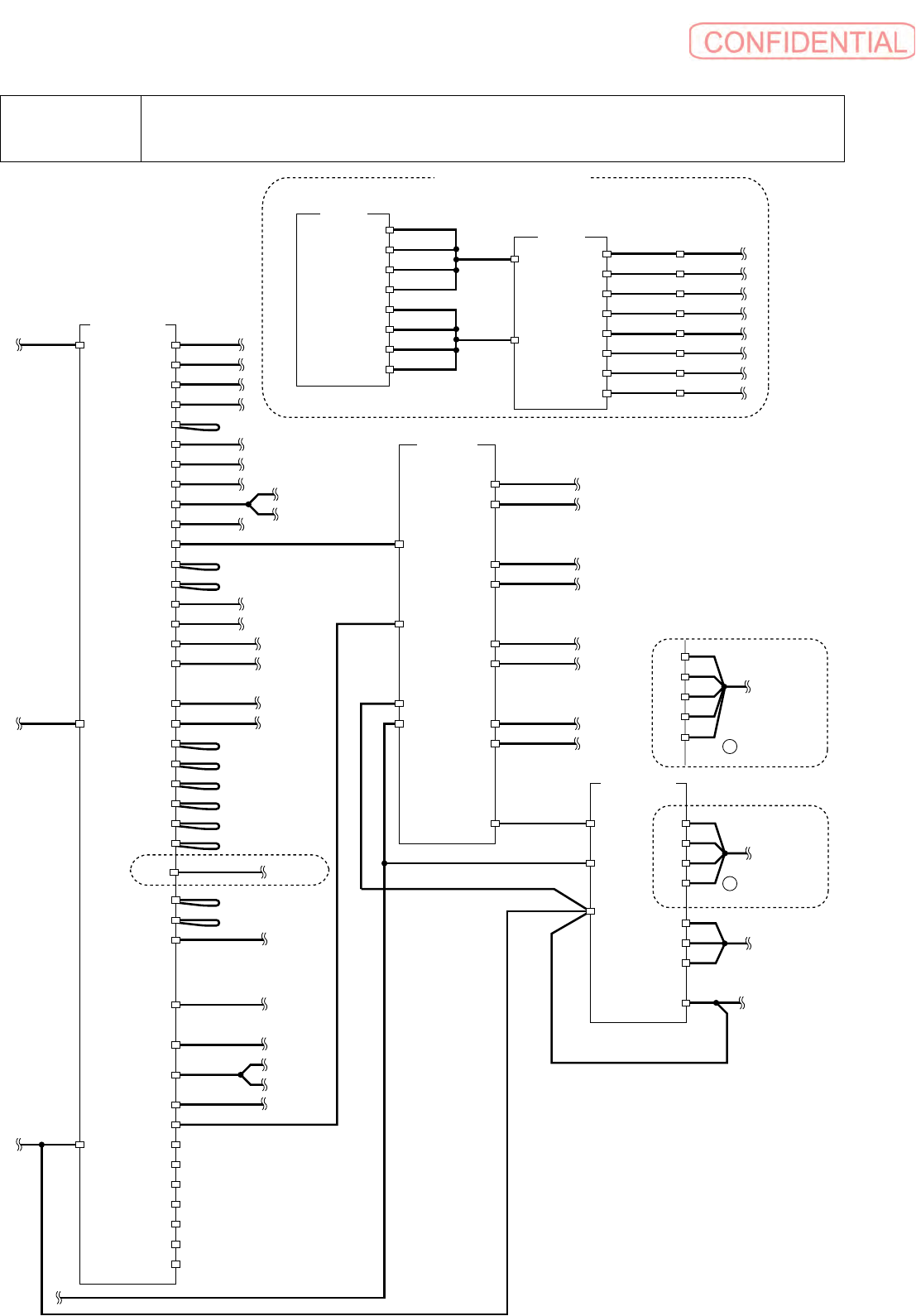
10-7-1 10-7 ケーブル 後 側制御部( 2/2 ) Cab le (Rear Control Unit 2/2) 46 47 33 35 34 4 1 5 6 7 8 9 10 11 37 38 39 40 41 42 43 44 45 48 12 13 14 20 21 19 15 16 23 24 25 26 27 28 29 30 CN1 CN2 CN3 CN4 CN5 CN6 CN7 CN8 CN9 CN10 CN11…

10-6-4
10-6
ケーブル 後側制御部(1/2)
Cable (Rear Control Unit 1/2)
イラスト番号
Ref.No.
部品コード
Parts Code
部品名
Parts Name
Serial
No.
個数
Qty
備考
Remarks
同期
Repl.

10-7-1
10-7
ケーブル 後側制御部(2/2)
Cable (Rear Control Unit 2/2)
46
47
33
35
34
41
5
6
7
8
9
10
11 37
38
39
40
41
42
43
44
45
48
12
13
14
20
21
19
15
16
23
24
25
26
27
28
29
30
CN1
CN2
CN3
CN4
CN5
CN6
CN7
CN8
CN9
CN10
CN11
CN12
CN13
CN14
CN15
CN16
CN17
CN18
CN19
CN20
CN21
CN22
CN23
CN24
CN25
CN26
CN27
CN28
CN29
CN30
CN31
CN32
CN34
CN36
CN37
CN38
CN39
CN40
CN41
CN42
CN33
EL-33 EL-1
EL-2
EL-3
EL-4
EL-5
EL-6
EL-7
EL-8
EL-9
EL-10
EL-11
CC-6
CC-7
CC-8
CC-9
CC-10
CC-11
CC-12
CC-13
CC-2 LC-3
LC-5
LC-7
LC-9
LC-2
LC-8
LC-6
LC-4
LC-1
CC-1
EL-12
EL-20
EL-21
EL-22
EL-23
EL-24
EL-25
EL-26
EL-27
EL-13
31
32
22
EL-16
EL-17
EL-18
EL-19
EL-28
EL-29
EL-30
EL-31
EL-34
3
TB-1
2
EL-35
CN35
CN6
CN7
CN1
CN3
TB-1
TB-2
CN1
TB2
TB1
CN3
CN5
CN7
CN9
CN4
CN6
CN8
CN2
CN8
CN9
CN10
CN11
CN12
CN13
CN2
EMG I/L BOARD
CONVEYOR
CONTROL
BOARD
LED CONTROL
BOARD
36
CC-3
17
18
EL-14
EL-15
46
LC-3
LC-5
LC-7
LC-9
CN3
CN5
CN7
CN9
LC-15
CN15
LED CONTROL
BOARD III
LED CONTROL
BOARD II
a
a
5
52
SL-2 EL-2
7
53
SL-3 EL-4
9
54
SL-4 EL-6
10
55
SL-5 EL-7
17
56
SL-6 EL-14
18
57
SL-7 EL-15
19
58
SL-8 EL-16
CN1
CN2
CN4
CN6
CN10
CN11
CN7
CN14
CN15
CN16
EL-1A
EL-2A
EL-6A
EL-7A
EL-4A
EL-14A
EL-15A
EL-16A
4
51
49
50
CN1
CN2
CN3
CN4
CN5
CN6
CN7
CN8
SL-1 EL-1
EMG I/L
BOARD
SW LINK
BOARD
OPTION
(
FOR SW LINK BOARD
)
CN25
59
EL-25
OPTION
STA-IL
60
EL-32

10-7-2
10-7
ケーブル 後側制御部(2/2)
Cable (Rear Control Unit 2/2)
イラスト番号
Ref.No.
部品コード
Parts Code
部品名
Parts Name
Serial
No.
個数
Qty
備考
Remarks
同期
Repl.
1 1-791-397-13
キャブタイヤケーブル
CABTIRE CABLE
1
EA-9239
2 1-791-330-11
キャブタイヤケーブル
CABTIRE CABLE
1
3 1-791-249-14
キャブタイヤケーブル
CABTIRE CABLE
1
EA-9239
4 1-791-303-12
キャブタイヤケーブル
CABTIRE CABLE
1
EA-0015
5 1-791-305-13
キャブタイヤケーブル
CABTIRE CABLE
1
EA-0015
6 1-792-031-12
キャブタイヤケーブル
CABTIRE CABLE
1
EA-0015
7 1-791-309-12
キャブタイヤケーブル
CABTIRE CABLE
1
EA-0015
8 1-793-518-11
ジャンパコネクタ (CN5)
JUMPER CONNECTOR (CN5)
1
9 1-791-430-11
キャブタイヤケーブル
CABTIRE CABLE
1
10 1-791-311-11
キャブタイヤケーブル
CABTIRE CABLE
1
11 1-791-312-11
キャブタイヤケーブル
CABTIRE CABLE
1
12 1-791-302-11
キャブタイヤケーブル
CABTIRE CABLE
1
13 1-791-301-11
キャブタイヤケーブル
CABTIRE CABLE
1
14 1
15 1-793-518-21
ジャンパコネクタ (CN12)
JUMPER CONNECTOR (CN12)
1
16 1-793-518-31
ジャンパコネクタ (CN13)
JUMPER CONNECTOR (CN13)
1
17 1-792-154-11
キャブタイヤケーブル
CABTIRE CABLE
1
EA-9131
18 1-792-155-11
キャブタイヤケーブル
CABTIRE CABLE
1
EA-9131
19 1-791-313-14
キャブタイヤケーブル
CABTIRE CABLE
1
EA-0080
20 1-791-315-11
キャブタイヤケーブル
CABTIRE CABLE
1
21 1-791-317-11
キャブタイヤケーブル
CABTIRE CABLE
1
22 1-791-319-13
キャブタイヤケーブル
CABTIRE CABLE
1
EA-9144
23 1-793-519-11
ジャンパコネクタ (CN20)
JUMPER CONNECTOR (CN20)
1
24 1-793-519-21
ジャンパコネクタ (CN21)
JUMPER CONNECTOR (CN21)
1
25 1-793-519-31
ジャンパコネクタ (CN22)
JUMPER CONNECTOR (CN22)
1
26 1-793-519-41
ジャンパコネクタ (CN23)
JUMPER CONNECTOR (CN23)
1