TR7600 SIII_Electrical_Diagrams_en_v_2_0_3 - 第13页
TR7600 SII I User Guide – Electrical Di agrams 1.4 Safety Relay Figure 5: Sa fety Re lay

Test Research, Inc.
4
TR7600 SIII User Guide – Electrical Diagrams
b) Interlock Front-Rear
Figure 4: Interlock Front-Rear

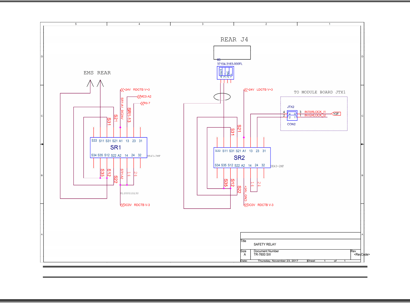
TR7600 SIII User Guide – Electrical Diagrams
1.4 Safety Relay
Figure 5: Safety Relay

Test Research, Inc.
6
TR7600 SIII User Guide – Electrical Diagrams
1.5 System Power (R) & Motion
Figure 6: System Power (R) & Motion