FX-3-Rev10(K-) - 第141页
- 136 - REF.NO NOTE PART NO D E S C R I P T I O N 品 名 Qty 1 400-95347 TAPE GUIDE ASSY(EO) テープガイド組(EO) 1 2 400-95351 TAPE GUIDE STAY テープガイドステイ (2) 3 SL-6082592-TN BOLT 座金付き六角穴ボルト (4) 4 400-95352 ETF POWER HOOK ETF パワーフック …

- 135 -
68.FIXING BANK COMPONENTS FOR ETF(4)
ETF 用固定バンク関係(4)
64
63
63
62
64
64
61
64
61
59
68
67
61
67
60
68
68
66
60
66
59
68
61
10
2
7
3
4
5
3
8
8
10
11
9
13
6
12
14
15
16
15
16
13
17
21
21
22
22
23
24
23
19
24
25
25
26
26
28
29
27
31
31
30
32
34
34
35
37
35
36
35
35
35
A
A
38
B
B
38
38
38
38
38
35
36
35
37
38
38
38
38
38
38
38
38
38
39
40
40 40
40
40
39
41
41
42
43
45
44
45
44
20
40
30
18
73
52
52
70
71
72
53
54
69
1
56
56
57
58
38
35
33
51
55
2
62
65
48
49
39
47
46
50

- 136 -
REF.NO NOTE PART NO D E S C R I P T I O N
品 名
Qty
1 400-95347 TAPE GUIDE ASSY(EO)
テープガイド組(EO)
1
2 400-95351 TAPE GUIDE STAY
テープガイドステイ
(2)
3 SL-6082592-TN BOLT
座金付き六角穴ボルト
(4)
4 400-95352 ETF POWER HOOK
ETF パワーフック
(1)
5 SM-3040652-TN SCREW M4 L=6
丸ねじ M 4 L =6
(2)
6 400-95371 TAPE GUIDE BRACKET L
テープガイドブラケット L
(1)
7 400-95372 TAPE GUIDE BRACKET R
テープガイドブラケット R
(1)
8 SL-6040892-TN BOLT
座金付き六角穴ボルト
(4)
9 400-89564 TAPE GUIDE
テープガイド
(1)
10 SM-3040652-TN SCREW M4 L=6
丸ねじ M 4 L =6
(3)
11 E5721-729-000 LABEL
荷重禁止シール
(1)
12 400-95373 TAPE GUIDE SUPPORT
テープガイドサポート
(1)
13 SM-3040652-TN SCREW M4 L=6
丸ねじ M 4 L =6
(3)
14 400-84639 ETF POSITION LABEL(30)
ETF ポジションラベル(30)
(1)
15 HX-0034400-00 HARNESS PARTS
束線パーツ
(2)
16 SL-4041091-SC SCREW M4 L=10
なべ小ねじセムス M 4 X 0.7 L =10
(2)
17 HX-0067100-0A GROMMET
グロメット
(0.03)
18 400-95348 REEL HOLDER ASSY(EO)
リールホルダ組(EO)
1
19 400-95353 REEL HOLDER FRAME L
リールホルダフレーム L
(1)
20 400-95354 REEL HOLDER FRAME R
リールホルダフレーム R
(1)
21 400-94860 TH CASTER
TH キャスター
(2)
22 SM-6040802-TN SCREW
六角穴ボルト M4X0.7 L =8
(4)
23 NM-6040001-SC NUT M4
六角ナット M 4
(4)
24 400-72333 RUBBER FOOT
ゴム足
(2)
25 SM-6062502-TN HEXAGONAL-HOLE BOLT
六角穴ボルト
(2)
26 NM-6060001-SC NUT M6
六角ナット M 6 1種
(2)
27 400-23476 FG GUM SHEET
FG ゴムシート
(1)
28 WP-0430801-SC WASHER 4.3X9X0.8
平座金 4.3 X 9 X 0.8
(1)
29 SL-6040892-TN BOLT
座金付き六角穴ボルト
(1)
30 400-95355 MAGNET CATCH
マグネットキャッチ
(2)
31 SL-6030692-TN BOLT
座金付き六角穴ボルト
(4)
32 400-95374 REEL HOLDER COVER L
リールホルダカバー L
(1)
33 400-95375 REEL HOLDER COVER R
リールホルダカバー R
(1)
34 SM-3051052-TN SCREW M5 L=10
丸ねじ M 5 L =10
(8)
35 400-84674 REEL SUPPORT ANGLE
リールサポートアングル
(8)
36 400-95356 REEL FIXING BAR(40)
リールフィキシングバー40
(2)
37 400-94863 TAPE SUPPORT
テープサポート
(2)
38 SM-0030601-SC SCREW M3X0.5 L=6
トラス小ねじ M3X0.5 L =6
(24)
39 400-95357 REEL SUPPORT(EO)
リールサポート(EO)
(3)
40 SL-6030692-TN BOLT
座金付き六角穴ボルト
(12)
41 SL-6040892-TN BOLT
座金付き六角穴ボルト
(4)
42 400-94864 TAPE HOLDER HANDLE
テープホルダハンドル
(1)
43 SL-6051092-TN BOLT
座金付き六角穴ボルト
(2)
44 400-95358 TRASH BOX GUIDE(EO)
トラッシュボックスガイド(EO)
(2)
45 SL-6030692-TN BOLT
座金付き六角穴ボルト
(4)
46 400-90280 RUBBBER FEET
ゴム足
(1)
47 SM-4031401-SC SCREW M3X0.5 L=14
なべ小ねじ M 3 X 0.5 L =14
(1)
48 WP-0320501-SC WASHER M3
平座金 3.2 X 7 X 0.5
(1)
49 NM-6030001-SC NUT M3X0.5 TYPE1
六角ナット M 3 X 0.5 1種
(1)
50 401-13032 ETF_POSITION_LABEL(30)_2
ETF ポジションラベル(30)_2
(1)
51 400-95365 REEL HOLDER GUIDE R
リールホルダガイド R
1
52 SL-6061292-TN SCREW
座金付き六角穴ボルト
4
53 400-95366 TRASH BOX STOPPER
トラッシュボックスストッパ
1
54 SL-6040892-TN BOLT
座金付き六角穴ボルト
1
55 400-01512 COVER STUD YF
カバースタッド YF
8
56 400-01515 COVER STUD YS
カバースタッド YS
16
57 400-01312 OCC SHIM C
OCC シム C
8
58 400-01313 OCC SHIM D
OCC シム D
8
59 400-85756 EFDS BRACKET L
EFDS ブラケット L
4
60 400-85757 EFDS BRACKET R
EFDS ブラケット R
4
61 SL-6040892-TN BOLT
座金付き六角穴ボルト
16
62 400-95362 EFDS BRACKET C(EO)
EFDS ブラケット C(EO)
4
63 400-95363 EFDS BRACKET S(EO)
EFDS ブラケット S(EO)
4
64 SM-1051052-TN PLATE SCREW
皿ねじ M 5 L =10
16
65 400-97569 TAPE GUIDE 12
テープガイド12
1
66 400-84847 ETF-FLOAT RECEIVE SENS ASM
ETF − FLOAT 受光センサ組
4
67 400-84848 ETF-FLOAT SENS ASM
ETF − FLOAT センサ組
4
68 SL-4031481-SC SCREW M3 X 14
なべ小ねじセムス M 3 X 0.5 L =14
16
69 400-95379 TRASH BOX ASM
トラッシュボックス組
1
70 400-84676 SEPARATION PLATE
セパレーションプレート
20
71 E1612-706-C00 REEL SH
リール SH
20
72 SM-1031001-SC SCREW M3X0.5 L=10
皿小ねじ M3X0.5 L=10
20
73 400-95364 REEL HOLDER GUIDE L
リールホルダガイド L
1

- 137 -
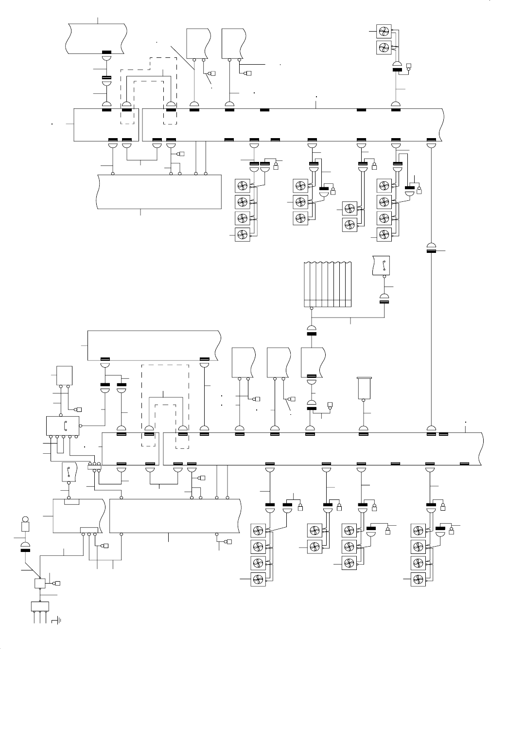
69.SYSTEM DIAGRAM (POWER UNIT)
SYSTEM DIAGRAM(POWER UNIT)
BASE
FAN(CR)
BASE
FAN(SR)
COVER TOP
FAN(XR)
EN ONLY
EN ONLY
3-2B
3-2B
2-1B
8-4B
8-4A
6-1B
2-1C
5-2B
2-1A
6-1A
9-4A
1-2A
8-3A
3-2B
INPUT
AC200V
PE
W
V
U
NFB
FG-TAP
(LR)
NF
CN001
PWR-ON
LIGHT
AC INPUT UNIT
CN2
TB1
FG-TAP
(LR)
INPUT AC200V
TF1
AC100V
AC100V
AC34V
AC20V
1-4A
FG
FG-TAP
(LR)
COVER TOP
FAN(XL)
CONTROL UNIT
TOP FAN
BASE
FAN(SL)
CN06 8
FG-TAP(LR)
COVER TOP
FAN(Y L)
CN024
FG-TAP(LR)
FG-TAP(LR)
CN022
PWRL005
CN007
CN036
CN006
CN005
PWRL036
CN004
FG-T AP(LR)
CN067
PWRL003
CN006 PWRL002
FG-TAP(LR)
CN023
CN021
PWRL 001
FG-TAP
(LR)
PWRL062
PWRL017
XYD L03
XYDL0 1
TB2
1-4D
MAIN SW
MC(TH)
FG-TAP(LR)
VACU UM
PUMP
VAC-IO
XYDRY-IO
XY16
XYDL02
XY DRIVER
UNIT( L)
CN1
CN2
CN3
(CN3 1)
(CN32)
(XYDL32)
POWE R UNIT( L)
CN017
CN062
CN018
PWRL 018
PWRL019
CN019
PWRL011
CN011
PWRL012
PWRL063
CN012
CN063
CN001
CN002
FG-TAP(LR)
CN003
CN010
PWRL010
HOURM ETER
FG-TA P(LR)
AC-IN
5-2B
CN251
FG-TAP(LR)
ATX P OWER
CN13
FG
AC-IN
8-3B
BU DRIV ER(L)
FG-TAP(LR)
AC-IN
FG
AWC DRIVER(L)
1-5A
CN48
XY-PWR
CN16
XY-RELAY PCB
CPCI BACK BOARD
CPU BOARD
ETHE R-MAIN
POSITION(1)
IEEE 1394
POSI TION(2)
IP-X5
MAIN SW
(2/2)
PS-ON
(1/2)
PWRGN D
FG-TAP(RR)
CN024R
COVER TOP
FAN(YR)
CN036
CN005
CN007
CN004
CN006
PWRR036
PWRR007
PWRR005
CN022R
FG-TAP(RR)
CN005
PWRR004
FG-TA P(RR)
CN068R
CN067R
PWRR003
CN003
FG-TAP(RR)
CN023R
CN021R
PWRR001
AC20V
AC34V
AC100V
AC100V
FG-TAP(RR)
PWRR062
PWRR017
TF1
AC200V
1-2B
XYDR01
XYDR03
XY DRIV ER
UNIT( R)
CN2
CN1
CN3
(CN32)
(XYDR32)
XYDR02
XYDRY-IO
CN018
POWER UNIT(R)
CN017
CN062
(PWRR018)
PWRR011
CN011
CN012
CN010
CN001
CN002
CN063
FG-TAP
(RR)
PWRR012
FG
AC-IN
BU DRIVER(R)
FG-TA P
(RR)
AWC D RIVER(R )
AC-IN
FG
CN16
1-3B
XY-RELAY PCB
XY16
FG-TAP(RR)
CN003
BASE
FAN(CL)
1
2
5
76
3
4
10
8
9
16
19
22
24
23 26
18
17
20
21
25
14
15
12
13
11
28
27
33
34
30
32
29
70
35
36
37
39
40
41
42
45
46
43
44
47
48
49
50
51
52
53
54
55
56
67
62
57
71
64
65
66
68
69
63
59
38
9
58
33
34
60
61
82
81
79
80
77
78
72
37
36
35
73
74
75
76
31