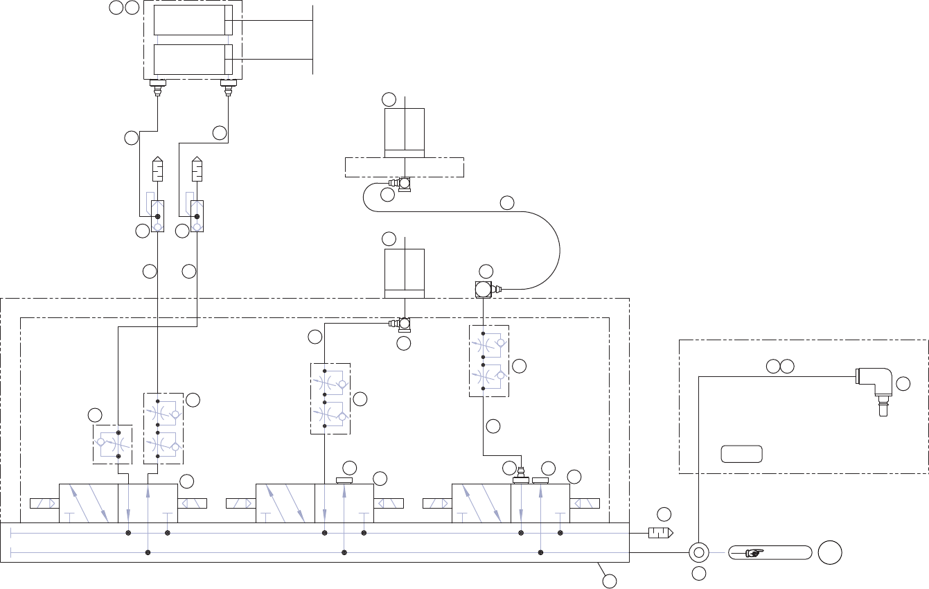
NXTIIIC partlist - 第135页
NOZZLE CHANGER 1/2 (M3) UL03349 ノズルチェンジャ 1/2 (M6,AIM series) UL03448 No. Dr g .No. & Code No. QTY Descri p tion Ratin g Materials Remarks 番号 図番 & コード番号 個数 品名 規 格材 質 備 考 107 W1108D 2 WASHER, FLAT ワッシャ 平 4W-3(3カ シ…

NOZZLE CHANGER 1/2
(M3) UL03349
ノズルチェンジャ 1/2
(M6,AIM series) UL03448
No. Dr
g
.No. & Code No. QTY Descri
p
tion Ratin
g
Materials Remarks
番号 図番 & コード番号 個数 品名
規
格材質 備考
57 H54250 8 BOLT, HEX SOCKET ボルト 六角穴 M03X005(3カ シロ) FE
58 W1010A 8 WASHER, CONICAL ワッシャ 皿 M-3-L FE
59 AA39E03 1 PLATE, LOWER
プ
レート 下 OT
60 H4274K 2 BEARING, SLIDE ベアリン
グ
スライド JUM-02-12 OT
61 XS03490 2 CYLINDER, AIR シリンダ エアー OT
62 H54254 6 BOLT, HEX SOCKET ボルト 六角穴 M03X012(3カ シロ) FE
63 W1106C 6 WASHER, LOCK ワッシャ ス
プ
リン
グ
3M
/
M(3カ シロ) FE
64 AA39D12 1 BASE ベース OT
65 H4274K 4 BEARING, SLIDE ベアリン
グ
スライド JUM-02-12 OT
66 A4068H 1 ELBOW エルボ M-5ALU-4 OT
67 A4067A 2 ELBOW エルボ M-3ALU-4 OT
68 PX00303 1 NAMEPLATE, SOL
銘
板 SOL PL
69 PX00314 1 NAMEPLATE, SOL
銘
板 SOL PL
70 Y60409 1 UNION, ELBOW ユニオン エルボ KQ2VS04-M5A OT
71 S1058A 1 SILENCER サイレンサ AN120-M5 OT
72 K5335K 1 CONTROLLER, SPEED コントローラ スピード ASD230F-M5-04 OT
73 PB41823 1 BAND バンド FE
74 H54250 2 BOLT, HEX SOCKET ボルト 六角穴 M03X005(3カ シロ) FE
75 W1106C 2 WASHER, LOCK ワッシャ ス
プ
リン
グ
3M
/
M(3カ シロ) FE
76 H13332 2 VALVE バル
ブ
AQ240F-04-00 OT
77 PP00853 1 BKT BKT FE
78 H54251 2 BOLT, HEX SOCKET ボルト 六角穴 M03X006(3カ シロ) FE
79 W1010A 2 WASHER, CONICAL ワッシャ 皿 M-3-L FE
80 2AGKMP000400 1 BOARD, PRINTED CIRCUIT 基板
プ
リント OT
80.1 W10052 2 WASHER ワッシャ CC-0306-03 OT
81 H54251 2 BOLT, HEX SOCKET ボルト 六角穴 M03X006(3カ シロ) FE
82 W1106C 2 WASHER, LOCK ワッシャ ス
プ
リン
グ
3M
/
M(3カ シロ) FE
83 PB47692 1 BKT BKT FE
84 H54251 1 BOLT, HEX SOCKET ボルト 六角穴 M03X006(3カ シロ) FE
85 W1106C 1 WASHER, LOCK ワッシャ ス
プ
リン
グ
3M
/
M(3カ シロ) FE
86 K11520 3 GASKET ガスケット SY3000-11-24 OT
87 H11224 3 VALVE, SOL バル
ブ
SOL SY3220-5MOZ-M5 OT
88 K51735 6 SCREW, C
/
R PAN 小ネジ 十穴鍋 SY3000-23-4 FE
89 H3146A 2 PLUG
プ
ラ
グ
M-5P OT
90 N2030T 1 NIPPLE ニッ
プ
ル M-5AU-4 OT
91 K5335K 2 CONTROLLER, SPEED コントローラ スピード ASD230F-M5-04 OT
92 PM89962 2 GUIDE, SPRING ガイド ス
プ
リン
グ
FE
93 PZ13701 2 SPRING, COIL ス
プ
リン
グ
コイル FE
94 PB58533 1 BKT BKT FE
95 K5258Y 2 SCREW, HEX SOCKET BUTTON 小ネジ 六角穴ボタン M05X012(3カ シロ) FE
96 W1012A 2 WASHER, CONICAL ワッシャ 皿 M-5-L FE
97 PP01391 1 BKT BKT FE
98 H54252 2 BOLT, HEX SOCKET ボルト 六角穴 M03X008(3カ シロ) FE
99 W1106C 2 WASHER, LOCK ワッシャ ス
プ
リン
グ
3M
/
M(3カ シロ) FE
100 PP01371 1 DOG, SW ドッ
グ
SW FE
101 H54251 2 BOLT, HEX SOCKET ボルト 六角穴 M03X006(3カ シロ) FE
102 W1106C 2 WASHER, LOCK ワッシャ ス
プ
リン
グ
3M
/
M(3カ シロ) FE
103 W1108D 2 WASHER, FLAT ワッシャ 平 4W-3(3カ シロ) FE
104 PP01381 1 DOG, SW ドッ
グ
SW FE
105 H54251 2 BOLT, HEX SOCKET ボルト 六角穴 M03X006(3カ シロ) FE
106 W1106C 2 WASHER, LOCK ワッシャ ス
プ
リン
グ
3M
/
M(3カ シロ) FE
134
PTS-NXT3c-01JE

NOZZLE CHANGER 1/2
(M3) UL03349
ノズルチェンジャ 1/2
(M6,AIM series) UL03448
No. Dr
g
.No. & Code No. QTY Descri
p
tion Ratin
g
Materials Remarks
番号 図番 & コード番号 個数 品名
規
格材質 備考
107 W1108D 2 WASHER, FLAT ワッシャ 平 4W-3(3カ シロ) FE
108 PM07617 4 BOLT, HEX SOCKET ボルト 六角穴 FE
109 W1106D 4 WASHER, LOCK ワッシャ ス
プ
リン
グ
4M
/
M(3カ シロ) FE
110 PM23631 4 NUT, ROUND ナット 丸 FE
111 K5339N 1 CONTROLLER, SPEED コントローラ スピード AS1311F-M5-04 OT
112 PB69992 1 PLATE
プ
レート FE
113 PM05795 1 PIN, ROLLER ピン ローラ FE
114 PM05785 1 ROLLER ローラ FE
115 2MGTSF005500 1 COLLAR カラー FE
116 N10793 1 NUT, HEX ナット 六角 M03 P=0.5(3カシロ) FE
117 W1106C 1 WASHER, LOCK ワッシャ ス
プ
リン
グ
3M
/
M(3カ シロ) FE
121 2MGKMR000500 1 CYLINDER, AIR シリンダ エアー OT M3
122 XS03981 1 CYLINDER, AIR シリンダ エアー OT M6,AIM series
123 H54255 2 BOLT, HEX SOCKET ボルト 六角穴 M03X015(3カ シロ) FE
124 W1010A 2 WASHER, CONICAL ワッシャ 皿 M-3-L FE
131 H3128Z 1 PLUG
プ
ラ
グ
KK2P-04L OT M3IIc
132 2MGLMP000200 1 TUBE チュー
ブ
OT M3IIc
133 2MGLYA000400 1 TUBE, MARKER チュー
ブ
マーカ OT M3IIc
135
PTS-NXT3c-01JE

Ќ
$ୖ᪼8S
%ୗ㝆'RZQ
Ў
Ќ
$ୖ᪼8S
%ୗ㝆'RZQ
Ў
ୗഃ
/RZHUVLGH
ୖഃ
8SSHUVLGH
ୗẁ
%RWWRP
୰ẁ
0LGGOH
ୖẁ
7RS
Ћ
$ࢩࣕࢵࢱ࣮㛤
$6KXWWHURSHQ
Ѝ
%ࢩࣕࢵࢱ࣮㛢
%6KXWWHUFORVH
Ref.BED
d
d
3RVSUHVV
ṇᅽ
.3D
M3 IIc
3RVSUHVV
ṇᅽ
.3D
ABABAB
1
2
1
2
3
4
5
6
5
5
7
8
8
9
9
9
10
11
12
13
14
15
17
18
1919
20 21
23
22
24
16
ࣀࢬࣝࢳ࢙ࣥࢪࣕ
12==/(&+$1*(5
(M3) UL03349
(M6,AIM series) UL03448
136
PTS-NXT3c-01JE