NXTIIIC partlist - 第307页
ࡇࡢ࣮࣌ࢪࡣࣈࣛࣥࢡ࣮࣌ࢪ࡛ࡍ ↔亥ᱟオⲭ亥 This page is intentionally blank. 307 PTS-NXT3c-01JE

4M IIIc-BASE 9/
4M IIIc-ベース 9/
2UGZBB000112
No. Dr
g
.No. & Code No. QTY Descri
p
tion Ratin
g
Materials Remarks
番号 図番 & コード番号 個数 品名
規
格材質 備考
70 PM0GMM2 1 MANIFOLD マニホールド FE
71 H5426Z 2 BOLT, HEX SOCKET ボルト 六角穴 M04X035(3カ シロ) FE
72 W1106D 2 WASHER, LOCK ワッシャ ス
プ
リン
グ
4M
/
M(3カ シロ) FE
73 W1108S 2 WASHER, FLAT ワッシャ 平 4M
/
MX0.8X9(1W-4)(3カシロ) FE
74 Y60253 1 UNION, HALF ユニオン ハーフ KQ2S16-03AS OT
75 Y60249 1 UNION, ELBOW ユニオン エルボ KQ2L16-04AS OT
76 H3327B 1 BUSHING
ブ
シュ SUTPB14 OT
77 Y60195 1 UNION, ELBOW ユニオン エルボ KQ2L04-01AS OT
78 Y60258 1 UNION ユニオン KQ2U08-03AS OT
79 A61135 1 ELBOW エルボ KQ2L04-08A OT
80 A61136 1 ELBOW エルボ KQ2L08-99A OT
81 Y60260 1 UNION ユニオン KQ2U12-04AS OT
82 A61009 2 ELBOW エルボ KQ2L12-99A OT
83 A61138 2 ELBOW エルボ KQ2L12-00A OT
84 Y60245 1 UNION, ELBOW ユニオン エルボ KQ2L10-03AS OT
85 A61137 1 ELBOW エルボ KQ2L10-00A OT
90 2MGTBB015100 1 ADAPTER アダ
プ
タAL
91 Y60246 1 UNION, ELBOW ユニオン エルボ KQ2L12-04AS OT
92 A61009 1 ELBOW エルボ KQ2L12-99A OT
93 Y60259 1 UNION ユニオン KQ2U12-00A OT
94 S5026B 1 SOCKET ソケット K4-04SH OT
97 2MGLBA006000 1 BKT BKT FE
98 H5425C 2 BOLT, HEX SOCKET ボルト 六角穴 M06X012(3カシロ) FE
99 W1106F 2 WASHER, LOCK ワッシャ ス
プ
リン
グ
6M
/
M(3カシロ) FE
100 2MGKBB002600 1 FILTER REGULATOR フィルタレギュレータ OT
101 H5427B 2 BOLT, HEX SOCKET ボルト 六角穴 M05X012(3カシロ) FE
102 W1106E 2 WASHER, LOCK ワッシャ ス
プ
リン
グ
5M
/
M(3カ シロ) FE
103 W1108E 2 WASHER, FLAT ワッシャ 平 4W-5(3カ シロ) FE
104 Y60241 1 UNION, ELBOW ユニオン エルボ KQ2H16-03AS OT
105 Y60248 1 UNION, ELBOW ユニオン エルボ KQ2L16-03AS OT
106 XB02501 1 VALVE, BALL バル
ブ
ボール OT
107 PM0F3F3 1 MANIFOLD, AIR マニホールド エアー OT
108 H54298 2 BOLT, HEX SOCKET ボルト 六角穴 M05X008(3カ シロ) FE
109 W1012A 2 WASHER, CONICAL ワッシャ 皿 M-5-L FE
110 PJ26330 1 GUIDE ガイド OT
111 H5427E 2 BOLT, HEX SOCKET ボルト 六角穴 M05X018(3カ シロ) FE
112 W1012A 2 WASHER, CONICAL ワッシャ 皿 M-5-L FE
113 K61738 1 COUPLER カ
プ
ラ KK130P-03MS OT
114 S61265 1 SOCKET ソケット KK130S-11B OT
115 Y60261 1 UNION, ELBOW ユニオン エルボ KQ2V16-03AS OT
116 Y60248 1 UNION, ELBOW ユニオン エルボ KQ2L16-03AS OT
117 Y60253 1 UNION, HALF ユニオン ハーフ KQ2S16-03AS OT
118 Y60263 1 UNION, ELBOW ユニオン エルボ KQ2VF08-03AS OT
119 Y3128C 1 UNION ユニオン SGPPT10A OT
120 Y60240 1 UNION, HALF ユニオン ハーフ KQ2H10-03AS OT
121 A61137 1 ELBOW エルボ KQ2L10-00A OT
122 A3036A 1 PLUG 埋栓 PT3
/
8FE
306
PTS-NXT3c-01JE
ࡇࡢ࣮࣌ࢪࡣࣈࣛࣥࢡ࣮࣌ࢪ࡛ࡍ
↔亥ᱟオⲭ亥
This page is intentionally blank.
307
PTS-NXT3c-01JE

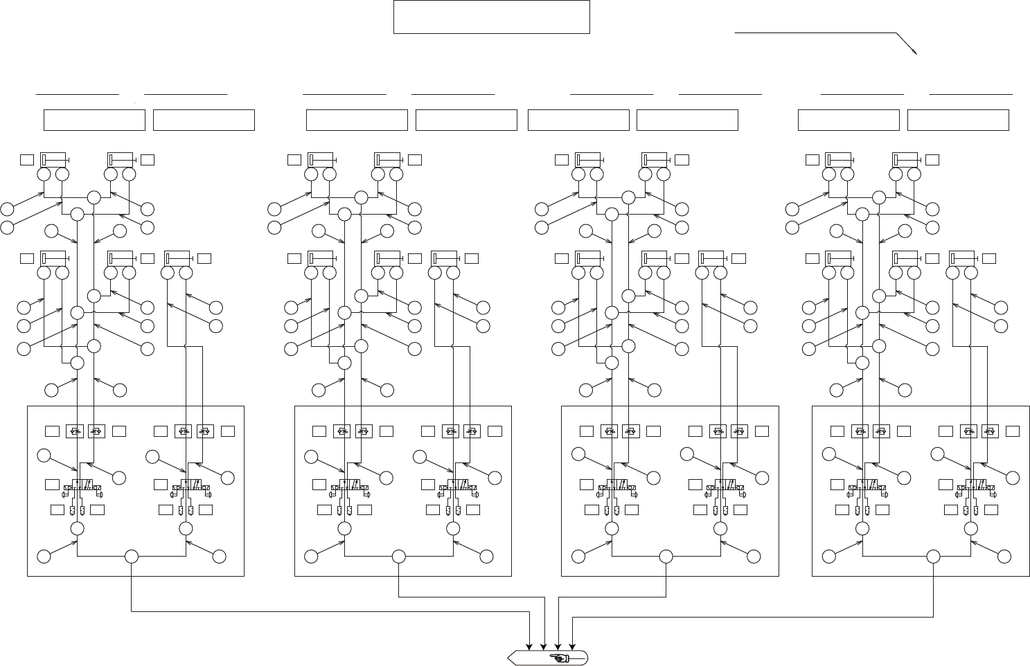
MODULE Z CLAMP MODULE Z CLAMP MODULE Z CLAMP MODULE Z CLAMP MODULE Z CLAMP MODULE Z CLAMP MODULE Z CLAMP MODULE Z CLAMP
B:アンクランプ
Aでクランプ
B: UNCLAMP
A
: CLAMP
B:アンクランプ
Aでクランプ
B: UNCLAMP
A
: CLAMP
B:アンクランプ
Aでクランプ
B: UNCLAMP
A
: CLAMP
B:アンクランプ
Aでクランプ
B: UNCLAMP
A
: CLAMP
B:アンクランプ
Aでクランプ
B: UNCLAMP
A
: CLAMP
B:アンクランプ
Aでクランプ
B: UNCLAMP
A
: CLAMP
B:アンクランプ
Aでクランプ
B: UNCLAMP
A
: CLAMP
B:アンクランプ
Aでクランプ
B: UNCLAMP
A
: CLAMP
M3 MODULE NUMBER FROM THE LEFT SIDE OF THE FRONT
FRONT SLIDE
REAR SLIDE
࢚࣮㓄⟶ᅗ
31(80$7,&&,5&8,7',$*5$0
ձ
ベース手前から見て左からのM3モジュールの番号
後側
前側
FRONT SLIDE
REAR SLIDE
後側
前側
FRONT SLIDE
REAR SLIDE
FRONT SLIDE
REAR SLIDE
後側 後側
前側 前側
METER OUT
METER OUT METER OUT METER OUT METER OUT METER OUT METER OUT
メータ アウト
メータ アウト メータ アウト メータ アウト メータ アウト
METER OUT
メータ アウト メータ アウト メータ アウト
METER OUT
メータ アウト
METER OUT
メータ アウト
METER OUT
メータ アウト
METER OUT
メータ アウト
METER OUT
メータ アウト
METER OUT
メータ アウト
METER OUT
メータ アウト
METER OUT
メータ アウト
φ6φ6φ6φ6φ6φ6φ6φ6φ6φ6
φ8φ8φ8φ8φ8
φ6φ6
φ8
φ6 φ6
φ8 φ8
φ6 φ6
φ6 φ6 φ6 φ6 φ6φ6 φ6 φ6
φ6φ6 φ6φ6 φ6φ6 φ6 φ6
φ6 φ6 φ6 φ6 φ6 φ6 φ6φ6 φ6 φ6 φ6 φ6 φ6 φ6 φ6 φ6 φ6 φ6 φ6 φ6 φ6 φ6 φ6 φ6
M1LS24A M1LS24BM1LS34B M1LS34AM1LS44A M1LS44B M1LS14B M1LS14A
φ6 φ6 φ6
φ6φ6
φ6
M1LS45A M1LS45B
φ6 φ6 φ6 φ6
φ6 φ6
φ6 φ6 φ6 φ6
φ6φ6
K
[3][4]
モジュールZクランプ モジュールYクランプモジュールYクランプモジュールZクランプ
(φ32×25 4ヶ) (φ32×25 4ヶ)
M1LS35B M1LS35A
(φ63×81)(φ63×81)
[2]
モジュールZクランプ モジュールYクランプ
(φ32×25 4ヶ)
M1LS25BM1LS25A
[1]
モジュールYクランプモジュールZクランプ
(φ32×25 4ヶ)
M1LS15B M1LS15A
(φ63×81)(φ63×81)
φ6φ6
φ6 φ6 φ6 φ6
Ref.ղ
A
A
ABABABAB BA BA
G
HH
G
HH
G
HH
G
HH
G
HH
G
HH
K
KKL
KK
KKL
KK
KKL
KK
KKL
BA BA
G
HH
G
HH
133
144
143
140 140
136 136
145
145
135135
144
143
142
141
140140
139
139
136 136
134
135135
144
143
140 140
136 136
135135
133
133
133
133
132 132
133
133
132
133
132
133
133
132
133
133
132
43 43 43 43 43 43 43 43 43 43 43 43
42
42
42
42
42
42
42
42 42
42
42
42
43 43 43 43 43 43 43 43 43 43 43 43
41
41
41
41
41
41
40 40 40 40 40 40
39 39 39 39 39 39
38 38 38
137
138
150
137
151
145
145
147149
144
143
140 140
141
142
136
139
139
136
134
135135
43 43 43 43
42
42
42
42
43 43 43 43
41
41
40 40
138
137
133
133
133
133
132132
39 39
38
141
148 148
139 146
142
141
142
141
IIII IIIIIIII IIII
2UGZBB000112
0,,,F࣮࣋ࢫ
0,,,F%$6(
308
PTS-NXT3c-01JE