NXTIIIC partlist.pdf - 第447页
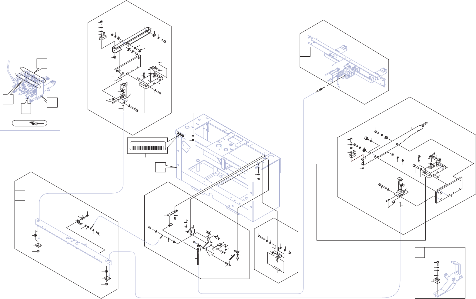
PCU IIc 6/6 (M6 BUCKET TYPE /バケットタイプ) UX04806 No. Dr g .No. & Code No. QTY Descri p tion Ratin g Materials Remarks 番号 図番 & コード番号 個数 品名 規 格材 質 備 考 1 2MGKPX010400 1 BLOCK ブ ロック FE 2 H20947 1 PIN, PARALLEL ピン 平行 φ …

895∼
895∼
910∼
910∼
925∼
925∼
A
A
A
A
B
B
B
B
C
C
C
C
Ref.1~2/
*PBM3G 123456*
㸨㹎㹀㹋㸱㹄ࠉ㸯㸰㸱㸲㸳㸴㸨
D
D
D
D
1
2
3
5
4
6
7
8
9
10
11
12
13
14
15
16
17
18
19
21
22
23
24
25
23
24
25
26
27
28
29
29.1
30
31
31
32
33
34
35
121
122
123
124
125
126
127
128
129
130
132
133
134
135
135
136
137
138
139
145
146
146
146
147
148
149
150
151
152
153
154
155
156
157
158
158
159
159
160
161
162
163
164
165
166
167
168
171
172
173
174
175
176
177
178
179
180
181
182
183
184
185
186
187
188
189
190
191
192
192
193
194
195
196
197
198
199
199
200
197
198
201
202
203
204
131
210
211
211
210
211
211
213
170
216
217
218
219
215
3&8,,F0%8&.(77<3(ࣂࢣࢵࢺࢱࣉ
UX04806
446
PTS-NXT3c-01JE

PCU IIc 6/6 (M6 BUCKET TYPE /バケットタイプ)
UX04806
No. Dr
g
.No. & Code No. QTY Descri
p
tion Ratin
g
Materials Remarks
番号 図番 & コード番号 個数 品名
規
格材質 備考
1 2MGKPX010400 1 BLOCK
ブ
ロック FE
2 H20947 1 PIN, PARALLEL ピン 平行
φ
06X16 A種(m6) FE
3 H51193 2 BOLT ボルト RMBR6-26 FE
4 N1079Z 2 NUT, HEX ナット 六角 M06 3シュ(3カ シロ) FE
5 W1106F 2 WASHER, LOCK ワッシャ ス
プ
リン
グ
6M
/
M(3カシロ) FE
6 H54274 1 BOLT, HEX SOCKET ボルト 六角穴 M06X025(3カ シロ) FE
7 W1013A 1 WASHER, CONICAL ワッシャ 皿 M- 6-H FE
8 PM93171 1 ROLLER ローラ FE
9 PM93181 1 PIN ピン FE
10 N40256 1 SCREW, HEX SOCKET SET ネジ 六角穴止め M04X003 クボミサキ FE
11 2MGKPX010500 1 PLATE, ARM
プ
レート アーム FE
12 H54274 3 BOLT, HEX SOCKET ボルト 六角穴 M06X025(3カ シロ) FE
13 W1013A 3 WASHER, CONICAL ワッシャ 皿 M- 6-H FE
14 PT01451 1 HOLDER ホルダ FE
15 H5427N 2 BOLT, HEX SOCKET ボルト 六角穴 M05X040(3カ シロ) FE
16 W1106E 2 WASHER, LOCK ワッシャ ス
プ
リン
グ
5M
/
M(3カ シロ) FE
17 PT01433 1 STOPPER ストッパ OT
18 PZ25361 1 SPRING, TORSION ス
プ
リン
グ
ネジリ FE
19 H64173 1 PIN ピン HCDG5-24 FE
21 XW00642 1 WIRE ワイヤ OT
22 PB07MH1 1 ARM アーム FE
23 PM88101 2 PIN ピン FE
24 H5427D 2 BOLT, HEX SOCKET ボルト 六角穴 M05X016(3カ シロ) FE
25 W1106E 2 WASHER, LOCK ワッシャ ス
プ
リン
グ
5M
/
M(3カ シロ) FE
26 K1113Z 1 CAM FOLLOWER カムフォロア CF6-A OT
27 W1002H 1 WASHER ワッシャ WSSM12-6-3 FE
28 N1079D 1 NUT, HEX ナット 六角 M06 P=1.0 1シュ(3カシロ) FE
29 W1106F 1 WASHER, LOCK ワッシャ ス
プ
リン
グ
6M
/
M(3カシロ) FE
29.1 W1108F 1 WASHER, FLAT ワッシャ 平 4W-6(3カ シロ) FE
30 PG02851 1 STOPPER ストッパ PL
31 PM93251 2 COLLAR カラー FE
32 H5427D 2 BOLT, HEX SOCKET ボルト 六角穴 M05X016(3カ シロ) FE
33 W1106E 2 WASHER, LOCK ワッシャ ス
プ
リン
グ
5M
/
M(3カ シロ) FE
34 W1108C 2 WASHER, FLAT ワッシャ 平 5M
/
MX1.0X10(3カシロ) FE
35 N1079C 2 NUT, HEX ナット 六角 M05 P=0.8 1シュ(3カシロ) FE
121 PB07EB0 1 BKT BKT FE
122 H5426L 2 BOLT, HEX SOCKET ボルト 六角穴 M04X010(3カ シロ) FE
123 W1106D 2 WASHER, LOCK ワッシャ ス
プ
リン
グ
4M
/
M(3カ シロ) FE
124 PB07DA0 1 BKT BKT FE
125 H54269 2 BOLT, HEX SOCKET ボルト 六角穴 M05X010(3カシロ) FE
126 W1106E 2 WASHER, LOCK ワッシャ ス
プ
リン
グ
5M
/
M(3カ シロ) FE
127 PM0G3L1 1 ARM アーム FE
128 PM0G3N0 1 PIN ピン FE
129 N1079Z 1 NUT, HEX ナット 六角 M06 3シュ(3カ シロ) FE
130 W1106F 1 WASHER, LOCK ワッシャ ス
プ
リン
グ
6M
/
M(3カシロ) FE
131 PB0A5C0 1 BKT BKT FE
132 H54298 2 BOLT, HEX SOCKET ボルト 六角穴 M05X008(3カ シロ) FE
133 W1106E 2 WASHER, LOCK ワッシャ ス
プ
リン
グ
5M
/
M(3カ シロ) FE
134 PM0G3R0 1 PIN ピン FE
135 S1003G 2 CIR-CLIP サークリッ
プ
ST-EW-5(3カ シロ) FE
136 PB07EF0 1 PLATE
プ
レート FE
447
PTS-NXT3c-01JE

PCU IIc 6/6 (M6 BUCKET TYPE /バケットタイプ)
UX04806
No. Dr
g
.No. & Code No. QTY Descri
p
tion Ratin
g
Materials Remarks
番号 図番 & コード番号 個数 品名
規
格材質 備考
137 H54251 2 BOLT, HEX SOCKET ボルト 六角穴 M03X006(3カ シロ) FE
138 W1106C 2 WASHER, LOCK ワッシャ ス
プ
リン
グ
3M
/
M(3カ シロ) FE
139 S60772 1 SPRING ス
プ
リン
グ
AWU8-30 FE
145 PM0G3S0 1 PIN ピン FE
146 S1003G 3 CIR-CLIP サークリッ
プ
ST-EW-5(3カ シロ) FE
147 2MGLPX004000 1 WIRE ワイヤ OT
148 W1093B 1 WIRE ワイヤ TM-173-D2 L=100 Y=4.0 OT
149 H54252 1 BOLT, HEX SOCKET ボルト 六角穴 M03X008(3カ シロ) FE
150 W1108B 1 WASHER, FLAT ワッシャ 平 3M
/
MX0.5X7(3カシロ) FE
151 N10793 1 NUT, HEX ナット 六角 M03 P=0.5(3カシロ) FE
152 W1106C 1 WASHER, LOCK ワッシャ ス
プ
リン
グ
3M
/
M(3カ シロ) FE
153 PB07EC1 1 BKT BKT FE
154 H5426K 2 BOLT, HEX SOCKET ボルト 六角穴 M04X008(3カ シロ) FE
155 W1106D 2 WASHER, LOCK ワッシャ ス
プ
リン
グ
4M
/
M(3カ シロ) FE
156 K1134Y 1 COLLAR カラー CU-655PH FE
157 H5428D 1 BOLT, HEX SOCKET ボルト 六角穴 M06X070(3カ シロ) FE
158 W1106F 2 WASHER, LOCK ワッシャ ス
プ
リン
グ
6M
/
M(3カシロ) FE
159 W1108H 2 WASHER, FLAT ワッシャ 平 6M
/
MX1.6X12.5(3カシロ) FE
160 N1079D 1 NUT, HEX ナット 六角 M06 P=1.0 1シュ(3カシロ) FE
161 PB07MM3 1 BKT BKT FE
162 H5426M 2 BOLT, HEX SOCKET ボルト 六角穴 M04X012(3カ シロ) FE
163 W1106D 2 WASHER, LOCK ワッシャ ス
プ
リン
グ
4M
/
M(3カ シロ) FE
164 W1043C 2 WASHER, FLAT ワッシャ 平 4W- 4(3カシロ) FE
165 H54252 1 BOLT, HEX SOCKET ボルト 六角穴 M03X008(3カ シロ) FE
166 W1108B 1 WASHER, FLAT ワッシャ 平 3M
/
MX0.5X7(3カシロ) FE
167 N10793 1 NUT, HEX ナット 六角 M03 P=0.5(3カシロ) FE
168 W1106C 1 WASHER, LOCK ワッシャ ス
プ
リン
グ
3M
/
M(3カ シロ) FE
170 2MGKPX019200 1 ARM アーム FE
171 2MGKPX010101 1 BLOCK
ブ
ロック AL
172 H20947 1 PIN, PARALLEL ピン 平行
φ
06X16 A種(m6) FE
173 H51193 2 BOLT ボルト RMBR6-26 FE
174 N1079Z 2 NUT, HEX ナット 六角 M06 3シュ(3カ シロ) FE
175 W1106F 2 WASHER, LOCK ワッシャ ス
プ
リン
グ
6M
/
M(3カシロ) FE
176 H54274 1 BOLT, HEX SOCKET ボルト 六角穴 M06X025(3カ シロ) FE
177 W1013A 1 WASHER, CONICAL ワッシャ 皿 M- 6-H FE
178 PM93171 1 ROLLER ローラ FE
179 PM93181 1 PIN ピン FE
180 N40256 1 SCREW, HEX SOCKET SET ネジ 六角穴止め M04X003 クボミサキ FE
181 2MGKPX010600 1 PLATE, ARM
プ
レート アーム FE
182 H54274 3 BOLT, HEX SOCKET ボルト 六角穴 M06X025(3カ シロ) FE
183 W1013A 3 WASHER, CONICAL ワッシャ 皿 M- 6-H FE
184 PT01461 1 HOLDER ホルダ FE
185 H5427N 2 BOLT, HEX SOCKET ボルト 六角穴 M05X040(3カ シロ) FE
186 W1106E 2 WASHER, LOCK ワッシャ ス
プ
リン
グ
5M
/
M(3カ シロ) FE
187 PT01443 1 STOPPER ストッパ OT
188 PZ25361 1 SPRING, TORSION ス
プ
リン
グ
ネジリ FE
189 H64173 1 PIN ピン HCDG5-24 FE
190 XW00642 1 WIRE ワイヤ OT
191 PG02851 1 STOPPER ストッパ PL
192 PM93251 2 COLLAR カラー FE
193 H5427D 2 BOLT, HEX SOCKET ボルト 六角穴 M05X016(3カ シロ) FE
448
PTS-NXT3c-01JE