KE2040 Instruction Manual_ver1.30.pdf - 第825页
14 − 4 14.2.2 Piping and joint Check that there is no air leakag e. WA RNING To prevent t he body from injury which can be caused by accidental activation of the machine, turn off the power of the machine before followin…

14 − 3
14.2 Check
14.2.1 Air pressure
Checking to see if the air pressure is 0.49 Mpa.
How to adjust the air pressure
1) Set the control to the Open position as shown in Figure below.
CLOSE OPEN
2) Pull the knob of the regulator ② downward, then rotate it so that the pressure of
the used air can become 0.49 MPa.
3) Peep into the small window ③ located at the center of the pressure switch to
check to see if the pressure is 0.39 MPa (this value is set at the factory).
4) If there is any oil or water in the drain, push the control ④ to drain it out.
WARNING
To prevent the body from injury which can be caused by accidental
activation of the machine, turn off the power of the machine before
following the operation above.
①
③
②
④
Drains

14 − 4
14.2.2 Piping and joint
Check that there is no air leakage.
WARNING
To prevent the body from injury which can be caused by accidental
activation of the machine, turn off the power of the machine before
following the operation above.
14.2.3 Unit air cylinder
Turn on the power of the machine, select the machine setup items, and check that
operation is possible.
Check to see if there is no air leakage.
Front side.
Finger valve

14 − 5
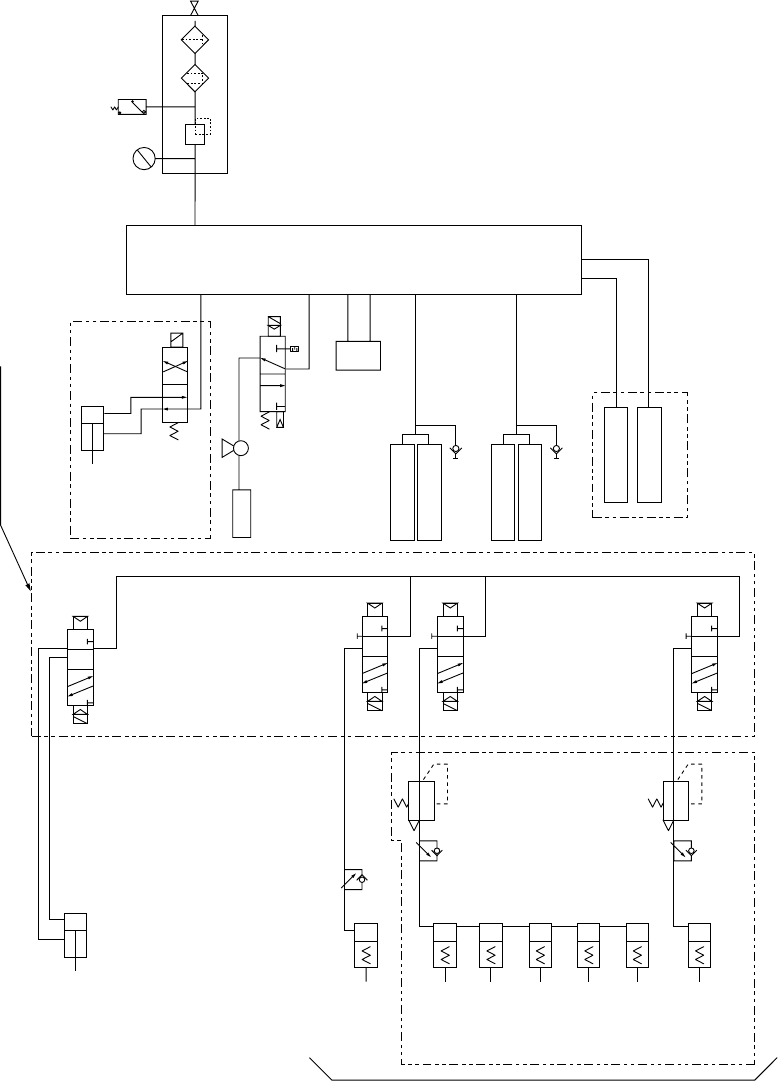
Refer to the following piping diagram.
(1) Piping diagram (Main body)
Cell block
AB
PR
AB
AB
Pusher Y (x5)
Stopper
Electromagnetic valve
manifold
(Option)
Head unit
Connector bracket F
Drive cylinder 20L F
Overall feeder
exchange trolley F
Manifold
Pressure
gauge
Regulator
Pressure
switch
Mist separator
Filter
φ12
Factory
-
piping
(Option)
(Ejector)
CVS
φ6 ST=30
Drive cylinder 20R F
Connector bracket R
Drive cylinder 20L R
Drive cylinder 20R R
φ4
φ4
φ4
φ4
φ4
φ6
φ6
φ6
φ6
φ8
φ8
φ6
φ6
(Option)
Pusher X (x5)
PWB transport
solenoid
Overall feeder
exchange trolley R
(Option)
AE/E valve
AE/E valve
Meter in