00196803-02_VD_SIPLACE_Pro_9.3_DE EN.pdf - 第32页
Software Version sbeschreibun g Programmiersy stem SIPLACE Pro 9.3 Software Version Description Programming Sys tem SIPLACE P ro 9.3 32 werden könnten, ohn e dabei einen Anspruc h auf Vollständ igkeit zu erheben. Art und…
Software Versionsbeschreibung Programmiersystem SIPLACE Pro 9.3
Software Version Description Programming System SIPLACE Pro 9.3
31
8.3 Informationen zum SIPLACE Net Error Reporter Service
SIPLACE Net Error Reporter Service ermöglicht es dem Anwender, Informationen über Fehler zu
sammeln. Im Folgenden wird dargelegt, welche Art von Daten benötigt werden, warum sie gesammelt
und wozu sie benutzt werden.
Warum werden Fehlerdaten gesammelt?
Die eingehenden Informationen über aufgetretene Fehler dienen der Erkennung und Behebung von
Fehlern in der von Ihnen benutzten Software. Sie werden nicht für Marketing-Zwecke verwendet.
Welche Daten werden gesammelt?
Um Fehler in der von Ihnen benutzten Software beheben zu können, benötigen wir Informationen über
die Einstellungen Ihres Computers und über die Anwendungen, die benutzt wurden, als das Problem
auftrat. Der unten aufgeführte Abschnitt „Informationen zu den Arten der gesammelten Daten“ gibt
einen Überblick über die Kategorien der von uns archivierten Daten.
Es ist nicht ungewöhnlich, dass beim Sammeln und Dokumentieren von Informationen persönliche
oder vertrauliche Daten im Bericht angeführt werden. So könnte z.B. ein Ausschnitt eines Speichers
Ihren Namen, Teile eines kürzlich bearbeiteten Dokuments oder Material enthalten, das in jüngster
Vergangenheit im Internet bereitgestellt wurde. Des Weiteren besteht die Möglichkeit, dass
persönliche Informationen in einer log-Datei, in bestimmten Teilen eines Verzeichnisses oder in
anderen produktspezifischen Dateien enthalten sind, die zur Entdeckung der Ursache des Problems
benötigt werden. Sollten Sie unsicher sein, ob der Bericht persönliche oder vertrauliche Informationen
enthält, dann verzichten Sie bitte darauf, den Bericht zu versenden.
Nachdem Sie einen Fehlerbericht eingesandt haben, wird man Sie unter Umständen bitten, einen
Fragebogen auszufüllen. Die Beantwortung des Fragebogens ist nicht verpflichtend. Sollten Sie einen
Fehlerbericht einreichen, ohne den Fragebogen zu beantworten, so bleibt Ihr Bericht anonym. Sollten
Sie sich dafür entscheiden, eine Telefonnummer oder Emailadresse anzugeben, so erhalten Sie
möglicherweise eine Rückfrage, in der wir um zusätzliche, zur Behebung des Defekts erforderliche
Informationen erbitten.
Wie werden die Berichte archiviert?
Sobald Sie einen Fehlerbericht einreichen wird dieser durch Verschlüsselung, z.B. durch das Secure
Socket Layer Protokoll, geschützt. Außerdem bedienen wir uns einer Reihe von Sicherheitstechniken
und –Methoden, um die von Ihnen erhaltenen persönlichen Informationen vor unautorisierten Zugriff,
Benutzung oder Einsicht zu schützen. So werden beispielsweise die erhaltenen Fehlerberichte auf
Computerservern mit sehr beschränktem Zugriff gespeichert.
Wer hat Zugriff zu den archivierten Fehlerberichten?
Zugriff zu den Informationen der Fehlerberichte haben Mitarbeiter, Vertragspartner und Lieferanten mit
einem geschäftlich bedingten Bedarf auf Einsicht in die Fehlerberichte. Sollte aus dem Fehlerbericht
ersichtlich sein, dass ein Fremdfabrikat Teil des Problems ist, so behalten wir uns das Recht vor, den
Bericht dem Lieferanten dieses Produkts zukommen zu lassen, der wiederum seine eigenen
Lieferanten und Partner davon in Kenntnis setzen könnte.
Informationen zur Art der gesammelten Daten
Der Error Reporting Service dient dem Zweck der Dokumentation vielfältiger Fehler. Dieser Abschnitt
erläutert beispielhaft einige der möglichen Elemente, die als Teil eines Fehlerberichts dokumentiert
Software Versionsbeschreibung Programmiersystem SIPLACE Pro 9.3
Software Version Description Programming System SIPLACE Pro 9.3
32
werden könnten, ohne dabei einen Anspruch auf Vollständigkeit zu erheben. Art und Menge der Daten
hängen von der Schwere des Fehlers und dem Beitrag der Daten zur Problembeseitigung ab.
Kürzlich ausgeführte Befehle
Informationen über erst kürzlich von Ihnen oder der Software benutzte Befehle oder Anwendungen,
wie z.B.:
Das Problem, an dem sie bei Auftritt des Fehlers gearbeitet haben
Die Menüs oder Befehlsleisten, die Sie angeklickt haben
Die Dialogfelder, die bei Auftritt des Fehlers angezeigt wurden
Netzwerke
Informationen bezüglich Ihrer Netzwerkverbindungen, wie z.B.:
IP-Adresse (identifiziert Ihrem Computer im Internet)
Namen der Internetseiten, die Sie kürzlich besucht haben
Informationen, die Sie seitdem auf Internetseiten gestellt haben
Einstellungen Ihres Computers
Informationen über die von Ihnen benutzte Hardware, wie z.B.:
Erweiterungen und Bauelemente, die auf Ihrem Computer installiert sind
Plug-and-Play Identifikation (PnP ID) und Beschreibung der Geräte
Name/Typ der Maschine
Name, Typ, Model und Hersteller des (Betriebs-)Systems
Verfügbarer Speicherplatz, Größe der Festplatte, Anzahl der Prozessoren
Art und Inhalt des Bios
Registrierungsdaten
Dateien
Namen, Ausgabestände und Kopien von aktuellen Daten, wie z.B.:
Ihre offenen Dokumente
Anwenderdateien
Konfigurationsdateien
Setup-Protokolle
Zusammenfassung des Netzwerkberichts
Diagnose-Protokolle
Event-Protokolldateien
Speicher
Informationen über in bestimmten Teilen des Speichers enthaltene Daten, wie z.B.:
Handlungsanweisungen, die zum Zeitpunkt des Fehlers ausgeführt wurden
Daten, die von der Anwendung im Zwischenspeicher abgelegt wurden
Dateien und Treiber des Programms, die in den Zwischenspeicher geladen wurden
Vollständiger Inhalt des Papierkorbs (abhängig von der Art des aufgetretenen Fehlers)
Software Konfiguration
Informationen über die die Konfiguration und Einstellungen der Software auf Ihrer Maschine, wie z.B.:
Die Softwarelizenz, die Sie benutzen
Name, Version und Sprachvariante Ihres „Benutzersystems“
Dateinamen und Ausgabestände im betroffenen Teil des Verzeichnisses
Installierte Treiber, Schriftgrößen, Vorlagen, Add-Ins, Themen, ActiveX Kontrollen
Einstellungen der Registrierung

Software Versionsbeschreibung Programmiersystem SIPLACE Pro 9.3
Software Version Description Programming System SIPLACE Pro 9.3
33
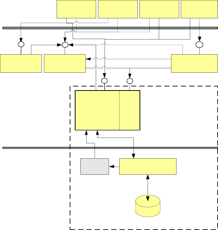
1 System Overview
The SIPLACE Pro programming system consists of the following functional modules:
Desk
Database
Microsoft SQL Server
Business Layer
(Client Machine)
Data Access Layer
(Server- / Database Machine)
Presentation
Layer (Client
Machine)
SIPLACE Pro ServerMSMQ
Optimizer /
IntegrityCheck
Line Control GUI
Line Control Server
Optimizer Toolkit
SPI.Net
COM
Callable
Wrapper
Back-End
(spread over Client-,
Server- and Database
Machine)
Recipe Analyzer
API
LED Pairing
SIPLACE Pro saves all data in a database (Microsoft SQL Server). All clients, such as the Desk,
communicate via the Business Layer with the SIPLACE Pro Server.
The system installation can be distributed on several computers.