KE-3020_KE-3020R-Rev03 - 第111页
- 10 4 - N OTE( 注記 ) * I NS TAL LA T I ON PO SITI ON A ND DIR ECT I O N VA RY I F THE P WB TR ANS FER R EF EREN CE I S D I FFE REN T. 基板搬送基準が異なると取付位置、方向が変わります。 REF .NO N O TE PART NO D E S C R I P T I O N 品 名 Q ty 1 400-…

- 103 -
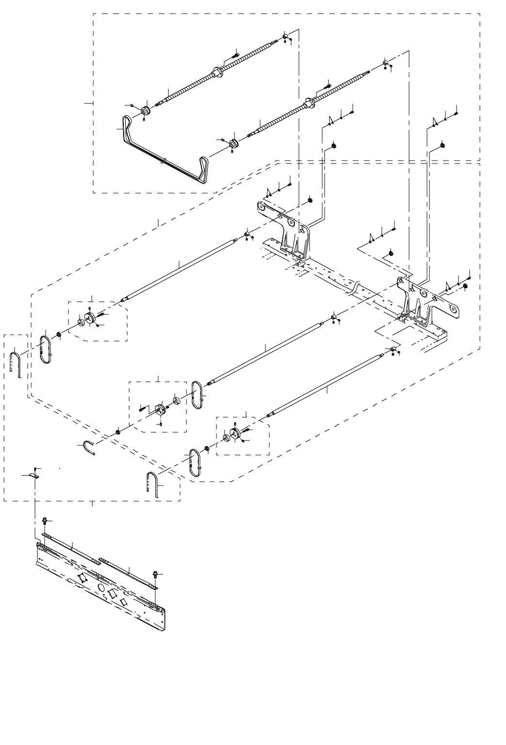
52.PWB CONVEYOR COMPONENTS(16)(TYPE XL)
基板搬送関係(16)(XL 仕様)
26
25
23
24
22
16
26
25
23
24
22
16
20
20
26
2
21
21
1
1
2
12
9
4
6
5
7
11
10
8
10
13
5
14
6
7
11
14
15
27
27
19
27
28
25
23
29
24
22
19
26
21
17
30
17
18
30
18
26
26
17
18
30
33
35
32
36
33
31
12
9
4
8
19
3
34

- 104 -
NOTE( 注記 ) *INSTALLATION POSITION AND DIRECTION VARY IF THE PWB TRANSFER
REFERENCE IS DIFFERENT.
基板搬送基準が異なると取付位置、方向が変わります。
REF.NO NOTE PART NO D E S C R I P T I O N
品 名
Qty
1 400-98130 PWB_GUIDE_U_XL
PWB ガイド U _ XL
8
2 SL-6031092-TN SCREW
座金付き六角穴ボルト
24
3 400-98157 SCREW_SHAFT_ASM_XL
スクリュウシャフト組 XL
1
4 400-97730 SCREW_SHAFT_XL
スクリュウシャフト XL
(2)
5 SM-8040602-TP SCREW M4X0.7 L=6
止めねじ
(4)
6 WP-0330516-SC WASHER 3.3X8X0.5
平座金 3.3 X 8 X 0.5
(4)
7 SM-6030602-TN SCREW M3X6
六角穴ボルト M 3 X 6
(4)
8 E2141-721-000 STOPPER COLLAR
ストッパカラー
(2)
9 SM-8040402-TP SCREW M4X0.7 L=4
止めねじ M 4 X 0.7 L =4
(4)
10 E4085-725-000 PULLEY A(E)
プーリ A(E)
(2)
11 WP-0320500-SF WASHER 3.2X7X0.5
平座金小形丸 M 3
(8)
12 SL-6041692-TN SCREW M4 L=16
座金付き六角穴ボルト M 4 L =16
(8)
13 400-97733 DRIVE_BELT_C_XL
ドライブ_ベルト_ C _ XL
(1)
14 SB-1080002-00 SIDE BEARING
サイドベアリング
(4)
15 400-98160 DRIVE_SHAFT_ASM XL
ドライブシャフト組 XL
1
16 400-98131 DRIVE_SHAFT_S_XL
ドライブシャフト S _ XL
(2)
17 WP-0330516-SC WASHER 3.3X8X0.5
平座金 3.3 X 8 X 0.5
(6)
18 SM-6030602-TN SCREW M3X6
六角穴ボルト M 3 X 6
(6)
19 E2141-721-000 STOPPER COLLAR
ストッパカラー
(3)
20 400-00852 DRIVE BELT S
ドライブベルト S
(2)
21 400-00849 DRIVE PULLEY F ASM
ドライブプーリ F 組
(3)
22 SL-6031642-TN SCREW
座金付き六角穴ボルト
(3)
23 400-00850 DRIVE PULLEY F
ドライブプーリ F
(1)
24 SM-8040602-TP SCREW M4X0.7 L=6
止めねじ
(2)
25 400-00851 MOTOR PULLEY B
モータプーリ B
(1)
26 SB-1080002-00 SIDE BEARING
サイドベアリング
(6)
27 SM-8040402-TP SCREW M4X0.7 L=4
止めねじ M 4 X 0.7 L =4
(6)
28 400-98132 DRIVE_SHAFT_C_XL
ドライブシャフト C _ XL
(1)
29 400-01005 DRIVE BELT C(L)
ドライブベルト C(L)
(1)
30 WP-0320500-SF WASHER 3.2X7X0.5
平座金 小形丸 M 3
(12)
31 400-98172 CONVEYOR_BELT_ASM_XL
コンベアベルト組 XL
1
32 SL-6031092-TN SCREW
座金付き六角穴ボルト
(16)
33 400-97731 CONVEYOR_BELT_S_XL
コンベアベル_ S _ XL
(4)
34 400-97732 CONVEYOR_BELT_C_XL
コンベアベル_ C _ XL
(2)
35 E2046-725-000 PWB INNER
PWB インナ
(12)
36 SL-4031091-SC SCREW M3 L=10
座金付きなべ小ねじ M 3 L =10
(8)

- 105 -
53.PWB CONVEYOR COMPONENTS(17)(TYPE XL)
基板搬送関係(17)(XL 仕様)
8
20
10
4
7
9
5
6
18
13
12
15
16
33
37
24
25
26
27
22
29
30
28
19
31
32
23
11
3
21
16
11
2
15
12
13
18
17
1
17
14
14