KE-3020_KE-3020R-Rev03 - 第193页
- 18 6 - NO TE( 注記 ) # 01....F OR FRONT OF T H E MACHINE マシン前側用 # 02....F OR REAR OF THE MACHINE マシン後側用 REF .NO N O T E PA RT NO D E S C R I P T I O N 品 名 Q ty 1 #01 40 0-94 507 CUT T ER UNI T F C カッターユニット FC 1 2 #02 40 …

- 185 -
93.CUTTER UNIT COMPONENTS (CHANGER BANK)
カッターユニット関係(交換バンク)
3
50
4
4
52
5
5
8
7
10
12
14
15
16
18
19
20
20
21
22
23
23
26
27
25
28
30
35
32
33
31
34
36
A
A
37
38
39
40
9
43
44
45
46
46
42
47
49
48
53
24
24
13
41
51
8
6
7
8
11
59
60
61
61
62
63
57
58
57
58
1
2
82
83
76
75
70
71
72
73
74
69
77
78
84
85
C
C
86
80
81
79
83
82
91
90
92
B
B
65
88
55
56
55
56
68
67
89
66
87
17
16
15
29
64
54
54

- 186 -
NOTE( 注記 ) #01....FOR FRONT OF THE MACHINE マシン前側用
#02....FOR REAR OF THE MACHINE マシン後側用
REF.NO NOTE PART NO D E S C R I P T I O N
品 名
Qty
1
#01
400-94507 CUTTER UNIT FC
カッターユニット FC
1
2 #02 400-94508 CUTTER UNIT RC カッターユニット RC 1
3 400-94504 CUTTER UNIT
カッターユニット
(1)
4 400-93961 SLIDE_RAIL
スライドレール
(2)
5 SM-6041002-TN BOLT
六角穴ボルト
(6)
6 400-98902 INNER_GUIDE_A
インナーガイド A
(4)
7 400-98903 INNER_GUIDE_B インナーガイド B (2)
8 SL-6040892-TN BOLT
座金付き六角穴ボルト
(6)
9 400-93968 CUTTER_CYL_BASE
カッターシリンダベース
(1)
10 SM-6102002-TN SCREW M10 L=20
六角穴ボルト M 10 L =20
(3)
11 400-93969 AIR_CYLINDER
エアーシリンダ
(1)
12 400-93970 SCREW_M10_L130 ねじ M 10_ L 130 (4)
13 400-93971 JOINT_BAR
ジョイントバー
(1)
14 400-93972 SLIDE_BUSH
スライドブッシュ
(1)
15 400-93973 SLIDE_SPACER
スライドスペーサ
(2)
16 WP-1703001-SC WASHER 17X30X3
平座金 17 X 30 X 3
(2)
17 400-93974 SCREW_M16_L40 ねじ16_ L 40 (1)
18 400-93962 BOTTOM_BLADE_L
ボトムブレード L
(1)
19 400-93963 BOTTOM_BLADE_R
ボトムブレード R
(1)
20 SM-6051202-TN SCREW M5X0.8 L=12
六角穴ボルト M 5 X 0.8 L =12
(8)
21 400-93964 GUIDE_RAIL_L
ガイドレール L
(1)
22 400-93965 GUIDE_RAIL_R ガイドレール R (1)
23 SM-6064002-TN HEXAGONAL-HOLE BOLT
六角穴ボルト
(6)
24 PJ-0205000-03 PLUG
プラグ
(4)
25 400-93975 UPPER_BLADE_SUPPORT_BASE
アッパーブレードサポートベース
(3)
26 400-93980 UPPER_BLADE_SUPPORT_BASE_L
アッパーブレードサポートベース L
(1)
27 400-93981 UPPER_BLADE_SUPPORT_BASE_R アッパーブレードサポートベース R (1)
28 SL-6052592-TN BOLT
座金付き六角穴ボルト
(10)
29 400-93966 UPPER_BLADE
アッパーブレード
(1)
30 400-84684 UPPER_BLADE_SUPPORT
アッパーブレードサポート
(5)
31 SM-6051602-TN BOLT
六角穴ボルト
(10)
32 E6109-700-000 BUSH 上刃フッシュ (5)
33 SM-6051402-TN SCREW M5 L=14
六角穴ボルト M 5 L =14
(5)
34 SM-8041402-TP SCREW M4X0.7 L=14
止めねじ M 4 X 0.7 L =14
(5)
35 NM-6040001-SC NUT M4X0.7 TYPE1
六角ナット M 4 X 0.7 1種
(5)
36 400-94526 CUTTER_COVER
カッターカバー
(1)
37 SL-4041091-SC SCREW M4 L=10
なべ小ねじセムス M 4 X 0.7 L =10
(6)
38 TA-0750404-R0 PLUG D=7.5 L=3.5 止め栓 D =7.5 L =3.5 (6)
39 400-93976 SPEED_CONTROLLER
スピードコントローラ
(2)
40 400-94523 CUTTER SV_BR
カッター SV ブラケット
(1)
41 400-98838 GUIDE_BR
ガイドブラケット
(1)
42 400-93977 5PORT_SOLENOID_VALVE
5ポート電磁弁
(1)
43 SL-4040691-SC SCREW M4 L=6 座金付きなべ小ねじ M 4 L =6 (2)
44 SL-6040892-TN BOLT
座金付き六角穴ボルト
(2)
45 400-93978 LONG_ELBOW_UNION
ロングエルボユニオン
(1)
46 PX-0551040-00 SILENCER (PT1/8)
サイレンサ
(2)
47 PJ-3040652-01 ELBOW UNION 6XPT1/4
エルボユニオン
(2)
48 HX-0034400-00 HARNESS PARTS 束線パーツ (1)
49 SL-4040691-SC SCREW M4 L=6
座金付きなべ小ねじ M 4 L =6
(1)
50 BT-0600400-EC TUBE HOSE, BLUE
ウレタンホ−ス 青
(2.5)
51 SL-6030692-TN SCREW M3 L=6
座金付き六角穴ボルト M 3 L =6
(6)
52 400-94525 CUTTER_BASE
カッターベース
(1)
53 E4981-700-000 LABEL EPROM 用 ブランク ラベル (1)
54 SL-6052092-TN SCREW
座金付き六角穴ボルト
(4)
55 400-94519 CUTTER_SUPPORT_BL
カッターユニットサポートブロック
(2)
56 SL-6062092-TN SCREW M6 L=20
座金付き六角穴ボルト
(4)
57 400-94518 CUTTER_UNIT_FIX_BASE_C
カッターユニットコテイベース C
(2)
58 SL-6062092-TN SCREW M6 L=20 座金付き六角穴ボルト (8)
59 400-94516 CUTTER_UNIT_SUPPORT_L
カッターユニットサポート L
(1)
60 400-94517 CUTTER_UNIT_SUPPORT_R
カッターユニットサポート R
(1)
61 SL-6062592-TN SCREW
座金付き六角穴ボルト
(4)
62 HX-0029400-00 FIXED BASE
固定ベース
(1)
63 SL-4030691-SC SCREW M3 L=6 座金付きなべ小ねじ M 3 L =6 (1)
64 400-94512 DISCHARGE GUIDE CA ASM
排出ガイド CA 組
1
65 SL-6030692-TN SCREW M3 L=6
座金付き六角穴ボルト M 3 L =6
(5)
66 400-94843 HINGE_B-1146-3
ヒンジ B −1146−3
(2)
67 SL-4040891-SC SCREW M4 L=8
座金付きなべ小ねじ M 4 L =8
(4)
68 400-94514 L DISCHARGE GUIDE ASM カブ排出ガイド組 (1)
69 400-98907 TAPE_GUIDE_C
テープガイド C
(1)
70 SL-6030692-TN SCREW M3 L=6
座金付き六角穴ボルト M 3 L =6
(11)
71 400-98906 PLATE
プレート
(12)
72 400-94538 SPACER
スペーサ
(24)
73 SL-6030892-TN SCREW M3 L=8 座金付き六角穴ボルト M 3 L =8 (24)
74 WP-0431005-SP PLAIN WASHER 平座金 (24)
75 400-94891 SPRING_0.69N
スプリング0.69 N
(12)
76 400-94846 DISCHARGE_GUIDE_3
排出ガイド3
(1)
77 SL-6040892-TN BOLT
座金付き六角穴ボルト
(8)
78 400-94845 DISCHARGE_COV
排出カバー
(1)
79 400-94844 HINGE_B-1078-14 ヒンジ B −1078−14 (2)
80 SL-6040892-TN BOLT
座金付き六角穴ボルト
(6)
81 NM-6040001-SC NUT M4X0.7 TYPE1
六角ナット M 4 X 0.7 1種
(6)
82 SM-6041202-TN SCREW M4X0.7 L=12
六角穴ボルト M 4 X 0.7 L =12
(4)
83 NM-6040001-SC NUT M4X0.7 TYPE1
六角ナット M 4 X 0.7 1種
(4)
84 400-94892 SPRING_11N スプリング11 N (2)
85 400-98955 GUIDE_SUP
ガイドサポート
(2)
86 SL-6030892-TN SCREW M3 L=8
座金付き六角穴ボルト M 3 L =8
(4)
87 HX-0009600-0A GROMMET
エッジングブッシュ
(0.8)
88 400-98908 TAPE_GUIDE_BOTTOM_A
テープガイドボトム A
(1)
89 NM-6040001-SC NUT M4X0.7 TYPE1 六角ナット M 4 X 0.7 1種 (4)
90 400-98909 GUIDE_INNER
ガイドインナー
(1)
91 400-98910 GUIDE_STOPPER_BR
ガイドストッパーブラケット
(1)
92 SL-4040891-SC SCREW M4 L=8
座金付きなべ小ねじ M 4 L =8
(4)

- 187 -
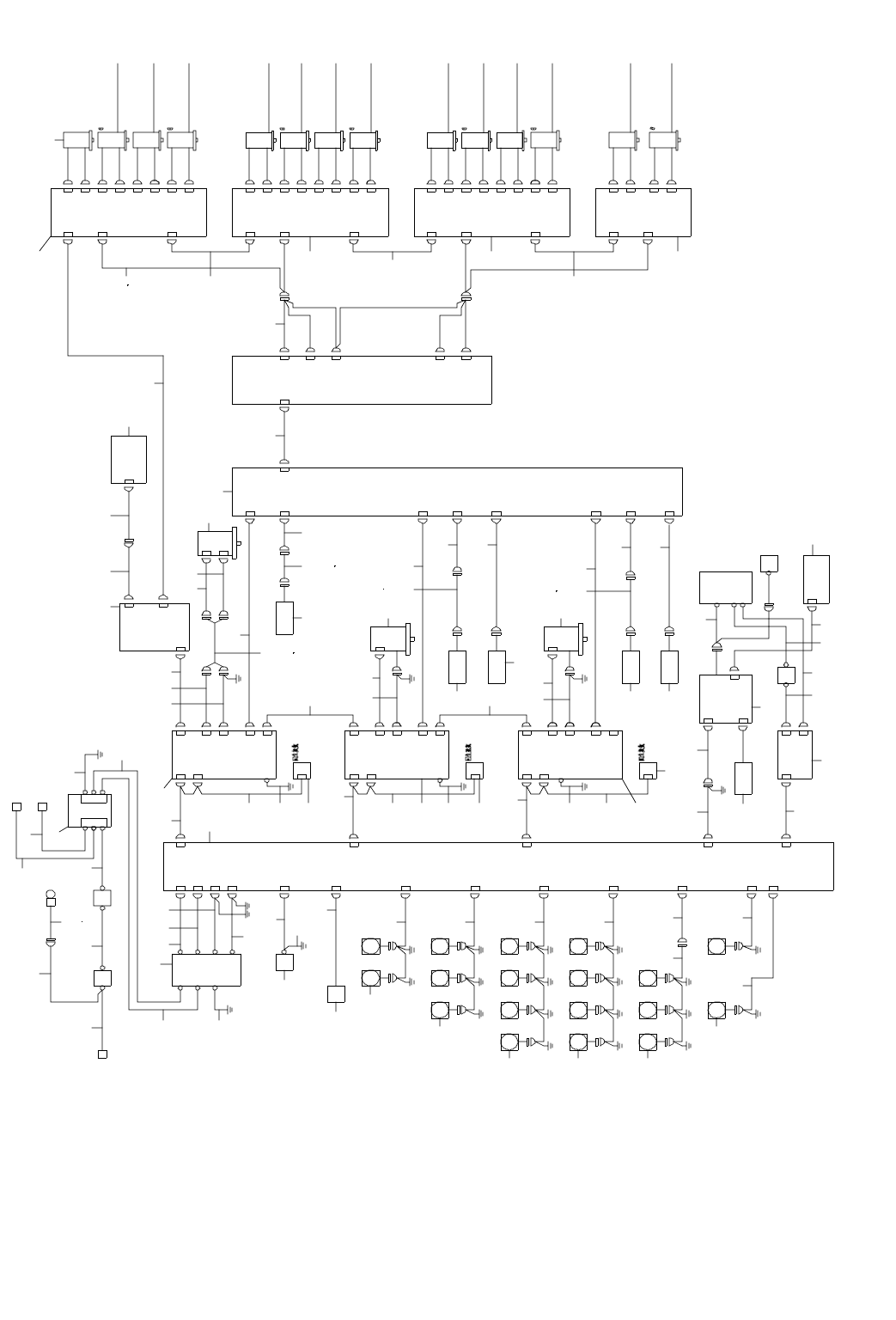
94.SYSTEM DIAGRAM(1)
SYSTEM DIAGRAM(1)
1-3D
FA N
6MOTOR
HC-BP0136D-S1
5MOTOR
HC-BP0136D-S1
4MOTOR
HC-BP0136D-S1
3MOTOR
HC-BP0136D-S1
2MOTOR
HC-BP0136D-S1
1MOTOR
HC-BP0136D-S1
7 MOT OR
HC-BP0 336LW4-S 1
Z7 MOT OR
HC-BP0 336LW4-S 1
Z6 MOT OR
HC-BP0 336LW4-S 1
Z5 MOT OR
HC-BP0 336LW4-S 1
Z4 MOT OR
HC-BP0 336LW4-S 1
Z3 MOT OR
HC-BP0 336LW4-S 1
Z2 MOT OR
HC-BP0 336LW4-S 1
Z1 MOT OR
HC-BP0 336LW4-S 1
2- 2B
2- 2B
2- 2A
2- 2A
2- 3B
CN P2C
C N2C
CN P2D
C N2D
CN P 1
CN 1 A
4AX IS SE RVO
AMP (4)
CN P2A
C N2A
CN P2B
C N2B
CN P2C
C N2C
CN P2D
C N2D
CN P 1
CN 1 B
CN 1 A
4AX IS SE RVO
AMP (1)
CN P2A
C N2A
CN P2B
C N2B
CN P2C
C N2C
CN P2D
C N2D
CN P 1
CN 1 B
CN 1 A
4AX IS SE RVO
AMP (3)
CN P2A
C N2A
CN P2B
C N2B
CN P2C
C N2C
CN P2D
C N2D
CN P 1
CN 1 B
CN 1 A
4AX IS SE RVO
AMP (2)
Z TPWR2
ZTPWR1
XY1 1
CN136
CN140
S ENS YR ENC YR
S ENS YL ENCY L
SEN SX ENCX
YRMT R
YLMT R
XMTR
XENC
CN 1 6 5
CN151
C N38
CN15
CN14
C N37
CN13CN 2 1
1-2D
2 -5B
CN 11
XY- RELA Y
PCB
1C H D I
POWER
UNIT
CN14
CN1 1
YR O RG
SE N S OR
CN 10
YL O RG
SE NS OR
MAGNE
SCALE
PCB
CN4
SCALE
HEAD RL
CN3
SCALE
HEAD YL
CN2
SCALE
HEAD X
CN8
CN7
CN5
2C H NE T
Y MOTOR
YR
1500W
Y MOTOR
YL
1500W
SERVO
MOTOR
750W
CN 2L
CN P3
CN2
CN1B
CN 2L
CN P3
CN2
CN1B
CN 2L
CN P3
CN2
POSITION
BOARD
1CH NETCN1A
E
CN1A
CN1BE
CN1A
E
MAI N SW
MR-RB30
CNP2
CNP1CN13
XSERVO
AMP
MR-J3- 70B-RJ02 4
MR-RB30
CNP2
CNP1CN12
YL SERVO
AMP
MR-J3-200B-RJ02 4
MR-RB12
CNP2
CNP1CN1 1
FAN
FA N F AN
FA N F AN
FA N
FAN
CN007
[YL MOTOR]
FAN
CN006
[YR MOTOR]
FAN FAN
CN005
[TOP COVER]
FAN FAN
CN004
[B A S E3 ]
FAN FAN
CN003
[B A S E2 ]
FAN FAN
CN002
[B AS E1 ]
FAN FAN
CN001
CN06
CN07
HOUR METE R
CN010
CN14A
(CN14B)
V A CU UM
PUMP
CN 04 B
CN 04 A
CN03
CN01
POWE R
UNIT
10 0 V
10 0 V
34V
22 0V
TF1
TB2
MTC PWR(R)
MTS PWR(L)
AC INPUT
UNIT
CN001 POW ER ON LIG HT
TB1
NFB
[ C TR L UN I T]
X SERVO
AMP
M R-J3-70 B-RJ024
TB1
INPUT
1
2
3
4
5
7
8
10
9
11
12
13
15
14
16
17
18
19
20
21
22
24
25
25
25 25 25
25
31 32 33 34
35
36
37
38
39
40
41
42
43
44
46
47 48
49
51 52
53
54
55
58
59
60
61
62
63
64
65
66
67
68
69
70
71
72
73
74
75
76
77
78
79
80
81
82
83
84 85
86
87
88
89 90
91
92
93 94
97
98
99
100
101 27
28
29
30
102
26
50 50
78
99 99 99
26 26 26 26 26 102 102102 102 102 102 102
23
COPLA M ONITOR
SWITCH BOARD
4- 5A
CN4
CN3
CN3
CN2
CP
CN1
COP LA- PO WER
COPLA-PS
1-1A
4-5C
PS- ON
ATX13
1- 4 B
MA IN SW
CPCI
BACK
BOARD
BATTERY
A TX- POW ER
CN251
CN063
45
57
56
95
96
106
104
108
103
109
107
105
6