KE-3020_KE-3020R-Rev03 - 第87页
- 80 - N OTE( 注記 ) * I NS TAL LA T I ON PO SITI ON A ND DIR ECT I O N VA RY I F THE P WB TR ANS FER R EF EREN CE I S D I FFE REN T. 基板搬送基準が異なると取付位置、方向が変わります。 REF .NO N O TE PART NO D E S C R I P T I O N 品 名 Q ty 1 40 0-9…

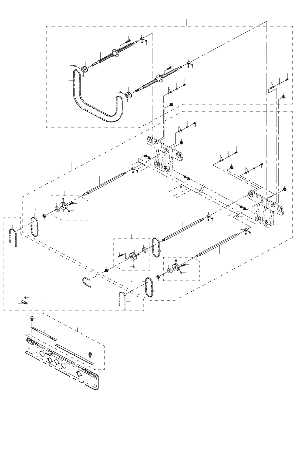
- 79 -
40.PWB CONVEYOR COMPONENTS(4)
基板搬送関係(4)
20
3
19
22
21
5
22
21
5
24
29
8
7
6
11
10
9
15
16
18
14
16
15
14
18
17
4
37
38
35
36
36
31
40
34
36
36
35
A
A
B
33
39
30
33
2
27
25
26
26
24
25
25
24
26
28
11
10
9
12
13
13
B
17
23
1
34
32
32
8

- 80 -
NOTE( 注記 ) *INSTALLATION POSITION AND DIRECTION VARY IF THE PWB TRANSFER
REFERENCE IS DIFFERENT.
基板搬送基準が異なると取付位置、方向が変わります。
REF.NO NOTE PART NO D E S C R I P T I O N
品 名
Qty
1 400-93999 RAIL_PLATE_RR_ASM_L
レールプレート RR 組 L
1
2 400-93919 RAIL_PLATE_RR_L
レールプレート RR _ L
(1)
3 400-93924 CONVEYOR_RAIL_L
コンベアレール L
(1)
4 SB-8160001-00 BEARING
ころがり軸受
(2)
5 SM-4040855-SC SCREW
なべ小ねじ M 4 L =8
(2)
6 E2089-721-0A0 CONVEYOR PULLEY B ASM.
搬送プーリ B 組
(1)
7 E2055-721-000 PULLEY SPACER
プーリスペーサ
(1)
8 SM-4042501-SC SCREW M4X0.7 L=25
なべ小ねじ M 4 X 0.7 L =25
(2)
9 WP-0430801-SC WASHER M4
平座金 M 4
(2)
10 WS-0410002-KN SPRING WASHER M4
ばね座金 M 4
(2)
11 NM-6040001-SC NUT M4X0.7 TYPE1
六角ナット M 4 X 0.7 1種
(2)
12 SM-6041002-TN BOLT
六角穴ボルト
(8)
13 400-00839 DRIVE PULLEY R ASM
ドライブプーリ R 組
(2)
14 400-00840 DRIVE PULLEY R
ドライブプーリ R
(1)
15 E2160-721-000 PULLEY FLANGE
プーリフランジ
(1)
16 SL-6030892-TN SCREW M3 L=8
座金付き六角穴ボルト M 3 L =8
(3)
17 SL-6030892-TN SCREW M3 L=8
座金付き六角穴ボルト M 3 L =8
(6)
18 E2160-721-000 PULLEY FLANGE
プーリフランジ
(2)
19 SL-6031492-TN SCREW M3 L=14
座金付き六角穴ボルト M 3 L =14
(4)
20 SL-6041492-TN SCREW
座金付き六角穴ボルト
(2)
21 E2111-715-0A0 CONVEYOR PULLEY ASM.
搬送プーリ(組)
(2)
22 WP-0430800-SC WASHER M4
平座金 小形丸 M 4
(2)
23 400-01062 SUPPORT PLATE RR ASM(L)
サポートプレート RR 組(L)
(1)
24 E2111-715-0A0 CONVEYOR PULLEY ASM.
搬送プーリ(組)
(5)
25 WP-0430800-SC WASHER M4
平座金小形丸 M 4
(5)
26 SM-4040855-SC SCREW
なべ小ねじ M 4 L =8
(5)
27 400-01069 SUPPORT PLATE RR(L)
サポートプレート RR(L)
(1)
28 E2111-715-0A0 CONVEYOR PULLEY ASM.
搬送プーリ(組)
(1)
29 WP-0430800-SC WASHER M4
平座金小形丸 M 4
(1)
30 400-01065 RAIL STAND RL(L)
レールスタンド RL(L)
1
31 SL-6052092-TN SCREW
座金付き六角穴ボルト
2
32 400-01002 GUIDE SHAFT ASM(L)
ガイドシャフト組(L)
4
33 E2209-725-000 GUIDE SHAFT
ガイドシャフト
(1)
34 SL-6051292-TN BOLT
座金付き六角穴ボルト
(1)
35 SL-6052042-TN SCREW
座金付き六角穴ボルト
(1)
36 WP-0501046-SC WASHER 5 X 14 X 1
平座金 5 X 14 X 1
(2)
37 SL-6042092-TN SCREW M4 L=20
座金付き六角穴ボルト
4
38 E4074-725-000 SUPPORT PLATE C(E)
サポートプレート C(E)
1
39 400-01066 RAIL STAND RR(L)
レールスタンド RR(L)
1
40 SL-6052092-TN SCREW
座金付き六角穴ボルト
2

- 81 -
41.PWB CONVEYOR COMPONENTS(5)
基板搬送関係(5)
12
27
19
9
27
9
26
26
25
23
24
15
12
15
28
25
23
36
29
7
11
22
22
8
19
10
8
28
6
16
24
16
13
10
14
27
19
26
25
23
24
22
28
30
32
31
4
2
37
34
38
18
20
18
20
35
26
31
32
30
26
31
32
30
6
7
11
14
4
35
26
5
17
21
21
21
1
3
33