00198171-02_Technical_Training_FSE_TX-Series_EN - 第93页
7 Power Supply 7.3 Voltage Overview Block diagrams Technical Training FSE SIPLACE TX-Series 01/2018 93 7.3.5 24 VDC Switched and Unswitched Fuses 1-3 and 5 -10 Voltage Type Fuse Usage 24 VDC Unswitched F1 Voltage MGCU1 2…

7 Power Supply
7.3 Voltage Overview Block diagrams
92 Technical Training FSE SIPLACE TX-Series 01/2018
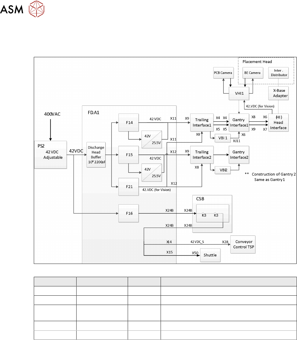
7.3.4 42 VDC Switched and Unswitched
The following diagram illustrates the generation of the 42V intermediate circuit.
Voltage Type Fuse Usage
42 VDC Unswitched F14 Z Motor CP20 gantry 1
42 VDC Unswitched F15 Z Motor CP20 gantry 2
42 VDC Unswitched F21 Camera illumination (Component & PCB) both
gantry
42 VDC Unswitched F21 Illumination for stationary camera
42 VDC Switched F16 Drive motor for conveyor

7 Power Supply
7.3 Voltage Overview Block diagrams
Technical Training FSE SIPLACE TX-Series 01/2018 93
7.3.5 24 VDC Switched and Unswitched
Fuses 1-3 and 5 -10
Voltage Type Fuse Usage
24 VDC Unswitched F1 Voltage MGCU1
24 VDC Unswitched F2 Voltage MGCU2
24 VDC Unswitched F3 Voltage for extern service/blower (Reserve I/O &
optional)
24 VDC Unswitched F5 Voltage control computer (PC)
24 VDC Unswitched F6 Voltage monitors / CIN (Can interface)/ PC (op-
tional)
24 VDC Unswitched F7 Voltage conveyor control (TSP-420M) has an in-
ternal micro fuse
24 VDC Unswitched F8 Not Used
24 VDC Unswitched F9 Not Used
24 VDC Unswitched F10 For internal diagnostic of power supply unit

7 Power Supply
7.3 Voltage Overview Block diagrams
94 Technical Training FSE SIPLACE TX-Series 01/2018
Fuse 4
Voltage Type Fuse Usage
24 VDC Unswitched F4 Supply safety (emergency stop ,safety switches
Start/Stop buttons…) loop
24 VDC Unswitched F4 Supply pneumatic unit (proportionate valve/ main
pressure valve)
24 VDC Unswitched F4 Supply emergency STOP button R/L
24 VDC Unswitched F4 Supply safety switch tables 1/2
24 VDC Unswitched F4 Supply voltage vision (IC camera)