00196193-0102_DC_SIPLACE-X_DE EN - 第101页
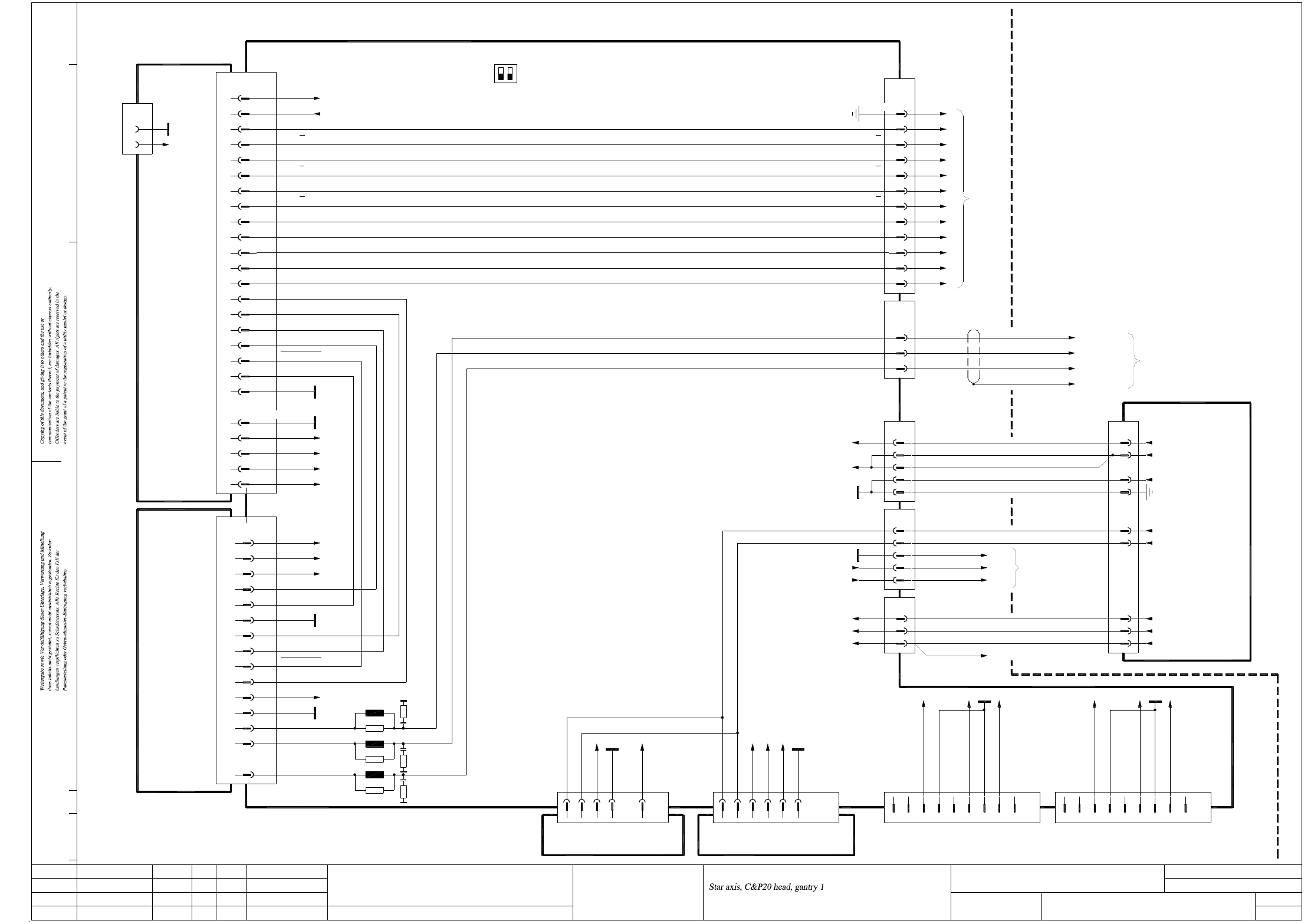
2 - 29 S01_20X3X4X4I-03020 1LD3 S ternachse, C&P20-Kopf, Port al 1, SIPLACE X3/X4/X4I (Bl. 2 v . 2) S tar axis, C&P20 head, gantry 1, SIPLACE X3/X4/X4I (sh. 2 of 2) n.u. 7 8 6 n.u. 3 4 2 X30_2tq PA2 _CAN_H PA2_CA…

2 - 28
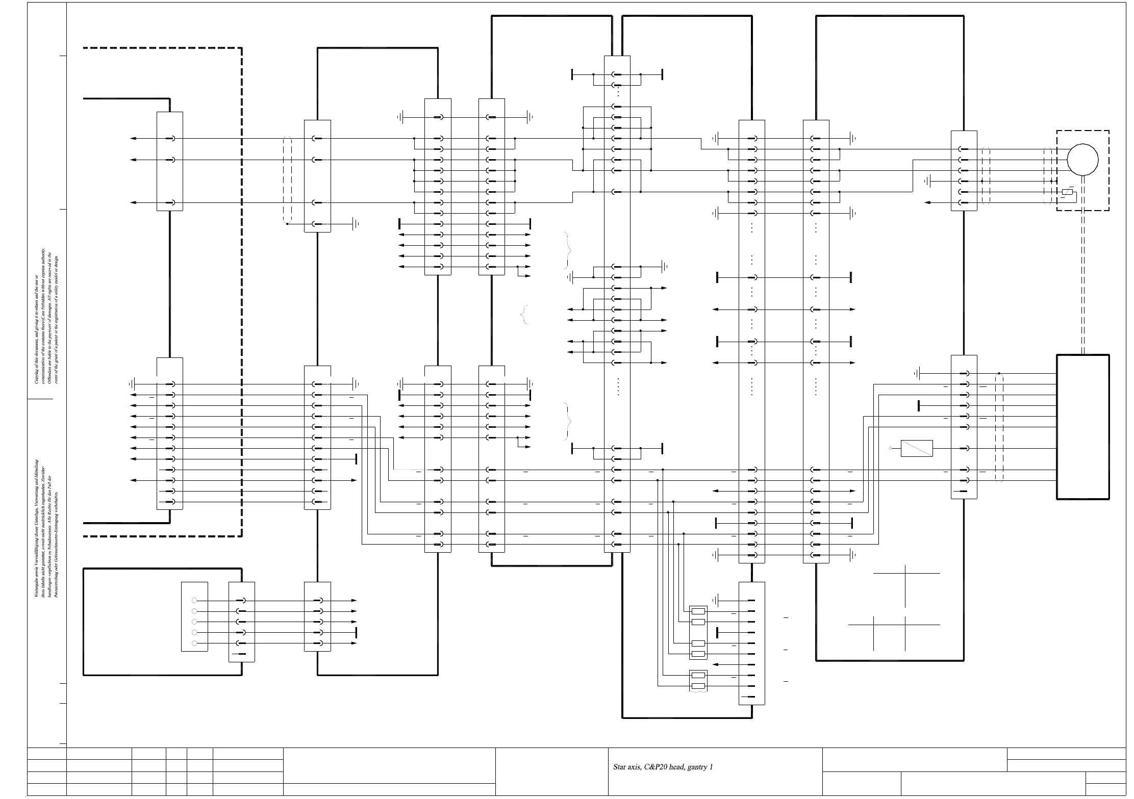
S01_20X3X4X4I-030201LD3 Sternachse, C&P20-Kopf, Portal 1, SIPLACE X3/X4/X4I (Bl. 1 v. 2)
Star axis, C&P20 head, gantry 1, SIPLACE X3/X4/X4I (sh. 1 of 2)
Track N
X18:8
X18:14
X18:2,4,6
X18:12
+24V
+15V
-15V
GND
DC/DC converter
X18:12
+15V25
16, 31
1, 11, 14, 34
X5ac
28
DC/DC converter
X19:9
PE
GND
+24V
VCC
-15V
X18:2,4,6
X19:11
+24V
+15V
PE
19
16, 31
22
X18:14
X18:8
Star motor W
GND
-15V
+5V
9
8
Star motor V
Star motor U
6
7
5
3
4
2
1, 10, 34
X6ac
PE
PGND
Gantry 1
03000901 (ac)
Head interface
WHGNDGND 4
5V
Track N
Track N
78
B6
4
R13
470R
3
21
N9
10
N
+5V 7
8
Key
Track N
Track N
+5V
Track B
X4aq
4
2
Track A
Track A
34
65
2
470R
1
R12
A3
B
GND
5
4
A
PE
2
1
PE
Track A
Track A
39
40
38
GND
LED
greenD3
D8
D6
green
green
Color
+5V
-15V
+15V
Function
Switch
OFFS1.1
S2.1
S1.2
OFF
ON
State
S2.2 ON
03.
02.
01.
Status
Function status
Product status
Document status
Modified Date Name
Date
Author
Check.
Stand.
Mat.no.:
CAD file:
Orig./Repl.f./Repl.by
Sh.
Sh.(s)
09.03.08
04.03.09
04.03.09
11.01.2005TDH
TDH
TDH
TDH
S01_20X3X4X4I-030201LD3_SH01.DWG
Copyright ©
ASM Assembly Systems
GmbH & Co. KG
Sternachse, C&P20-Kopf, Portal 1
SIPLACE X3/X4/X4I
SIPLACE X-Series
S01_20X3X4X4I-030201LD3
1
2
19+5VTrack A 3 Track A3
Key
BU
RD
PK
OG
WH
03046226 (ra)
Sub-distributor
X1ra
0V
+5V
+15V
+24V
-15V
Track B
Track B
Track N
Track N
Sheet 2
n.u. 11
n.u. 14
+5V
n.u.
12
13
8
OPTO_GND
9
10
5
6
6
n.u.
Cable carrier interface
X5ra
BN
GN
WH
3
5 2
41
2
1
(W1)
(W2)
(W2)
(W1)
(W1)
Voltage
03009768
X50aa
+15V3
5
4
+5V
GND
2
1
-15V
+24V
n.u.11
14 n.u.
12
13
+5V
n.u.
Track B
Track B
Track N
Track N8
9
10 GND
5
6
Track A
Track A
33
32
Track N 26
Track B
Track B
30
29
Track N 27
28+24V
+15V
-15V
Track N
12
8
10
6
Track B
Track B
Track N
7
13
Track N 32
GND
Track B
Track B
36
37
35
VCC
Track N 33
34
Track A
Track A
Star tracks
GND
Track B
Track A
Track A
PE
Test plug
39
40 PE
38
Track B
Track B
VCC
GND
Track N
Track N32
36
37
35
33
34
+15V
15V
03005090
RI8
9
10
Key
RI
+5V 7
Track B
Track B
5
6
+5V
T2
T2
BN
GY
BK
PK
RD
C&P20
Star drive
Encoder
C&P20 intermediate distributor
Track A
Track A
+15V
-15V
+24V
VCC
PE
87
86
85
83
84
92
91
89
88
90
+15V 28
GND 22
-15V 20
PGND 18
Star motor W
Star motor V
Star motor U
110
111
109
108
107
PE 8
7
22
25
Backplane
03048879
Axis unit
26-pole
Track A
PE
1,4,7,17,20,23,26
X03_1tq
2
X5so /
Phase_W
Phase_V
Sheet 2
3
2
BN
GN
Phase_U
Axis unit, gantries 1 and 4
X03_3tq
1
WH
1,4,7,17,20,23,26
03009773
Actual value
S/Z2 axis 26-pole
Track A
X23aa
2
PE PE
BK
BN
GN
4 PE
Star motor W
Star motor V
3
2
Carrier cable 5, 2GO
03052305
1, 11, 14, 34
16, 31
X5aa
34-pole
GND
X motor
16, 31
-15V 22
+15V
+24V
28
25
+5V
GND
19
8
9
7
5
6
4
Gantry 1 or 3
03010612 (aa)
Cable carrier interface
Cable carrier interface
WH
03050883
S/Z2 motor
Star motor U1
X13aa
S/Z2 motor
Carrier cable 6, 2GO
1, 10, 34
X6aa
2
3
34-pole
PE
03052306
Track A
Track A
Track B
Track B
Track N
Track N
DC/DC converter
+5V19
32
33
Track A
Track A
28
25
22
27
26
29
30
Track N
Track B
Track B
5
6
4
PE
2
3
1
PGND
-15V
GND
+15V
28
22
20
18
PE8
7
5
6
4
2
3
1PE
Star motor W
Star motor V
Star motor U
X2aq
C&P20 head adapter
03002870 (aq)
PGND
140
134
113
114
112
X22ac/J3
03012097-W2
C&P20 cable set
X2as
03002942 (as)
PE 1
3
2
X4as
Screen
T1
T1
WHGN
YE
GN
PE/screen
W phase
n.u.
+15V 6 PTC
PE
X3as
4
5
3
PTC
1
2
U phase
V phase
RD
BU
YEGN
BK
WH
RD
3 ~
M
03031887
Star motor
C&P20
34-pole
34-pole
140-pole
03057572

2 - 29
S01_20X3X4X4I-030201LD3 Sternachse, C&P20-Kopf, Portal 1, SIPLACE X3/X4/X4I (Bl. 2 v. 2)
Star axis, C&P20 head, gantry 1, SIPLACE X3/X4/X4I (sh. 2 of 2)
n.u.
7
8
6
n.u.
3
4
2
X30_2tq
PA2_CAN_H
PA2_CAN_L
POWER_FAIL_24VDC
GND
DC/DC converter 5V/±15V
00353449
DC/DC converter ±15V
00353450
X51tq
X50tq
Z4,8,20
Z8,16
GND
AGND
R10
L4
R11
L5
R12
L6
X03_1tq
WH
GN
BN
BK
Sheet 1
X13aa
X23aa
Sheet 1
03009773
Star motor_W
Screen
Star motor_U
Star motor_V
-15V
C23
Gantries 1 and 4
n.u.
+5V
n.u.
n.u.
+5V
n.u.
n.u.
OPTO_GND
n.u.
Track N
Track N
Track A
Track B
Track B
Track A
B12, C17
C14, C18
EMERG._STOP_HEAD_AXIS
POWER_FAIL
X47tq:2
+15V
03050883
X45tq
5
4
2
3
3
4
2
GNYE
11
+40V_Z/DP
+150V_Star
PGND
Vin(-)Axis
PGND
X46tq
3
5
4
2
1
BN
WH
GN
1
2
Vin(+)Axis
-15V
+15V
3
2
1
WH
GY
BN
X47tq
POWER_FAIL_24VDC
POWER_FAIL
EMERG.-STOP_MAIN_AXIS
(W1)
(W1)
03036027 (ta)
Axis card A364, gantry 1 SDS120/2.5S1 servo amplifier
00353445 (tq)
Track A
Track A
Track B
Track B
Track N
Track N
OPTO_GND
UB_Power_OK
Inom_W
Inom_U
+15V_Servo
-15V_Servo
Servo_Ready
AGND
Inom_W
Inom_U
Servo_Enable
+40V_Z/DP
UB_Power_OK
+150V_Star
Phase_V
Phase_U
Phase_W
A18
C19
Servo_Enable
Servo_Ready
I²t
PGND
C22; A/C24
C16 I²t
1
2
3
X03_3tq
WH
GN
BN
Phase_U
Phase_V
Phase_W
D22
+15V_Servo
-15V_Servo
+5V
+15V
-15V
D10,18
D30
Z28
Z20;D22
Z4; D6
D30
D10
Z28
Z16;D18
D6
8
X30_1tq
1
3
2
4
5
6
7
POWER_FAIL_24VDC
PA1_CAN_L
GND
PA1_CAN_H
9
n.u.
n.u.
n.u.
n.u.
9
n.u.
1
5
n.u.
OFF
ON
S1
12
26-pole
6
12
13
14
10
9
8
3
5
2
X5so /
Axis unit
03048879 (tq)
Backplane
1,4,7,17,20,23,26
PE
(S1.2 n.u.)
11
A/D22; B/E22,24,25; C20,25
C22
B/E18
C12
C13
B13
A13
B15
A14
B14
X21_3tq
A15
X3ta
A12
A16; B17
A17
A24
B19
A19
A25
A/C/E3,4,7,8,11
B16
B/D1,2,5,6,9-11
Axis unit
X03_2tq
A/C32
A/C30
C26; A/C28
C10
C18; A/C20
C14
C12
A12
A8
C8
A/C2
C4
A4
X1tq
GND
AGND
+15V
+15V_Servo
+5V
X4ta
C1
C4
AGND End signal
(W1)
(W1)
(W1)
(W3)
(W3)
(W3)
(W2)
(W2)
(W5)
(W5)
(W5)
X4ra:3
X4ra:2
X4ra:1
X4ra:1
WH+BN (W4)
Sub-distributor 03046226
Sub-distributor 03046226
X14
7
1
4
GND_Z/DP
+150V_Star
+40V_Z/DP
3
9
6
Vin(-)_AXIS
Vin(+)_AXIS
POWER_FAIL_24VDC
11
POWER_FAIL_AXIS
2
SERVO_ENABLE
10
Power supply
00354626
03050920
03057572
03.
02.
01.
Status
Function status
Product status
Document status
Modified Date Name
Date
Author
Check.
Stand.
Mat.no.:
CAD file:
Orig./Repl.f./Repl.by
Sh.
Sh.(s)
09.03.08
04.03.09
04.03.09
11.01.2005TDH
TDH
TDH
TDH
S01_20X3X4X4I-030201LD3_SH02.DWG
Copyright ©
ASM Assembly Systems
GmbH & Co. KG
Sternachse, C&P20-Kopf, Portal 1
SIPLACE X3/X4/X4I
SIPLACE X-Series
S01_20X3X4X4I-030201LD3
2
2

2 - 30
S02_20X4X4I-030201LD3 Sternachse, C&P20-Kopf, Portal 2, SIPLACE X4/X4I (Bl. 1 v. 2)
Star axis, C&P20 head, gantry 2, SIPLACE X4/X4I (sh. 1 of 2)
4
PE
2
3
1
PGND
-15V
GND
+15V
28
22
20
18
PE8
7
5
6
4
2
3
1PE
Star motor W
Star motor V
Star motor U
X2bq
C&P20 head adapter
03002870 (bq)
PGND
140
134
113
114
112
X22bc/J3
03012097-W2
C&P20 cable set
X2bs
03002942 (bs)
PE 1
3
2
X4bs
Screen
T1
T1
WHGN
YE
GN
PE/screen
W phase
n.u.
+15V 6 PTC
PE
X3bs
4
5
3
PTC
1
2
U phase
V phase
RD
BU
YEGN
BK
WH
RD
3 ~
M
03031887
Star motor
C&P20
34-pole
34-pole
140-pole
03057572
03000901 (bc) (X4)
LED
greenD3
D8
D6
green
green
Color
+5V
-15V
+15V
Function
Switch
OFFS1.1
S2.1
S1.2
OFF
ON
State
S2.2 ON
03.
02.
01.
Status
Function status
Product status
Document status
Modified Date Name
Date
Author
Check.
Stand.
Mat.no.:
CAD file:
Orig./Repl.f./Repl.by
Sh.
Sh.(s)
09.03.08
04.03.09
04.03.09
11.01.2005TDH
TDH
TDH
TDH
S02_20X4X4I-030201LD3_SH01.DWG
Copyright ©
ASM Assembly Systems
GmbH & Co. KG
Sternachse, C&P20-Kopf, Portal 2
SIPLACE X4/X4I
SIPLACE X-Series
S02_20X4X4I-030201LD3
1
2
Track B
Track B
Track N
X18:8
X18:14
X18:2,4,6
X18:12
+24V
+15V
-15V
GND
DC/DC converter
X18:12
+15V25
16, 31
1, 11, 14, 34
X5bc
28
DC/DC converter
X19:9
PE
GND
+24V
VCC
-15V
X18:2,4,6
X19:11
+24V
+15V
PE
19
16, 31
22
X18:14
X18:8
Star motor W
GND
-15V
+5V
9
8
Star motor V
Star motor U
6
7
5
3
4
2
1, 10, 34
X6bc
PE
PGND
03029048 (bc) (X4I)
Head interface, gantry 2
WHGNDGND 4
5V
Track N
Track N
87
B6
3
R13
470R
4
12
N9
10
N
+5V 7
8
Key
Track N
Track N
+5V
Track B
X4bq
4
2
Track A
Track A
43
56
1
470R
2
R12
A3
B
GND
5
4
A
PE
2
1
PE
Track A
Track A
39
40
38
22
25
Backplane
03048879 (sq)
Axis unit
26-pole
Track A
PE
1,4,7,17,20,23,26
X03_1sq
2
X5to /
Phase_W
Phase_V
Sheet 2
3
2
BN
GN
Phase_U
Axis unit, gantries 2 and 3
X03_3sq
1
WH
1,4,7,17,20,23,26
03009793
Actual value
S/Z2 axis 26-pole
Track A
X23ba
2
PE PE
BK
BN
GN
4 PE
Star motor W
Star motor V
3
2
Carrier cable 5, 2GE
03052295
1, 11, 14, 34
16, 31
X5ba
34-pole
GND
X motor
16, 31
-15V 22
+15V
+24V
28
25
+5V
GND
19
8
9
7
5
6
4
Gantry 2 or 4
03010622 (ba)
Cable carrier interface
Cable carrier interface
WH
03050893
S/Z2 motor
Star motor U1
X13ba
S/Z2 motor
Carrier cable 6, 2GE
1, 10, 34
X6ba
2
3
34-pole
PE
03052296
Track A
Track A
Track B
Track B
Track N
Track N
DC/DC converter
+5V19
32
33
Track A
Track A
28
25
22
27
26
29
30
Track N
GND
Track N12
8
10
6
Track B
Track B
Track N
7
13
Track N 32
GND
Track B
Track B
36
37
35
VCC
Track N 33
34
Track A
Track A
Star tracks
GND
Track B
Track A
Track A
PE
Test plug
39
40 PE
38
Track B
Track B
VCC
GND
Track N
Track N32
36
37
35
33
34
+15V
15V
03005090
RI8
9
10
Key
RI
+5V 7
Track B
Track B
5
6
+5V
T2
T2
BN
GY
BK
PK
RD
C&P20
Star drive
Encoder
C&P20 intermediate distributor
Track A
Track A
+15V
-15V
+24V
VCC
PE
87
86
85
83
84
92
91
89
88
90
+15V 28
GND 22
-15V 20
PGND 18
Star motor W
Star motor V
Star motor U
110
111
109
108
107
PE 8
7
5
6
19+5VTrack A 3 Track A3
Key
BU
RD
PK
OG
WH
03046225 (qa)
Main distributor
X1qa
0V
+5V
+15V
+24V
-15V
Track B
Track B
Track N
Track N
Sheet 2
n.u. 11
n.u. 14
+5V
n.u.
12
13
8
OPTO_GND
9
10
5
6
6
n.u.
Cable carrier interface
X6qa
BN
GN
WH
3
5 2
41
2
1
(W1)
(W2)
(W2)
(W1)
(W1)
Voltage
03009788
X50ba
+15V3
5
4
+5V
GND
2
1
-15V
+24V
n.u.11
14 n.u.
12
13
+5V
n.u.
Track B
Track B
Track N
Track N8
9
10 GND
5
6
Track A
Track A
33
32
Track N 26
Track B
Track B
30
29
Track N 27
28+24V
+15V
-15V