00196193-0102_DC_SIPLACE-X_DE EN - 第110页
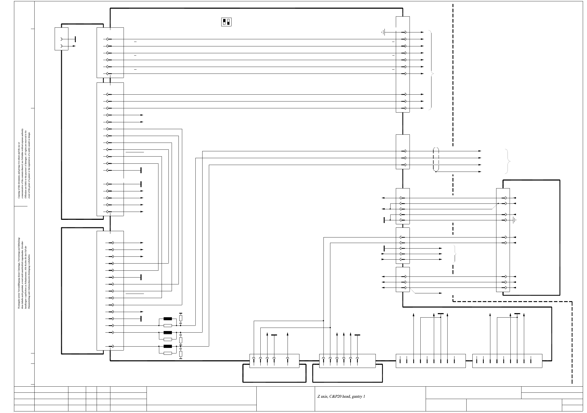
2 - 38 Z01_20X3X4X4I-03 0201LD3 Z-Achse, C&P20-Kopf, Port al 1, SIPLACE X3/X4/X4I (Bl. 1 v . 2) Z axis, C&P20 he ad, gantry 1, SIPLACE X3/ X 4/X4I (sh. 1 of 2) Serv ice connect or Z sensor stop Serv ice connect o…

2 - 37
Z01_20X2-030201LD3 Z-Achse, C&P20-Kopf, Portal 1, SIPLACE X2 (Bl. 2 v. 2)
Z axis, C&P20 head, gantry 1, SIPLACE X2 (sh. 2 of 2)
DC/DC converter 5V/±15V
00353449
DC/DC converter ±15V
00353450
X51sq
X50sq
Z4,8,20
Z8,16
GND
AGND
R2
L1
R5
L2
R6
L3
X04_1sq
X24ba
Sheet 1
03009794
+5V
Z sensor stop
OPTO_GND
Track A
Track A
Track B
Track B
Track N
Track N
C22 +15V
Axis unit
Z sensor stop
+5V
X3sa
X21_3sq
(W1)
+150V_Star
43
Main distributor 03046225
Main distributor 03046225
POWER_FAIL_24VDC
EMERG.-STOP_MAIN_AXIS
POWER_FAIL
POWER_FAIL_24VDC
Vin(+)Axis
-15V
+15V
PGND
Vin(-)Axis
PGND
X47sq
WH+BN (W4)
(W5)
(W5)
(W5)
3
2
1
WH
GY
BN
X4qa:1
(W2)
(W2)
(W3)
(W3)
(W3)
(W1)
(W1)
1
2
5
3
4
WH
BN
GN
X46sq
1
5
4
2
GNYE
2
X4qa:2
X4qa:1
X4qa:3
POWER_FAIL_24VDC
SERVO_ENABLE
POWER_FAIL_AXIS
POWER_FAIL_24VDC
10
2
11
Vin(+)_AXIS
Vin(-)_AXIS
GND_Z/DP
6
9
3
7
Phase_W
Phase_V
Phase_U
+40V_Z/DP
03050894
X04_3sq
03050900
(W1)
(W1)
X45sq
2
1
3
1
3
OFF
ON
S1
12
26-pole
25
12
10
19
18
22
24
21
X1tp /
Axis unit
03048879 (sq)
Backplane
1,4,7,17,20,23,26
PE
(S1.2 n.u.)
11
A/D22; B/E22,24,25; C20,25
C23
B/E18
C12
C13
A25
A24
E25
D22
D23
X21_2sq
E24
X2sa
C16
D16; E17
D17
D24
E19
D25
A/C/E3,4,7,8,11
E16
B/D1,2,5,6,9-11
Gantries 1 and 3
X04_2sq
A/C32
A/C30
C26; A/C28
C10
C18; A/C20
C14
C12
A12
A8
C8
A/C2
C4
A4
X1sq
GND
AGND
-15V
+15V_Servo
+5V
X4sa
C1
C5
AGND End signal
2
1
BN
GN
WH
BK
BN
GN
WH
+40V_Z/DP
+150V_Star
X14ba
Sheet 1
X13
1
4
Star motor_V
Star motor_U
Star motor_W
Screen
00354626
Power supply
B12, C17
C14, C18
EMERG._STOP_HEAD_AXIS
POWER_FAIL
X47sq:2
+15V
03057572
03.
02.
01.
Status
Function status
Product status
Document status
Modified Date Name
Date
Author
Check.
Stand.
Mat.no.:
CAD file:
Orig./Repl.f./Repl.by
Sh.
Sh.(s)
09.03.08
04.03.09
04.03.09
11.01.2005TDH
TDH
TDH
TDH
Z01_20X2-030201LD3_SH02.DWG
Copyright ©
ASM Assembly Systems
GmbH & Co. KG
Z-Achse, C&P20-Kopf, Portal 1
SIPLACE X2
SIPLACE X-Series
Z01_20X2-030201LD3
2
2
03036027 (sa)
Axis card A364, gantry 1 SDS60/3Z1 servo amplifier
03002141 (sq)
Track A
Track A
Track B
Track B
Track N
Track N
OPTO_GND
UB_Power_OK
Inom_W
Inom_U
+15V_Servo
-15V_Servo
Servo_Ready
AGND
Inom_W
Inom_U
Servo_Enable
+40V_Z/DP
UB_Power_OK
+150V_Star
Phase_V
Phase_U
Phase_W
D18
Servo_Enable
Servo_Ready
I²t
PGND
C22; A/C24
C16 I²t
D22
+15V_Servo
-15V_Servo
+5V
+15V
-15V
D10,18
D30
Z28
Z20;D22
Z4; D6
D30
D10
Z28
Z16;D18
D6
8
X30_1sq
1
3
2
4
5
6
7
PA1_CAN_L
GND
PA1_CAN_H
9
n.u.
n.u.
n.u.
n.u.
9
n.u.
1
5
n.u.
n.u.
7
8
6
n.u.
3
4
2
X30_2sq
PA2_CAN_H
PA2_CAN_L
GND

2 - 38
Z01_20X3X4X4I-030201LD3 Z-Achse, C&P20-Kopf, Portal 1, SIPLACE X3/X4/X4I (Bl. 1 v. 2)
Z axis, C&P20 head, gantry 1, SIPLACE X3/X4/X4I (sh. 1 of 2)
Service connector
Z sensor stop
Service connector
Gantry 1
03000901 (ac)
Head interface
DC/DC converter
+24V1
GND4
5 +5V
3
2
+15V
-15V
X50aa
Z track N18
Z sensor stop
Z track N
12
11
+5V
10
19
GND
Z track A
Z track A
Z track B
Z track B
25
24
21
22
PE
20 Z track A20
21
Z track A21
17
24
23
18
17 Z track N
Z track N
Z track B
Z track B23
24
18
Z motor W6Z motor W3 6
1,4,7,17,20,23,26
X24aa
4
PE
+15V 25
28+24V
19
15
22
16, 31
7
GND
-15V
+5V
Z sensor stop
25 +15V
+24V28
X18:12
X18:2,4,6
Z sensor stop
+5V
-15V
GND16, 31
19
22
15
7
X18:14
X18:8
J3:60
Gantry 1 or 3
03010612 (aa)
Cable carrier interface
Z motor V
Z motor U
2
1
X14aa
Z1/DP1 motor
03052307
Carrier cable 7, 2GO
2
3
5
4
1,8,9,10,34PE
X7aa
Z motor V
Z motor U
3
PE
Key
BU
RD
PK
OG
WH
03046226 (ra)
Sub-distributor
+24V
0V
+5V
+15V
-15V
X1ra
Z sensor stop
Z track A
Z track A
Z track B
Z track B
Z track N
Z track N
Sheet 2
18
+5V 12
11
OPTO_GND 10
19
25
24
21
22
1WH(W1)
n.u.
BN
GN
41
6
5
2
3
2
(W2)
(W2)
(W1)
(W1)
Cable carrier interface
X5ra
Voltage
03009768
Phase_W BN3
Backplane
Axis unit
03048879 (tq)
X1sp /
1,4,7,17,20,23,26
X04_1tq
26-pole
Axis unit, gantries 1 and 4
Sheet 2
X04_3tq
Phase_V 2
Phase_U 1
GN
WH
BN
03009774
Actual value
Z1 axis
BK
Cable carrier interface
GN
WH
03050884
Z1 motor
X19:11
X19:9
PE
Z_BOTTOM_X2
16
13 GND
8
7
PE
105
101
99
X22ac/J3
103 Z motor U
Z motor V
03002870 (aq)
C&P20 head adapter
3
4
5
2
1PE
X1aq
03012097-W1
3
4
5
2
1
X1as
PE
GN
6
03058632
LOGIC
Key
3
15V
+15V
PE
Key
n.u.
n.u.
EMERGG1
BK6
8
7
BN
5
4
Sensor
03007833
Z bottom, C&P20
n.u.
n.u.
AGND
X17as
2
1
RD
BK
n.u.
PE
9
10 GY
8
7 BU
03007833
YE3
5
4
RD
BN
2 OG
X8as
1VT
Z drive
M
3 ~
Motor
C&P20
Key
Key
34-pole 34-pole
26-pole
140-pole
40-pole 40-pole
W
W
U
U
V
V
GND
RI
RI
T2
+5V
T2
GND
T1
T1
03057572
Track N32
Track N
Track B
Track B
35
36
37
GND
33
34
+5V
+15V
31 GND
28
20
-15V
LOGIC: Z_BOTTOM_RESET
LOGIC: Z_BOTTOM_X2
-15V
+24V_DP
+15V
+5V
7
8
6
4
5
3
X14as
03058632
Key
Track N
Track N
Key
GY9
10
8 BN
CAN_RX
GND
1
2
Test plug
WHGN
WH
GNTrack A
2
Track A
Track B
Track B
GND
PK5
7
6
BK
RD
4
3 YE
PE
+5V_ENCODER
X6as
1
C&P20
C&P20
Encoder
Z drive
Z_BOTTOM_RESET
Z motor U
Z motor V
Z motor W
03002942 (as)
C&P20 intermediate distributor
66Z motor W95
PGND
GND
PE
GND
VCC
134, 140
92
85
91
83
PE
VCC
Z_BOTTOM_RESET
DC/DC converter
X1ac:2
72
97
X2:11
18 PGND18
16
13
8
7
green
yellow
yellow
Color
green
greenD8
D5
D6
D3
D4
LED
-15V
Z bottom
+15V
Z top
+5V
Function
Switch
OFFS1.1
S2.1
S1.2
OFF
ON
State
S2.2 ON
03.
02.
01.
Status
Function status
Product status
Document status
Modified Date Name
Date
Author
Check.
Stand.
Mat.no.:
CAD file:
Orig./Repl.f./Repl.by
Sh.
Sh.(s)
09.03.08
04.03.09
04.03.09
11.01.2005TDH
TDH
TDH
TDH
Z01_20X3X4X4I-030201LD3_SH01.DWG
Copyright ©
ASM Assembly Systems
GmbH & Co. KG
Z-Achse, C&P20-Kopf, Portal 1
SIPLACE X3/X4/X4I
SIPLACE X-Series
Z01_20X3X4X4I-030201LD3
1
2
5
4
2
PE1,8,9,10,34
X7ac
5V
LOGIC: Z_BOTTOM_X2
GND
Track N,
Track N,
Track B,
Track B,
R14
470R
2
6
4
8
J3:56
J3:58
J3:44
J3:46
5
7
1
3
Key
8
10
9
5
7
6
VCC
VCC
Track N
Track N
Track B
Track B
GND
GND
GND
+15V
(Z sensor stop)
Track A50
Track A,
Track A,
Z_BOTTOM_SENSOR
Track A
X7ac:15
X1ac:18
61
60
48
6
8
J3:48
J3:50
5
7
470R
R13
Track N
Track B
Track B
Track N
58
46
44
56
+15V
-15V
90
89
88
87
Track A3838
2
3
4
1PE
X5aq
PE
Track A
Track A
Test plug
Z tracks
11
X2aq
40
39
PE
03012097-W2
Z_BOTTOM_X2
Track A
11
X2as
39
40
PE
32
35
37
36
34
33
VCC
31
28
20
-15V

2 - 39
Z01_20X3X4X4I-030201LD3 Z-Achse, C&P20-Kopf, Portal 1, SIPLACE X3/X4/X4I (Bl. 2 v. 2)
Z axis, C&P20 head, gantry 1, SIPLACE X3/X4/X4I (sh. 2 of 2)
OFF
ON
S1
12
26-pole
25
12
10
19
18
22
24
21
X1sp /
Axis unit
03048879 (tq)
Backplane
1,4,7,17,20,23,26
PE
(S1.2 n.u.)
11
A/D22; B/E22,24,25; C20,25
C23
B/E18
C12
C13
A25
A24
E25
D22
D23
X21_2tq
E24
X2ta
C16
D16; E17
D17
D24
E19
D25
A/C/E3,4,7,8,11
E16
B/D1,2,5,6,9-11
Gantries 1 and 4
X04_2tq
A/C32
A/C30
C26; A/C28
C10
C18; A/C20
C14
C12
A12
A8
C8
A/C2
C4
A4
X1tq
GND
AGND
-15V
+15V_Servo
+5V
X4ta
C1
C5
AGND End signal
DC/DC converter 5V/±15V
00353449
DC/DC converter ±15V
00353450
X51tq
X50tq
Z4,8,20
Z8,16
GND
AGND
R2
L1
R5
L2
R6
L3
X04_1tq
X24aa
Sheet 1
03009774
+5V
Z sensor stop
OPTO_GND
Track A
Track A
Track B
Track B
Track N
Track N
C22
BN
GN
WH
BK
BN
GN
WH
+40V_Z/DP
+150V_Star
X14aa
Sheet 1
X14
1
4
Star motor_V
Star motor_U
Star motor_W
Screen
00354626
Power supply
B12, C17
C14, C18
EMERG._STOP_HEAD_AXIS
POWER_FAIL
X47sq:2
+15V
03057572
03.
02.
01.
Status
Function status
Product status
Document status
Modified Date Name
Date
Author
Check.
Stand.
Mat.no.:
CAD file:
Orig./Repl.f./Repl.by
Sh.
Sh.(s)
09.03.08
04.03.09
04.03.09
11.01.2005TDH
TDH
TDH
TDH
Z01_20X3X4X4I-030201LD3_SH02.DWG
Copyright ©
ASM Assembly Systems
GmbH & Co. KG
Z-Achse, C&P20-Kopf, Portal 1
SIPLACE X3/X4/X4I
SIPLACE X-Series
Z01_20X3X4X4I-030201LD3
2
2
+15V
Axis unit
Z sensor stop
+5V
X3ta X21_3tq
(W1)
+150V_Star
43
Sub-distributor 03046226
Sub-distributor 03046226
POWER_FAIL_24VDC
EMERG.-STOP_MAIN_AXIS
POWER_FAIL
POWER_FAIL_24VDC
Vin(+)Axis
-15V
+15V
PGND
Vin(-)Axis
PGND
X47tq
WH+BN (W4)
(W5)
(W5)
(W5)
3
2
1
WH
GY
BN
X4ra:1
(W2)
(W2)
(W3)
(W3)
(W3)
(W1)
(W1)
1
2
5
3
4
WH
BN
GN
X46tq
1
5
4
2
GNYE
2
X4ra:2
X4ra:1
X4ra:3
POWER_FAIL_24VDC
SERVO_ENABLE
POWER_FAIL_AXIS
POWER_FAIL_24VDC
10
2
11
Vin(+)_AXIS
Vin(-)_AXIS
GND_Z/DP
6
9
3
7
Phase_W
Phase_V
Phase_U
+40V_Z/DP
03050884
X04_3tq
03050920
(W1)
(W1)
X45tq
2
1
3
1
3
2
1
03036027 (ta)
Axis card A364, gantry 1 SDS60/3Z1 servo amplifier
03002141 (tq)
Track A
Track A
Track B
Track B
Track N
Track N
OPTO_GND
UB_Power_OK
Inom_W
Inom_U
+15V_Servo
-15V_Servo
Servo_Ready
AGND
Inom_W
Inom_U
Servo_Enable
+40V_Z/DP
UB_Power_OK
+150V_Star
Phase_V
Phase_U
Phase_W
D18
Servo_Enable
Servo_Ready
I²t
PGND
C22; A/C24
C16 I²t
D22
+15V_Servo
-15V_Servo
+5V
+15V
-15V
D10,18
D30
Z28
Z20;D22
Z4; D6
D30
D10
Z28
Z16;D18
D6
8
X30_1tq
1
3
2
4
5
6
7
PA1_CAN_L
GND
PA1_CAN_H
9
n.u.
n.u.
n.u.
n.u.
9
n.u.
1
5
n.u.
n.u.
7
8
6
n.u.
3
4
2
X30_2tq
PA2_CAN_H
PA2_CAN_L
GND