00196193-0102_DC_SIPLACE-X_DE EN - 第131页
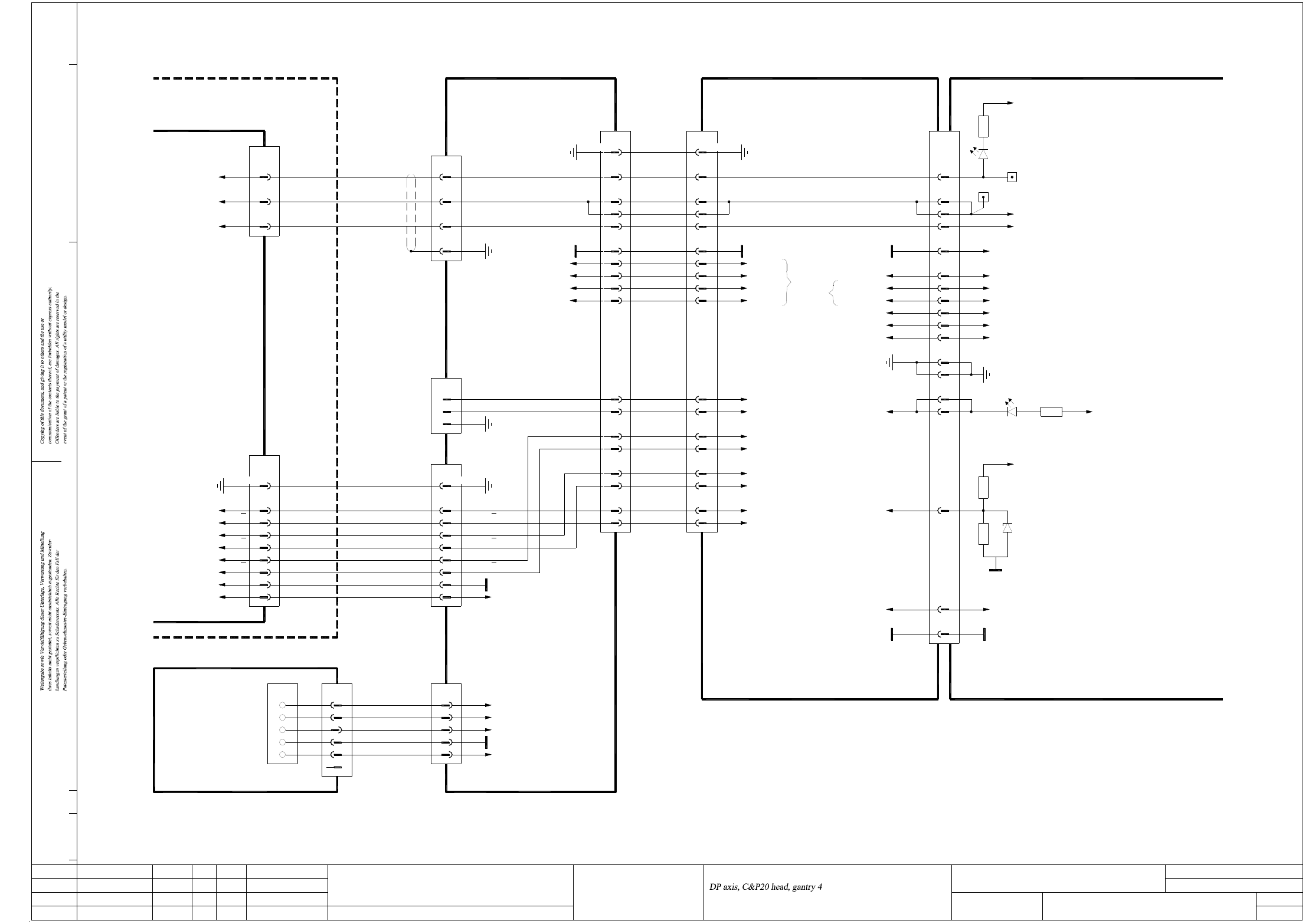
2 - 59 DP04_20X3X4X4I-03020 1LD3 DP-Achse, C&P2 0-Kopf, Portal 4, SIPLAC E X3/X4/X4I (Bl. 2 v . 3) DP axis, C&P20 head, gantry 4, SI PLACE X3/X4/X4I (sh. 2 of 3) 27 26 24 23 X22dc:25, n.u. X22dc:23, n.u. X22dc:29…

2 - 58
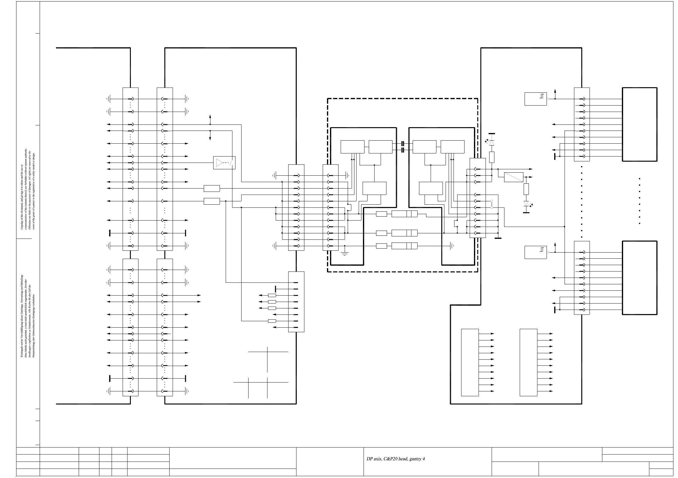
DP04_20X3X4X4I-030201LD3 DP-Achse, C&P20-Kopf, Portal 4, SIPLACE X3/X4/X4I (Bl. 1 v. 3)
DP axis, C&P20 head, gantry 4, SIPLACE X3/X4/X4I (sh. 1 of 3)
RxD
5
4
2
3
1
PE
Test plug
CAN_RX
+5V
+15V
-15V
GND
03012097-W1
X1dq
20
J3:136 CAN2_TX
J3:88, 90 +15V
J3:87, 89 -15V
J3: 138 CAN2_RX
J3:83, 85 +5V
GND
13,31,37
34
29
30
28
VHS_24V (DP1_Motor_W)
VHS_GND (DP1_Motor_V)
J3:102, 104
J3:122 VHS_ON
J3:134, 140 PGND
10
+24V
J3:100
J3:84, 86
19
18
15
PE
PE
8
9
1
03002870 (dq)
C&P20 head adapter
X1ds
20
CAN_TX_X1
CAN_RX_X1
13,31,37
34
30
29
28
LOGIC
+5V
GND
LOGIC
+15V
-15V
VHS_24V+
VHS_GND
ON/OFF_DP
10
18
19
15
8
9
1
X2ds:10
PGND
+24V
PE X2ds:9
PE
a4
b4
b5
a6
a5
b1
b2
a3
b3
a2
a1
X20ds
DP_24V+
PE
RxD
TxD
VHS_GND
W002
W001
voltage supply
3.3 VDC
2A
1A
voltage supply
3.3 VDC
03058629
Slip ring, C&P20
stator
Interface,
transceiver
CAN
transceiver
CAN
Rotor
1
10
9
7
8
6
4
5
TxD
2
3
H1 green
PGND
RxD
24V
3,3V
+24V
+3,3V
H2 green
PGND
rotor
X4
8MHz
IC7
03003082
K1
DP20
DP01
Processor clock
TMS (address)
GND24V
GND3,3V
6CAN
10
9
7
8
+3,3V
+24V
3
4
5
2
1
n.u.
n.u.
n.u.
TDO
TCK
TDI
03058627
C&P20
DP drive
03012097-W2
40
PE
+24V
J3:84, 86
15
J3:134, 140
J3:124 VHS_Status
J3:88, 90
+15V 28
GND
J3:83, 85
22,37
34+5V
PGND
J3:87, 89
19
20-15V
18
J3:100 VHS_24V
J3:102, 104 VHS_GND
PE
10
9
8
PE
PE
1
X2dq
40
40
PE
+24V
15
28
22,37
34
n.u.
19
20
18
+15V
GND
+5V
-15V
PGND
VHS_24V+
VHS_GND
10
9
8
X2ds
1
40
X1ds:9
X1ds:10
PE
PE
PE
Z_BOTTOM_X2X2ds:11
6
X1ds:16
8
7
DP_24V+
Z_BOTTOM_RESET
X14ds
b6
GND
+5V
-15V
+15V
03021166 W2
03002942 (ds)
C&P20 intermediate distributor
Stator
PE
PE
b6
b5
a6
a5
a4
b4
b3
a2
b2
a3
X1
a1
b1
K17,K18,K19
PGND
4
+3,3V
+24V
K20.5
33
K20.5
U1 U3
Ground
BK
W003 3 PE
K8.5
K16.5
K18.5
K14.5
K10.5
K12.5
K2.5
K4.5
K6.5
6
15
2
1
13
14
HCT4060
7
4
5
6
15
2
1
13
14
HCT4060
7
4
5
PGND
IC3
8MHz
K19.5
K7.5
K13.5
K17.5
K15.5
K11.5
K9.5
K1.5
K3.5
K5.5
GND3,3V
GND24V
TMS (address)
Processor clock
5
9
10
6
8
7
+3,3V
+24V
CAN
3
4
2
1
n.u.
n.u.
n.u.
TDI
TCK
TDO
K20
C&P20
03058627
DP drive
PGND
C&P20 ED distributor
+3,3V
+24V
K1.5
K2,K3,K4
4
Interface,
24 VDC
24 VDC
BK
WH
LED
greenD3
D8
D6
green
green
Color
+5V
-15V
+15V
Function
Switch
OFFS1.1
S2.1
S1.2
OFF
ON
State
S2.2 ON
03.
02.
01.
Status
Function status
Product status
Document status
Modified Date Name
Date
Author
Check.
Stand.
Mat.no.:
CAD file:
Orig./Repl.f./Repl.by
Sh.
Sh.(s)
09.03.08
04.03.09
04.03.09
26.01.2005TDH
TDH
TDH
TDH
DP04_20X3X4X4I-030201LD3_SH01.DWG
Copyright ©
ASM Assembly Systems
GmbH & Co. KG
DP-Achse, C&P20-Kopf, Portal 4
SIPLACE X3/X4/X4I
SIPLACE X-Series
DP04_20X3X4X4I-030201LD3
1
3

2 - 59
DP04_20X3X4X4I-030201LD3 DP-Achse, C&P20-Kopf, Portal 4, SIPLACE X3/X4/X4I (Bl. 2 v. 3)
DP axis, C&P20 head, gantry 4, SIPLACE X3/X4/X4I (sh. 2 of 3)
27
26
24
23
X22dc:25, n.u.
X22dc:23, n.u.
X22dc:29, n.u.
X22dc:27, n.u.
VHS_24V
VHS_GND
16, 31
25
28
22
19
4
5
3
CAN_2L 138
83,85
+24V
PE
+5V
X14dc:43
+24V86
84
H1 red
PE
+5V X1dq:34
91
92
87,89
88,90
134,140
DIG_IO_H
-15V
+15V
X14dc:38
X13dc:41
GND
CAN_2H
-15V X1dq:20
+15V X1dq:28
136
122
TP1
104
100
102
03000901 (dc) (X3/X4)
Head interface, mirrored
1,10,14,34
X8dc
Gantry 4
PE
X22dc/J3
H2 green
R4
TP2
R3
VHS_24V
03002870 (dq)
C&P20 head adapter
26-pole
34-pole 34-pole 140-pole
X18:8
X18:12
X18:14
X18:2,4,6
GND
+15V
+24V
-15V
+5V
DC/DC converter
DC/DC converter
X19:11
X19:9
R20
03057572
03029048 (dc) (X4I)
03.
02.
01.
Status
Function status
Product status
Document status
Modified Date Name
Date
Author
Check.
Stand.
Mat.no.:
CAD file:
Orig./Repl.f./Repl.by
Sh.
Sh.(s)
09.03.08
04.03.09
04.03.09
26.01.2005TDH
TDH
TDH
TDH
DP04_20X3X4X4I-030201LD3_SH02.DWG
Copyright ©
ASM Assembly Systems
GmbH & Co. KG
DP-Achse, C&P20-Kopf, Portal 4
SIPLACE X3/X4/X4I
SIPLACE X-Series
DP04_20X3X4X4I-030201LD3
2
3
26-pole X3vp /
03009835
Key
BU
RD
PK
OG
WH
03046226 (ra)
Sub-distributor
0V
+5V
+15V
12+5V
+24V
-15V
X1ra
DP track A
DP track A
DP track B
DP track B
DP track N
DP track N
PE
Sheet 3
5
9
OPTO_GND 10
8
6
1,4,7,17,20,23,26
X11_1tq
3
2
3 (W1)GN
n.u.
6
52
41
(W2)
(W2)
Cable carrier interface
BN
WH
X6ra
2
1
(W1)
(W1)
Voltage
03009828
Actual value
DP1 axis
VHS_24V WH1
Backplane
Axis unit
03048879 (tq)
Sheet 3
VHS_24V 3
VHS_GND
2
BN
GN
Axis unit, gantries 1 and 4
X11_3tq
WH
BK
BN
GN
Cable carrier interface
DP1 motor
03050916
Not used
DP1/DP2 motor
03052298
Carrier cable 8, 2GE
5
+5V
X50da
1,4,7,17,20,23,26
X26da
2
4
3
1
GND
+24V
-15V
+15V
DP track B5
+5V
GND
DP track N9
12
10
DP track B
DP track N8
6
PE
DP track A
DP track A
3
2
33
32
30
29
VHS_24V1 2
X161
2
3, 4
1
DP tachom. +
DP tachom. -
PE
27
26
24
23
4
PE
VHS_24V
VHS_GND
3
2
16, 31
+24V
+15V
+5V
-15V
GND
25
28
22
19
4
5
3
X16da
Gantry 2 or 4
03010622 (da)
Cable carrier interface
PE
X8da
1,10,14,34
VHS_24V
VHS_Status X2dq:19
Frame connectors for TQM 167 SIPLACE embedded modules
03003536
X13, X14
33
32
30
29
X22dc:17, n.u.
X22dc:15, n.u.
X22dc:21, n.u.
X22dc:19, n.u.
124
X13dc:61
DIG_IO_G
7,13
GND GND
X13dc:103
AN2
R19
GND
65
V4
CAN2_TX X1dq:29
CAN2_RX X1dq:30
VHS_ON X1dq:19
PGND X1dq:18
VHS_24V (DP1_Motor_W) X1dq:10
VHS_GND (DP1_Motor_V) X1dq:9
VHS_GND
VHS_24V (DP1_Motor_U)
106VHS_24V2

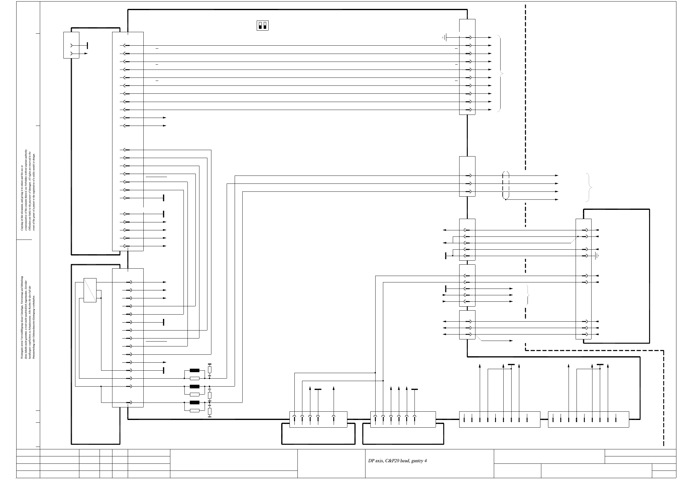
2 - 60
DP04_20X3X4X4I-030201LD3 DP-Achse, C&P20-Kopf, Portal 4, SIPLACE X3/X4/X4I (Bl. 3 v. 3)
DP axis, C&P20 head, gantry 4, SIPLACE X3/X4/X4I (sh. 3 of 3)
8
9
5
6
1,4,7,17,20,23,26
2
3
X11_1tq
X3vp /
03009835
Sheet 2
X26da
Axis unit
n.u.
+5V
Gantries 1 and 4
03002397
DC/DC converter
DP
+24V
24V_GND
n.u.
n.u.
n.u.
n.u.
n.u.
n.u.
DC
4
5
1
3n.u.
n.u.
n.u.
2
DC
n.u.
(W1)
+150V_Star
43
Sub-distributor 03046226
Sub-distributor 03046226
POWER_FAIL_24VDC
EMERG.-STOP_MAIN_AXIS
POWER_FAIL
POWER_FAIL_24VDC
Vin(+)Axis
-15V
+15V
PGND
Vin(-)Axis
PGND
X47tq
WH+BN (W4)
(W5)
(W5)
(W5)
3
2
1
WH
GY
BN
X4ra:1
(W2)
(W2)
(W3)
(W3)
(W3)
(W1)
(W1)
1
2
5
3
4
WH
BN
GN
X46tq
1
5
4
2
GNYE
2
X4ra:2
X4ra:1
X4ra:3
POWER_FAIL_24VDC
SERVO_ENABLE
POWER_FAIL_AXIS
POWER_FAIL_24VDC
10
2
11
Vin(+)_AXIS
Vin(-)_AXIS
GND_Z/DP
6
9
3
7
X11_2tq
A/C32
C16
C26; A/C28
A/C30
C22; A/C24
C18; A/C20
C12
C14
A12
C10
A/C2
C4
A8
C8
A4
X1tq
C23
R41
VHS_24V
R42
L21
00353450
DC/DC converter ±15V
AGND
D10,18
Z28
D30
Z20;D22
-15V
Z8,16
X51tq
Z4; D6
+15V
I²t
VHS_24V
VHS_GND
+150V_Star
PGND
Servo_Enable
Inom_W
Inom_U
AGND
L20
R40
L19
+40V_Z/DP
UB_Power_OK
Servo_Ready
-15V_Servo
+15V_Servo
-15V
B/D1,2,5,6,9-11
A/C/E3,4,7,8,11
X23_3tq
A/D22; B/E22,24,25; C20,25
C13
Axis card A364, gantry 4
C22
C12
B/E18
B16
A16; B17
A17
03036027 (tc)
A18
A25
A24
A12
B19
X4tc
C4
C1
End signal
B13
A13
B14
A14
AGND
X3tc
A15
B15
OPTO_GND
+15V
+5V
+15V_Servo
AGND
Servo_Ready
Servo_Enable
UB_Power_OK
GND
I²t
Inom_U
Inom_W
Track N
Track N
Track B
Track B
Track A
Track A
21
S1
(S1.2 n.u.)
OFF
ON
Backplane
03048879 (tq)
Axis unit
n.u.
PA1_CAN_H
PA1_CAN_L
00353449
DC/DC converter 5V/±15V
Z28
D30
Z16;D18
+5V
Z4,8,20
-15V_Servo
+15V_Servo D6
D10
D22
GND
X50tq
8
n.u.
n.u.
9
n.u.
7
6
5
n.u.
GND 3
4
2
X30_1tq
1
PA2_CAN_L
PA2_CAN_H
GND 3
6
n.u.
8
9
7
n.u.
5
4
n.u.
1
2
X30_2tq
OPTO_GND 10
11
12
n.u.
+5V
DP track N
DP track N
DP track B
DP track B
DP track A
DP track A
26-pole
PE
VHS_24V
VHS_GND
VHS_24V
+40V_Z/DP
03050916
X11_3tq
03050920
(W1)
(W1)
X45tq
2
1
3
1
3
2
1
BN
GN
WH
BK
BN
GN
WH
+40V_Z/DP
+150V_Star
X16da
Sheet 1
X14
1
4
VHS_GND
VHS_24V
VHS_24V
Screen
00354626
Power supply
C8, C12
B14, C9
POWER_FAIL
EMERG._STOP_HEAD_AXIS
X47tq:2
+15V
03057572
03.
02.
01.
Status
Function status
Product status
Document status
Modified Date Name
Date
Author
Check.
Stand.
Mat.no.:
CAD file:
Orig./Repl.f./Repl.by
Sh.
Sh.(s)
09.03.08
04.03.09
04.03.09
26.01.2005TDH
TDH
TDH
TDH
DP04_20X3X4X4I-030201LD3_SH03.DWG
Copyright ©
ASM Assembly Systems
GmbH & Co. KG
DP-Achse, C&P20-Kopf, Portal 4
SIPLACE X3/X4/X4I
SIPLACE X-Series
DP04_20X3X4X4I-030201LD3
3
3