00196193-0102_DC_SIPLACE-X_DE EN - 第176页
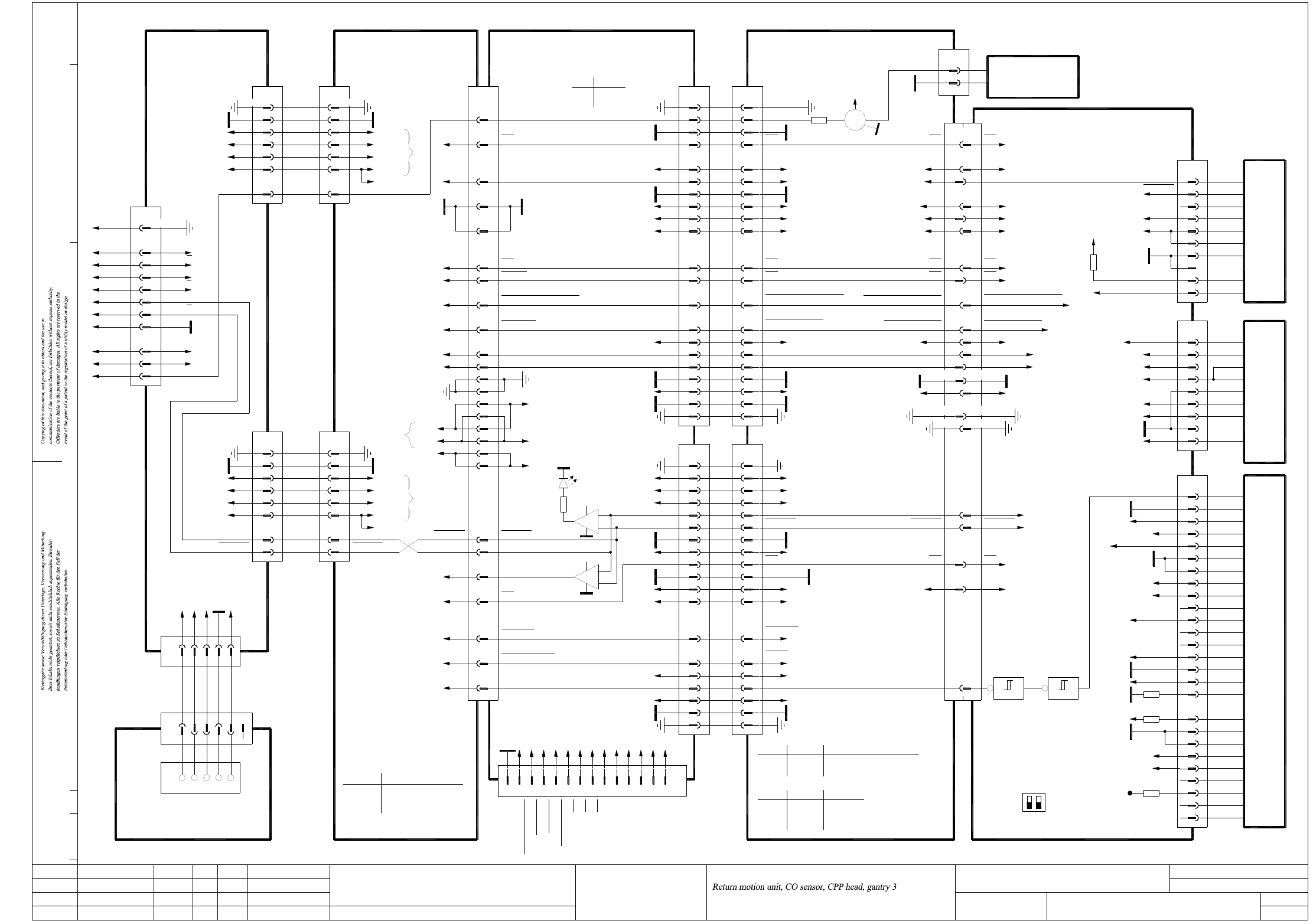
2 - 104 P03_CPP-010101LD3 Rückholeinheit, BE-Sensor , CPP-Kopf, Por tal 3, SIPLACE X2/X3/X4/X4I Return motion unit, CO sensor , CPP head, gantry 3, SIPLACE X2/X3/X4/X4I Y CS_HOLDING_CIRCUIT CS3 CS0 26 25 24 SD0+ SD0- 21 …

2 - 103
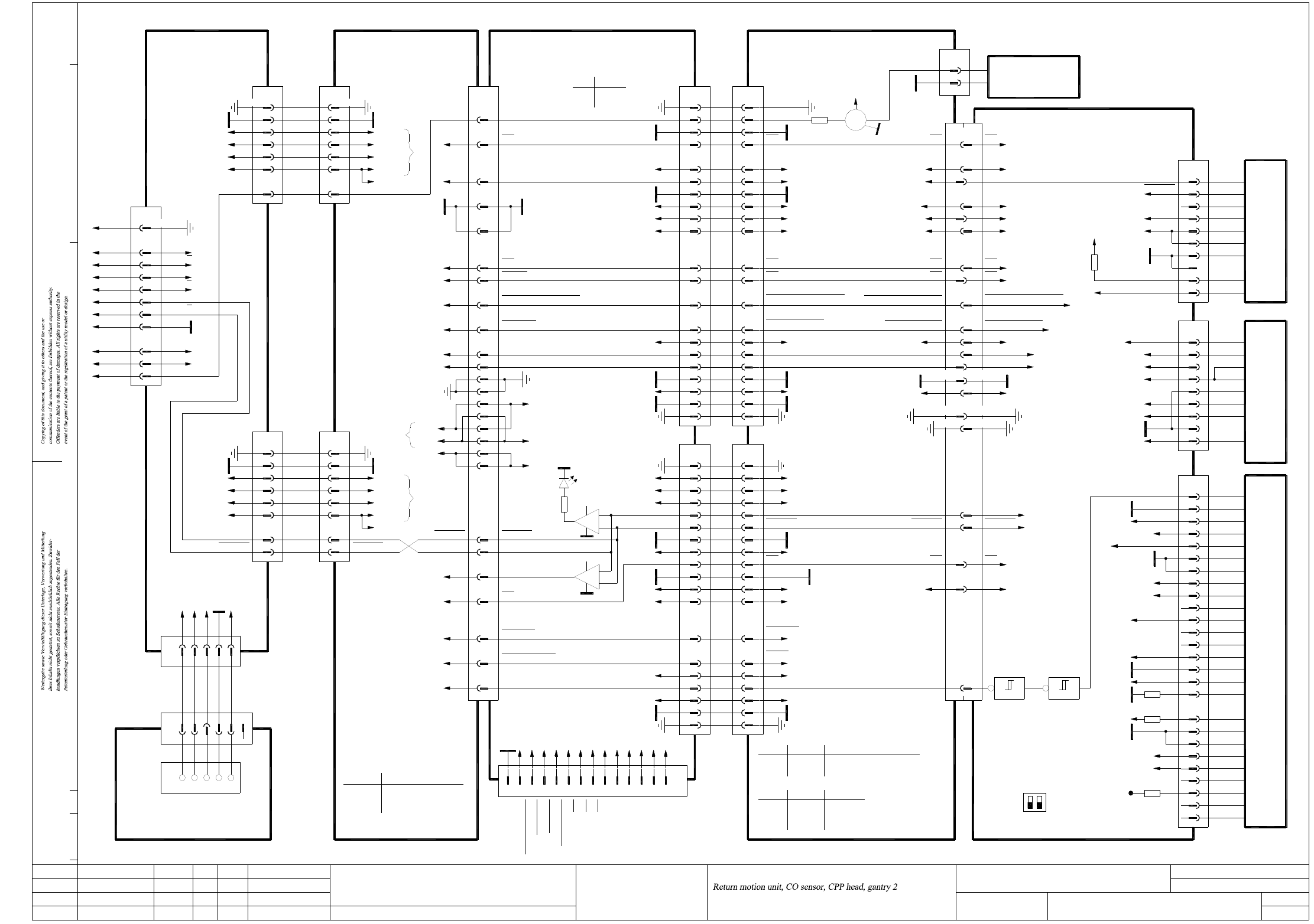
P02_CPPX4X4I-010101LD3 Rückholeinheit, BE-Sensor, CPP-Kopf, Portal 2, SIPLACE X4/X4I
Return motion unit, CO sensor, CPP head, gantry 2, SIPLACE X4/X4I
Y
CS_HOLDING_CIRCUIT
CS3
CS0
26
25
24
SD0+
SD0-
21
22
18
20
U7:6
U7:7
GND
-15V
U4
03074061-W1
+24V
GND
D3 DS8922
Type
75157
IC
D1
1,8
14
15
13
11
X1bq
ZV1 - CPP PCB
03065295
1,8
Z_RETURN
24V+_HEAD
CS214
15
11
13
GND
X1
R148
IN
V4
CO_TEACH 1
CO sensor
569
26-pole
CAN_TX_FESTO
24V+_HEAD
U1:5
+15V
-15V
GND
GND
Y
+5V
A
a5
a8
a10
a9
a7
a6
a4
a3
X12
a1
a2
CO_AXIS
CO_AXIS
U4
+5V
GND
03037106
10
8
9
7
4
5
6
2
3
Pull-up cylinder / CPP
OUT
GND
03055559
X21
1
2
X15
PGND
40-pole140-pole 40-pole
40-pole 40-pole
Test plug
LED
YEV116
V118 YE
Color
Pressure control valve (APR)
Pull-up cylinder (Z_R)
Function
BK
RD
GND
D21:3
LED
GNV106
V108
V107
GN
GN
Color
+15VDC
8
9
5
3
Z1 axis
Actual value
03009794
X1tp / X04_1sq
X24ba
To axis unit
backplane
DC/DC converter
X13:53 CO_TEACH74
PE
Carrier cable 6, 2GE
1, 10, 34
PE
X6ba X6bc
1, 10, 34
S/Z2 motor
03052296
n.u.
n.u.
n.u.
n.u.
15 15
PE
X19:11
X19:9
DC/DC converter
+15V
-15V
X14:38
X14:43
X13:48
91
-15V
+15V
88
87
89
90
CAN2_TX
CAN2_RX
CS_FESTO
92
138
136
137
PE
X13:55
X13:56
X13:44
128
CS0
CS_RES
125
130
PGND
134
140
Head interface
03000901 (bc) (X4)
PE
X18:8
GND
X18:2,4,6
X18:12
X18:14
DP1/DP2 motor
1, 10, 14, 34
Carrier cable 8, 2GE
+15V
+24V
-15V
GND
+5V
PE
22
28
25
19
16, 31
Gantry 2 or 4
X8ba
1, 10, 14, 34
16, 31
-15V22
+15V
+24V
28
25
+5V19
X8bc
03052298
X22bc/J3
Z_RETURN
13
14
U6:5
U6:6
03036806
Vacuum sensor, holding circuit
5
D_in
D19:14
8
9
6
7
b9
D19:17
D19:18
TP3
n.u.
n.u.
n.u.
-15V
R63
2
4
3
X19
1
b13
b12
b10
b11
EX_GEST
24V+_HEAD
CAN_RX_FESTO
R142
U1:11
GND
GND
R201
+15V
PGND
n.u.
n.u.
b4
b6
b7
b8
b5
b1
b3
b2
a13
a12
03055438
A
Vbb
24V+_HEAD
CO_TEACH_3V
17 17
03074061-W2
GND
GND
+5V
+15V
34
X2bq
40
37
31
30
28
29
27
D3:11
D3:12
PGND
-15V
26
24
25
21
22
18
20
8
CS_EEPROM_S_Z
+5V
34
X2bs
37
40
GND
CAN_RX_X1
CAN_TX_X1
30
31
29
28
27
GND
+15V
X13:46
Gantry 2
Z_RETURN
CS2121
81
Z_BOTTOM_VAC
Pressure control valve
a11
1,81,8
X3bq
SPI_MTSR
SPI_INT_ENABLE
SPI_MRST
SPI_SCLK
CS0
8
7
6
5
+24V
VCC
4
3
2
1
GND
+5V
+15V
37
40
34
29
27
28
26
D3:13
D3:14
+24V
D3:9
D3:10
GND
-15V
PGND
4
VCC
8
3
4
+
-
5
6
D1
VCC
R5
2
8
+
-
7
1
18
22
23
24
21
20
15
17
16
14
13
+15V
STATUS_PRESSURE_CONTROL_VALVE
37
40
34
29
GND
+5V
CS_ED
CS_FRAM
27
28
26
D21:7
D21:8
GND
18
SCLK+
SCLK-
CS1
22
23
24
20
21
U6:6
U6:7
GND
-15V
SDI+
SDI-
CO_AXIS
CO_AXIS
24V+_HEAD15
16
17
03029048 (bc) (X4I)
01.
01.
01.
Status
Function status
Product status
Document status
Modified Date Name
Date
Author
Check.
Stand.
Mat. no.:
CAD file:
Orig./Repl.f./Repl.by
Sh.
Sh.(s)
04.03.09
04.03.09
04.03.09
04.03.2009TDH
TDH
TDH
TDH
P02_CPPX4X4I-010101LD3.DWG
Copyright ©
ASM Assembly Systems
GmbH & Co. KG
SIPLACE X-Series
P02_CPPX4X4I-010101LD3
1
1
Rückholeinheit, BE-Sensor, CPP-Kopf, Portal 2
SIPLACE X4/X4I
CS1
CS_HOLDING_CIRCUIT
CO sensor
GN
H3
03002870 (bq)
C&P20 head adapter
16, 3116, 31
VCC 85
Cable carrier interface
03009788
+24V
+15V
+5V
0V
-15V
WH
PK
RD
BU
(W2)14
6
n.u.
25(W2)
GN3
BN2
(W1)
(W1)
03046225 (qa)
Main distributor
X1qa X6qa
OG
Voltage
WH1(W1)
-15V
GND
+5V
+15V
4
5
3
2
X14
X13
Connector
TQM167, SIPLACE
Embedded module
03003536
X1
X2
Assembly
CS_FRAM
CS_ADAPTER
CS_FESTO
CS_CO_SENSOR
13
14
CS2
11
12
10
9
CO_AXIS
CO_AXIS
X18:8
GND
X18:2,4,6
X18:14
X18:12
+24V
X50ba
1
CO_AXIS 26
CO_AXIS
27
+24V
+15V
+5V
-15V
GND
25
28
22
19
26
27
25 +15V
+24V
28
+5V
-15V22
19
X13:54
X13:49
X13:43
EN_FESTO118
CS_CO_SENSOR
CS_FRAM
139
117
CO_AXIS
X13:102
X13:45
CO_AXIS
DC/DC converter
CO_AXIS39
CO_AXIS_DIG
CO_AXIS
63
CS1123
41
VCC83
Z_RETURN
Z sensor stop
PE
Z track A
Z track B
Z track B
Z track A
GND
Z track N
Z track N
1,4,7,17,20,23,26
Cable carrier interface
03010622 (ba)
03048879 (sq)
10
14
12
+5V
11
2
6
-15VDC
+5VDC
Voltage
50-pole
OFF
ON
12
S1
36, 44
35,37,39,41,43 14,38,40,42,44
15,17,19,21 16,18,20,22
03052586
ZV2 - CPP PCB
SDO
CO_TEACH
CS2
30
11
34
SDO
CO_TEACH
CS2
X30
GND
35, 43
29
12
33
X26
D21:17
SDI29SDI 30
U6:3
U6:3
32 31
33 34CS3
CS0
CS3
CS0
CS_HOLDING_CIRCUIT
CS_HOLDING_CIRCUIT
7
14 13CS_EEPROM_S_Z CS_EEPROM_S_Z
8
20 19
+15V
+15V
6 5
3 4CAN_RX_X1
CAN_TX_X1
CAN_RX_X1
CAN_TX_X1
GND
24V+_HEAD24+_HEAD 18 17
24
23
+5V
+5V
22 21
-15V
-15V
10 9
12 11CO_AXIS
CO_AXIS
CO_AXIS
CO_AXIS
31 32CS1 CS1
D19:13, D21:3
SCLKSCLK
U6:2
27 28
D19:5, D21:5
12 11
S1.2:1
X19:10
n.u.
EN
EN_EEPROM
EN_AD
D19:9
D_out
+5V
GND
12-pole
+15V
D19:15
CLK
n.u.
X21:4
X21:2
X30:11
X30:9
CAN_RX_CO_SENSOR
CAN_TX_CO_SENSOR
U1:11
U1:1
R231
10-pole

2 - 104
P03_CPP-010101LD3 Rückholeinheit, BE-Sensor, CPP-Kopf, Portal 3, SIPLACE X2/X3/X4/X4I
Return motion unit, CO sensor, CPP head, gantry 3, SIPLACE X2/X3/X4/X4I
Y
CS_HOLDING_CIRCUIT
CS3
CS0
26
25
24
SD0+
SD0-
21
22
18
20
U7:6
U7:7
GND
-15V
U4
03074061-W1
+24V
GND
D3 DS8922
Type
75157
IC
D1
1,8
14
15
13
11
X1cq
ZV1 - CPP PCB
03065295
1,8
Z_RETURN
24V+_HEAD
CS214
15
11
13
GND
X1
R148
IN
V4
CO_TEACH 1
CO sensor
569
26-pole
CAN_TX_FESTO
24V+_HEAD
U1:5
+15V
-15V
GND
GND
Y
+5V
A
a5
a8
a10
a9
a7
a6
a4
a3
X12
a1
a2
CO_AXIS
CO_AXIS
U4
+5V
GND
03037106
10
8
9
7
4
5
6
2
3
Pull-up cylinder / CPP
OUT
GND
03055559
X21
1
2
X15
PGND
40-pole140-pole 40-pole
40-pole 40-pole
Test plug
LED
YEV116
V118 YE
Color
Pressure control valve (APR)
Pull-up cylinder (Z_R)
Function
BK
RD
GND
D21:3
LED
GNV106
V108
V107
GN
GN
Color
+15VDC
-15VDC
+5VDC
Voltage
50-pole
OFF
ON
-15V
GND
+5V
+15V
4
5
3
2
X14
X13
Connector
TQM167, SIPLACE
Embedded module
03003536
X1
X2
Assembly
CS_FRAM
CS_ADAPTER
CS_FESTO
CS_CO_SENSOR
13
14
CS2
11
12
10
9
CO_AXIS
CO_AXIS
X18:8
GND
X18:2,4,6
X18:14
X18:12
+24V
X50ca
1
CO_AXIS 26
CO_AXIS
27
+24V
+15V
+5V
-15V
GND
25
28
22
19
26
27
25 +15V
+24V
28
+5V
-15V22
19
X13:54
X13:49
X13:43
EN_FESTO118
CS_CO_SENSOR
CS_FRAM
139
117
CO_AXIS
X13:102
X13:45
CO_AXIS
DC/DC converter
CO_AXIS39
CO_AXIS_DIG
CO_AXIS
63
CS1123
41
VCC83
Z_RETURN
Z sensor stop
PE
Z track A
Z track B
Z track B
Z track A
GND
Z track N
Z track N
1,4,7,17,20,23,26
Cable carrier interface
03010612 (ca)
03048879 (sq)
10
14
12
+5V
11
2
6
01.
01.
01.
Status
Function status
Product status
Document status
Modified Date Name
Date
Author
Check.
Stand.
Mat. no.:
CAD file:
Orig./Repl.f./Repl.by
Sh.
Sh.(s)
04.03.09
04.03.09
04.03.09
04.03.2009TDH
TDH
TDH
TDH
P03_CPP-010101LD3.DWG
Copyright ©
ASM Assembly Systems
GmbH & Co. KG
SIPLACE X-Series
P03_CPP-010101LD3
1
1
Rückholeinheit, BE-Sensor, CPP-Kopf, Portal 3
SIPLACE X2/X3/X4/X4I
CS1
CS_HOLDING_CIRCUIT
CO sensor
GN
H3
03002870 (cq)
C&P20 head adapter
16, 3116, 31
VCC 85
Cable carrier interface
03009808
+24V
+15V
+5V
0V
-15V
WH
PK
RD
BU
(W2)14
6
n.u.
25(W2)
GN3
BN2
(W1)
(W1)
03046225 (qa)
Main distributor
X1qa X5qa
OG
Voltage
WH1(W1)
13
14
U6:5
U6:6
03036806
Vacuum sensor, holding circuit
5
D_in
D19:14
8
9
6
7
b9
D19:17
D19:18
TP3
n.u.
n.u.
n.u.
-15V
R63
2
4
3
X19
1
b13
b12
b10
b11
EX_GEST
24V+_HEAD
CAN_RX_FESTO
R142
U1:11
GND
GND
R201
+15V
PGND
n.u.
n.u.
b4
b6
b7
b8
b5
b1
b3
b2
a13
a12
03055438
A
Vbb
24V+_HEAD
CO_TEACH_3V
17 17
03074061-W2
GND
GND
+5V
+15V
34
X2cq
40
37
31
30
28
29
27
D3:11
D3:12
PGND
-15V
26
24
25
21
22
18
20
8
CS_EEPROM_S_Z
+5V
34
X2bs
37
40
GND
CAN_RX_X1
CAN_TX_X1
30
31
29
28
27
GND
+15V
8
9
5
3
Z1 axis
Actual value
03009814
X1up / X08_1sq
X24ca
To axis unit
backplane
DC/DC converter
X13:53 CO_TEACH74
PE
Carrier cable 6, 2GO
1, 10, 34
PE
X6ca X6cc
1, 10, 34
S/Z2 motor
03052306 (X4/X4I)
n.u.
n.u.
n.u.
n.u.
15 15
PE
X19:11
X19:9
DC/DC converter
+15V
-15V
X14:38
X14:43
X13:48
91
-15V
+15V
88
87
89
90
CAN2_TX
CAN2_RX
CS_FESTO
92
138
136
137
PE
X13:55
X13:56
X13:44
128
CS0
CS_RES
125
130
PGND
134
140
Head interface
03000901 (cc)
PE
X18:8
GND
X18:2,4,6
X18:12
X18:14
DP1/DP2 motor
1, 10, 14, 34
Carrier cable 8, 2GO
+15V
+24V
-15V
GND
+5V
PE
22
28
25
19
16, 31
Gantry 1 or 3
X8ca
1, 10, 14, 34
16, 31
-15V22
+15V
+24V
28
25
+5V19
X8cc
03052308 (X4/X4I)
X22cc/J3
Z_RETURN
X13:46
12
S1
36, 44
35,37,39,41,43 14,38,40,42,44
15,17,19,21 16,18,20,22
03052586
ZV2 - CPP PCB
SDO
CO_TEACH
CS2
30
11
34
SDO
CO_TEACH
CS2
X30
GND
35, 43
29
12
33
X26
D21:17
SDI29SDI 30
U6:3
U6:3
32 31
33 34CS3
CS0
CS3
CS0
CS_HOLDING_CIRCUIT
CS_HOLDING_CIRCUIT
7
14 13CS_EEPROM_S_Z CS_EEPROM_S_Z
8
20 19
+15V
+15V
6 5
3 4CAN_RX_X1
CAN_TX_X1
CAN_RX_X1
CAN_TX_X1
GND
24V+_HEAD24+_HEAD 18 17
24
23
+5V
+5V
22 21
-15V
-15V
10 9
12 11CO_AXIS
CO_AXIS
CO_AXIS
CO_AXIS
31 32CS1 CS1
D19:13, D21:3
SCLKSCLK
U6:2
27 28
D19:5, D21:5
12 11
S1.2:1
X19:10
n.u.
EN
EN_EEPROM
EN_AD
D19:9
D_out
+5V
GND
12-pole
+15V
D19:15
CLK
n.u.
X21:4
X21:2
X30:11
X30:9
CAN_RX_CO_SENSOR
CAN_TX_CO_SENSOR
U1:11
U1:1
R231
10-pole
03038078 (X2/X3)
Carrier cable 8, 1G
03038076 (X2/X3)
Carrier cable 6, 1G
Gantry 3
Z_RETURN
CS2121
81
Z_BOTTOM_VAC
Pressure control valve
a11
1,81,8
X3cq
SPI_MTSR
SPI_INT_ENABLE
SPI_MRST
SPI_SCLK
CS0
8
7
6
5
+24V
VCC
4
3
2
1
GND
+5V
+15V
37
40
34
29
27
28
26
D3:13
D3:14
+24V
D3:9
D3:10
GND
-15V
PGND
4
VCC
8
3
4
+
-
5
6
D1
VCC
R5
2
8
+
-
7
1
18
22
23
24
21
20
15
17
16
14
13
+15V
STATUS_PRESSURE_CONTROL_VALVE
37
40
34
29
GND
+5V
CS_ED
CS_FRAM
27
28
26
D21:7
D21:8
GND
18
SCLK+
SCLK-
CS1
22
23
24
20
21
U6:6
U6:7
GND
-15V
SDI+
SDI-
CO_AXIS
CO_AXIS
24V+_HEAD15
16
17

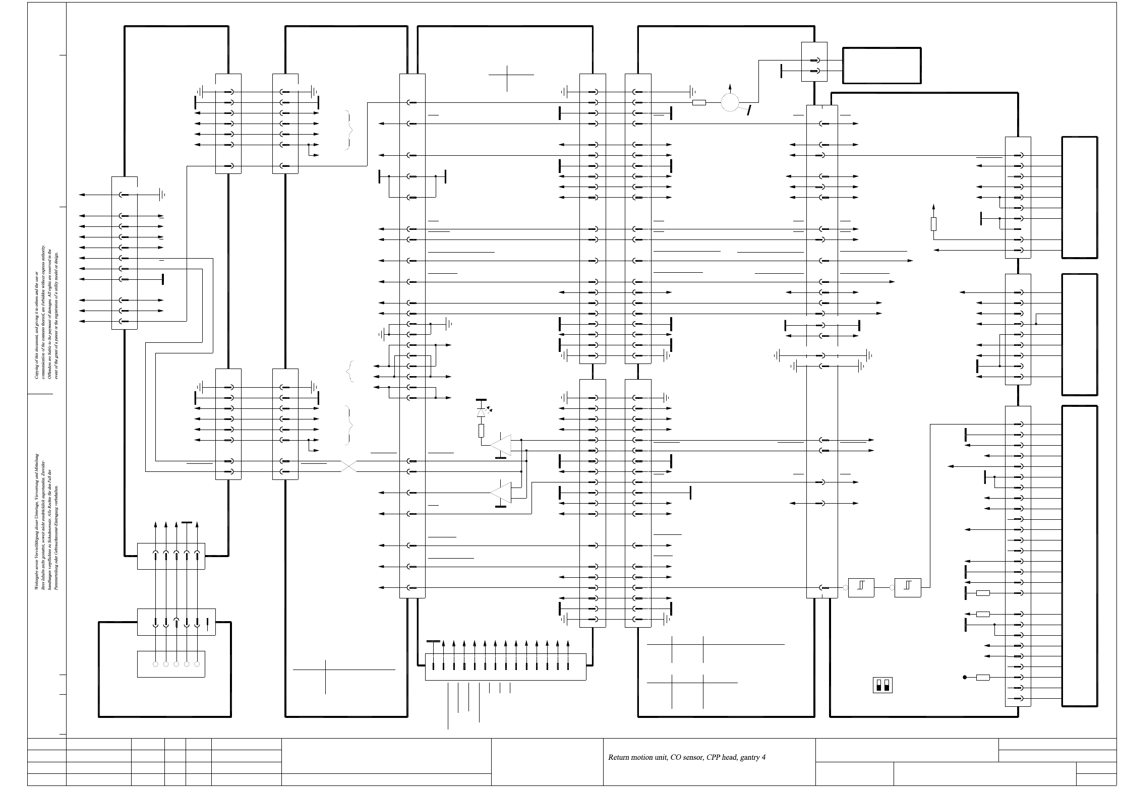
2 - 105
P04_CPPX3X4X4I-010101LD3 Rückholeinheit, BE-Sensor, CPP-Kopf, Portal 4, SIPLACE X3/X4/X4I
Return motion unit, CO sensor, CPP head, gantry 4, SIPLACE X3/X4/X4I
01.
01.
01.
Status
Function status
Product status
Document status
Modified Date Name
Date
Author
Check.
Stand.
Mat. no.:
CAD file:
Orig./Repl.f./Repl.by
Sh.
Sh.(s)
04.03.09
04.03.09
04.03.09
04.03.2009TDH
TDH
TDH
TDH
P04_CPPX3X4X4I-010101LD3.DWG
Copyright ©
ASM Assembly Systems
GmbH & Co. KG
SIPLACE X-Series
P04_CPPX3X4X4I-010101LD3
1
1
Rückholeinheit, BE-Sensor, CPP-Kopf, Portal 4
SIPLACE X3/X4/X4I
CS1
CS_HOLDING_CIRCUIT
CO sensor
GN
H3
03002870 (dq)
C&P20 head adapter
16, 3116, 31
VCC 85
Cable carrier interface
03009828
+24V
+15V
+5V
0V
-15V
WH
PK
RD
BU
(W2)14
6
n.u.
25(W2)
GN3
BN2
(W1)
(W1)
03046226 (ra)
Sub-distributor
X1ra X6ra
OG
Voltage
WH1(W1)
S1.2:1
X19:10
n.u.
EN
EN_EEPROM
EN_AD
D19:9
D_out
+5V
GND
12-pole
+15V
D19:15
CLK
n.u.
X21:4
X21:2
X30:11
X30:9
CAN_RX_CO_SENSOR
CAN_TX_CO_SENSOR
U1:11
U1:1
R231
10-pole
03029048 (dc) (X4I)
28
25
19
16, 31
Gantry 2 or 4
X8da
1, 10, 14, 34
16, 31
-15V22
+15V
+24V
28
25
+5V19
X8dc
03052298
X22dc/J3
Z_RETURN
X13:46
Gantry 4
Z_RETURN
CS2121
81
Z_BOTTOM_VAC
Pressure control valve
a11
1,81,8
X3dq
SPI_MTSR
SPI_INT_ENABLE
SPI_MRST
SPI_SCLK
CS0
8
7
6
5
+24V
VCC
4
3
2
1
GND
+5V
+15V
37
40
34
29
27
28
26
D3:13
D3:14
+24V
D3:9
D3:10
GND
-15V
PGND
4
VCC
8
3
4
+
-
5
6
D1
VCC
R5
2
8
+
-
7
1
18
22
23
24
21
20
15
17
16
14
13
+15V
STATUS_PRESSURE_CONTROL_VALVE
37
40
34
29
Z_RETURN
Z sensor stop
PE
Z track A
Z track B
Z track B
Z track A
GND
Z track N
Z track N
1,4,7,17,20,23,26
Cable carrier interface
03010622 (da)
03048879 (tq)
10
14
12
+5V
11
2
6
8
9
5
3
Z1 axis
Actual value
03009834
X1vp / X08_1tq
X24da
To axis unit
backplane
DC/DC converter
X13:53 CO_TEACH74
PE
Carrier cable 6, 2GE
1, 10, 34
PE
X6da X6dc
1, 10, 34
S/Z2 motor
03052296
n.u.
n.u.
n.u.
n.u.
15 15
PE
X19:11
X19:9
DC/DC converter
+15V
-15V
X14:38
X14:43
X13:48
91
-15V
+15V
88
87
89
90
CAN2_TX
CAN2_RX
CS_FESTO
92
138
136
137
PE
X13:55
X13:56
X13:44
128
CS0
CS_RES
125
130
PGND
134
140
Head interface
03000901 (dc) (X3/X4)
PE
X18:8
GND
X18:2,4,6
X18:12
X18:14
DP1/DP2 motor
1, 10, 14, 34
Carrier cable 8, 2GE
+15V
+24V
-15V
GND
+5V
PE
22
2
3
Pull-up cylinder / CPP
OUT
GND
03055559
X21
1
2
X15
PGND
40-pole140-pole 40-pole
40-pole 40-pole
Test plug
LED
YEV116
V118 YE
Color
Pressure control valve (APR)
Pull-up cylinder (Z_R)
Function
BK
RD
GND
D21:3
LED
GNV106
V108
V107
GN
GN
Color
+15VDC
-15VDC
+5VDC
Voltage
50-pole
OFF
ON
12
S1
36, 44
35,37,39,41,43 14,38,40,42,44
15,17,19,21 16,18,20,22
03052586
ZV2 - CPP PCB
SDO
CO_TEACH
CS2
30
11
34
SDO
CO_TEACH
CS2
X30
GND
35, 43
29
12
33
X26
D21:17
SDI29SDI 30
U6:3
U6:3
32 31
33 34CS3
CS0
CS3
CS0
CS_HOLDING_CIRCUIT
CS_HOLDING_CIRCUIT
7
14 13CS_EEPROM_S_Z CS_EEPROM_S_Z
8
20 19
+15V
+15V
6 5
3 4CAN_RX_X1
CAN_TX_X1
CAN_RX_X1
CAN_TX_X1
GND
24V+_HEAD24+_HEAD 18 17
24
23
+5V
+5V
22 21
-15V
-15V
10 9
12 11CO_AXIS
CO_AXIS
CO_AXIS
CO_AXIS
31 32CS1 CS1
D19:13, D21:3
SCLKSCLK
U6:2
27 28
D19:5, D21:5
12 11
-15V
GND
+5V
+15V
4
5
3
2
X14
X13
Connector
TQM167, SIPLACE
Embedded module
03003536
X1
X2
Assembly
CS_FRAM
CS_ADAPTER
CS_FESTO
CS_CO_SENSOR
13
14
CS2
11
12
10
9
CO_AXIS
CO_AXIS
X18:8
GND
X18:2,4,6
X18:14
X18:12
+24V
X50da
1
CO_AXIS 26
CO_AXIS
27
+24V
+15V
+5V
-15V
GND
25
28
22
19
26
27
25 +15V
+24V
28
+5V
-15V22
19
X13:54
X13:49
X13:43
EN_FESTO118
CS_CO_SENSOR
CS_FRAM
139
117
CO_AXIS
X13:102
X13:45
CO_AXIS
DC/DC converter
CO_AXIS39
CO_AXIS_DIG
CO_AXIS
63
CS1123
41
VCC83
GND
+5V
CS_ED
CS_FRAM
27
28
26
D21:7
D21:8
GND
18
SCLK+
SCLK-
CS1
22
23
24
20
21
U6:6
U6:7
GND
-15V
SDI+
SDI-
CO_AXIS
CO_AXIS
24V+_HEAD15
16
17
13
14
U6:5
U6:6
03036806
Vacuum sensor, holding circuit
5
D_in
D19:14
8
9
6
7
b9
D19:17
D19:18
TP3
n.u.
n.u.
n.u.
-15V
R63
2
4
3
X19
1
b13
b12
b10
b11
EX_GEST
24V+_HEAD
CAN_RX_FESTO
R142
U1:11
GND
GND
R201
+15V
PGND
n.u.
n.u.
b4
b6
b7
b8
b5
b1
b3
b2
a13
a12
03055438
A
Vbb
24V+_HEAD
CO_TEACH_3V
17 17
03074061-W2
GND
GND
+5V
+15V
34
X2dq
40
37
31
30
28
29
27
D3:11
D3:12
PGND
-15V
26
24
25
21
22
18
20
8
CS_EEPROM_S_Z
+5V
34
X2bs
37
40
GND
CAN_RX_X1
CAN_TX_X1
30
31
29
28
27
GND
+15V
Y
CS_HOLDING_CIRCUIT
CS3
CS0
26
25
24
SD0+
SD0-
21
22
18
20
U7:6
U7:7
GND
-15V
U4
03074061-W1
+24V
GND
D3 DS8922
Type
75157
IC
D1
1,8
14
15
13
11
X1dq
ZV1 - CPP PCB
03065295
1,8
Z_RETURN
24V+_HEAD
CS214
15
11
13
GND
X1
R148
IN
V4
CO_TEACH 1
CO sensor
569
26-pole
CAN_TX_FESTO
24V+_HEAD
U1:5
+15V
-15V
GND
GND
Y
+5V
A
a5
a8
a10
a9
a7
a6
a4
a3
X12
a1
a2
CO_AXIS
CO_AXIS
U4
+5V
GND
03037106
10
8
9
7
4
5
6