00196193-0102_DC_SIPLACE-X_DE EN - 第219页
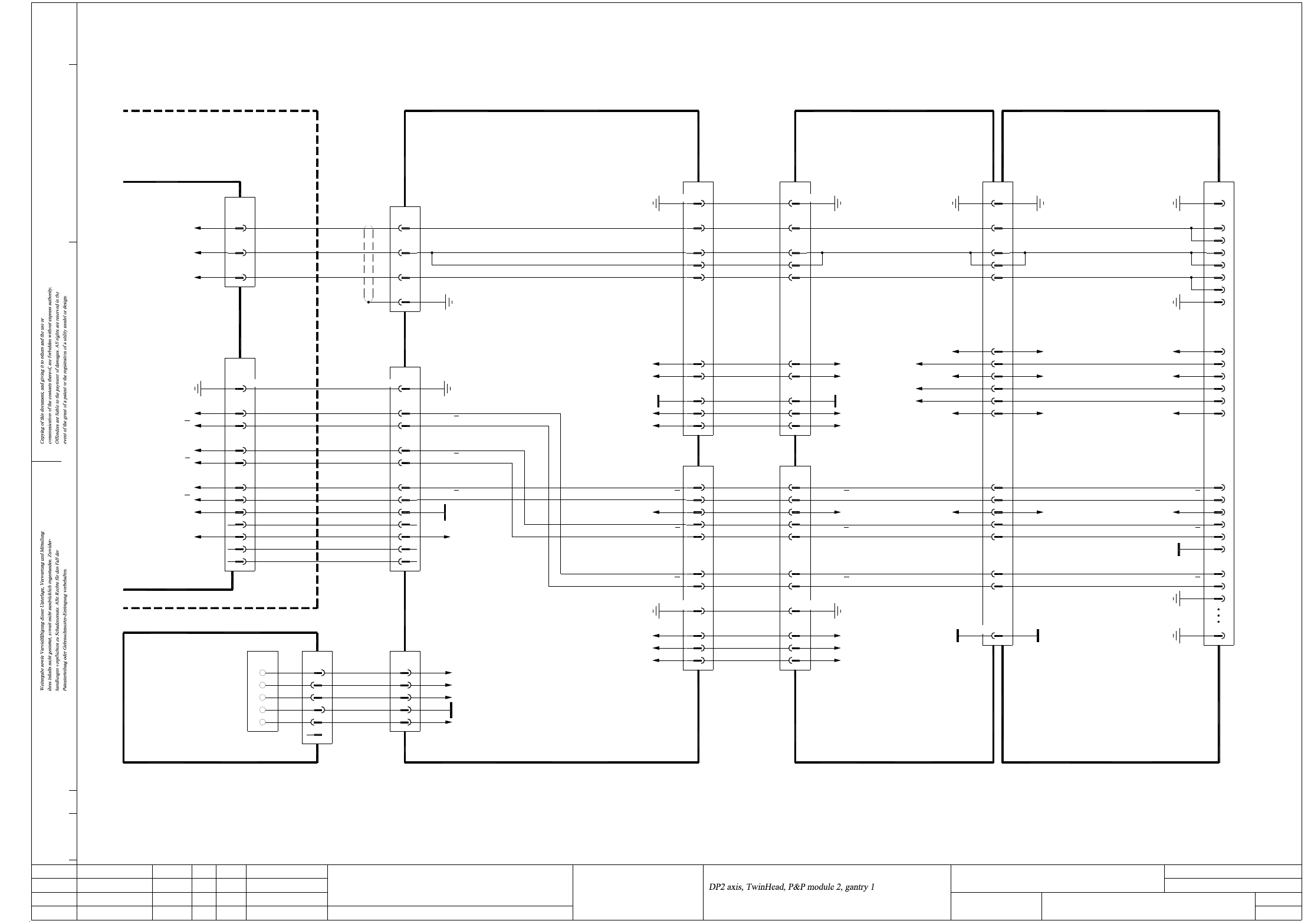
2 - 147 DPTH012_X3X4-010101LD3 DP2-Achse, T winHead, P&P-Modul 2, Portal 1, SIPLACE X3/ X4 (Bl. 3 v . 3) DP2 axis, T winHead, P&P module 2, gantry 1, SIPLACE X3/X4 (sh. 3 of 3) (W1) (W1) (W2) (W2) (W1) (W1) (W1) …

2 - 146
DPTH012_X3X4-010101LD3 DP2-Achse, TwinHead, P&P-Modul 2, Portal 1, SIPLACE X3/X4 (Bl. 2 v. 3)
DP2 axis, TwinHead, P&P module 2, gantry 1, SIPLACE X3/X4 (sh. 2 of 3)
+24V
-15V
+15V
PE
VCC
-15V
DP2 motor U
DP2 motor V
DP2 motor W
DP2 track N
DP2 track N
DP2 track B
DP2 track B
DP2 track A
DP2 track A
+15V
+24V
+24V
GND
PE
Sheet 3
DP2 track B
X1ra
Sub-distributor
03046226 (ra)
+5V
+15V
0V
-15V
+24V
DP2 track N
DP2 track N
12+5V
n.u.
n.u.
14
13
n.u.
OPTO_GND
9
11
10
8
-15V
+15V
GND
+5V
+24V
Voltage
03009768
Cable carrier interface
2BN2(W1)BU
PK
RD
WH
525(W2)
n.u.
66
GN33
441
(W1)
(W2)
X5ra
OG WH1(W1)
2
5
3
4
X50aa
1
12 +5V
14
13
n.u.
n.u.
9
11
10
8
DP2 track N
n.u.
GND
DP2 track N
WH
1,4,7,17,20,23,26
Axis unit
Backplane
03048879 (tq)
DP2 track A
DP2 track A
DP2 track B
01.
02.
01.
Status
Function status
Product status
Document status
Modified Date Name
Date
Author
Check.
Stand.
Mat.no.:
CAD file:
Orig./Repl.f./Repl.by
Sh.
Sh.(s)
09.03.08
04.03.09
04.03.09
09.03.2008TDH
TDH
TDH
TDH
DPTH012_X3X4-010201LD3_SH02.DWG
Copyright ©
ASM Assembly Systems
GmbH & Co. KG
DP2-Achse, TwinHead, P&P-Modul 2, Portal 1
SIPLACE X3/X4
SIPLACE X-Series
DPTH012_X3X4-010201LD3
2
3
5
6
2
3
26-pole
PE
X5sp/
X10_1tq
Sheet 3
GN2Phase_V
Phase_W 3 BN
Phase_U
X10_3tq
1
Axis unit, gantries 1 and 4
03050885
03009776
Actual value
DP2 axis
5
6
2
3
DP2 track B
DP2 track B
DP2 track A
DP2 track A
1,4,7,17,20,23,26
X25aa
26-pole
PE
DP2 motor
Cable carrier interface
2DP2 motor VGN
BK
4
BN 3
PE
DP2 motor W
X15aa
WH
1DP2 motor U
Gantry 1 or 3
Cable carrier interface
03010612 (aa)
03052307
1,8,9,10,34 1,8,9,10,34 PE
25
28
22
+24V
-15V
+15V25
28
22
Z/DP1 motor
Carrier cable 7, 2GO
30
32
33
27
28
29
26
X7aa
DP2 track B30
DP2 track A
DP2 track A
32
33
DP2 track N
DP2 track N
DP2 track B
+24V
27
29
28
X7ac
26
GND
7,13,134,140
GND
+24V
36
34
32
40
38
84,86
42
+24V
50PE
DP2 track B 30
31
32
34
33
DP2 track A
DP2 track A
PE
GND
28
29
27
26
DP2 track N
DP2 track B
+24V
DP2 track N
03052308
28
16,31
25
19
22
+15V
+24V
GND
25
28
16,31
VCC
-15V
22
19
Carrier cable 8, 2GO
DP1/DP2 motor
3
4
5
2
1,10,14,34
X8aa
DP2 motor V7
DP2 motor W
9
8
DP2 motor U6
1,10,14,34
X8ac
PE
Z2 temperature sensor
Z2 reference point
+15V
X5ac:15
X6ac:14
88,90
26
+15V
-15V 87,89
51
66
VCC 83,85
-15V
VCC
94
93
96
98
X22ac/J3
PE 91,92
PE
Head interface
03000901 (ac)
Gantry 1
Z2 reference point
Z2 temperature sensor
24
25+15V
19
21
22
23
-15V
Z2 clamping
VCC
DP2 motor W
DP2 motor V
DP2 motor U
4
7
PE 8
6
5
X32ar
3
2
PE 1
From sheet 1
P&P head adapter
03000902 (ar)
34-pole34-pole
34-pole 34-pole 140-pole
X6ac:15
Z2 clamping
03057572

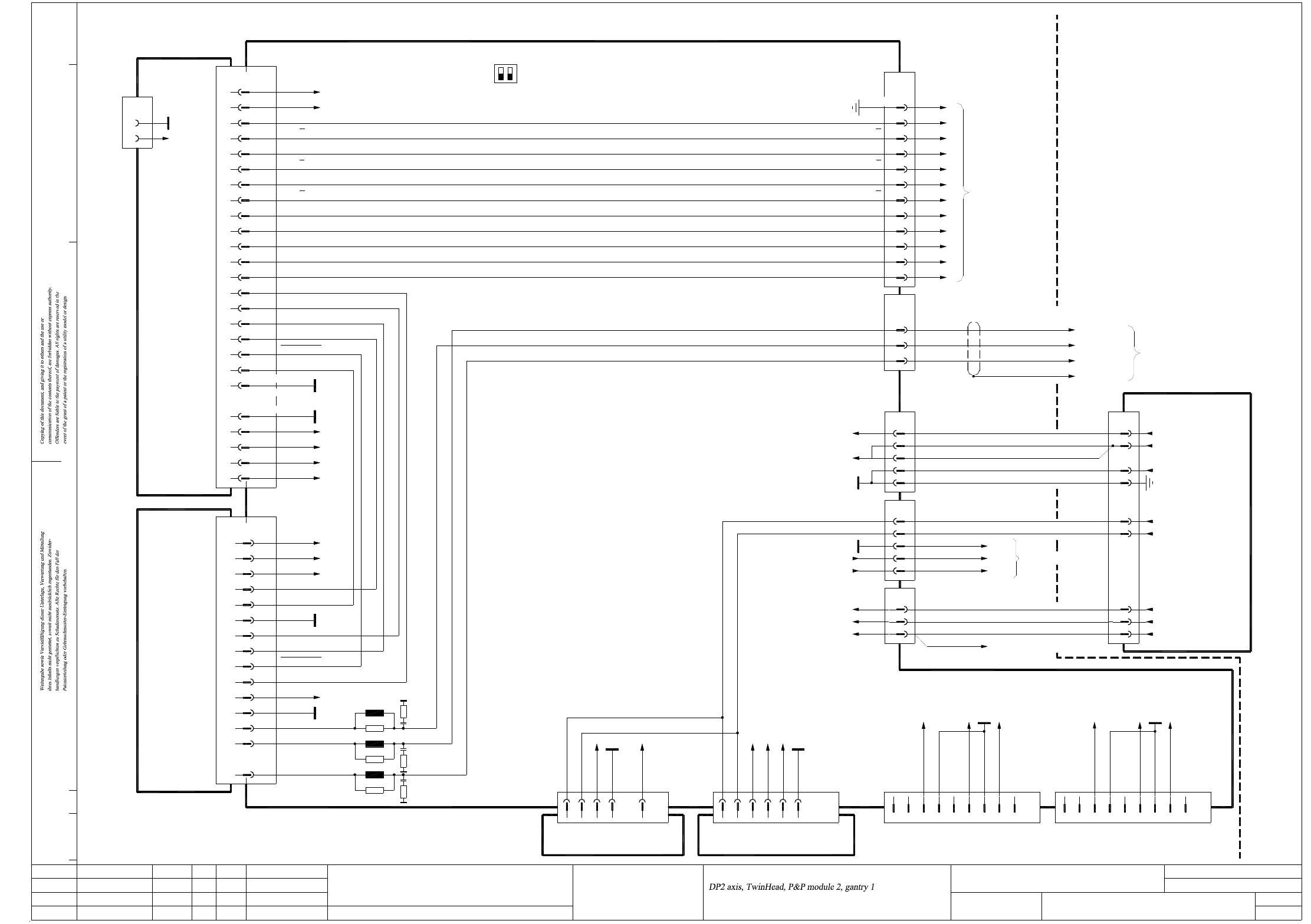
2 - 147
DPTH012_X3X4-010101LD3 DP2-Achse, TwinHead, P&P-Modul 2, Portal 1, SIPLACE X3/X4 (Bl. 3 v. 3)
DP2 axis, TwinHead, P&P module 2, gantry 1, SIPLACE X3/X4 (sh. 3 of 3)
(W1)
(W1)
(W2)
(W2)
(W1)
(W1)
(W1)
24
1
2
X46tq
5
2
1
GNYE
1
3
2
X45tq
1
4
3
Vin(+)_AXIS
SERVO_ENABLE
POWER_FAIL_AXIS
POWER_FAIL_24VDC
11
10
2
+40V_Z/DP
+150V_Star
Vin(-)_AXIS
GND_Z/DP
7
9
6
3
4
1
00354626
Power supply
03050920
X4ra:3
X4ra:2
X4ra:1
X4ra:1 Sub-distributor 03046226
Sub-distributor 03046226
X14
01.
02.
01.
Status
Function status
Product status
Document status
Modified Date Name
Date
Author
Check.
Stand.
Mat.no.:
CAD file:
Orig./Repl.f./Repl.by
Sh.
Sh.(s)
09.03.08
04.03.09
04.03.09
09.03.2008TDH
TDH
TDH
TDH
DPTH012_X3X4-010201LD3_SH03.DWG
Copyright ©
ASM Assembly Systems
GmbH & Co. KG
DP2-Achse, TwinHead, P&P-Modul 2, Portal 1
SIPLACE X3/X4
SIPLACE X-Series
DPTH012_X3X4-010201LD3
3
3
-15V
B/D15-17,20,21,24,25
A/C/E15,18,19,22,23
X23_1tq
A/D4; B/E1,2,4; C1,6
Axis card A364, gantry 1
D2
B/E8
C14
C4
E10
D10; E9
D9
03036027 (tc)
D1
D8
C11
D7
C13
C10
E7
E13
D13
X4tc
A5
A1
X1tc
End signalAGND
E12
D12
D11
E11
Inom_W
+15V_Servo
+15V
+5V
AGND
Servo_Ready
Servo_Enable
UB_Power_OK
GND
Inom_U
I²t
OPTO_GND
Track N
Track N
Track B
Track B
Track A
Track A
S1
21
ON
(S1.2 n.u.)
OFF
Backplane
03048879 (tq)
Axis unit
n.u.
PA1_CAN_H
PA1_CAN_L
Powerfail_24VDC
00353449
DC/DC converter 5V/±15V
Z28
D30
Z16;D18
+5V
Z4,8,20
-15V_Servo
+15V_Servo D6
D10
D22
GND
X50tq
8
n.u.
n.u.
9
n.u.
7
6
5
n.u.
GND 3
4
2
X30_1tq
1
Powerfail_24VDC
PA2_CAN_L
PA2_CAN_H
GND 3
6
n.u.
8
9
7
n.u.
5
4
n.u.
1
2
X30_2tq
03050885
Track N
Track N
Phase_W
Phase_V
Phase_U
3
2
1
BN
GN
WH
X10_3tq
14
13
n.u.
n.u.
OPTO_GND 10
11
12
n.u.
+5V
8
9
Sheet 2
X25aa
Track A
Track B
Track B
Track A
PE
03009776
1,4,7,17,20,23,26
5
6
2
3
26-pole
X10_1tq
X5sp/
Axis unit
X15aa
Sheet 2
DP2 motor_V
DP2 motor_U
DP2 motor_W
Screen
n.u.
n.u.
n.u.
+5V
Gantries 1 and 4
C8, C12
B14, C9
POWER_FAIL, X47tq:2
+15V, EMERG_STOP_HEAD_AXIS
03057572
WH
GN
BN
BK
EMERG.-STOP_MAIN_AXIS
POWER_FAIL_24VDC
POWER_FAIL
+15V
PGND
-15V
Vin(-)Axis
Vin(+)Axis
PGND
+40V_Z/DP
+150V_Star
(W3)
(W3)
(W3)
WH+BN (W4)
(W5)
(W5)
(W5)
BN
1
3
2
WH
GY
X47tq
4
5
3
GN
WH
BN
X10_2tq
A/C32
SDS60/1D1 servo amplifier
03002142 (tq)
C16
C26; A/C28
A/C30
C22; A/C24
C18; A/C20
C12
C14
A12
C10
A/C2
C4
A8
C8
A4
X1tq
C3
R23
Phase_W
R24
L12
00353450
DC/DC converter ±15V
AGND
D10,18
Z28
D30
Z20;D22
-15V
Z8,16
X51tq
Z4; D6
+15V
I²t
Phase_U
Phase_V
+150V_Star
PGND
Servo_Enable
Inom_W
Inom_U
AGND
L11
R22
L10
+40V_Z/DP
UB_Power_OK
Servo_Ready
-15V_Servo
+15V_Servo

2 - 148
DPTH021_X4-010101LD3 DP1-Achse, TwinHead, P&P-Modul 1, Portal 2, SIPLACE X4 (Bl. 1 v. 3)
DP1 axis, TwinHead, P&P module 1, gantry 1, SIPLACE X4 (sh. 1 of 3)
01.
02.
01.
Status
Function status
Product status
Document status
Modified Date Name
Date
Author
Check.
Stand.
Mat.no.:
CAD file:
Orig./Repl.f./Repl.by
Sh.
Sh.(s)
09.03.08
04.03.09
04.03.09
09.03.2008TDH
TDH
TDH
TDH
DPTH021_X4-010201LD3_SH01.DWG
Copyright ©
ASM Assembly Systems
GmbH & Co. KG
DP1-Achse, TwinHead, P&P-Modul 1, Portal 2
SIPLACE X4
SIPLACE X-Series
DPTH021_X4-010201LD3
1
3
DP1 motor U
DP1 motor V
DP1 motor W
Z1 temperature sensor
Z1-Force-SCLK
Z1-Force-SCLK
Z1-Force-Dir
Z1-Force-Dir
Z1-Force-CS
Z1-Force-CS
Z1-Force-DATA
Z1-Force-DATA
50
33
34
32
31
30
26
27
29
28
PE
DP1 track A
+24V
GND
DP1 track A
DP1 track B
DP1 track B
DP1 track N
DP1 track N
DP1 track A
50
PE
34
33
n.u.
+24V28
DP1 track A
DP1 track B
DP1 track B
GND31
32
29
30
DP1 track N
DP1 track N
27
26
X31bd:7, 8
X31bd:5, 6
X31bd:3, 4
2
4
5
3
1
7
8
19
21
23
22
6
24
25
X30br
Z1 temperature sensor
Z1 reference point
Z1 clamping
+15V
-15V
VCC
PE
DP1 motor W
DP1 motor V
DP1 motor U
P&P head adapter
03000902 (br)
Sheet 2
PE
Z1 temperature sensor
Z1 clamping
Z1 reference point
23
24
25
+15V
21
22
-15V
19 VCC
7
8
PE
DP1 motor U
DP1 motor V
DP1 motor W
4
5
6
3
X31bd:18
X5bd:4
X31bd:20
X31bd:21
X31bd:24
X31bd:23
X31bd:14
X31bd:15
X31bd:17
Twin flat ribbon cable loom
03004332-W1
1
X30bd
PE
00352833 (bd)
C600 head main board, P&P module 1
BN B+ (V)
P310.
4DP1 motor V22121
Z1 temperature sensor
Z1 motor W
Z1 motor U
Z1 motor V
DP1 motor V1
DP1 motor U
30 30
Z1 motor U 24
Z1 motor W
Z1 motor V
27
28
29
25
26
23
22
24
27
28
29
25
26
23
22
00353135
Key
GND
Key
7
8
6
BN
YE
Temperature sensor
A- (V)
A+ (U)
X17be
3
Key
4
5
1
2
BU
WH
GY
1
Key
2
3
GY
BU
Linear drive
Z1 axis
Linear motor
03014681
U-Sensor
TwinHead C700 force meas. board, P&P module 1
DP1 motor W
DP1 track B
DP1 track B
DP1 track A
DP1 track A
DP1 track N
DP1 track N
+15V 17
+5V
GND
20
19
18
-15V
14
16
15
13
12
+15V17
20
19
18
GND
+5V
14
16
15
-15V
13
12
DP1 track N
10
11
9
8
7
DP1 track B
DP1 track N
DP1 track B
DP1 track A
DP1 track A
5
6
4
2
3
10
11
9
8
7
5
6
4
2
3
2
1
2
6
7
1
-
+
3
9
10
14
15 J13 J12
Force sensor
DP unit control cable
03005289
X8bd
PE 1
X8be
1PE
00352809 (be)
C37
220n
+5V
+5V2
Force transducer
U-Sensor +
OUT -
B- (W)
X16be
Key
5
6 YE
4
3
DISC-Magnetic-Motor
03000100
OUT +
RI
RI
T1
T2
T2
T1
X15be
GND 1
2
8
6
7
5
3
4
03000046
Encoder
Pick&Place module
GND
X18be
GND 1
PE
U-Sensor -
2