00196193-0102_DC_SIPLACE-X_DE EN - 第221页
2 - 149 DPTH021_X4-010101LD3 DP1- A chse, T winHead, P&P-Modul 1, Port al 2, SIPLACE X4 (Bl. 2 v . 3) DP1 axis, T winHead, P&P module 1, gantry 1, SIPLACE X4 (sh. 2 of 3) 01. 02. 01. Stat us Functi on sta tus Pro…

2 - 148
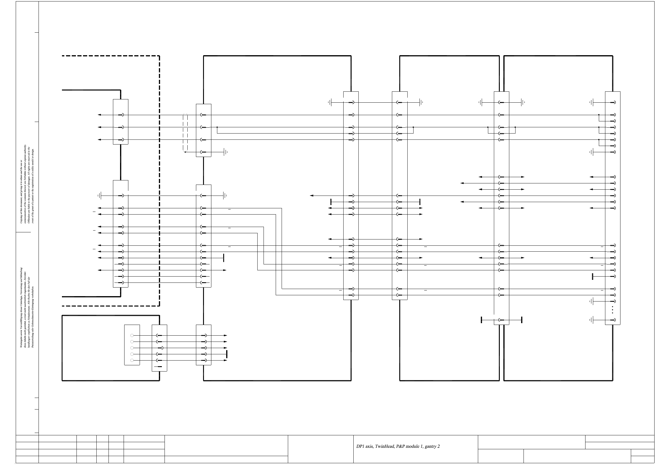
DPTH021_X4-010101LD3 DP1-Achse, TwinHead, P&P-Modul 1, Portal 2, SIPLACE X4 (Bl. 1 v. 3)
DP1 axis, TwinHead, P&P module 1, gantry 1, SIPLACE X4 (sh. 1 of 3)
01.
02.
01.
Status
Function status
Product status
Document status
Modified Date Name
Date
Author
Check.
Stand.
Mat.no.:
CAD file:
Orig./Repl.f./Repl.by
Sh.
Sh.(s)
09.03.08
04.03.09
04.03.09
09.03.2008TDH
TDH
TDH
TDH
DPTH021_X4-010201LD3_SH01.DWG
Copyright ©
ASM Assembly Systems
GmbH & Co. KG
DP1-Achse, TwinHead, P&P-Modul 1, Portal 2
SIPLACE X4
SIPLACE X-Series
DPTH021_X4-010201LD3
1
3
DP1 motor U
DP1 motor V
DP1 motor W
Z1 temperature sensor
Z1-Force-SCLK
Z1-Force-SCLK
Z1-Force-Dir
Z1-Force-Dir
Z1-Force-CS
Z1-Force-CS
Z1-Force-DATA
Z1-Force-DATA
50
33
34
32
31
30
26
27
29
28
PE
DP1 track A
+24V
GND
DP1 track A
DP1 track B
DP1 track B
DP1 track N
DP1 track N
DP1 track A
50
PE
34
33
n.u.
+24V28
DP1 track A
DP1 track B
DP1 track B
GND31
32
29
30
DP1 track N
DP1 track N
27
26
X31bd:7, 8
X31bd:5, 6
X31bd:3, 4
2
4
5
3
1
7
8
19
21
23
22
6
24
25
X30br
Z1 temperature sensor
Z1 reference point
Z1 clamping
+15V
-15V
VCC
PE
DP1 motor W
DP1 motor V
DP1 motor U
P&P head adapter
03000902 (br)
Sheet 2
PE
Z1 temperature sensor
Z1 clamping
Z1 reference point
23
24
25
+15V
21
22
-15V
19 VCC
7
8
PE
DP1 motor U
DP1 motor V
DP1 motor W
4
5
6
3
X31bd:18
X5bd:4
X31bd:20
X31bd:21
X31bd:24
X31bd:23
X31bd:14
X31bd:15
X31bd:17
Twin flat ribbon cable loom
03004332-W1
1
X30bd
PE
00352833 (bd)
C600 head main board, P&P module 1
BN B+ (V)
P310.
4DP1 motor V22121
Z1 temperature sensor
Z1 motor W
Z1 motor U
Z1 motor V
DP1 motor V1
DP1 motor U
30 30
Z1 motor U 24
Z1 motor W
Z1 motor V
27
28
29
25
26
23
22
24
27
28
29
25
26
23
22
00353135
Key
GND
Key
7
8
6
BN
YE
Temperature sensor
A- (V)
A+ (U)
X17be
3
Key
4
5
1
2
BU
WH
GY
1
Key
2
3
GY
BU
Linear drive
Z1 axis
Linear motor
03014681
U-Sensor
TwinHead C700 force meas. board, P&P module 1
DP1 motor W
DP1 track B
DP1 track B
DP1 track A
DP1 track A
DP1 track N
DP1 track N
+15V 17
+5V
GND
20
19
18
-15V
14
16
15
13
12
+15V17
20
19
18
GND
+5V
14
16
15
-15V
13
12
DP1 track N
10
11
9
8
7
DP1 track B
DP1 track N
DP1 track B
DP1 track A
DP1 track A
5
6
4
2
3
10
11
9
8
7
5
6
4
2
3
2
1
2
6
7
1
-
+
3
9
10
14
15 J13 J12
Force sensor
DP unit control cable
03005289
X8bd
PE 1
X8be
1PE
00352809 (be)
C37
220n
+5V
+5V2
Force transducer
U-Sensor +
OUT -
B- (W)
X16be
Key
5
6 YE
4
3
DISC-Magnetic-Motor
03000100
OUT +
RI
RI
T1
T2
T2
T1
X15be
GND 1
2
8
6
7
5
3
4
03000046
Encoder
Pick&Place module
GND
X18be
GND 1
PE
U-Sensor -
2

2 - 149
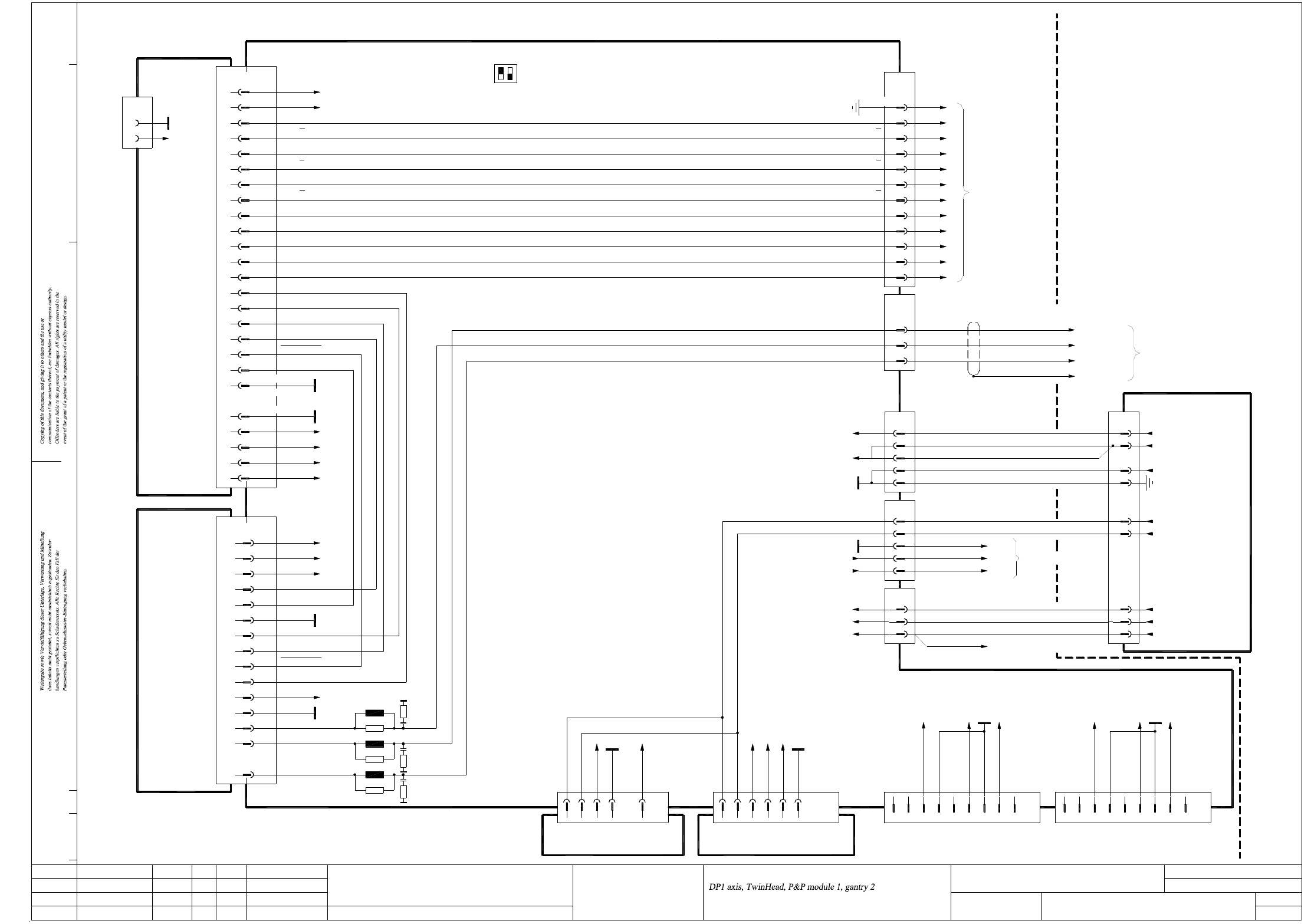
DPTH021_X4-010101LD3 DP1-Achse, TwinHead, P&P-Modul 1, Portal 2, SIPLACE X4 (Bl. 2 v. 3)
DP1 axis, TwinHead, P&P module 1, gantry 1, SIPLACE X4 (sh. 2 of 3)
01.
02.
01.
Status
Function status
Product status
Document status
Modified Date Name
Date
Author
Check.
Stand.
Mat.no.:
CAD file:
Orig./Repl.f./Repl.by
Sh.
Sh.(s)
09.03.08
04.03.09
04.03.09
09.03.2008TDH
TDH
TDH
TDH
DPTH021_X4-010201LD3_SH02.DWG
Copyright ©
ASM Assembly Systems
GmbH & Co. KG
DP1-Achse, TwinHead, P&P-Modul 1, Portal 2
SIPLACE X4
SIPLACE X-Series
DPTH021_X4-010201LD3
2
3
Carrier cable 8, 2GE
DP1/DP2 motor
3
4
5
2
1,10,14,34
X8ba
DP1 motor V3
DP1 motor W
5
4
DP1 motor U2
1,10,14,34
X8bc
PE
Z1 temperature sensor
Z1 reference point
+15V
X7bc:15
X7bc:14
88,90
60
+15V
-15V 87,89
81
68
VCC 83,85
-15V
VCC
102
100
104
106
X22bc/J3
PE 91,92
PE
Head interface
03000901 (bc)
Gantry 2
Z1 reference point
Z1 temperature sensor
24
25+15V
19
21
22
23
-15V
Z1 clamping
VCC
DP1 motor W
DP1 motor V
DP1 motor U
4
7
PE 8
6
5
X30br
3
2
PE 1
From sheet 1
P&P head adapter
03000902 (br)
140-pole34-pole34-pole
22-15V -15V22
03057572
PE
X3tp /
X09_1sq
Sheet 3
GN2Phase_V
Phase_W 3 BN
Phase_U
X09_3sq
1
Axis unit, gantries 2 and 3
03050896
03009795
Actual value
DP1 axis
5
6
2
3
DP1 track B
DP1 track B
DP1 track A
DP1 track A
1,4,7,17,20,23,26
X26ba
26-pole
PE
DP1 motor
Cable carrier interface
2DP1 motor VGN
BK
4
BN 3
PE
DP1 motor W
X16ba
WH
1DP1 motor U
X24ba:14
Gantry 2 or 4
Cable carrier interface
03010622 (ba)
30
32
33
27
28
29
25
26
DP1 track B30
DP1 track A
DP1 track A
32
33
DP1 track N
DP1 track N
DP1 track B
+24V
+15V
27
29
28
26
25
GND
7,13,134,140
GND
+24V
19
17
15
23
21
84,86
25
+24V
50PE
DP1 track B 30
31
32
34
33
DP1 track A
DP1 track A
PE
GND
28
29
27
26
DP1 track N
DP1 track B
+24V
DP1 track N
03052298
16,31
19
15
VCC
GND
19
16,31
Z1 clamping15
DP1 motor U
DP1 motor V
DP1 motor W
DP1 track N
DP1 track N
DP1 track B
DP1 track B
DP1 track A
DP1 track A
Z1 clamping
VCC
+24V
+15V
GND
PE
DP1 track B
Sheet 3
X1qa
Main distributor
03046225 (qa)
-15V
+5V
0V
+15V
+24V
DP1 track N
DP1 track N
12+5V
n.u.
n.u.
14
13
n.u.
OPTO_GND
9
11
10
8
-15V
+15V
GND
+5V
+24V
Voltage
03009788
Cable carrier interface
2BN2(W1)BU
PK
Key
RD
WH
525(W2)
n.u.
66
GN
441
33
(W2)
(W1)
X6qa
OG WH1(W1)
2
5
4
3
1
X50ba
12 +5V
14
13
n.u.
n.u.
9
11
10
8
DP1 track N
n.u.
GND
DP1 track N
WH
1,4,7,17,20,23,26
Backplane
Axis unit
03048879 (sq)
DP1 track A
DP1 track A
DP1 track B
5
6
2
3
26-pole

2 - 150
DPTH021_X4-010101LD3 DP1-Achse, TwinHead, P&P-Modul 1, Portal 2, SIPLACE X4 (Bl. 3 v. 3)
DP1 axis, TwinHead, P&P module 1, gantry 1, SIPLACE X4 (sh. 3 of 3)
1
5
n.u.
n.u.
7
8
6
n.u.
3
4
2
X30_2sq
PA2_CAN_H
PA2_CAN_L
Powerfail_24VDC
GND
DC/DC converter 5V/±15V
00353449
DC/DC converter ±15V
00353450
X51sq
X50sq
Z4,8,20
Z8,16
GND
AGND
R16
L7
R17
L8
R18
L9
X09_1sq
03036027 (sc)
Axis card A364, gantry 1 SDS60/1D1 servo amplifier
03002142 (sq)
Track A
Track A
Track B
Track B
Track N
Track N
OPTO_GND
UB_Power_OK
Inom_W
Inom_U
+15V_Servo
-15V_Servo
Servo_Ready
AGND
Inom_W
Inom_U
Servo_Enable
+40V_Z/DP
UB_Power_OK
+150V_Star
Phase_V
Phase_U
Phase_W
A8
C7
Servo_Enable
Servo_Ready
I²t
PGND
C22; A/C24
C16 I²t
1
2
3
WH
GN
BN
WH
GN
BN
Phase_U
Phase_V
Phase_W
D22
+15V_Servo
-15V_Servo
+5V
+15V
-15V
D10,18
D30
Z28
Z20;D22
Z4; D6
D30
D10
Z28
Z16;D18
D6
8
X30_1sq
1
3
2
4
5
6
7
Powerfail_24VDC
PA1_CAN_L
GND
PA1_CAN_H
9
n.u.
n.u.
n.u.
n.u.
9
n.u.
Sheet 2
X16ba
X26ba
Sheet 2
DP1 motor_W
Screen
DP1 motor_U
DP1 motor_V
C4 +15V
OPTO_GND
Track N
Track N
Track A
Track B
Track B
Track A
+5V
n.u.
n.u.
n.u.
X09_3sq
03009795
03050896
n.u.
+5V
n.u.
n.u.
C8, C12
B14, C9
POWER_FAIL, X47sq:2
+15V, EMERG_STOP_HEAD_AXIS
03057572
BK
Main distributor 03046225
Main distributor 03046225
EMERG.-STOP_MAIN_AXIS
POWER_FAIL_24VDC
POWER_FAIL
+15V
PGND
-15V
Vin(-)Axis
Vin(+)Axis
PGND
+40V_Z/DP
+150V_Star
(W3)
(W3)
(W3)
WH+BN (W4)
(W5)
(W5)
(W5)
BN
1
3
2
WH
GY
X47sq
4
5
3
GN
WH
BN
X4qa:1
X4qa:1
X4qa:2
X4qa:3
03050900
(W1)
(W1)
(W2)
(W2)
(W1)
(W1)
(W1)
24
1
OFF
ON
S1
12
26-pole
6
12
13
14
10
9
8
3
5
2
X3tp /
Axis unit
03048879 (sq)
Backplane
1,4,7,17,20,23,26
PE
(S1.2 n.u.)
11
A/D4; B/E1,2,4; C1,6
C3
B/E8
C14
C13
B13
A13
B11
A12
B12
X23_1sq
A11
X1sc
A14
A10; B9
A9
A2
B7
A7
A1
A/C/E15,18,19,22,23
B10
B/D15-17,20,21,24,25
Axis unit
Gantries 2 and 3
X09_2sq
A/C32
A/C30
C26; A/C28
C10
C18; A/C20
C14
C12
A12
A8
C8
A/C2
C4
A4
X1sq
GND
AGND
-15V
+15V_Servo
+5V
X4sc
A1
A4
AGND End signal
2
X46sq
5
2
1
GNYE
1
3
2
X45sq
1
4
3
Vin(+)_AXIS
SERVO_ENABLE
POWER_FAIL_AXIS
POWER_FAIL_24VDC
11
10
2
+40V_Z/DP
+150V_Star
Vin(-)_AXIS
GND_Z/DP
7
9
6
3
4
1
X13
00354626
Power supply
01.
02.
01.
Status
Function status
Product status
Document status
Modified Date Name
Date
Author
Check.
Stand.
Mat.no.:
CAD file:
Orig./Repl.f./Repl.by
Sh.
Sh.(s)
09.03.08
04.03.09
04.03.09
09.03.2008TDH
TDH
TDH
TDH
DPTH021_X4-010201LD3_SH03.DWG
Copyright ©
ASM Assembly Systems
GmbH & Co. KG
DP1-Achse, TwinHead, P&P-Modul 1, Portal 2
SIPLACE X4
SIPLACE X-Series
DPTH021_X4-010201LD3
3
3