00196193-0102_DC_SIPLACE-X_DE EN - 第232页
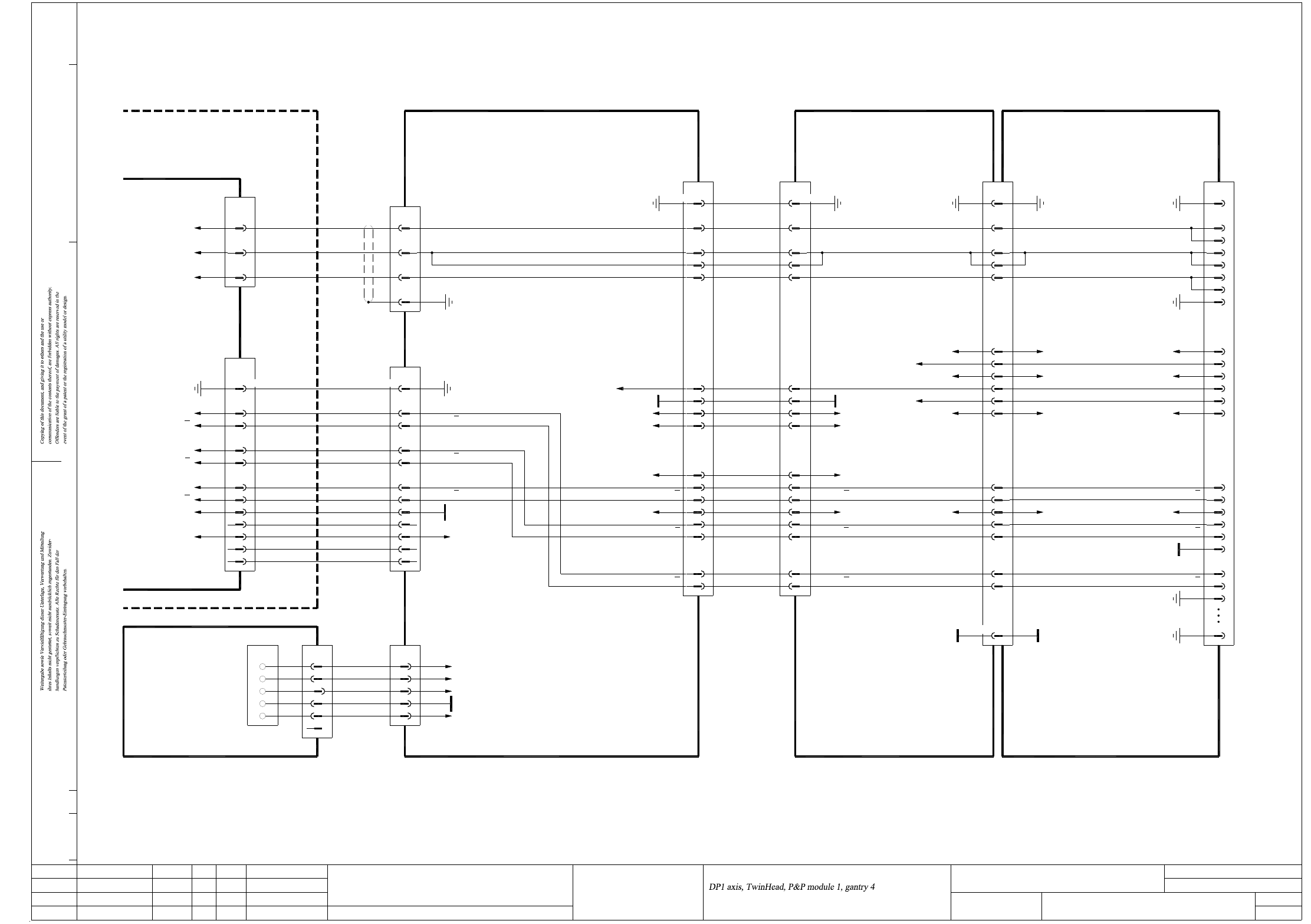
2 - 160 DPTH041_X3X4-010101LD3 DP1-Achse, T winHead, P&P-Modul 1, Portal 4, SIPLACE X3/ X4 (Bl. 1 v . 3) DP1 axis, T winHead, P&P module 1, gantry 4, SIPLACE X3/X4 (sh. 1 of 3) 01. 02. 01. Stat us Functi on sta t…

2 - 159
DPTH032-030201LD3 DP2-Achse, TwinHead, P&P-Modul 2, Portal 3, SIPLACE X2/X3/X4 (Bl. 3 v. 3)
DP2 axis, TwinHead, P&P module 2, gantry 3, SIPLACE X2/X3/X4 (sh. 3 of 3)
03050905
Track N
Track N
Phase_W
Phase_V
Phase_U
3
2
1
BN
GN
WH
BN
GN
WH
X12_3sq
14
13
n.u.
n.u.
OPTO_GND 10
11
12
n.u.
+5V
8
9
Sheet 2
X25ca
Track A
Track B
Track B
Track A
PE
03009816
1,4,7,17,20,23,26
5
6
2
3
26-pole
X12_1sq
X5up/
Axis unit
X15ca
Sheet 2
DP1 motor_V
DP1 motor_U
DP1 motor_W
Screen
n.u.
n.u.
n.u.
+5V
POWER_FAIL, X47sq:2
+15V, EMERG_STOP_HEAD_AXIS
C14, C18
B12, C17
Gantries 1 and 3 (X2)
03057572
Gantries 2 and 3 (X4)
Gantry 3 (X3)
BK
Main distributor 03046225
Main distributor 03046225
EMERG.-STOP_MAIN_AXIS
POWER_FAIL_24VDC
POWER_FAIL
+15V
PGND
-15V
Vin(-)Axis
Vin(+)Axis
PGND
+40V_Z/DP
+150V_Star
(W3)
(W3)
(W3)
WH+BN (W4)
(W5)
(W5)
(W5)
BN
1
3
2
WH
GY
X47sq
4
5
3
GN
WH
BN
X4qa:1
X4qa:1
X4qa:2
X4qa:3
03050900
(W1)
(W1)
(W2)
X12_2sq
A/C32
SDS60/1D1 servo amplifier
03002142 (sq)
C16
C26; A/C28
A/C30
C22; A/C24
C18; A/C20
C12
C14
A12
C10
A/C2
C4
A8
C8
A4
X1sq
C23
R47
Phase_W
R48
L24
00353450
DC/DC converter ±15V
AGND
D10,18
Z28
D30
Z20;D22
-15V
Z8,16
X51sq
Z4; D6
+15V
I²t
Phase_U
Phase_V
+150V_Star
PGND
Servo_Enable
Inom_W
Inom_U
AGND
L23
R46
L22
+40V_Z/DP
UB_Power_OK
Servo_Ready
-15V_Servo
+15V_Servo
(W2)
(W1)
(W1)
(W1)
24
1
2
X46sq
5
2
1
GNYE
1
3
2
X45sq
1
4
3
Vin(+)_AXIS
SERVO_ENABLE
POWER_FAIL_AXIS
POWER_FAIL_24VDC
11
10
2
+40V_Z/DP
+150V_Star
Vin(-)_AXIS
GND_Z/DP
7
9
6
3
4
1
X13
00354626
Power supply
03.
02.
01.
Status
Function status
Product status
Document status
Modified Date Name
Date
Author
Check.
Stand.
Mat.no.:
CAD file:
Orig./Repl.f./Repl.by
Sh.
Sh.(s)
09.03.08
04.03.09
04.03.09
11.01.2005TDH
TDH
TDH
TDH
DPTH032_X2X3X4-030201LD3_SH03.DWG
Copyright ©
ASM Assembly Systems
GmbH & Co. KG
DP2-Achse, TwinHead, P&P-Modul 2, Portal 3
SIPLACE X2/X3/X4
SIPLACE X-Series
DPTH032_X2X3X4-030201LD3
3
3
-15V
B/D1,2,5,6,9-11
A/C/E3,4,7,8,11
X23_3sq
A/D22; B/E22,24,25; C20,25
Axis card A364, gantry 3
D24
B/E18
C12
C22
E16
D16; E17
D17
03036027 (sc)
D25
D18
C15
D19
C13
C16
E19
E13
D13
X4sc
C5
C1
X3sc
End signalAGND
E14
D14
D15
E15
Inom_W
+15V_Servo
+15V
+5V
AGND
Servo_Ready
Servo_Enable
UB_Power_OK
GND
Inom_U
I²t
OPTO_GND
Track N
Track N
Track B
Track B
Track A
Track A
S1
21
ON
(S1.2 n.u.)
OFF
Backplane
03048879 (sq)
Axis unit
n.u.
PA1_CAN_H
PA1_CAN_L
Powerfail_24VDC
00353449
DC/DC converter 5V/±15V
Z28
D30
Z16;D18
+5V
Z4,8,20
-15V_Servo
+15V_Servo D6
D10
D22
GND
X50sq
8
n.u.
n.u.
9
n.u.
7
6
5
n.u.
GND 3
4
2
X30_1sq
1
Powerfail_24VDC
PA2_CAN_L
PA2_CAN_H
GND 3
6
n.u.
8
9
7
n.u.
5
4
n.u.
1
2
X30_2sq

2 - 160
DPTH041_X3X4-010101LD3 DP1-Achse, TwinHead, P&P-Modul 1, Portal 4, SIPLACE X3/X4 (Bl. 1 v. 3)
DP1 axis, TwinHead, P&P module 1, gantry 4, SIPLACE X3/X4 (sh. 1 of 3)
01.
02.
01.
Status
Function status
Product status
Document status
Modified Date Name
Date
Author
Check.
Stand.
Mat.no.:
CAD file:
Orig./Repl.f./Repl.by
Sh.
Sh.(s)
09.03.08
04.03.09
04.03.09
09.03.2008TDH
TDH
TDH
TDH
DPTH041_X3X4-010201LD3_SH01.DWG
Copyright ©
ASM Assembly Systems
GmbH & Co. KG
DP1-Achse, TwinHead, P&P-Modul 1, Portal 4
SIPLACE X3/X4
SIPLACE X-Series
DPTH041_X3X4-010201LD3
1
3
Z1 temperature sensor
Z1 clamping
Z1 reference point
23
24
25
+15V
21
22
-15V
19 VCC
7
8
PE
DP1 motor U
DP1 motor V
DP1 motor W
4
5
6
3
X31dd:18
X5dd:4
X31dd:20
X31dd:21
X31dd:24
X31dd:23
X31dd:14
X31dd:15
X31dd:17
Twin flat ribbon cable loom
03004332-W1
1
X30dd
PE
00352833 (dd)
C600 head main board, P&P module 1
BN B+ (V)
P310.
4DP1 motor V22121
Z1 temperature sensor
Z1 motor W
Z1 motor U
Z1 motor V
DP1 motor V1
DP1 motor U
30 30
Z1 motor U 24
Z1 motor W
Z1 motor V
27
28
29
25
26
23
22
24
27
28
29
25
26
23
22
00353135
Key
GND
Key
7
8
6
BN
YE
Temperature sensor
A- (V)
A+ (U)
X17de
3
Key
4
5
1
2
BU
WH
GY
1
Key
2
3
GY
BU
Linear drive
Z1 axis
Linear motor
03014681
U-Sensor
TwinHead C700 force meas. board, P&P module 1
DP1 motor W
DP1 track B
DP1 track B
DP1 track A
DP1 track A
DP1 track N
DP1 track N
+15V 17
+5V
GND
20
19
18
-15V
14
16
15
13
12
+15V17
20
19
18
GND
+5V
14
16
15
-15V
13
12
DP1 track N
10
11
9
8
7
DP1 track B
DP1 track N
DP1 track B
DP1 track A
DP1 track A
5
6
4
2
3
10
11
9
8
7
5
6
4
2
3
2
1
2
6
7
1
-
+
3
9
10
14
15 J13 J12
Force sensor
DP unit control cable
03005289
X8dd
PE 1
X8de
1PE
00352809 (de)
C37
220n
+5V
+5V2
Force transducer
U-Sensor +
OUT -
B- (W)
X16de
Key
5
6 YE
4
3
DISC-Magnetic-Motor
03000100
OUT +
RI
RI
T1
T2
T2
T1
X15de
GND 1
2
8
6
7
5
3
4
03000046
Encoder
Pick&Place module
GND
X18de
GND 1
PE
U-Sensor -
2
DP1 motor U
DP1 motor V
DP1 motor W
Z1 temperature sensor
Z1-Force-SCLK
Z1-Force-SCLK
Z1-Force-Dir
Z1-Force-Dir
Z1-Force-CS
Z1-Force-CS
Z1-Force-DATA
Z1-Force-DATA
50
33
34
32
31
30
26
27
29
28
PE
DP1 track A
+24V
GND
DP1 track A
DP1 track B
DP1 track B
DP1 track N
DP1 track N
DP1 track A
50
PE
34
33
n.u.
+24V28
DP1 track A
DP1 track B
DP1 track B
GND31
32
29
30
DP1 track N
DP1 track N
27
26
X31dd:7, 8
X31dd:5, 6
X31dd:3, 4
2
4
5
3
1
7
8
19
21
23
22
6
24
25
X30dr
Z1 temperature sensor
Z1 reference point
Z1 clamping
+15V
-15V
VCC
PE
DP1 motor W
DP1 motor V
DP1 motor U
P&P head adapter
03000902 (dr)
Sheet 2
PE

2 - 161
DPTH041_X3X4-010101LD3 DP1-Achse, TwinHead, P&P-Modul 1, Portal 4, SIPLACE X3/X4 (Bl. 2 v. 3)
DP1 axis, TwinHead, P&P module 1, gantry 4, SIPLACE X3/X4 (sh. 2 of 3)
PE
X3vp /
X11_1tq
Sheet 3
GN2Phase_V
Phase_W 3 BN
Phase_U
X11_3tq
1
Axis unit
03050916
03009835
Actual value
DP1 axis
5
6
2
3
DP1 track B
DP1 track B
DP1 track A
DP1 track A
1,4,7,17,20,23,26
X26da
26-pole
PE
DP1 motor
Cable carrier interface
2DP1 motor VGN
BK
4
BN 3
PE
DP1 motor W
X16da
WH
1DP1 motor U
X24da:14
Gantry 2 or 4
Cable carrier interface
03010622 (da)
30
32
33
27
28
29
25
26
DP1 track B30
DP1 track A
DP1 track A
32
33
DP1 track N
DP1 track N
DP1 track B
+24V
+15V
27
29
28
26
25
GND
7,13,134,140
GND
+24V
19
17
15
23
21
84,86
25
+24V
50PE
DP1 track B 30
31
32
34
33
DP1 track A
DP1 track A
PE
GND
28
29
27
26
DP1 track N
DP1 track B
+24V
DP1 track N
03052298
16,31
19
15
VCC
GND
19
16,31
Z1 clamping15
Carrier cable 8, 2GE
DP1/DP2 motor
3
4
5
2
1,10,14,34
X8da
DP1 motor V3
DP1 motor W
5
4
DP1 motor U2
1,10,14,34
X8dc
PE
Z1 temperature sensor
Z1 reference point
+15V
X7dc:15
X7dc:14
88,90
60
+15V
-15V 87,89
81
68
VCC 83,85
-15V
VCC
102
100
104
106
X22dc/J3
PE 91,92
PE
Head interface
03000901 (dc)
Gantry 4
Z1 reference point
Z1 temperature sensor
24
25+15V
19
21
22
23
-15V
Z1 clamping
VCC
DP1 motor W
DP1 motor V
DP1 motor U
4
7
PE 8
6
5
X30dr
3
2
PE 1
From sheet 1
P&P head adapter
03000902 (dr)
140-pole34-pole34-pole
22-15V -15V22
03057572
01.
02.
01.
Status
Function status
Product status
Document status
Modified Date Name
Date
Author
Check.
Stand.
Mat.no.:
CAD file:
Orig./Repl.f./Repl.by
Sh.
Sh.(s)
09.03.08
04.03.09
04.03.09
09.03.2008TDH
TDH
TDH
TDH
DPTH041_X3X4-010201LD3_SH02.DWG
Copyright ©
ASM Assembly Systems
GmbH & Co. KG
DP1-Achse, TwinHead, P&P-Modul 1, Portal 4
SIPLACE X3/X4
SIPLACE X-Series
DPTH041_X3X4-010201LD3
2
3
DP1 motor U
DP1 motor V
DP1 motor W
DP1 track N
DP1 track N
DP1 track B
DP1 track B
DP1 track A
DP1 track A
Z1 clamping
VCC
+24V
+15V
GND
PE
DP1 track B
Sheet 3
X1ra
Sub-distributor
03046226 (ra)
-15V
+5V
0V
+15V
+24V
DP1 track N
DP1 track N
12+5V
n.u.
n.u.
14
13
n.u.
OPTO_GND
9
11
10
8
-15V
+15V
GND
+5V
+24V
Voltage
03009828
Cable carrier interface
2BN2(W1)BU
PK
Key
RD
WH
525(W2)
n.u.
66
GN
441
33
(W2)
(W1)
X6ra
OG WH1(W1)
2
5
4
3
1
X50da
12 +5V
14
13
n.u.
n.u.
9
11
10
8
DP1 track N
n.u.
GND
DP1 track N
WH
1,4,7,17,20,23,26
Backplane
Axis unit
03048879 (tq)
DP1 track A
DP1 track A
DP1 track B
5
6
2
3
26-pole