00196193-0102_DC_SIPLACE-X_DE EN - 第237页
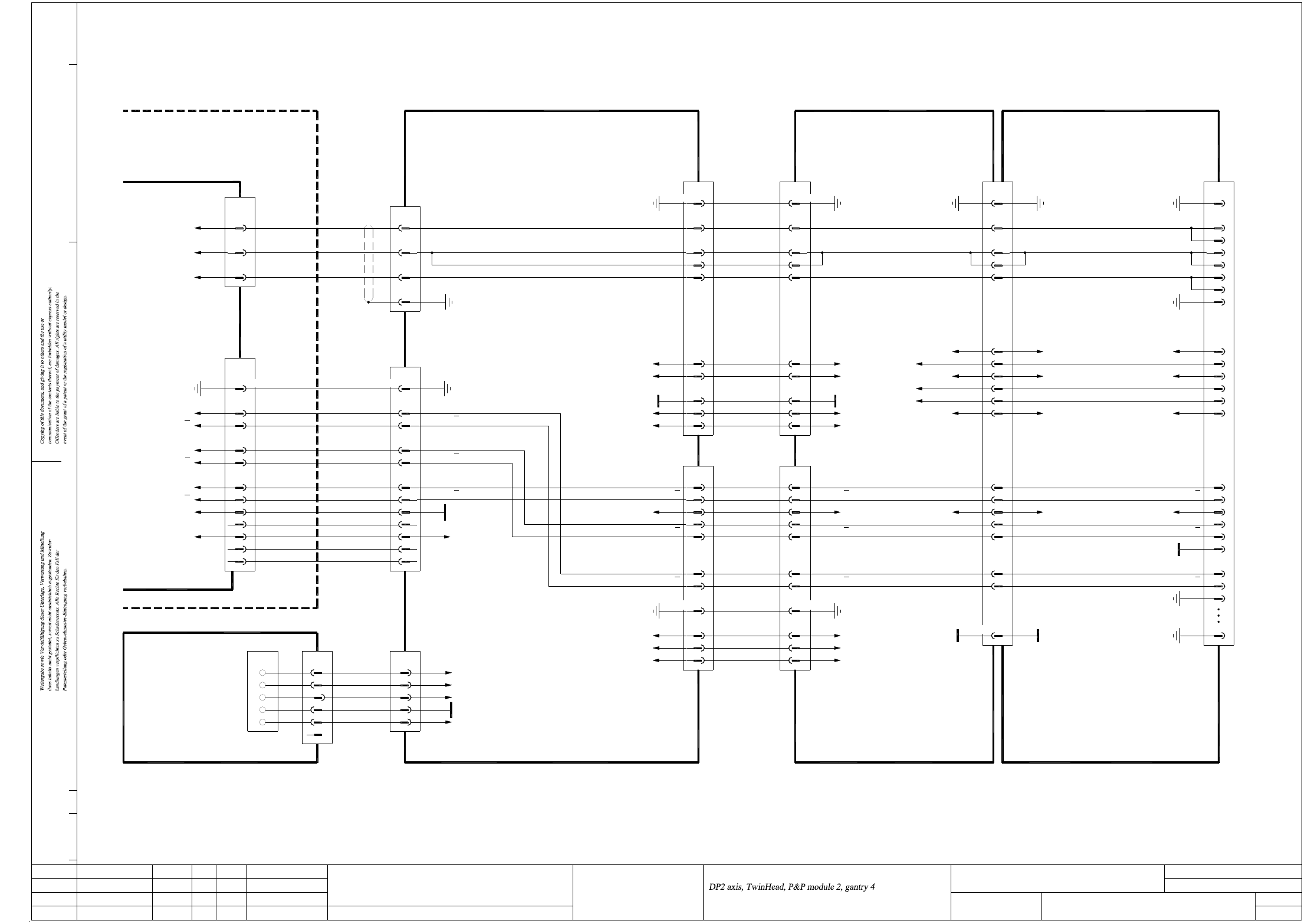
2 - 165 DPTH042_X3X4-010101LD3 DP2-Achse, T winHead, P&P-Modul 2, Portal 4, SIPLACE X3/ X4 (Bl. 3 v . 3) DP2 axis, T winHead, P&P module 2, gantry 4, SIPLACE X3/X4 (sh. 3 of 3) 03050915 Track N Track N Phase_ W P…

2 - 164
DPTH042_X3X4-010101LD3 DP2-Achse, TwinHead, P&P-Modul 2, Portal 4, SIPLACE X3/X4 (Bl. 2 v. 3)
DP2 axis, TwinHead, P&P module 2, gantry 4, SIPLACE X3/X4 (sh. 2 of 3)
5
6
2
3
26-pole
PE
X5vp/
X12_1tq
Sheet 3
GN2Phase_V
Phase_W 3 BN
Phase_U
X12_3tq
1
Axis unit
03050915
03009836
Actual value
DP2 axis
5
6
2
3
DP2 track B
DP2 track B
DP2 track A
DP2 track A
1,4,7,17,20,23,26
X25da
26-pole
PE
DP2 motor
Cable carrier interface
2DP2 motor VGN
BK
4
BN 3
PE
DP2 motor W
X15da
WH
1DP2 motor U
Gantry 2 or 4
Cable carrier interface
03010622 (da)
03052297
1,8,9,10,34 1,8,9,10,34 PE
25
28
22
+24V
-15V
+15V25
28
22
Z/DP1 motor
Carrier cable 7, 2GE
30
32
33
27
28
29
26
X7da
DP2 track B30
DP2 track A
DP2 track A
32
33
DP2 track N
DP2 track N
DP2 track B
+24V
27
29
28
X7dc
26
GND
7,13,134,140
GND
+24V
36
34
32
40
38
84,86
42
+24V
50PE
DP2 track B 30
31
32
34
33
DP2 track A
DP2 track A
PE
GND
28
+24V
-15V
+15V
PE
VCC
-15V
DP2 motor U
DP2 motor V
DP2 motor W
DP2 track N
DP2 track N
DP2 track B
DP2 track B
DP2 track A
DP2 track A
+15V
+24V
+24V
GND
PE
Sheet 3
DP2 track B
X1ra
Sub-distributor
03046226 (ra)
+5V
+15V
0V
-15V
+24V
DP2 track N
DP2 track N
12+5V
n.u.
n.u.
14
13
n.u.
OPTO_GND
9
11
10
8
-15V
+15V
GND
+5V
+24V
Voltage
03009828
Cable carrier interface
2BN2(W1)BU
PK
RD
WH
525(W2)
n.u.
66
GN33
441
(W1)
(W2)
X6ra
OG WH1(W1)
2
5
3
4
X50da
1
12 +5V
14
13
n.u.
n.u.
9
11
10
8
DP2 track N
n.u.
GND
DP2 track N
WH
1,4,7,17,20,23,26
Axis unit
Backplane
03048879 (tq)
DP2 track A
DP2 track A
DP2 track B
01.
02.
01.
Status
Function status
Product status
Document status
Modified Date Name
Date
Author
Check.
Stand.
Mat.no.:
CAD file:
Orig./Repl.f./Repl.by
Sh.
Sh.(s)
09.03.08
04.03.09
04.03.09
09.03.2008TDH
TDH
TDH
TDH
DPTH042_X3X4-010201LD3_SH02.DWG
Copyright ©
ASM Assembly Systems
GmbH & Co. KG
DP2-Achse, TwinHead, P&P-Modul 2, Portal 4
SIPLACE X3/X4
SIPLACE X-Series
DPTH042_X3X4-010201LD3
2
3
29
27
26
DP2 track N
DP2 track B
+24V
DP2 track N
03052298
28
16,31
25
19
22
+15V
+24V
GND
25
28
16,31
VCC
-15V
22
19
Carrier cable 8, 2GE
DP1/DP2 motor
3
4
5
2
1,10,14,34
X8da
DP2 motor V7
DP2 motor W
9
8
DP2 motor U6
1,10,14,34
X8dc
PE
Z2 temperature sensor
Z2 reference point
+15V
X5dc:15
X6dc:14
88,90
26
+15V
-15V 87,89
51
66
VCC 83,85
-15V
VCC
94
93
96
98
X22dc/J3
PE 91,92
PE
Head interface
03000901 (dc)
Gantry 4
Z2 reference point
Z2 temperature sensor
24
25+15V
19
21
22
23
-15V
Z2 clamping
VCC
DP2 motor W
DP2 motor V
DP2 motor U
4
7
PE 8
6
5
X32dr
3
2
PE 1
From sheet 1
P&P head adapter
03000902 (dr)
34-pole34-pole
34-pole 34-pole 140-pole
X6dc:15
Z2 clamping
03057572

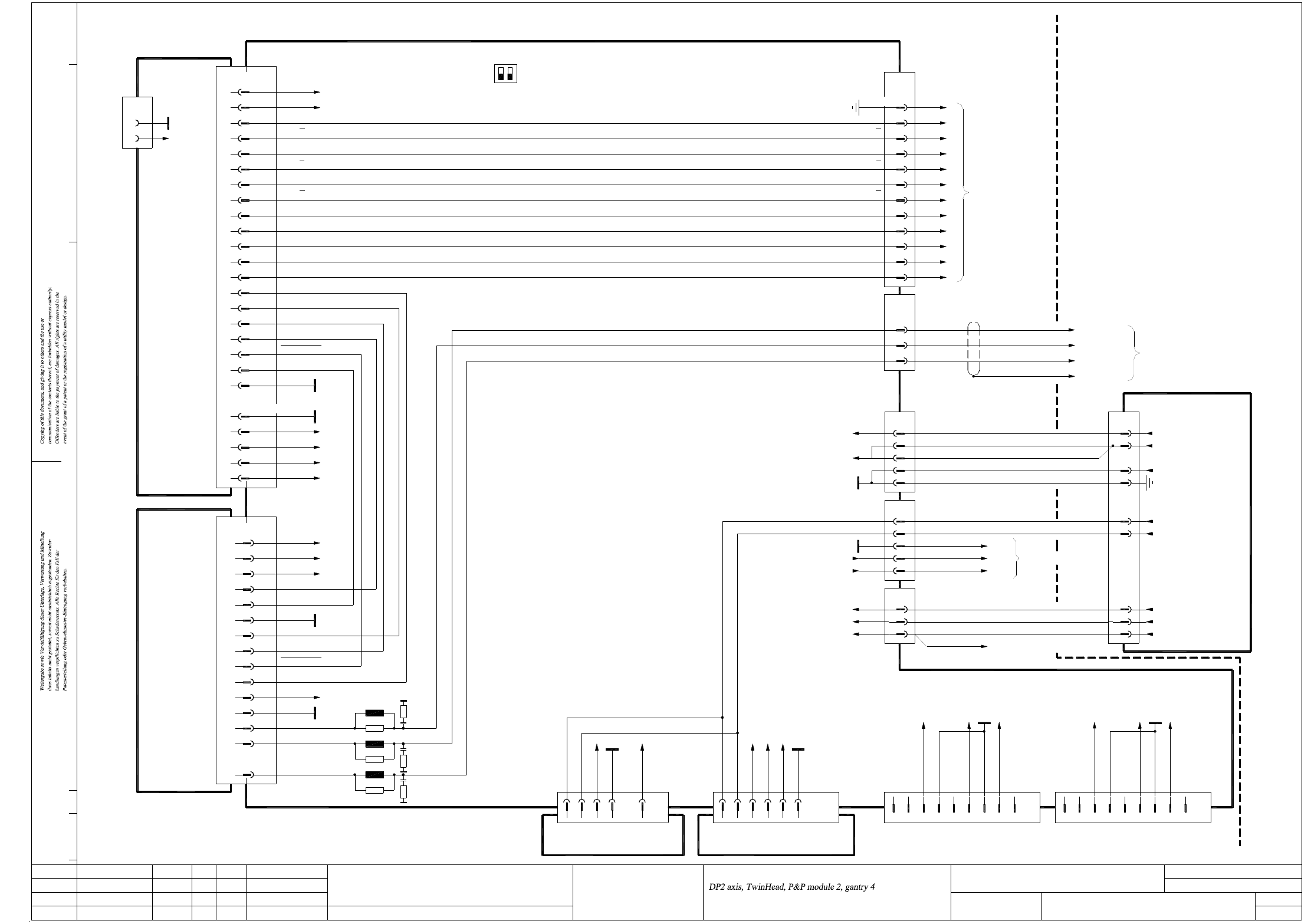
2 - 165
DPTH042_X3X4-010101LD3 DP2-Achse, TwinHead, P&P-Modul 2, Portal 4, SIPLACE X3/X4 (Bl. 3 v. 3)
DP2 axis, TwinHead, P&P module 2, gantry 4, SIPLACE X3/X4 (sh. 3 of 3)
03050915
Track N
Track N
Phase_W
Phase_V
Phase_U
3
2
1
BN
GN
WH
BN
GN
WH
X12_3tq
14
13
n.u.
n.u.
OPTO_GND 10
11
12
n.u.
+5V
8
9
Sheet 2
X25da
Track A
Track B
Track B
Track A
PE
03009836
1,4,7,17,20,23,26
5
6
2
3
26-pole
X12_1tq
X5vp/
Axis unit
X15da
Sheet 2
DP1 motor_V
DP1 motor_U
DP1 motor_W
Screen
n.u.
n.u.
n.u.
+5V
POWER_FAIL, X47tq:2
+15V, EMERG_STOP_HEAD_AXIS
C14, C18
B12, C17
03057572
BK
EMERG.-STOP_MAIN_AXIS
POWER_FAIL_24VDC
POWER_FAIL
+15V
PGND
-15V
Vin(-)Axis
Vin(+)Axis
PGND
+40V_Z/DP
+150V_Star
(W3)
(W3)
(W3)
WH+BN (W4)
(W5)
(W5)
(W5)
BN
1
3
2
WH
GY
X47tq
4
5
3
GN
WH
BN
(W1)
(W1)
(W2)
(W2)
(W1)
(W1)
(W1)
24
1
2
X46tq
5
2
1
GNYE
1
3
2
X45tq
1
4
3
Vin(+)_AXIS
SERVO_ENABLE
POWER_FAIL_AXIS
POWER_FAIL_24VDC
11
10
2
+40V_Z/DP
+150V_Star
Vin(-)_AXIS
GND_Z/DP
7
9
6
3
4
1
00354626
Power supply
03050920
X4ra:3
X4ra:2
X4ra:1
Sub-distributor 03046226
Sub-distributor 03046226
X14
01.
02.
01.
Status
Function status
Product status
Document status
Modified Date Name
Date
Author
Check.
Stand.
Mat.no.:
CAD file:
Orig./Repl.f./Repl.by
Sh.
Sh.(s)
09.03.08
04.03.09
04.03.09
09.03.2008TDH
TDH
TDH
TDH
DPTH042_X3X4-010201LD3_SH03.DWG
Copyright ©
ASM Assembly Systems
GmbH & Co. KG
DP2-Achse, TwinHead, P&P-Modul 2, Portal 4
SIPLACE X3/X4
SIPLACE X-Series
DPTH042_X3X4-010201LD3
3
3
-15V
B/D1,2,5,6,9-11
A/C/E3,4,7,8,11
X23_3tq
A/D22; B/E22,24,25; C20,25
Axis card A364, gantry 3
D24
B/E18
C12
C22
E16
D16; E17
D17
03036027 (tc)
D25
D18
C15
D19
C13
C16
E19
E13
D13
X4tc
C5
C1
X3tc
End signalAGND
E14
D14
D15
E15
Inom_W
+15V_Servo
+15V
+5V
AGND
Servo_Ready
Servo_Enable
UB_Power_OK
GND
Inom_U
I²t
OPTO_GND
Track N
Track N
Track B
Track B
Track A
Track A
S1
21
ON
(S1.2 n.u.)
OFF
Backplane
03048879 (tq)
Axis unit
n.u.
PA1_CAN_H
PA1_CAN_L
Powerfail_24VDC
00353449
DC/DC converter 5V/±15V
Z28
D30
Z16;D18
+5V
Z4,8,20
-15V_Servo
+15V_Servo D6
D10
D22
GND
X50tq
8
n.u.
n.u.
9
n.u.
7
6
5
n.u.
GND 3
4
2
X30_1tq
1
Powerfail_24VDC
PA2_CAN_L
PA2_CAN_H
GND 3
6
n.u.
8
9
7
n.u.
5
4
n.u.
1
2
X30_2tq
X12_2tq
A/C32
SDS60/1D1 servo amplifier
03002142 (tq)
C16
C26; A/C28
A/C30
C22; A/C24
C18; A/C20
C12
C14
A12
C10
A/C2
C4
A8
C8
A4
X1tq
C23
R47
Phase_W
R48
L24
00353450
DC/DC converter ±15V
AGND
D10,18
Z28
D30
Z20;D22
-15V
Z8,16
X51tq
Z4; D6
+15V
I²t
Phase_U
Phase_V
+150V_Star
PGND
Servo_Enable
Inom_W
Inom_U
AGND
L23
R46
L22
+40V_Z/DP
UB_Power_OK
Servo_Ready
-15V_Servo
+15V_Servo

2 - 166
TEMP13_X2-020101LD3 Temperaturkompensation, Portal 1 und 3, SIPLACE X2
Temperature compensation, gantry 1 and 3, SIPLACE X2
02.
01.
01.
Status
Function status
Product status
Document status
Modified Date Name
Date
Author
Check.
Stand.
Mat.no.:
CAD file:
Orig./Repl.f./Repl.by
Sh.
Sh.(s)
04.03.09
04.03.09
04.03.09
02.09.2005TDH
TDH
TDH
TDH
TEMP13_X2-020101LD3.DWG
Copyright ©
ASM Assembly Systems
GmbH & Co. KG
Temperaturkompensation, Portal 1 und 3
SIPLACE X2
SIPLACE X-Series
TEMP13_X2-020101LD3
1
1
9
X2he
2
4
X40ca
X7ca
11
03038077
Carrier cable 7
Z1/DP1 motor
(ca)
1-WIRE
03010612
Cable carrier interface
1
Top position
03042214
Gantry 1
1-wire CAT5
1
X4he
1
C
2
S1
(he)
X1he
4
3
4 PS4
(rf)
(rb)
03046226 (ra)
Sub-distributor
Temperature, gantry 1
Temperature, gantry 1
Controller
Temp
DS2408
Patch cable
LED2
PS4
PS3
4
3
X6qf
R2
+5V
Main distributor
03046225 (qa)
1W_EA_V2
X2qf
(qf)
SW2
Data
2
3
1
1
03041578
Interface
1-wire CAT5
X6qb
(qb)
00355051
CAN I/O module
Temperature, gantry 3
03057145
Temperature, gantry 3
S1.1 = OFF
S1.2 = OFF
S1.2 = ON
S1.1 = OFF
C500 head interface
6
5
2
3
X20bc
Gantry_ID0
Gantry_ID1
+5V
GND
1-WIRE
34
S1
+5V
11
1
X7bc
Carrier cable 7
LOGIC
2
1
1
4
Key
Key
n.u.
1-WIRE
GND
+5VBK
YE
RD
Board, temperature sensor
03013108
X motor
03013110
Board, 1-WIRE_ID_X-motor
BK
RD
YE
RD1-WIRE
RD
03003088
Temperature sensor
Camera
X7ba
11
1
34
1-WIRE
Cable carrier interface
03042214
Gantry 1
1-WIRE CAT5
X4feX40ba
1
9
3
X1fe
X6rf
1-wire CAT5
Interface
Board
03041578
3
3
1
2
SW2
1W_EA_V2
1
X2rf
Controller
DS2408
PS3 Data
X6rb
CAN I/O module
00355051
Patch cable
03057145
LED2
R2
+5V
Temp
Gantry 1
03000901 (bc)
Gantry 1
03038077
Z1/DP1 motor
03010612
(ba)
S1
C
2
1
4
4
2
X1fe
(fe)
Bottom position
Board, temperature sensor
03013108
X motor
03013110
Board, 1-WIRE_ID_X-motor
RD
Temperature sensor
03003088
Camera
Board
1-WIRE RD
Gantry 3
Key
4+5VBK
YE
5
6
Key
GND
LOGIC
Gantry_ID1
Gantry_ID0
S1
2
1
34
1-WIRERD
YE GND
RD
BK
2
3
n.u.
1
X20cc
03000901 (cc)
C500 head interface
1-WIRE
+5V
Gantry 3
+5V
11
X7cc
1
34