00196193-0102_DC_SIPLACE-X_DE EN - 第249页
2 - 177 LPDT -020301LD3 LPDT , S pur 2, Transport steuerung TSP-301E (Bl. 1 v . 8) PCB DC, track 2, conveyor control TSP-301E (sh. 1 of 8) 3 X2ap M_1 J3 3 2 1 SMEMA SIEMEN S M_1 3 1 2 00359425 2 2 26 OUT (15 ) IN ( 47) O…

2 - 176
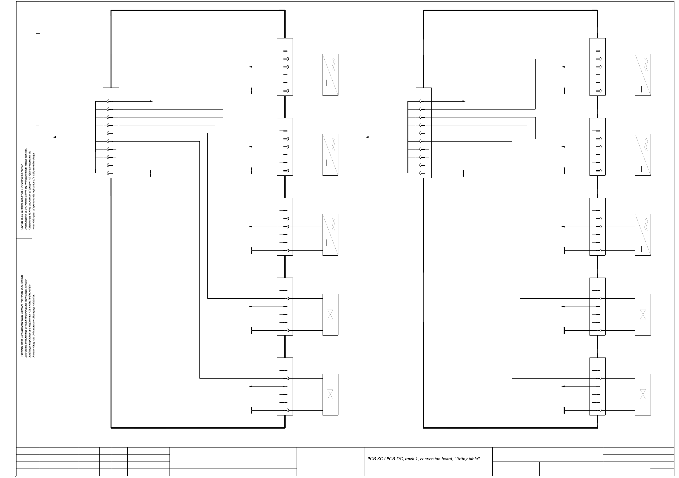
LPET-020301LD3 LPET / LPDT, Spur 1, Umsetzplatine "Hubtisch" (Bl. 8 v. 8)
PCB SC / PCB DC, track 1, conversion board, "lifting table" (sh. 8 of 8)
02.
03.
01.
Status
Function status
Product status
Document status
Modified Date Name
Date
Author
Check.
Stand.
Mat.no.:
CAD file:
Orig./Repl.f./Repl.by
Sh.
Sh.(s)
10.07.06
04.03.09
04.03.09
20.03.2003TDH
TDH
TDH
TDH
LPET-020301LD3_SH08.DWG
Copyright ©
ASM Assembly Systems
GmbH & Co. KG
LPET / LPDT, Spur 1, Umsetzplatine "Hubtisch"
SIPLACE X2/X3/X4/X4I
SIPLACE X-Series
LPET-020301LD3
8
8
5
GND 6
5
4
BK
Key
4
+24V-
1
2
3
X5lv
GND
5
6
Valve
Lifting table down
BK
03048852
BK
+24V-
2
3
1
X4lv
GND 6
Lifting table up
BK
03048851
Key
Valve
BU
Key
Lifting table 1, track A
Lifting table 1, track B
Lifting table 1, limit switch
Lifting table 1, valve up
Lifting table 1, valve down
GND
+24V-
Conversion board, "lifting table"
10
Conversion board
To plug X1kt
"Conveyor"
00359425
(sheet 4)
00369020
7
8
9
6
5
X6lv
4
3
1
2
X3lv
+24V-
3
4
1
2
GND 6
03032879
BN
BK
Limit switch
4
Lifting table
WH
1
+24V-
5
4
2
3
X2lv
3
1
Key
GN
BN
00363080 (DC)
00363113 (SC)
Light barrier, track B
Conversion board (long)
Placement area 1
00362766 (lv)
GND
+24V-
4
6
5
2
3
1
X1lv
1
3
4WH
BN
GN
00363079 (DC)
00363111 (SC)
Light barrier, track A
Conversion board (long)
Key
5
GND 6
5
4
BK
Key
4
+24V-
1
3
2
X5lw
GND 6
5
Valve
Lifting table down
BK
03048852
BK
+24V-
2
3
1
X4lw
GND 6
Lifting table up
BK
03048851
Key
Valve
BU
Key
Conversion board, "lifting table"
Lifting table 2, valve down
Lifting table 2, valve up
Lifting table 2, limit switch
Lifting table 2, track B
Lifting table 2, track A
+24V-
GND
10
To plug X2kt
Conversion board
"Conveyor"
(sheet 4)
00359425
00369071
7
8
9
6
5
X6lw
4
3
1
2
DC = dual conveyor
SC = single conveyor
Placement area 2
00362766 (lw)
Conversion board (long)
X3lw
+24V-
4
3
2
1
GND 6
03032879
BN
BK
Limit switch
Lifting table
WH 4
1
+24V-
5
4
2
3
X2lw
Key
GN
BN
3
1
00363080 (DC)
00363113 (SC)
Light barrier, track B
Conversion board (long)
+24V-
GND
4
5
6
3
2
X1lw
1
WH
BN
GN
4
1
3
00363079 (DC)
00363111 (SC)
Light barrier, track A
Key

2 - 177
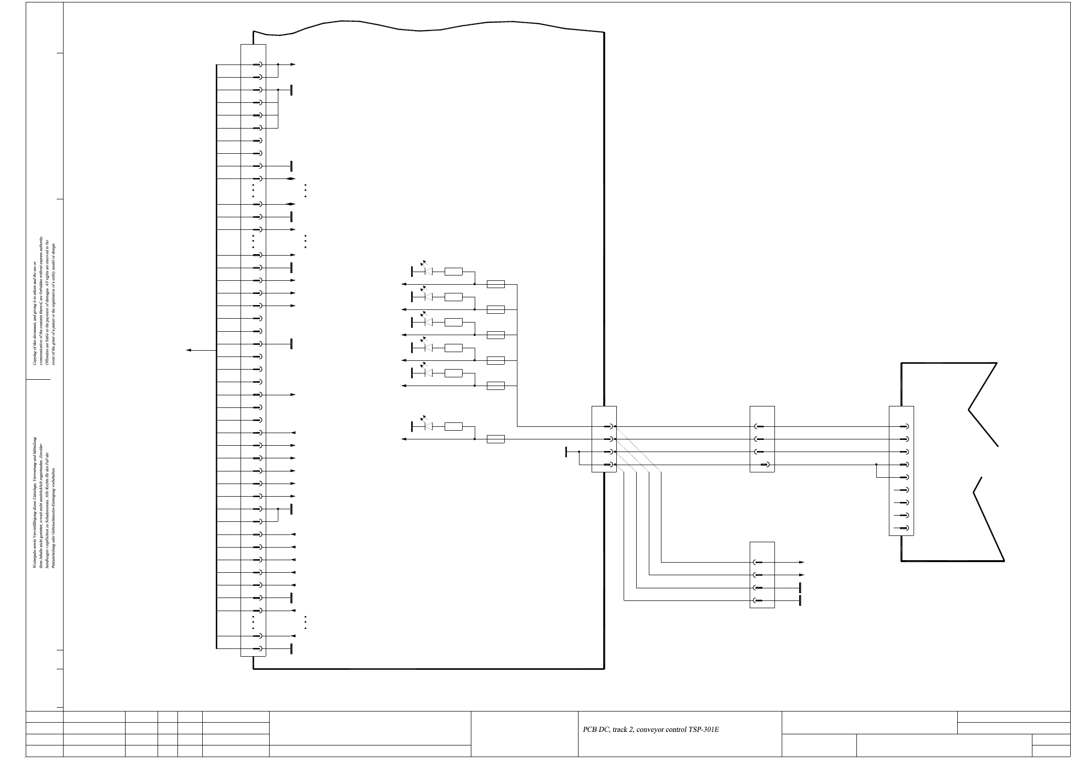
LPDT-020301LD3 LPDT, Spur 2, Transportsteuerung TSP-301E (Bl. 1 v. 8)
PCB DC, track 2, conveyor control TSP-301E (sh. 1 of 8)
3
X2ap
M_1
J3
3
2
1
SMEMA
SIEMENS
M_1
3
1
2
00359425
22
26
OUT (15)
IN (47)
OUT (10)
M_1
40
39
27
36
OUT (6)
1 - 2 4 - 5 7 - 8
2 - 3 5 - 6 8 - 9
IN (24)
P24_1
OUT (9)
74
8
9
6
5
OUT (0)
OUT (5)
IN (16)
IN (23)
IN (15)
IN (0)
3
2
X13ap
1
M_1
50
48
49
00365549-W3
27
37
42
45
34
26
19
18
3
26
27
36
40
39
X53ku
3
2
1
48
49
50
27
42
45
34
37
26
18
19
3
Motor, "output conveyor"
Motor, "placement sector 2"
Motor, "intermediate conveyor"
Motor, "placement sector 1"
Motor, "input conveyor"
8
J2 conveyor interface
Conveyor control TSP-301E
00370398 (ap)
1 - 2
J1 conveyor interface
1
NOT_READY+
BOARD_AVAILABLE+
BOARD_AVAILABLE-
NOT_READY-
BOARD_PASS-
V_GND
BOARD_PASS+
6
10
8
9
M_1
7
(Key)
M_1
5
4
3
2
N_GND
(Key)
10
M_1
BOARD_PASS+
BOARD_PASS-
8
9
7
6
M_1
SMEMA interface
DOWNSTREAM STATION
CONVEYOR TRACK 2
BOARD_AVAILABLE+
BOARD_AVAILABLE-
1
NOT_READY+
NOT_READY-
5
4
2
3
X4ap
E_NS_ ANGEKOMMEN
E_NS_ERLAUBNIS
N_ANFORDERUNG
N_ABGEGEBEN
N_GND_24DC
20
19
18
N_GND
15
16
17
14
13
SIEMENS
SMEMA
1
3
2
SMEMA interface
UPSTREAM STATION
CONVEYOR TRACK 2
V_GND
E_VS_ANFORDERUNG
E_VS_ABGEGEBEN
X3ap
20
19
18
V_ERLAUBNIS
V_STOERSCHLEIFE
V_GND_24DC
V_ANGEKOMMEN
V_STOERSCHLEIFE
13
17
16
15
14
10
11
12
9
SIEMENS interface
CONVEYOR TRACK 2
UPSTREAM STATION
V_SMEMA_DC
V_+24DC
V_GND_24DC
6
7
8
5
4
3
2
X1ap
1
N_SMEMA_DC
N_STOERSCHLEIFE
N_STOERSCHLEIFE
8
12
11
9
10
N_GND_24DC
N_+24DC
6
7
5
4
SIEMENS interface
DOWNSTREAM STATION
CONVEYOR TRACK 2
1
2
MOT5+
P24_1
MOT5-
Fault signal loop
2 - 3 5 - 6 8 - 9
1 - 2 4 - 5 7 - 8
MOT4-
MOT4+
MOT3-
MOT3+
34
X12ap
1
20
21
19
18
00365549-W2
13
15
17
16
14
12
11
10
9
9
6
8
74
5
MOT2-
MOT2+
MOT1+
MOT1-
6
7
5
4
1
3
2
X11ap
00365549-W1
8
"Conveyor" (track 2)
34
X52ku
1
21
20
19
18
Conversion board
13
17
16
15
14
12
11
10
9
6
7
5
4
X51ku
1
3
2
02.
03.
01.
Status
Function status
Product status
Document status
Modified Date Name
Date
Author
Check.
Stand.
Mat.no.:
CAD file:
Orig./Repl.f./Repl.by
Sh.
Sh.(s)
10.07.06
04.03.09
04.03.09
20.03.2003TDH
TDH
TDH
TDH
LPDT-020301LD3_SH01.DWG
Copyright ©
ASM Assembly Systems
GmbH & Co. KG
LPDT, Spur 2, Transportsteuerung TSP-301E
SIPLACE X2/X3/X4/X4I
SIPLACE X-Series
LPDT-020301LD3
1
8

2 - 178
LPDT-020301LD3 LPDT, Spur 2, Transportsteuerung TSP-301E (Bl. 2 v. 8)
PCB DC, track 2, conveyor control TSP-301E (sh. 2 of 8)
Conveyor control
Power supply
MRST
36
E_IN0
DGND
64
63
+40V-
+40V-
+40V-
+40V-
+40V-
+24V-
PWMY4
SENSEY0
SENSEY1
SENSEY2
SENSEY3
M_1
E_IN9
DGND
SENSEY4
50
54
53
52
51
48
49
47
46
PWMY3
ADC14
PWMY2
PWMY1
PWMY0
COD_300E
41
43
45
44
42
40
39
38
37
RST_EXT
E_INT
H1
H6
F6
F1
H2
H3
02.
03.
01.
Status
Function status
Product status
Document status
Modified Date Name
Date
Author
Check.
Stand.
Mat.no.:
CAD file:
Orig./Repl.f./Repl.by
Sh.
Sh.(s)
10.07.06
04.03.09
04.03.09
20.03.2003TDH
TDH
TDH
TDH
LPDT-020301LD3_SH02.DWG
Copyright ©
ASM Assembly Systems
GmbH & Co. KG
LPDT, Spur 2, Transportsteuerung TSP-301E
SIPLACE X2/X3/X4/X4I
SIPLACE X-Series
LPDT-020301LD3
2
8
H4
H5
F4
F2
F3
F5
To plug X10ao
Conveyor control
TSP-301
00365547
27
OUTP_EN
IOWRY-
DGND
DGND
IORDY_
34
35
33
32
SCLK
MTSR
ADC11
29
31
30
28
ADC12
AX7
DY7
DGND
AX0
DY0
DGND
26
19
18
10
17
9
8
n. u.
Conveyor control TSP-301E
+5V
DGND
3
7
6
4
5
n. u.
X10ap
2
1
00370398 (ap)
GNYE
00365546-W2
X21ao
1
GND
4
2
3
TSP-301E
X21ap
1
3
GNYE
2
34V- ... 42V-
24V-
GND
GND
4
3
TSP-301
Power supply
Conveyor control
1
2
3
GNYE
00365546-W1
1
2
4
3
X79
1
2
03002504
4
VoltagePCB(+)
7
9
n.c.
n.c.
n.c.
VoltagePCB_mot(+)
+24V2
3
2
5
61
GND (+24V2)
n.c.
VoltagePCB(-)
GND
X15
1
82
3
Power supply
00354626