00196193-0102_DC_SIPLACE-X_DE EN - 第84页
2 - 12 X03-030201LD3 X-Achse, Portal 3, SIPLACE X2/X3/X4/X4I (Bl. 1 v . 2) X axis, gantry 3, SIPLACE X2 /X3/X4/X4I (sh. 1 of 2) 5 WH GN X15cc 1 2 PK T2 RI +5V T1 T1 GND T2 Screen X5cc: 8-10 red H7 X12cc: 1 X motor U PE 2…

2 - 11
X02_X4X4I-030201LD3 X-Achse, Portal 2, SIPLACE X4/X4I (Bl. 2 v. 2)
X axis, gantry 2, SIPLACE X4/X4I (sh. 2 of 2)
9
10
5
4
3
15
16
17
14
13
12
GNYE
1
2
7
6
8
GNYE 6.0 mm²
03050899
4.0 mm²GY
4.0 mm²GY
4.0 mm²BK
4.0 mm²BK
GY
BK
GY
BK
1
2
4
3
3
4
2
1
1
2
4
3
1
2
4
3
3
4
2
1
+250V
+250V
+250V
+250V
+250V
+250V
+250V
+250V
PGDND_1
+250V_1
PGND_2
+250V_2
GY
WH
BN
2
1
3
X47sq
POWER_FAIL_24VDC
POWER_FAIL
EMERG._STOP_MAIN_AXIS
POWER_FAIL_24VDC
BN11
SERVO_ENABLE
WH10
POWER_FAIL_AXIS
GY2
03050900
(W5)
(W5)
(W5)
LSZ250/1000
00353481
Load connection
Ballast resistor
Key
Key
5
6
4
03006796
n.u.
RD
BU
PK
5
X46sq
1
4
3
5
2
+15V_AXIS
-15V_AXIS
GND
Vin(+)
Vin(-)
Vin(-)
Vin(+)
Vin(+)
Vin(-)
+5V
-15V_SERVO
+15V_SERVO
X4qa
GN
BN
2
3
n.u.5
6
4
(W3)
(W3)
03050900-
1WH (W3)
WH
BU
BK
BK
X1qa_-15V
X1qa_0V
X4qb_4
X4qb_6/X73qb_6
Main distributor
X1qa_+15V
03046225 (qa)
RD BN
GN
WH
(W2)
(W2)
n.u.
2
1
WH+BN
03050900-W4
127
8
9
13
14
2
1
X40sq
17
16
9
8
7 15
3
4
5
10
9
11
1
3
2
X42_1sq
4
5
6
X41sq
1
2
2
1
X42sq
2
1
X43sq
X44sq
1
2
X12
X12
X10
0V
+250V
X11
11
26
4
1
3
2
X24
WH 11
GY
YE
BN
GN
3
2
X23
03057572
03.
02.
01.
Status
Function status
Product status
Document status
Modified Date Name
Date
Author
Check.
Stand.
Mat.no.:
CAD file:
Orig./Repl.f./Repl.by
Sh.
Sh.(s)
09.03.08
04.03.09
04.03.09
11.01.2005TDH
TDH
TDH
TDH
X02_X4X4I-030201LD3_SH02.DWG
Copyright ©
ASM Assembly Systems
GmbH & Co. KG
X-Achse, Portal 2
SIPLACE X4/X4I
SIPLACE X-Series
X02_X4X4I-030201LD3
2
2
Brake_Enable
Phase_U
B/D/Z20
B/D/Z26,28
B/D/Z/30
B/D/Z22
B/D/Z24
Phase_V
Z8
B/D/Z18
D8
B8
B6
D6
Z6
Z2
X01_4sq
B2
X1sq
To sheet 1, X01_2sq:D6
PGND
00353448 (sq)
Dynamic brake
DBM / 3P / 3-01
B/D/Z/32
Phase_W
Motor_W
Motor_U
Motor_V
PGND
To sheet 1, X01_2sq:B/D/Z32
To sheet 1, X01_2sq:B/D/Z30
To sheet 1, X01_2sq:B/D/Z26,28
To sheet 1, X01_3sq:4
To sheet 1, X01_3sq:3
To sheet 1, X01_3sq:2
Z16;D18
D10
X50sq
Z4,8,20; D22
D6
Z28
D30
D30
Z8; D10; Z16; D18
Z20;D22
Z28
Z4; D6
X51sq
-15V_AXIS
+15V_AXIS
AGND
GND
00353449
5V/±15V
DC/DC converter
00353450
±15V
DC/DC converter
PA1_CAN_L
n.u.
X30_1sq
1
2
3
4
5
7
6
8
9
n.u.
n.u.
n.u.
GND
POWER_FAIL_24VDC
PA1_CAN_H
X30_2sq
2
1
3
n.u.
7
4
5
6
n.u.
8
9
n.u.
n.u.
PA2_CAN_L
GND
POWER_FAIL_24VDC
PA2_CAN_H
X61sq
1
2
D30; Z32
D22,26; Z24
Z16;D18
X60sq
D10; Z12
+250V
PGND
PGND
6
5
4
X41_1sq
2
3
1
8
6
7
2
1
GNYE
00354626
Power supply
X11
+250V
0V
X10
Backplane
Axis unit
03048879 (sq)
X01_2sq:B/D/Z18,20
B8,10,12,14,16; B/D/Z22,24
To sheet 1, X01_2sq:B2,4; B/Z6;
To sheet 1
00354626
Power supply
6
X13
9
1
2
Vin(-)Axis
Vin(+)Axis
Axis unit, gantries 2 and 3

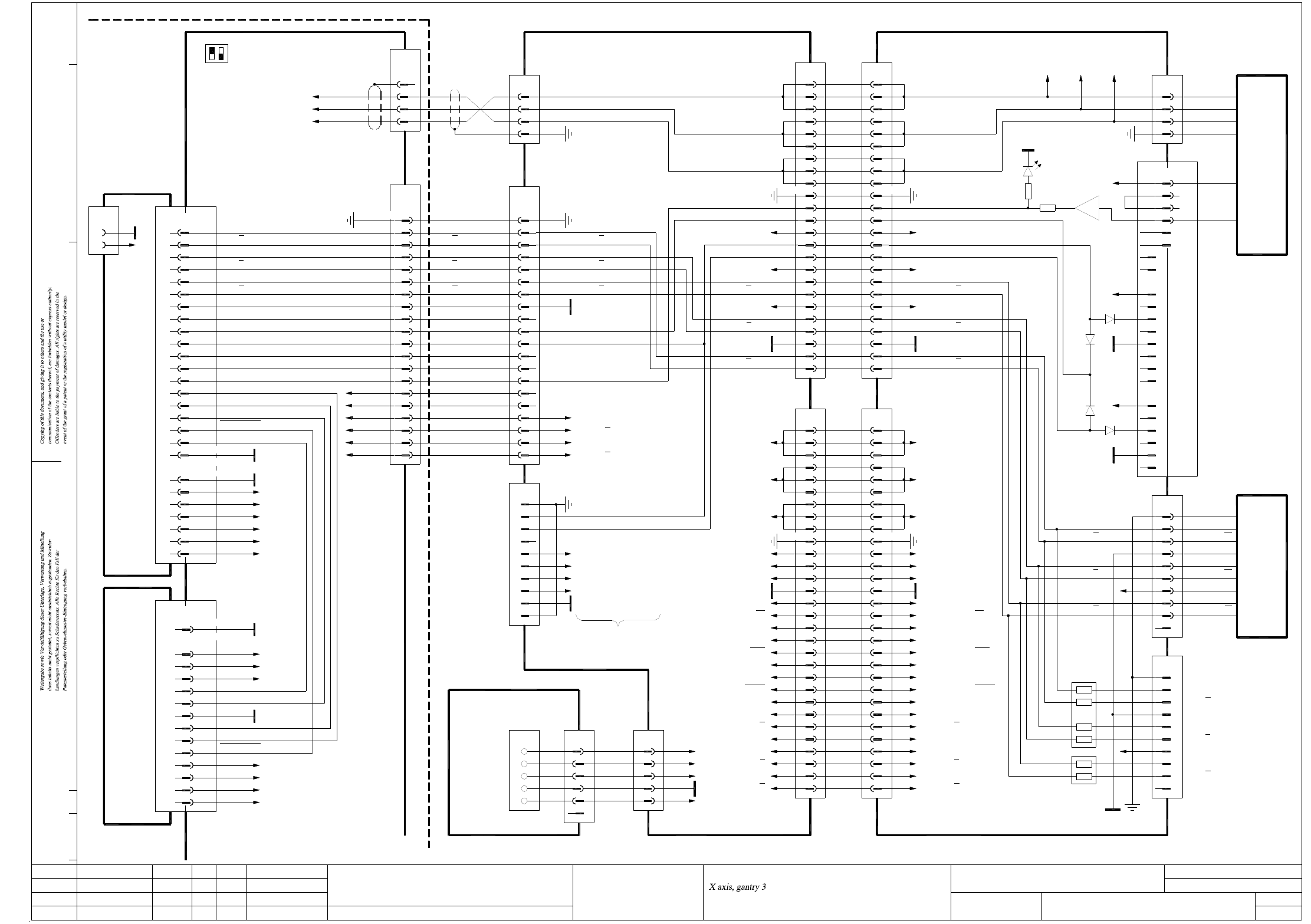
2 - 12
X03-030201LD3 X-Achse, Portal 3, SIPLACE X2/X3/X4/X4I (Bl. 1 v. 2)
X axis, gantry 3, SIPLACE X2/X3/X4/X4I (sh. 1 of 2)
5
WH
GN
X15cc
1
2 PK
T2
RI
+5V
T1
T1
GND
T2
Screen
X5cc:8-10
redH7
X12cc:1
X motor U
PE
29 29
Carrier cable 5, 2GO
X motor U
X12ca:1
2
4
3
X5ca
32
33
GND 31
30
X5cc
03052305 (X4/X4I)
X motor
2
4
3
32
33
GND31
30
X-B2
26
+24V 28
27
+15V 25
24
PE
-15V 22
23
21
1, 11-19, 34
20
10
26
+24V28
27
+15V25
24
1, 11-19, 34
-15V22
23
21
20
10
X track B
X track A
X track A
X track B
V5
V4
X track N
X track N
X-B2
X reference point
X limit switch
X temperature sensor
+
LM358
1
Carrier cable 4, 2GO
4
7
8
9
5
6
2
3
X4ca
4
7
8
9
5
6
X4cc
X motor
03052304 (X4/X4I)
2
3
Head interface, gantry 3
X motor W
X motor V
03000901 (cc)
X motor U
X5cc:2-4 X5cc:5-7
03003361
19
11
V3
GND
Key
13
12
+24V
10
9
22
Key
Key
16
15
GND
21
20
Key
Key
+24V
V2
18
17
Key
Key
8
7
5
6
4
+15V
2
2
3
1
5
6
4
2
3
1
BN
BK
03003361-W2
03003361-W1
22
X16cc
PE
X11cc
3
4
3
PE
X12cc
1 1
(RD)
(WH)
(GNYE)
Linear motor, X axis
(BK)
34-pole34-pole
34-pole 34-pole
n.u.
Key
Key
1,4,7,17
Key
X axis
03020588
SIPLACE scanning head
Track signals, X axis
Gantry 3 (X3)
Axis unit
+15VC4
X1sq X05_2sq
B2,4; B/Z6; B8,10,12,14,16
B/D/Z22,24
PGND_2
UB_Power_OK
Servo_Enable
Servo_Ready
RefBero
OPTO_GND
+15V_Servo
(S1.2 n.u.)
ON
OFF
Axis card A364, gantry 3
A/D10; B/E8
A/D4; B/E1,2,4; C1,6
C14
C3
-15V
+5V
B/D15-17,20,21,24,25
A/C/E15,18,19,22,23
B10
19
20
18
23
26
28
27
25
24
22
21
19
20
18
1, 11, 14, 34
Spare
GND
Z2-Dir
PE
16, 31
17
15
12
13
X motor W
X12ca:3
X motor V
X12ca:2
8
9
10
6
7
1, 11, 14, 34
16, 31
17
15
12
13
8
9
10
6
7
R3
Track N
Track A
Track N
Track B
Track B
Track A
+5V
+5V
7
Track N
Track N
PEGND
Key
10
9
8
Test plug
Track B
Track B
Track A
Track A
GND
PE
1
4
6
5
3
2
Key
X24cc
10
9 GY RI
WHGN
RD3
+5V 7
8
6
BK
BN
YE
4
To sheet 2, X05_4sq:B/D/Z20
To sheet 2, X05_4sq:B/D/Z22
To sheet 2, X05_4sq:B/D/Z18
Motor_U
Motor_W
Motor_V
X4ur/
GN4
X05_3sq
WH2
3
BN
1
n.u.
Voltage
X22_2:A9
X22_2:A10
X22_2:D11
X22_2:D12
X22_2:E9
X22_2:E10
Servo amplifier TBS250/10X1
00353443 (sq)
03009811
Actual value
X axis
Gantries 1 and 3 (X2)
not used
B14, C9
EMERG._STOP_MAIN_AXIS
POWER_FAILC8
To sheet 2
X47sq
03038074 (X2/X3)
Carrier cable 4, 1G
03038075 (X2/X3)
Carrier cable 5, 1G
Gantries 2 and 3 (X4/X4I)
03057572
03.
02.
01.
Status
Function status
Product status
Document status
Modified Date Name
Date
Author
Check.
Stand.
Mat.no.:
CAD file:
Orig./Repl.f./Repl.by
Sh.
Sh.(s)
09.03.08
04.03.09
04.03.09
11.01.2005TDH
TDH
TDH
TDH
X03-030201LD3_SH01.DWG
Copyright ©
ASM Assembly Systems
GmbH & Co. KG
X-Achse, Portal 3
SIPLACE X2/X3/X4/X4I
SIPLACE X-Series
X03-030201LD3
1
2
18
19
n.u.
n.u.
n.u.
14
15
16
n.u.
12
13
8
10
9
6
X track N
X track N
GND
X track B
5
3
X22ca
PE
20,23,26
2
X track A
X track B
X track A
X motor U
X motor W
X motor V
BK
WH
BN
GN
03050901
X motor
2
3
PE4
X12ca
1
03010612 (ca)
Cable carrier interface, gantry 1 or 3
1455
S/Z2 track B
29
S/Z2 track B
29
S/Z2 track B
S/Z2 track A
S/Z2 track A
S/Z2 track A
S/Z2 track B
S/Z2 track A
33
32
30
33
32
30
R4
X12cc:3
X12cc:2
X motor W
X motor V
Z2-Dir
Spare
PE
GND
S/Z2 sensor stop
S/Z2 force sensor CS
S/Z2 force sensor CS
S/Z2 force sensor CLK
S/Z2 force sensor CLK
S/Z2 force sensor DATA
S/Z2 force sensor DATA
S/Z2 track N
S/Z2 track N
+24V
+15V
-15V
+5V
23
S/Z2 track N
S/Z2 track N
+24V
+15V
26
28
27
25
24
-15V
+5V
22
21
S/Z2 force sensor CS
S/Z2 force sensor DATA
S/Z2 force sensor DATA
S/Z2 force sensor CS
S/Z2 force sensor CLK
S/Z2 force sensor CLK
S/Z2 sensor stop
X motor V
X motor W
X motor U
X track N
X track N
X track B
X track A
X track A
X track B
X reference point
X limit switch
X temperature sensor
OG
03046225 (qa)
+24V
Main distributor
+5V
0V
+15V
-15V
WH
PK
BU
RD
X1qa
(W1)WH1+24V1
Cable carrier interface
03009808
(W1)
(W1)
(W2)
(W2)
14
6
5
n.u.
2
3
2
GN
BN
4
5
3
2
+5V
GND
+15V
-15V
Y distance, X2ca:30
Y-B2, X1ca:30
Y reference point, X1ca:29, X21ca:13
Y sensor stop, X21ca:11
X reference point
XM track B, X3ca:30, n.u.
XM track B, X3ca:29, n.u.
n.u.
X5qa
10
X50ca
9
8
6
7
5
GND
3
4
2
X31ca
PE1
X-B2
24
25
Y03-xxxxxxLD3
Sheet 1
See drawing
X limit switch
X reference point
X temperature sensor
XM track A, X3ca:26, n.u.
XM track A, X3ca:27, n.u.
n.u.
11
21
22
B9
A9
03036027 (sb)
SensorStopA14
A2
A1
B7
A7
Inom_U
Inom_W
ENDX
B13
C13
B12
A13
Track N
Track N
Track B
A4
A1
X4sb
End signal AGND
X22_1sq
A11
A12
B11
X1sb
Track A
Track B
Track A
1
S1
2
AGND
GND
11
14
13
12
n.u.
8
9
10
6
03048879 (sq)
Backplane, axis unit
X1uo/
X05_1sq
1,4,7,17,20,23,26
2
5
3
PE
26-pole
Phase_W
+250V_2
UB_Power_OK
Brake_Enable
Servo_Enable
Servo_Ready
+15V_Servo
-15V_Servo
Phase_U
B/D/Z30
B/D/Z/32
B/D/Z18,20
B/D/Z26,28
Z12
D14
Phase_V
Inom_U
Z8
D12
D10
D8
D6
Inom_W
Z4
D4
To sheet 2, X05_4sq:B/D/Z30
To sheet 2, X05_4sq:B/D/Z32
To sheet 2, X05_4sq:B/D/Z26,28
To sheet 2, X44sq:2
X05_4sq:Z2
AGND
To sheet 2
OPTO_GND
SensorStop
ENDX
RefBero
Track N
Track N
Track B
Track B
Track A
Track A
C2
A8
C7
X temperature sensor
n.u.
16
18
19
15
25
22
24
21
n.u.
n.u.
n.u.
n.u.
n.u.
n.u.

2 - 13
X03-030201LD3 X-Achse, Portal 3, SIPLACE X2/X3/X4/X4I (Bl. 2 v. 2)
X axis, gantry 3, SIPLACE X2/X3/X4/X4I (sh. 2 of 2)
Brake_Enable
Phase_U
B/D/Z20
B/D/Z26,28
B/D/Z/30
B/D/Z22
B/D/Z24
Phase_V
Z8
B/D/Z18
D8
B8
B6
D6
Z6
Z2
X05_4sq
B2
X1sq
To sheet 1, X05_2sq:D6
PGND
00353448 (sq)
Dynamic brake
DBM / 3P / 3-01
B/D/Z/32
Phase_W
Motor_W
Motor_U
Motor_V
PGND
To sheet 1, X05_2sq:B/D/Z32
To sheet 1, X05_2sq:B/D/Z30
To sheet 1, X05_2sq:B/D/Z26,28
To sheet 1, X05_3sq:4
To sheet 1, X05_3sq:3
To sheet 1, X05_3sq:2
Z16;D18
D10
X50sq
Z4,8,20; D22
D6
Z28
D30
D30
Z8; D10; Z16; D18
Z20;D22
Z28
Z4; D6
X51sq
-15V_AXIS
+15V_AXIS
AGND
GND
00353449
5V/±15V
DC/DC converter
00353450
±15V
DC/DC converter
PA1_CAN_L
n.u.
X30_1sq
1
2
3
4
5
7
6
8
9
n.u.
n.u.
n.u.
GND
POWER_FAIL_24VDC
PA1_CAN_H
X30_2sq
2
1
3
n.u.
7
4
5
6
n.u.
8
9
n.u.
n.u.
PA2_CAN_L
GND
POWER_FAIL_24VDC
PA2_CAN_H
X61sq
1
2
D30; Z32
D22,26; Z24
Z16;D18
X60sq
D10; Z12
+250V
PGND
PGND
6
5
4
X41_1sq
2
3
1
8
6
7
2
1
GNYE
00354626
Power supply
X11
+250V
0V
X10
Backplane
Axis unit
03048879 (sq)
X05_2sq:B/D/Z18,20
B8,10,12,14,16; B/D/Z22,24
To sheet 1, X05_2sq:B2,4; B/Z6;
To sheet 1
00354626
Power supply
6
X13
9
1
2
Vin(-)Axis
Vin(+)Axis
Axis unit, gantries 1 and 3 (X2), gantry 3 (X3), gantries 2 and 3 (X4/X4I)
26
4
1
3
2
X24
WH 11
GY
YE
BN
GN
3
2
X23
03057572
03.
02.
01.
Status
Function status
Product status
Document status
Modified Date Name
Date
Author
Check.
Stand.
Mat.no.:
CAD file:
Orig./Repl.f./Repl.by
Sh.
Sh.(s)
09.03.08
04.03.09
04.03.09
11.01.2005TDH
TDH
TDH
TDH
X03-030201LD3_SH02.DWG
Copyright ©
ASM Assembly Systems
GmbH & Co. KG
X-Achse, Portal 3
SIPLACE X2/X3/X4/X4I
SIPLACE X-Series
X03-030201LD3
2
2
9
10
5
4
3
15
16
17
14
13
12
GNYE
1
2
7
6
8
GNYE 6.0 mm²
03050899
4.0 mm²GY
4.0 mm²GY
4.0 mm²BK
4.0 mm²BK
GY
BK
GY
BK
1
2
4
3
3
4
2
1
1
2
4
3
1
2
4
3
3
4
2
1
+250V
+250V
+250V
+250V
+250V
+250V
+250V
+250V
PGDND_1
+250V_1
PGND_2
+250V_2
GY
WH
BN
2
1
3
X47sq
POWER_FAIL_24VDC
POWER_FAIL
EMERG._STOP_MAIN_AXIS
POWER_FAIL_24VDC
BN11
SERVO_ENABLE
WH10
POWER_FAIL_AXIS
GY2
03050900
(W5)
(W5)
(W5)
LSZ250/1000
00353481
Load connection
Ballast resistor
Key
Key
5
6
4
03006796
n.u.
RD
BU
PK
5
X46sq
1
4
3
5
2
+15V_AXIS
-15V_AXIS
GND
Vin(+)
Vin(-)
Vin(-)
Vin(+)
Vin(+)
Vin(-)
+5V
-15V_SERVO
+15V_SERVO
X4qa
GN
BN
2
3
n.u.5
6
4
(W3)
(W3)
03050900-
1WH (W3)
WH
BU
BK
BK
X1qa_-15V
X1qa_0V
X4qb_4
X4qb_6/X73qb_6
Main distributor
X1qa_+15V
03046225 (qa)
RD BN
GN
WH
(W2)
(W2)
n.u.
2
1
WH+BN
03050900-W4
127
8
9
13
14
2
1
X40sq
17
16
9
8
7 15
3
4
5
10
9
11
1
3
2
X42_1sq
4
5
6
X41sq
1
2
2
1
X42sq
2
1
X43sq
X44sq
1
2
X12
X12
X10
0V
+250V
X11
11