YS88_kjh_j - 第18页
Confidential & P roprietary P A G E 200V 208V 220V 240V 380 V 400V 416V N N 200V 208V 220V 240V 380 V 400V 416V N N V10 U10 V10 U10 V10 U10 V10 U10 V10 U10 V10 U10 V10 U10 N N N R2 R2 R2 R2 R2 R2 R2 S2 S2 S2 S2 S2 S2…

Confidential & Proprietary
PAGE
TCN24R
TCN28R
CN34
See Page 4
REAR(Right side)
TERMINAL BOARD ASSY
I/O CONVEYOR BOARD ASSY
See Page 5
CN3
ION CN3R
J0876
(FRONT ONLY SPEC.)
CN1
CN2
J0875
CN1 R J0874
CN3
CN1
CN2 J0873
CN1 F J0872
ION F ION R
REAR SAFETY COVER
FRONT SAFETY COVER
IONIZER A21
ION I/F BOARD ASSY P026
ION I/F BOARD ASSY P027
J0871 ION CN3R
ION CN3F
IONIZER A22
J0878
J0877
CC.V6
14
IONIZER ASSY(OPTION)
YS88

Confidential & Proprietary
PAGE
200V 208V 220V 240V 380V 400V 416V
N N
200V 208V 220V 240V 380V 400V 416V
N N
V10
U10
V10
U10
V10
U10
V10
U10
V10
U10
V10
U10
V10
U10
N N N R2
R2
R2
R2
R2
R2
R2
S2
S2
S2
S2
S2
S2
S2
T2
T2
T2
T2
T2
T2
T2
TM11:The selection of POWER SOURCE 1.7KVA
100V
100V
0V
0V
100V
100V
0V
0V
100V
100V
0V
0V
100V
100V
0V
0V
100V
100V
0V
0V
100V
100V
0V
0V
100V
100V
0V
0V
240V
0V
190V
200V
208V
220V
240V
0V
190V
200V
208V
220V
0V
100V
240V
0V
190V
200V
208V
220V
240V
0V
190V
200V
208V
220V
0V
100V
240V
0V
190V
200V
208V
220V
240V
0V
190V
200V
208V
220V
0V
100V
240V
0V
190V
200V
208V
220V
240V
0V
190V
200V
208V
220V
0V
100V
240V
0V
190V
200V
208V
220V
240V
0V
190V
200V
208V
220V
0V
100V
240V
0V
190V
200V
208V
220V
240V
0V
190V
200V
208V
220V
0V
100V
240V
0V
190V
200V
208V
220V
240V
0V
190V
200V
208V
220V
0V
100V
R2
S2
R2
S2
R2
S2
R2
S2
R2
S2
R2
S2
R2
S2
TC11:The selection of POWER SOURCE 1.5KVA(STD)/1.75KVA(with UPS)
240V
220V
208V
200V
190V
0V
240V
220V
208V
200V
190V
0V
240V
220V
208V
200V
190V
0V
240V
220V
208V
200V
190V
0V
240V
220V
208V
200V
190V
0V
240V
220V
208V
200V
190V
0V
230V
230V
230V
W
V
U
220V
220V
220V
240V
220V
208V
200V
190V
0V
240V
220V
208V
200V
190V
0V
240V
220V
208V
200V
190V
0V
240V
220V
208V
200V
190V
0V
240V
220V
208V
200V
190V
0V
240V
220V
208V
200V
190V
0V
230VW
V
U
240V
220V
208V
200V
190V
0V
240V
220V
208V
200V
190V
0V
240V
220V
208V
200V
190V
0V
240V
220V
208V
200V
190V
0V
240V
220V
208V
200V
190V
0V
240V
220V
208V
200V
190V
0V
230VW
V
U
240V
220V
208V
200V
190V
0V
240V
220V
208V
200V
190V
0V
240V
220V
208V
200V
190V
0V
240V
220V
208V
200V
190V
0V
240V
220V
208V
200V
190V
0V
240V
220V
208V
200V
190V
0V
230VW
V
U
240V
220V
208V
200V
190V
0V
240V
220V
208V
200V
190V
0V
240V
220V
208V
200V
190V
0V
240V
220V
208V
200V
190V
0V
240V
220V
208V
200V
190V
0V
240V
220V
208V
200V
190V
0V
230VW
V
U
240V
220V
208V
200V
190V
0V
240V
220V
208V
200V
190V
0V
240V
220V
208V
200V
190V
0V
240V
220V
208V
200V
190V
0V
240V
220V
208V
200V
190V
0V
240V
220V
208V
200V
190V
0V
230VW
V
U
230V
230V
220V
220V
220V
230V
230V
220V
220V
220V
230V
230V
220V
220V
220V
230V
230V
220V
220V
220V
230V
230V
220V
220V
220V
240V
220V
208V
200V
190V
0V
240V
220V
208V
200V
190V
0V
240V
220V
208V
200V
190V
0V
240V
220V
208V
200V
190V
0V
240V
220V
208V
200V
190V
0V
240V
220V
208V
200V
190V
0V
230VW
V
U
230V
230V
220V
220V
220V
W50
V50
U50
W50 W50 W50W50 W50 W50
V50
U50
V50
U50
V50
U50
V50
U50
V50
U50
V50
U50
CC.V6
15
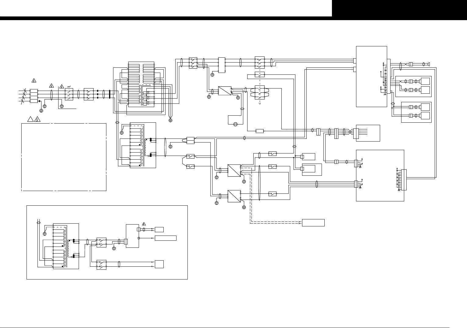
POWER TRANSFORMER
YS88

Confidential & Proprietary
PAGE
L1
L2
L3
J0009
J0097
L1
L2
L3
PE
MAX750V/40A
XB11
J0010
J0011
J0012
J0013
J0014
J0015
J0020
J0016
J0017
J0077
J0076
J0075
W
V
U
240V
220V
208V
200V
190V
0V
240V
220V
208V
200V
190V
0V
240V
220V
208V
200V
190V
0V
240V
220V
208V
200V
190V
0V
240V
220V
208V
200V
190V
0V
240V
220V
208V
200V
190V
0V
N
230V
230V
230V
1.7KVA
S2
R2
T2
See Page 12
TM11
J0018
R2
S2
J0070
J0069
J0019
1.5KVA
0V
0V
100V
100V
240V
0V
190V
200V
208V
220V
0V
100V
240V
0V
190V
200V
208V
220V
See Page 12
TC11
J0027
J0026
J0022
QF41 7A
QF21 7A
U11A
V10
FG
J0023
-
-
+
+
L
N
FG
0V24A
0V24A
300W 14A
GS21
J0004
W50
V50
U50
W51
V51
U51
J0005
J0078
W51
V51
U51
W52
V52
U52
J0006
J0021
V10B
U10B
V10B
U10B
V10
V10
MAX660V/22A
XT21
V10
V10
V10
U11A
U11A
U11C
!
*
Residual risk
when MAIN SW QS11 is OFF.
*The charge mark is put on the place
that might be gotten an electric shock.
・Secondary side of UPS.
・Chemical capacity for motor power in
CONTROL BOX A1.
・On the front cover at CONTROL BOX A1.
・On the cover at the front right side.
・On the cover at the rear right side.
・On the cover at the rear center side.
・On the cover at the rear left side.
・On the left side of the base frame.
・On the right side of the base frame.
・Near the MAIN SW QS11.
・Between INCOMING SUPPLY TERMINAL BLOCKS XB11
and MAIN SW QS11.
・Lower of INCOMING SUPPLY TERMINAL BLOCKS XB11.
・Around J0001 harness.
High Voltage
J0022
U10
V10
U10B
V10B
100V
100V
0V
0V
240V
0V
190V
200V
208V
220V
0V
100V
1.75kVA
V10B
U10B
J0021
QF61 15A
V10A
U10A
J0070
J0069
R2
S2
J0018
J0019
240V
0V
190V
200V
208V
220V
J0027
J0026
U10
V10
QF62 7A
J0031
J0752
J0751
See Page 2
CONTROL BOX (EXT POWER)
XT21
V10
QF21
U10
J0753
TC11
At the UPS specification
UPS IN
UPS OUT
GB1
SIGNAL
UPS
≧AWG12
(3.3sq)
220V
220V
220V
-
0V48
Peak 15.5A 10sec
GS31 600W 7A
W54
V54
U54
5/L3W52
V52
U52
MAX660V/13A
CONV+24ECONV+24V
KM11A
J0007
MAX690V/6A
KM12
+24A
+24A +24A
(45℃10.5Amax)
QF23 12A
+24V
J0046
+24A
0V24A
7473
2/T1
4/T2
6/T3
3/L2
1/L1
J0092
CONTROL BOX A1
3
2
1
AC230V: DRIVE
MOTOR
POWER
AC230V
1
2 2
1
DCN1
CONVEYOR
DRIVER
TF+24V QF26
See sATS,dYTF
INTERCONNECTION DIAGRAM
+
-
-
+
FG
U11C
V10
FG
N
L
J0031 +24B
0V24B
GS22
600W 27A
J0093
+24B
(45℃17.5Amax)
QF24 20A
FDR+24V
+24A CONV+24V
(45℃3.5Amax)
QF25 4A
J0047
KM11
V51
FG
U51
L
N
FG
+
+48A +48A 1/L1
3/L2
5/L3 6/T3
4/T2
+48V2/T1
EXT.PWR
+24V
+5V
+12V
A1
B1
A2
B2
A3
B3
A4
B4
A5
B5
A6
B6
A7
B7
A8
B8
A9
B9
A10
B10
BUZZER
J0028
2
1
2
1
BUZZER J0119
See Page2
J0891
FRONT
REAR
A43
J0235
2
1
2
1
A43
J0235
2
1
2
1
BARCODE READER(OPTION)
+24V2
+24V
CN1
4
3
2
1
4
3
2
1
J0046
CN27
+24VF5
A5
B5
A4
B4
A3
B3
A2
B2
A1
B1
A5
B5
A4
B4
A3
B3
A2
B2
A1
B1
A6
B6
A6
B6
CN43
+24VC1
+24VF3
2
1
4
3
2
1
4
3
See Page3-5
2
1
2
1
H+24V J0042
H+48V
11
3 3
4
2
4
2
J0055
4
2
3
4
3
2
55
J0043 J0044
6 6
1 1
GND+48V
+48V
GND+24V
+24V
A1
B1
A2
B2
A3
B3 B3
A3
B2
A2
B1
A1
CN1POW/EMG
ACIN
3
2
1
AC100V:CONTROL
AC100V
J0253
J0252
LCD2
LCD1
2 2
1 1
2 2
1 1
J0235
J0234
See Page6
E5
E4
P011
J0047
NF11
MAX250V/10A
6
5
4
E E
1
2
3
I/O CONVEYOR BOARD ASSY P025
I/O HEAD BOARD ASSY P041
1
2 2
1
DCN1
CONVEYOR
DRIVER
P013
dYTF(OPTION)
BRACKET MAIN SWITCH
J0001
T2
S2
R2L1
L2
L3 T3
T2
T1R1
S1
T1T3
T2
T1
L2
L3
T2
T1
T3
L1L1
L2
L3
J0001
Icu≧6KA(AC440V)
NOTE:
MAX690V
QF11 20A(x20)
MAX690V/25A
QS11
J0003E1
E2
E3
J0091
J0052
+-
C01
2200μF 100V
J0057
EMERGENCY CIRCUIT
See Page 14
0V48
MAX660V/22A
0V48
XT31
0V48
V50
U50
W50
HA01
QF31 set 5A
(4-6.3A)
J0080
MONITOR POWER
LCD2
LCD1
Note : QF41 is not used at the UPS specification.
V10 V10
U11C U11C
GS22 N
GS22 L
CC.V6
16
POWER CIRCUIT
YS88