SI-F130AI_1st_CS - 第49页
操作篇 1. 系统概要 SI-F130AI 1-13 < 基板规格 图 > 左→右 不允许零件存在的 范围 当使用排出器时 , 不能允许零件存在 的范围。 ※ 1: 可以最大有 3 个基板同时存在本体的输 送带上。 ( 装着前,装着中,装着结 束 ) ※ 2: 在机体中只能存在 1 个基板。 * 注 不可有缺口 装着前 基板形状 50 以上~ 33 0 以下 ( ※ 1 有基板减震器 ) 超过 330 ~ 460 以下 ( …

操作篇
1. 系统概要
1-12
SI-F130AI
1.5 印刷基板设计基准
SI-F130AI
1.5.1 印刷基板的设计规格
基板大小
MIN
50 mm 50 mm
MAX
460 mm 360 mm
MIN
50 mm 42 mm
MAX
460 mm 352 mm
0.5 mm 2.6 mm
高度 6mm
基板前侧
4mm
高度 6mm
基板流向方向
最大 30mm
25mm
当使用排出器时 ,
不能允许零件存在的范围
不能允许零件存在的范围
6mm
8mm
4mm
装着方向
最大
0.5mm
基板
最大
0.5mm
13mm

操作篇
1. 系统概要
SI-F130AI
1-13
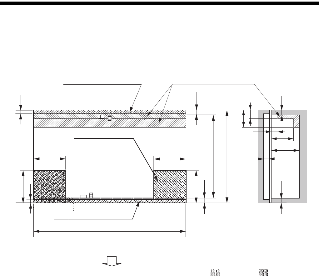
< 基板规格图 >
左→右
不允许零件存在的范围
当使用排出器时
,
不能允许零件存在的范围。
※
1: 可以最大有 3 个基板同时存在本体的输送带上。
( 装着前,装着中,装着结束 )
※ 2: 在机体中只能存在 1 个基板。
* 注 不可有缺口
装着前
基板形状
50 以上~ 330 以下 (
※
1
有基板减震器 )
超过 330 ~ 460 以下 (
※
2
无基板减震器)
50
50
50
3
50
4
50
~ 360
42
~ 352
机器前侧
可以装着的范围
最大 6
13
3
10
25
最大 30
4
单位 :mm
右→左
备注:不可有缺口部分根据基板流向
方向不同而异。
不允许零件存在的范围
6
4
4

操作篇
1. 系统概要
1-14
SI-F130AI
1.5.1.1 基板基准孔的规格 ( 选配 )
基板规格与前页
P.1-13
是不一样的,请注意。
< 基板上面 >
注意 :
+0.1
0
机器前侧
单位
:mm
左→右 右→左
备注:不可有缺口的部分根据基板的流向
方向不同而异。
不允许零件存在的范围
* 注
不可有缺口
50
50
50
3
50
4
50
~ 360
可以装着的范围
3
不允许零件存在的范围
50+0.1
42
~ 352
4
5+0.1
<
基板上面 >
4 x5(
长孔 )
+0.1
0
φ
4 ( 基准孔 )
但是,基准孔和长孔的位置不变。
50~460