00196503-02_UM_X-Serie_SR70X_DE - 第302页
Aufgaben an der Maschine Betr iebsanleitung SIPLACE X-Serie SIPLACE-Linie einschalten Ab Softwareversion SR.70x.xx Ausgabe 01/2011 302 5.3.5 V erhalten der S t art-T aste der Maschine Das V erhalten der S tart-T aste kan…

Betriebsanleitung SIPLACE X-Serie Aufgaben an der Maschine
Ab Softwareversion SR.70x.xx Ausgabe 01/2011 SIPLACE-Linie einschalten
301
5
Abb. 5.3 - 1 Ansicht "Produktion" nach dem Laden der Stationssoftware (am Beispiel der SIPLACE X4i)
Im Statusfeld (siehe Abschnitt 5.5.1, Seite 305) wird der aktuelle Zustand der Station und die Ak-
tion angezeigt, die Sie ausführen sollen.
Drücken Sie bei Aufforderung "Start-Taste betätigen" eine Start-Taste.
Start-Tasten befinden sich auf der Eingabeseite, Ausgabeseite und auf den Bedienfeldern an
der linken und rechten Seite der Station.
Der Referenzlauf wird durchgeführt. Nach Abschluss des Referenzlaufes ist die Station be-
triebsbereit.
Das Symbol wird im Arbeitsbereich der Bedienoberfläche angezeigt (aktiviert).

Aufgaben an der Maschine Betriebsanleitung SIPLACE X-Serie
SIPLACE-Linie einschalten Ab Softwareversion SR.70x.xx Ausgabe 01/2011
302
5.3.5 Verhalten der Start-Taste der Maschine
Das Verhalten der Start-Taste kann eingestellt werden.
Öffnen Sie die Ansicht "Sensoren und Funktionen prüfen" (siehe Abschnitt 5.5.3, Seite
307
).
Folgende Einstellungen sind möglich:
Produktion automatisch starten 5
Standard-Einstellung.
Bei Drücken der Start-Taste, wird die Produktion automatisch gestartet.
Produktionsstatus nicht ändern 5
Zum Beispiel zum Kalibrieren und Testen der Maschine.
Bei Drücken der Start-Taste wird nur der Stromkreis geschlossen und nicht die Produktion unmit-
telbar gestartet.
VORSICHT
Maschinenfunktionen können unmittelbar über die GUI gestartet werden, unabhängig von der
Einstellung der Start-Taste. Wenn der Stromkreis bereits geschlossen ist, ist keine weitere Bestä-
tigung über die Start-Taste der Maschine erforderlich. 5
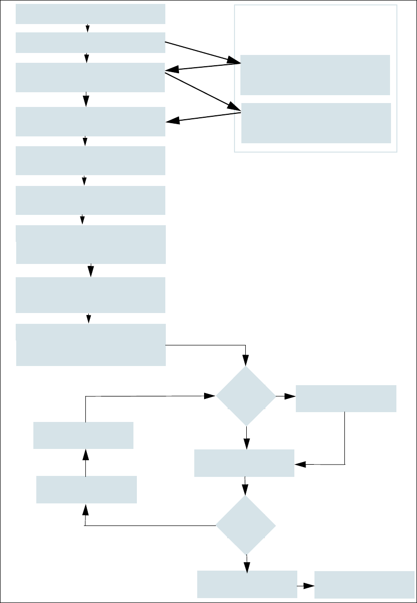
5.3.6 Flussdiagramm "Einschalten der SIPLACE-Linie"
Das folgende Flussdiagramm zeigt die Aktionen, die nach dem Einschalten der SIPLACE-Linie
durchgeführt werden.

Betriebsanleitung SIPLACE X-Serie Aufgaben an der Maschine
Ab Softwareversion SR.70x.xx Ausgabe 01/2011 SIPLACE-Linie einschalten
303
5
Abb. 5.3 - 2 Flussdiagramm "SIPLACE-Linie einschalten"
Stationsrechner
Einschalten
Überprüfen der Rüstung
(Zuführmodule stellen)
Marken teachen
Laden von Leiterplattendaten
Start-Taste betätigen
Warten auf Referenzlauf
Leiterplatte einfahren
Warten auf LP
Rüstung prüfen
(falls Tisch rot markiert)
Evt. Pipettenkonfiguration ändern
Pipettencheck
Marken
OK?
Spur-
fehler
Bestücken
Rüstung prüfen
Spuren vollsetzen
Bestücken
LP ins Ausgabeband
Kursivschrift: Wird von der Station
durchgeführt bzw. gemeldet
Ja
Ja
Nein
Nein
Vorgaben an die Maschine
Download-Assistent
Programmiersystem
Aufgaben
Bestätigen der Umrüstung am
Download-Assistenten