FX-1R_保养调整说明书 - 第28页
保养调整说明书 1-8-4 磁性膜的间隙(FX-1R) 1) 拧松固定传感器的螺栓,在磁性膜与传感器头的间隙处插入 t0.3 的工具。 2) 旋紧螺栓,拔出 t0.3 的工具。 图 1-8-4-1(YB 轴) 图 1-8-4-2(X 轴) 图 1-8-4-3(YA 轴) 1-14 Rev. 2.00

保养调整说明书
1-8-2 YB 轴磁性膜粘贴位置(FX-1R)
1) 在 Y 直线轨道的侧面紧靠一块 4mm 厚的块规,然后进行粘贴磁性膜。
块规
图 1-8-2-1
1-8-3 YA 轴磁性膜粘贴位置(FX-1R)
1) 在 YA 磁性膜基面上贴满磁性膜。
图 1-8-3-1
1-13
Rev. 2.00

保养调整说明书
1-8-4 磁性膜的间隙(FX-1R)
1) 拧松固定传感器的螺栓,在磁性膜与传感器头的间隙处插入 t0.3 的工具。
2) 旋紧螺栓,拔出 t0.3 的工具。
图 1-8-4-1(YB 轴) 图 1-8-4-2(X 轴)
图 1-8-4-3(YA 轴)
1-14
Rev. 2.00

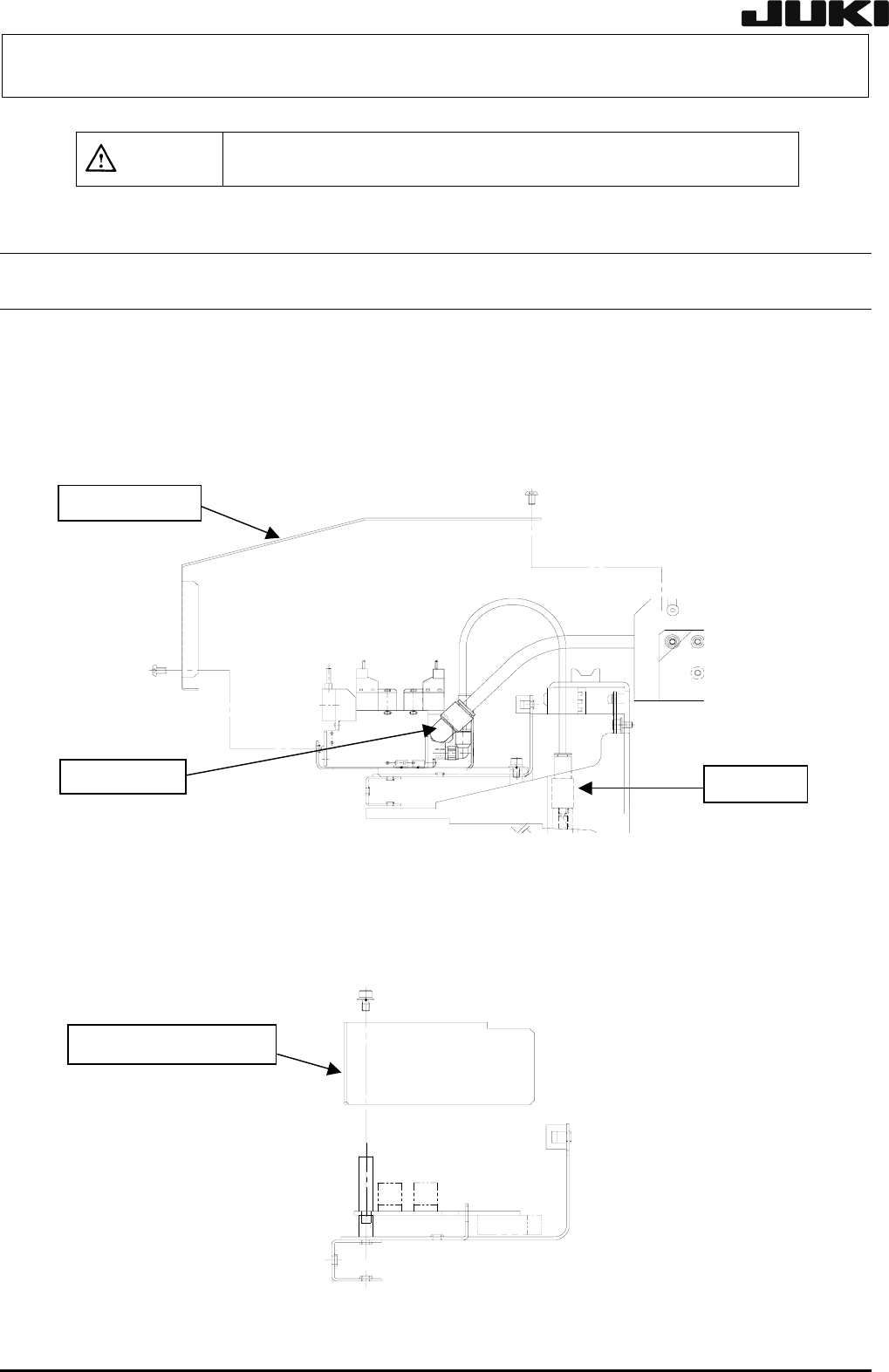
保养调整说明书
危险
为防止因突然起动而发生事故,请切断电源后进行操作。
[2] 贴装头装置
2-1 贴装头装置的更换及更换后的调整
2-1-1 MNLA 贴装头
1) 卸下贴装头顶盖①。(安装螺栓 4 枚)
2) 切断本机气压,把皮管从半连接头和弯管连接头拔出。
贴装头顶盖①
弯管连接头
半连接头
图 2-1-1
3) 卸下传感器 PWB 封盖,并从贴装头传感器插座上拔下电线插头。把电动机的插头从θ伺服插座上
拔下。
2-1
贴装头传感器 PWB 封盖
图 2-1-2
Rev. 2.00