FX-1R_保养调整说明书 - 第39页
保养调整说明书 2-7 支承箱的更换 更换支承箱时, 需卸下 MNLA 贴装头和θ电动机。 需调 整θ轴的原点,Z 轴原点的位置, 并重新输入与 Z 轴高度,激光器相关的 MS 参数。(输入项目请参照 2-9 项) 1) 按照 2-1 项卸下 MNLA 贴装头。 2) 实施 2-2-2 项中的 2),卸下电动机保护罩。 3) 根据 2-2-2 项中的 3)松开同步皮带θ。 4) 按照 2-6 项的 3)4)从 Z 滑动架的轴承中取出支承…

保养调整说明书
2-6 皮带的更换
2-6-1 MNLA 贴装头
<同步皮带 Z(L151E421000)的更换>
更换同步皮带 Z 以后,需重新输入与 Z 轴高度相关的 MS 参数。(输入项目请参照 2-9 项)
1) 按照 2-2-1 项中 1)~ 3)的方法,松开同步皮带 Z。
2) 更换同步皮带 Z。
※ 在 Z 电动机安装螺栓(4 枚)上涂上锁定漆 242 后,以 2.3Nm 的扭矩旋转固定。
※ 皮带张力请按照 2-2-2 项 Z 电动机(参照 P2-5)进行调整。
<同步皮带θ(L150E821000)的更换>
更换同步皮带θ以后,需重新输入与轴原点相关的 MS 参数。(输入项目请参照 2-9 项)
1) 按照 2-2-2 项中 1)~ 3)的方法,松开同步皮带θ。
2) 拧开轴套上的安装螺栓(2 枚),从支承传动轴上取下轴套。
3) 从 Z 滑动架的轴承中取出支承传动轴。
2-10
4) 更换同步皮带θ。
※ 固定轴套时,请注意轴套与支承传动轴之
间不要留有间隙。
※ 皮带张力请按照 2-2-2 项θ电动机(参照
P.2-6)进行调整。
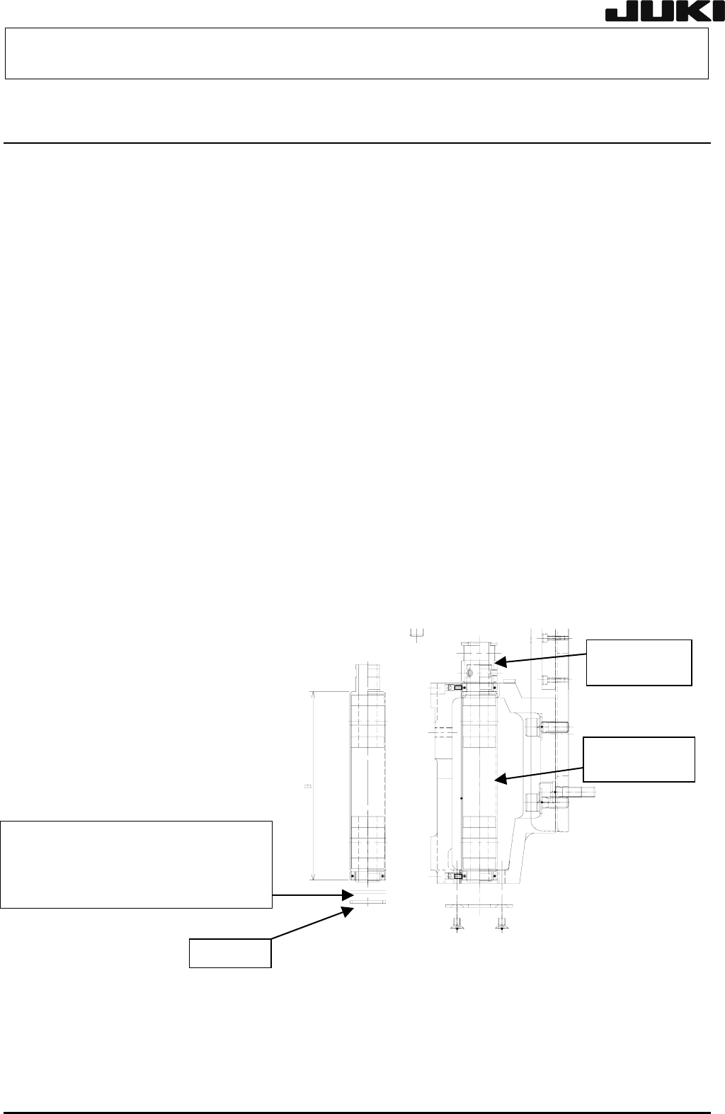
图 2-6-2
轴套
Rev. 2.00

保养调整说明书
2-7 支承箱的更换
更换支承箱时,需卸下 MNLA 贴装头和θ电动机。需调整θ轴的原点,Z 轴原点的位置,并重新输入与 Z
轴高度,激光器相关的 MS 参数。(输入项目请参照 2-9 项)
1) 按照 2-1 项卸下 MNLA 贴装头。
2) 实施 2-2-2 项中的 2),卸下电动机保护罩。
3) 根据 2-2-2 项中的 3)松开同步皮带θ。
4) 按照 2-6 项的 3)4)从 Z 滑动架的轴承中取出支承传动轴。
5) 从支承箱中卸下θ皮带轮。
6) 拧开轴承的紧钉螺钉。
7) 卸下轴承套,从下方取下支承箱。
8) 安装请按照相反的顺序进行。
9) 更换时,在卸下轴承套的状态下,确认橡皮垫圈从贴装头支架上凸出 50μm。
(支承箱,轴承更换以后,对更换前后物体的尺寸 B 进行测量,然后适当调整垫片厚度使尺寸偏
差为 50μm)
※ 固定轴承套之前,保持轴承的紧钉螺钉顶到橡皮垫圈后,再旋紧 1 圈。
※ 以 0.71Nm 的扭矩旋紧轴承套
的安装螺栓。
※ 只须更换轴时,由于花键的精
度不能保证,所以要连支承箱
一起更换。
图 2-7-1
θ皮带轮
L150E721000
橡皮垫圈
垫片
S 轴承调整垫片 A(0.2mm):40001202
S 轴承调整垫片 B(0.1mm):40001203
S 轴承调整垫片 C(0.05mm):40001204
支承箱
L150E221000
2-11
Rev. 2.00

保养调整说明书
2-8 吸嘴轴套组件的更换
吸嘴轴套组件是在摆动最小的位置安装在支承传动轴上的,所以拆卸时要十分小心。(不需要像以前
型号的机器那样为保养过滤器而拆卸。)
1) 拧开吸嘴轴套的安装螺栓,取下吸嘴轴套。
2) 安装时,用相同的方向安装并用安装螺栓固定。
3) 安装新的吸嘴轴套时,请按以下顺序进行。
<顺序>
① 把夹具吸嘴安装到贴装头上。
② 用游标卡尺测量夹具吸嘴,确认吸嘴轴套的摆动在 0.02mm 以内。
※ 用 0.5Nm 的扭矩旋紧吸嘴轴套的安装螺栓。
图 2-8-1 吸嘴轴套组(L151E7210A0)
吸嘴轴套
L151E721000
吸嘴套
L151E921000
吸嘴套 SP
E3062729000
吸嘴套 SP 托架
L151E821000
2-12
Rev. 2.00