FX-1R_保养调整说明书 - 第53页
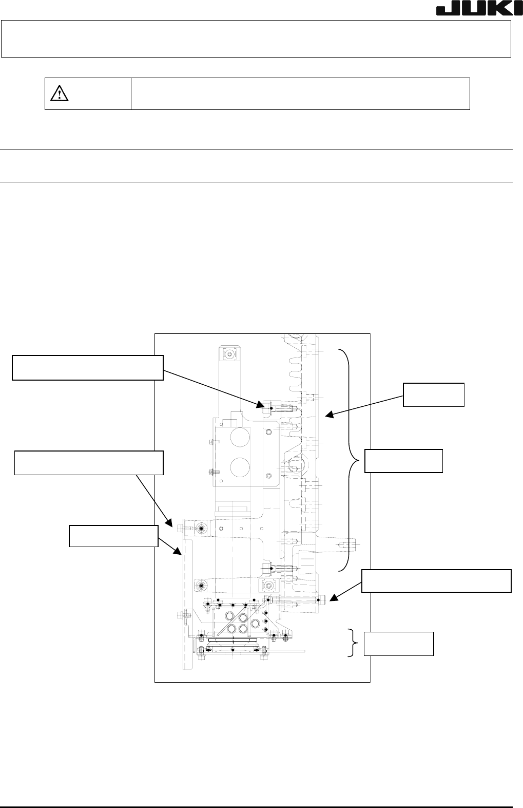
保养调整说明书 危险 为防止因突然起动而发生事故,请切断电源后进行操作。 [4] OCC 装置 4-1 OCC 装置的更换 1) 卸下带垫片内六角螺钉①,取下摄像头支架 D。 2) 摄像头装 置由带垫片内六角螺钉② 固定, 光源装置由带垫片内六角螺 钉③固定。 取下插头类部件, 卸下各自的安装螺栓并进行更换。 3) 按照相反的顺序进行安装。 4) 摄像头装置 更换后, 进行焦距调整 , MS 参数输入, 光源装 置更换后进行 OCC 光…

保养调整说明书
3-4-2 传感器中转线路板组的更换
带垫片内六角螺钉(×2)
贴装头传感器线路板保护罩
贴装头传感器线路板
柱式螺栓(×2)
图 3-4-2 传感器中转线路板组的更换
3-11
Rev. 2.00

保养调整说明书
危险
为防止因突然起动而发生事故,请切断电源后进行操作。
[4] OCC 装置
4-1 OCC 装置的更换
1) 卸下带垫片内六角螺钉①,取下摄像头支架 D。
2) 摄像头装置由带垫片内六角螺钉②固定,光源装置由带垫片内六角螺钉③固定。取下插头类部件,
卸下各自的安装螺栓并进行更换。
3) 按照相反的顺序进行安装。
4) 摄像头装置更换后,进行焦距调整,MS 参数输入,光源装置更换后进行 OCC 光的调整。(参照 4-7
更换后的再调整一览表)
①带垫片内六角螺钉(×3)
③带垫片内六角螺钉(×2)
②带垫片内六角螺钉(×4)
摄像头装置
光源装置
XM 底座
摄像头支架 D
图 4-1-1 OCC 装置
4-1
Rev. 2.00

保养调整说明书
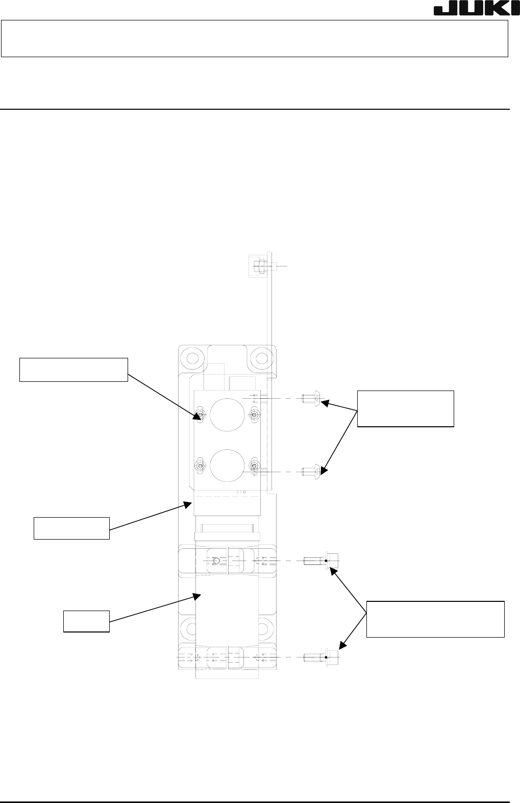
4-2 CCD 摄像头,透镜的更换
1) 按照 4-1 OCC 装置的更换要领,从 XM 底座上卸下摄像头装置。
2) 卸下固定 CCD 摄像头,透镜的紧固螺栓并进行 CCD 摄像头,透镜的更换。
3) 按照相反的顺序进行安装。(请在圆头螺钉上涂上锁定漆 242)
(请在圆头螺钉、带垫片内六角螺钉上涂上锁定漆 242,用紧固扭矩 1.0Nm 固定。)
4) 更换后,请调整焦距,输入 MS 参数。(参照 4-7 更换后的再调整一览表)
内六角螺栓(×4)
透镜
圆头螺钉(×2)
涂上锁定漆 242
带垫片内六角螺钉(×2)
涂敷锁定漆 242
CCD 摄像头
图 4-2-1 CCD 摄像头/透镜
4-2
Rev. 2.00