FX-1R_保养调整说明书 - 第88页
保养调整说明书 危险 为防止因突然起动而发生事故,请切断电源后进行操作。 [7] ATC 7-1 气缸的更换 1) 切断本机气压。 2) 卸下 ATC 接合器,带垫片内六角螺钉,取出汽缸。 (同时把空气管从半连接器拔下) ATC 接合器 带垫片内六角螺钉 半连接器 气缸 图 7-1-1 气缸的更换 3) 把半连接器与更换后的气缸连接起来,并按照相反的顺序安装气缸。 7-1 Rev. 2.00

保养调整说明书
6-3 真空度测量传感器的更换
1) 螺丝刀旋转管嘴 CAL①顶部的凹沟,然后更换传感器②。
②
①
6-3
Rev. 2.00

保养调整说明书
危险
为防止因突然起动而发生事故,请切断电源后进行操作。
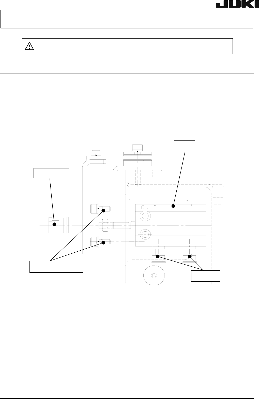
[7] ATC
7-1 气缸的更换
1) 切断本机气压。
2) 卸下 ATC 接合器,带垫片内六角螺钉,取出汽缸。
(同时把空气管从半连接器拔下)
ATC 接合器
带垫片内六角螺钉
半连接器
气缸
图 7-1-1 气缸的更换
3) 把半连接器与更换后的气缸连接起来,并按照相反的顺序安装气缸。
7-1
Rev. 2.00

保养调整说明书
4) 更换气缸后,请调整连杆的固定位置。
在滑动架未固定的状态下,根据目测调整位置,使 ATC 底座的孔与滑动架圆弧中心位置一致,然
后固定 ATC 气缸的连杆与 ATC 接合器。
固定时,请在 ATC 接合器的螺栓上涂上锁定漆 242。
スライドプレートの円弧とATCベースプレートの
穴の調整位置(拡大図)
ATC
底座
滑动架圆弧与 ATC 底座平面的孔的
调整位置(放大图)
滑动架
图 7-1-2 固定时调整位置(上图)/ 固定时侧面图(下图)
7-2
Rev. 2.00