JUKI_FX-3R_MAINTE_CH - 第53页
维修调整要领书 4-9 4-8 . 更换 OCC 部分后的从新调整 ○:必须 , △:确认 , -:不需要 ※:选购品 表 4 -8- 1 更换 OCC 部分后的从新调整项目一览表 OCC 镜头配件 OCC 照明配件 照明基板组件 镜头滤光片 OCC 聚焦调整 ○ - - - 滤光镜调整 △ ○ - ○ OCC 光量调整 △ ○ ○ ○ 调整共用标记 ○ - - - 确认 X 束平行 ○ - - - OCC 偏移量 ○ - - - 校准…

维修调整要领书
4-8
4-6.
OCC 照明的光亮调整
<顺序>
1) 手动控制,确认 OCC 照明亮灯。
2) 进行 MS 参数的“OCC 光量调整”。
(「MS 参数」OCC 光量调整)
4-7.
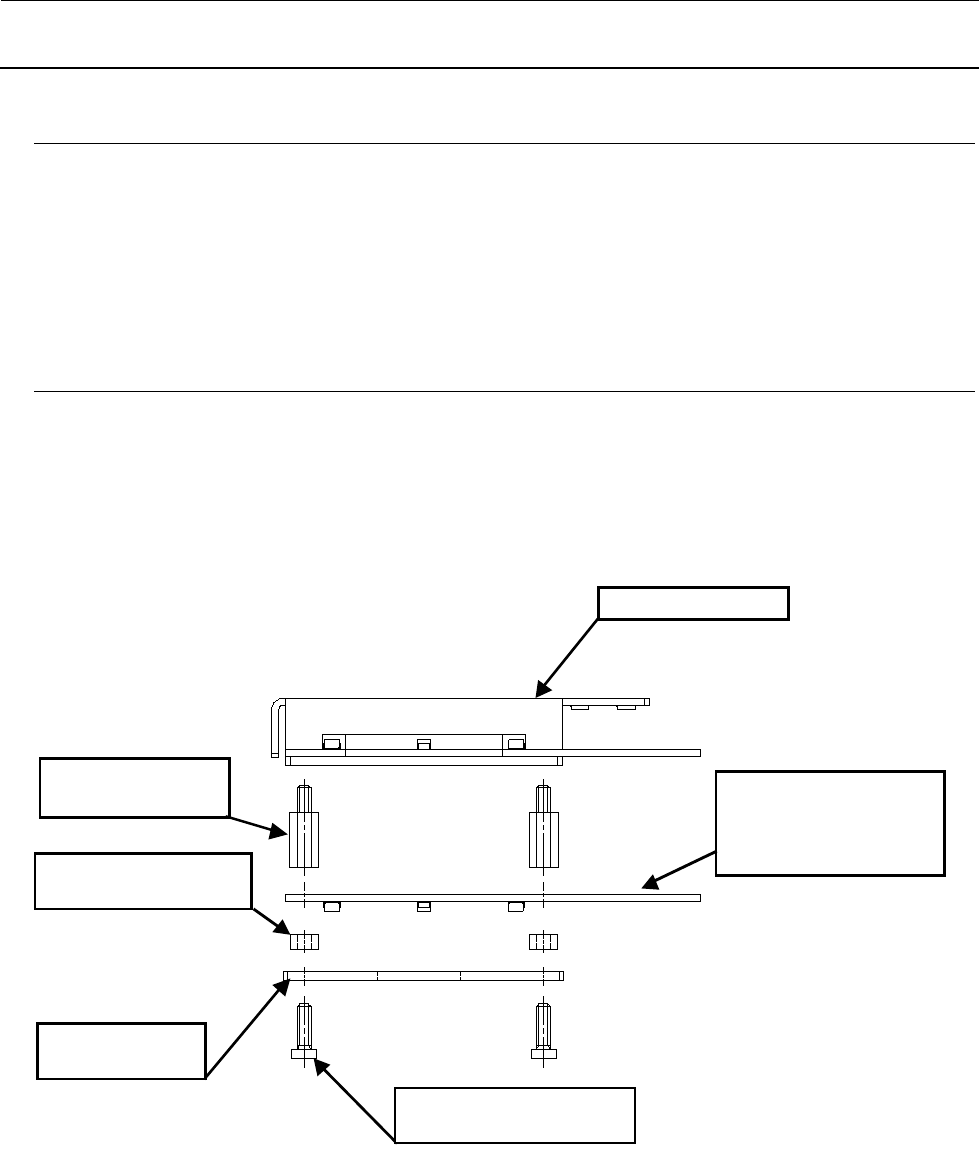
镀锡识别照明电路板的更换
<顺序>
1) 请拆下低头螺丝,卸下 PRISM BASE、OCC 角度照明电路板、电路板垫铁。
2) 安装时请按相反順序进行。
3) 更换镀锡识别照明后,请进行 OCC 照明的调整。(参看 4-8 项 更换后的从新调整一览表)
HX00335000G
基板スペーサ :4個
角度照明ユニット
HX00354000D
基板スタッド :4個
40032433
低頭ねじ M3×10 :4個
40014043
PRISM BASE
40047508
OCC A LIGHT PCB ASM
取付け向きに注意
(LED面下向き)
角度照明装置
电路板双头螺栓:4个
注意安装朝向
(LED面朝下)
电路板垫铁:4个
低头螺丝 M3×10:4个

维修调整要领书
4-9
4-8.
更换 OCC 部分后的从新调整
○:必须, △:确认, -:不需要
※:选购品
表 4-8-1 更换 OCC 部分后的从新调整项目一览表
OCC 镜头配件 OCC 照明配件 照明基板组件 镜头滤光片
OCC 聚焦调整 ○ - - -
滤光镜调整 △ ○ - ○
OCC 光量调整 △ ○ ○ ○
调整共用标记 ○ - - -
确认 X 束平行 ○ - - -
OCC 偏移量 ○ - - -
校准台偏移量 ○ - - -
校准片固定器 ○ - - -
Head 偏移量 ○ - - -
HMS 偏移量 ○ - - -
BMR 偏移量
※
○ - - -
ATC 偏移量 △ - - -
AWC 偏移量 △ - - -
吸取基准位置偏移量 △ - - -
CVS 偏移量
※
△ - - -
SOT 方向检查台
※
△ - - -
VAC-CAL 偏移量 △ - - -
贴片综合偏移量 ○ - - -
MS 参数的输入,请从上开始按顺序进行。
为了防止对人体造成伤害,触摸屏、HOD 操作时,请勿将手伸进机器内,也不
要将脸和头部靠近机器。
注意

维修调整要领书
5-1
为了防止突然的起动造成事故,请关掉电源之后再进行操作。
5
基板传送装置
5-1.
传送皮带的更换
1) 请松开传送皮带用张力挑帐皮带轮。(图中箭头部)
图 5-1-1 基板传送和传送皮带
2) 更换成表 5-1-1 货号的皮带。
3) 调整传送皮带的张力时,先测定没有施加张力的皮带长度,移动长孔部的传送皮带轮的位置,让
长度增加 0.5%。
<调整方法>
调整方法是,在传送轨道上用铅笔等以 200mm 的距离标上二个记号。
移动传送皮带轮,施加张力,让 2 个标记的距离变成 201mm。
表 5-1-1 传送带货号
【更换零件一览表】
STATION
JOINT
IN/OUT
ST
传送延长
L 基板规格 40046935 40046936 40046937
150mm 40073709
250mm 40073708
L-wide(注) 40046935 40046936 40046938 -
XL 基板规格 40092069 40092061 40092060 200mm 40092062
(注) L-wide 属于选配规格
IN/OUT 轨道
S 轨道
JOINT 轨道
危险