JUKI_FX-3R_MAINTE_CH - 第99页
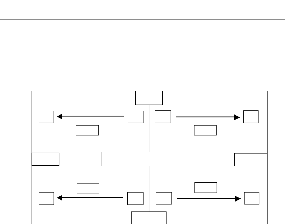
维修调整要领书 8- 19 8-3 -6 . ETF 误插入检测传感器的更换 1 ) FX -3R 中,传感器的配置如下图所示。 连同托架一起卸下时,须要进行传感器高度调整。 仅更换传感器时,作业可从第 4 )项开始。 图 8 -3- 6- 1 ETF 误插入检测传感器配置图 2 ) 请更换拆下的托架组件的传感器。 マウン タ 上面図 LF RF RR LR RE AR FR ON T LE FT RI G HT 受 投 受 投 受 投…

维修调整要领书
8-18
8-3-5.
更换用于不停机准备工序的连接器
1) 请卸下装在 E 台车护罩 R 上的不停机准备工序用的连接器。
2) 请拆下不停机准备工序用连接器的电缆与通往电动台架基板的中继电缆的连接器,进行不停机准
备工序取用连接器的更换。
3) 安装时请按相反的工序进行。
图 8-3-5-1 更换用于不停机准备工序的连接器
40084841
EF 准备作业电缆 1 托架组件
40084666
E_台车护罩 R
40084841
EF 准备作业电缆 1 托架组件
40084837
EF 准备作业电缆 2 组件
在固定基座部连接

维修调整要领书
8-19
8-3-6.
ETF 误插入检测传感器的更换
1) FX-3R 中,传感器的配置如下图所示。
连同托架一起卸下时,须要进行传感器高度调整。
仅更换传感器时,作业可从第 4)项开始。
图 8-3-6-1 ETF 误插入检测传感器配置图
2) 请更换拆下的托架组件的传感器。
マウンタ上面図
LF
RF
RR
LR
REAR
FRONT
LEFT
RIGHT
受
投
受
投
受
投
受
投
受
受
受
受
投
投
投
投
贴片机上面图

维修调整要领书
8-20
3) 请对更换好的传感器高度进行调整。
请调整 EFDS 托架之上表面的高度,使之与送料器台架上表面的距离为 128±0.1mm,然后予以固
定。
但左右(受光投光)互相成对的 EFDS 托架的高度之差定为 0.1mm 以下。
图 8-3-6-2 ETF 误插入检测传感器的高度调整
4) 请进行光轴对合。
① 请将各传感器的连接器连接到规定的位置,接通主机电源。
② 请移动投光侧、受光侧的传感器,使光轴对合。
如光轴对合,受光侧 LED 的红色、緑色均亮灯。
(红色为动作显示灯。緑色为稳定显示灯。)
EFDS 托架 L/R
ETF 检测传感器
台架上表面