DECAN_S2_TRM(Ver2.1_CS17.02) - 第245页
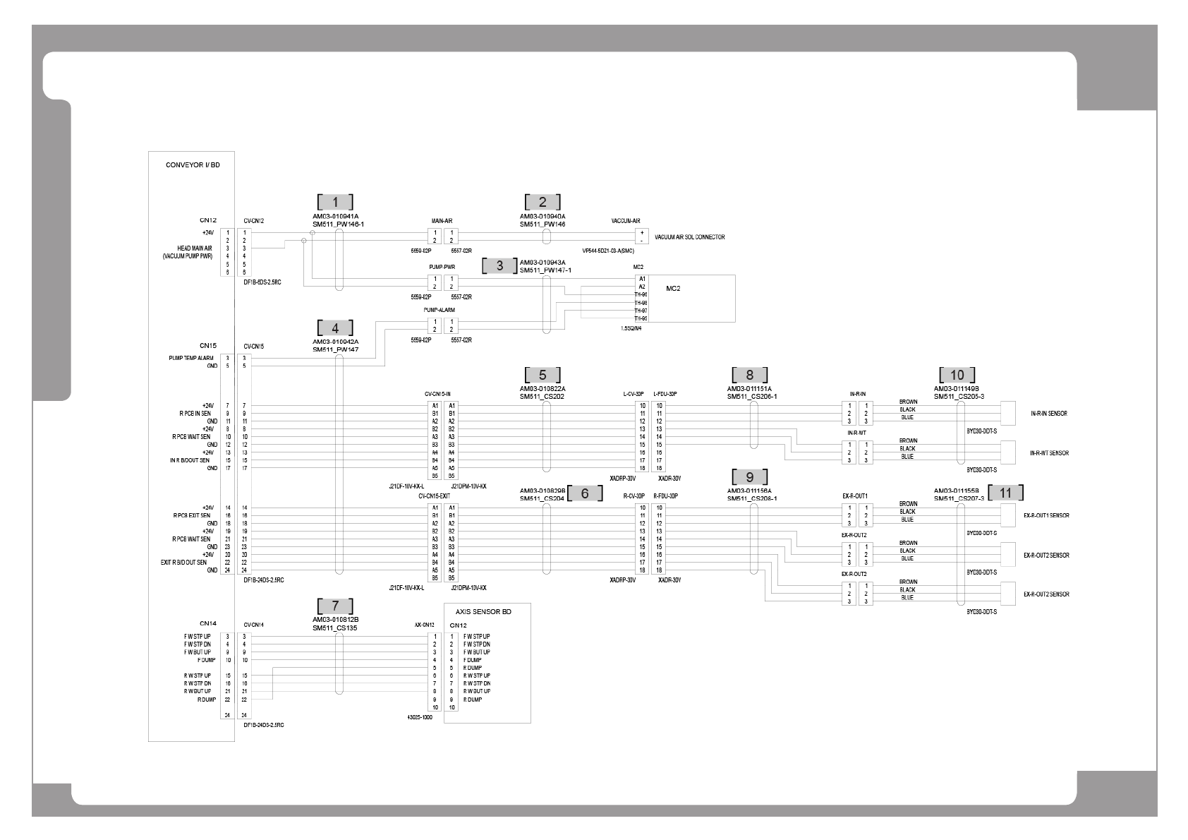
Page +$1:+$ 243 DECAN S2 Conveyor IF Board (4/10) NO. P ART NO. P ART NAME Q'TY Old No. Supply Supply L T Reference 1 AM03-010836B CABLE ASSY -CONV . S/W OUTPUT 1 2 AM03-010788 B CABLE ASSY -FFDR-CVIF_CAN_J4R 1 3 AM…

Page
+$1:+$
242
DECAN
S2
Conveyor IF Board (4/10)

Page
+$1:+$
243
DECAN
S2
Conveyor IF Board (4/10)
NO. PART NO. PART NAME Q'TY Old No. Supply Supply LT Reference
1 AM03-010836B CABLE ASSY-CONV. S/W OUTPUT 1
2 AM03-010788B CABLE ASSY-FFDR-CVIF_CAN_J4R 1
3 AM03-010795A CABLE ASSY-CAN_TW_J4R-J9L 1
4 AM03-010789B CABLE ASSY-FFDR-CVIF_CAN_J9L 1
5 AM03-010841C CABLE ASSY-CONV_I-F_R_FDR_PWR_J2R 1
6 AM03-011245A CABLE ASSY-CV_RDF_PWR_EXT 1
7 AM03-010791B CABLE ASSY-CVIF-FRONT_FLAT_CAN 1
8 AM03-013439A CABLE ASSY-SM511 FLAT 2 1 AM03-010516C

Page
+$1:+$
244
DECAN
S2
Conveyor IF Board (5/10)