P-0186-003 - 第98页
MODEL TCM-X1 10 0306-001 96 R コンベア部 R CONVEYOR SECTION Fig. H-2 可動側コンベアシュート Movable Side Conveyor Chute 132 107 106 105 124 132 107 106 105 124 132 121 102 126 132 127 127 126 132 135 135 126 132 1 14 1 1 2 1 1 1 1 16 1 …

Key No. PART No. PART NAME Q’ty REMARKS
NOTE
MODEL TCM-X110
0507-002
95
H-1
1 630 120 1283 BASE(CONVEYOR R) 1 809H--010-001
2 630 120 3027 PLATE,LOCATE 1 809H--010-002
3 411 141 4107 WASHER V 5X10X1 8 809H--010-003
4 411 141 6705 WASHER SPR 5 8 809H--010-004
5 630 000 7763 BOLT,HEX-SCT 8 809H--010-005
6 630 120 2761 PLATE(OKU) 1 809H--010-006
8 411 141 4305 WASHER V 6X12.5X1.6 7 809H--010-008
9 411 141 3001 WASHER SPR 6 7 809H--010-009
17 630 092 6224 PULLEY,FLAT 4 809H--010-017
18 630 124 0831 GUIDE(MAE 2) 1 809H--010-018
20 630 120 2860 CHUTE(R OKU) 1 809H--010-020
21 630 120 2860 CHUTE(R OKU) 9 809H--010-021
22 630 000 7886 BOLT,HEX-SCT 7 809H--010-022
23 630 116 5141 PLATE 2 809H--010-023
25 630 120 2877 CHUTE(L OKU) 1 809H--010-025
26 630 092 6231 PULLEY,FLAT 6 809H--010-026
27 630 120 0408 BELT,FLAT 2 809H--010-027
29 630 124 0718 GUIDE(OKU 1) 1 809H--010-029
30 411 141 4008 WASHER V 4X9X0.8 8 809H--010-030
31 411 141 2905 WASHER SPR 4 8 809H--010-031
32 630 000 7664 BOLT,HEX-SCT 3 809H--010-032
33 630 000 7633 BOLT,HEX-SCT 5 809H--010-033
35 630 092 6217 PULLEY,FLAT 7 809H--010-035
37 630 120 1887 STAY 2 809H--010-037
38 630 121 0988 BRACKET 1 809H--010-038
39 411 141 4008 WASHER V 4X9X0.8 2 809H--010-039
40 411 141 2905 WASHER SPR 4 2 809H--010-040
41 630 000 7640 BOLT,HEX-SCT 2 809H--010-041
42 630 001 0220 WASHER 2 809H--010-042
43 411 141 6705 WASHER SPR 5 2 809H--010-043
44 630 000 7787 BOLT,HEX-SCT 2 809H--010-044
46 411 141 5906 WASHER F 4X8X0.8 9 809H--010-046
47 411 141 2905 WASHER SPR 4 9 809H--010-047

MODEL TCM-X110
0306-001
96
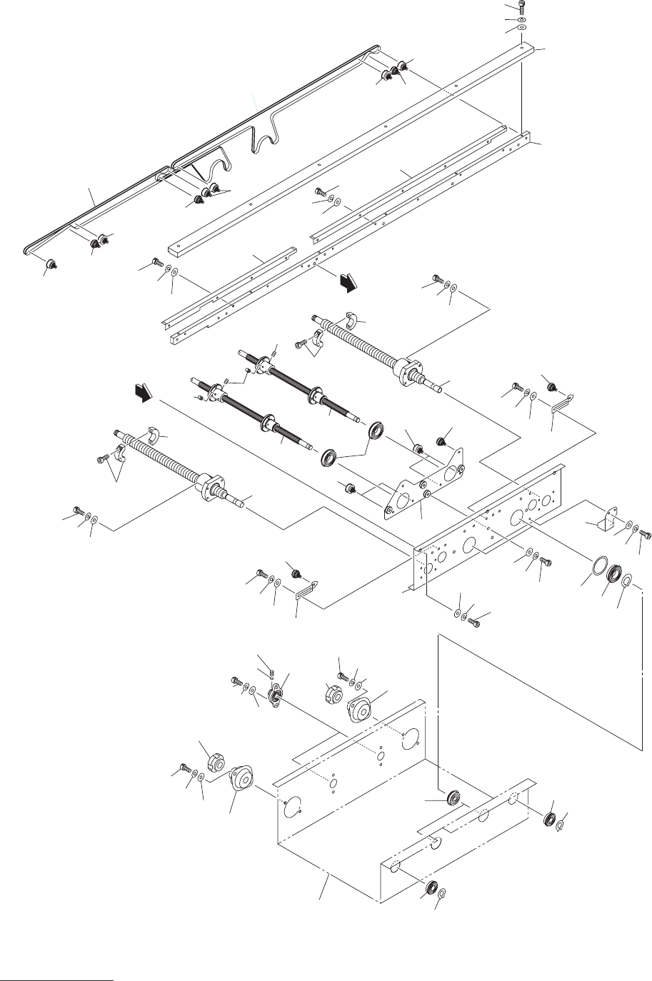
R
コンベア部
R CONVEYOR SECTION
Fig. H-2
可動側コンベアシュート
Movable Side Conveyor Chute
132
107
106
105
124
132
107
106
105
124
132
121
102
126
132
127
127
126
132
135
135
126
132
114
11
2
111
116
113
115
115
115
135
135
122
104
112
105
106
107
103
119
11
8
11
7
119
11
8
11
7
113
147
147
147
147
116
117
11
8
125
108
109
11
0
130
133
118
117
134
101
140
137
139
138
140
139
138
140
139
138
145
146
141
142
145
146
143
144
143
144
See Fig.H-1
Key No.1
A
A
123
149
148
123
149
148

Key No. PART No. PART NAME Q’ty REMARKS
NOTE
MODEL TCM-X110
0507-002
97
H-2
101 630 001 1548 BEARING,RADIAL 2 6200ZZNR 809H--010-101
102 630 120 2778 PLATE(MAE) 1 809H--010-102
103 630 097 3532 PLATE,LOCATE(R) 1 809H--010-103
104 630 120 3034 PLATE,LOCATE 1 809H--010-104
105 411 141 4107 WASHER V 5X10X1 8 809H--010-105
106 411 141 6705 WASHER SPR 5 8 809H--010-106
107 630 000 7763 BOLT,HEX-SCT 8 809H--010-107
108 411 141 4305 WASHER V 6X12.5X1.6 3 809H--010-108
109 411 141 3001 WASHER SPR 6 3 809H--010-109
110 630 000 7886 BOLT,HEX-SCT 3 809H--010-110
111 630 030 5913 COLLAR 2 809H--010-111
112 630 001 1531 BEARING,RADIAL 4 6904ZZNR 809H--010-112
113 630 120 0903 GUIDE,LINEAR 2 809H--010-113
114 411 000 7805 RING C 20 2 809H--010-114
115 630 000 8883 SET SCREW 4 809H--010-115
116 630 120 0903 GUIDE,LINEAR 2 809H--010-116
117 411 141 4008 WASHER V 4X9X0.8 16 809H--010-117
118 411 141 2905 WASHER SPR 4 16 809H--010-118
119 630 000 7657 BOLT,HEX-SCT 8 809H--010-119
121 630 124 0725 GUIDE(MAE) 1 809H--010-121
122 630 120 2570 PLATE 1 809H--010-122
123 630 000 7640 BOLT,HEX-SCT 9 809H--010-123
124 630 116 5141 PLATE 2 809H--010-124
125 630 000 7602 BOLT,HEX-SCT 2 809H--010-125
126 630 092 6224 PULLEY,FLAT 4 809H--010-126
127 630 120 0408 BELT,FLAT 2 809H--010-127
130 630 120 2884 CHUTE(R MAE) 1 809H--010-130
131 630 075 6302 SPACER 2 809H--010-131
132 630 092 6231 PULLEY,FLAT 6 809H--010-132
133 630 120 2891 CHUTE(L MAE) 1 809H--010-133
134 630 000 7664 BOLT,HEX-SCT 6 809H--010-134
135 630 092 6217 PULLEY,FLAT 7 809H--010-135
137 630 008 5303 BEARING,UNIT 2 UFL000 809H--010-137
138 411 141 4305 WASHER V 6X12.5X1.6 8 809H--010-138
139 411 141 3001 WASHER SPR 6 8 809H--010-139
140 630 000 7879 BOLT,HEX-SCT 8 809H--010-140
141 630 000 8920 SET SCREW 2 809H--010-141
142 630 053 5419 COLLAR 2 809H--010-142
143 630 001 1432 BEARING,RADIAL 2 6001ZZNR 809H--010-143
144 411 000 7300 RING C 12 2 809H--010-144
145 630 031 0566 BEARING,UNIT 2 BPFL1 809H--010-145
146 630 031 0573 NUT 2 809H--010-146
147 630 035 6618 MECH PARTS (SET COLLARS) 1 809H--010-147
148 411 141 5906 WASHER F 4X8X0.8 9 809H--010-148
149 411 141 2905 WASHER SPR 4 9 809H--010-149