Detailed Circuit Diagram Folder SIPLACE F5 - 第50页
2 Circuit Diagr ams 50 I 001 17251-0 10101LD 3 SIPLACE F5 b asic mod ule (S h. 3 of 4) = SIEMEN S AG + Stand. Status Date Mo difi ed Name Ori g. Creat . f . Creat . by Author Check. Dat e D C B A C D A 1 7 6 5 4 3 2 B 23…

2 Circuit Diagrams 49
I
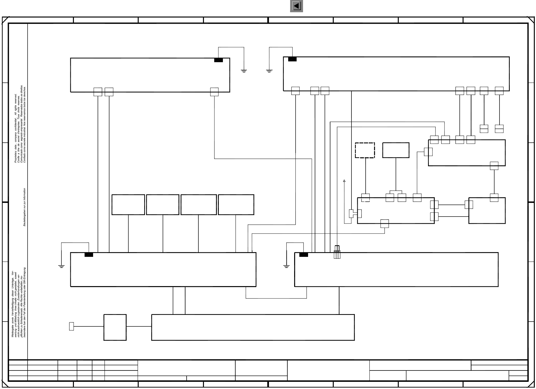
00117251-010101LD3 SIPLACE F5 basic module (Sh. 2 of 4)
2345678
1
E
F F
E
D
C
B
A
Interface for
righth. side
00322105-xx
WP changer WP changer
00322333
F4-6 servo unit
F5 control unit
00334638
00341851
8
C
D
A
1
765432
B
Power
Voltage (30V-80V)
Serial 1
Serial 2
Main power supply
00321581-xx
00321858-xx
00321582-xx
X19
X19
00322095-xx
PC
Serial 2
X2kc 5
X2kc 6
X2kc -
br
gn
wh
Icos MC1
M44
GND
Interface
righth. side
00322064-xx
Power
00322110-xx
Power
00322109-xx
Interface for
lefth. side
00322104-xx
00301485-xx Voltage
00321496-xx PC voltage
Voltage (5V-30V)
00321426-xx
Voltage, power supply unit
00300170-xx
X4
X4
Voltage (5V-30V)
00300182-xx
X3
X3
Voltage (6V, 30V)
00300164-xx
X2
X2
Voltage (80V-55V)
Y509-W1
gnye / 6mm²
00321512-xx
To term. panel
gnye / 6mm²
00321512-xx
To term. panel
Ground
Ground
X4az
X5sc
X5sc
X4sa
X4sa
X5sa
X5sa
X3sa
X3sa
X103
X103
X33
X33
Vision VGA cable
M44 VGA cable
00321798-xx (W1)
00321798-xx (W2)
For SITEST only
Keyboard cable
00322463-xx V24
00321691-xx
(not to be connected)
LAN (from M44)
00321957-xx
LAN
To succeeding machine
00301486-xx Control
X17
X17
X16
X16
X102X104
Main power
board
X44
X44
touchscreen
A2
Touch-
screen
00329585
A4 video multiplexer
*
C797-W1
*
Voltage
*
* Supplied with monitor
X5az
X5az
X2az
X2az
VGA VGA
X6az
X6az
X1az
X1az
X3az
X3az
X4az
Machine
frame
K1-K5 signal
00321479-xx
Ground
Mounting plate
Ground
gnye / 2mm²
Machine
frame
Ground
Mounting plate
Ground
Power
00322068-xx
Power
00322067-xx
Interface
lefth. side
00322063-xx
Trackball A3
00321623-xx
MouseKeyboard
00328348
A1
X103
X100
X102X104
X42
X42
X43
X43X101X106X105X103
X101X106X105X103
PC VGA cable
00321495-xx
00301589-xx
Keyboard and
Barcode
Infeed
00300382-xx
gnye / 2mm²
00322089-xx
Terminal panel, righthand side
00321510-xx
00342916-xx
Service
socket
00300272-xx
and main power
filter
00321086
00300161-xx
00321113-xx
01.
01.
01.
Tek
Tek
Tek
2
4
Power supply
Terminal panel, lefthand side
00306880-xx
Voltage (+8V-12V)
PC
Monitor and
X1
3x400V / 50Hz
00342917-xx
PL EA1 E2
00117251-010101LD3
SIPLACE 80 F5 basic module
#
Tekin
05.11.98
05.11.98
05.11.98
05.11.98
=
SIEMENS AG
+
Function status
Product status
Document status
SMD Placement System SIPLACE 80 F5
Sheet
Sh.
Stand.Status DateModified Name Orig. Creat. f. Creat. by
Author
Check.
Date

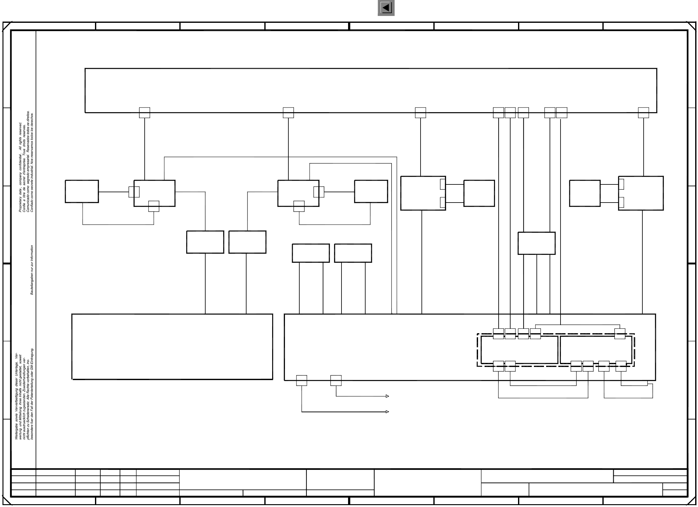
2 Circuit Diagrams 50
I
00117251-010101LD3 SIPLACE F5 basic module (Sh. 3 of 4)
=
SIEMENS AG
+
Stand.Status DateModified Name Orig. Creat. f. Creat. by
Author
Check.
Date
D
C
B
A
C
D
A
1
765432
B
2345678
1
E
F F
E
X1kk
X1kk
X2kk
X2kk
X4kk
X4kk
X5kk
X5kk
Illumination control
00305883-xx
Illumination control
00305883-xx
00321741-xx
Power supply, output, port 6
00321740-xx
Power supply, output, port 5
00321778-xx
00321779-xx
CO vision module
00306223-xx
00306068-xx
00322277 (W1)-xx
Flash mode
00322365-xx
00306067-xx
00322277 (W3)-xx
00322277 (W2)-xx
00321510-xx
F5 control unit
00341851
8
00322104-xx
for
WP changer
Signal
00322111-xx
X4sd
X4sd
00322107-xx V24
X2sg
X2sg
X3sg
X3sg
X7sc
X7sc
X5sa
X5sa
X21
X21
X1kh
X1kh
X3kh
X3kh
X6kh
X6kh
X5kh
X5kh
X2kh
X2kh
X4kh
X4kh
X3kk
X3kk
00322071-xx
Control signals
00322072-xx
Control signals
00322070-xx
00322069-xx
00321428-xx V24
00321429-xx V24
Interface
righth. side
00322105-xx
Siplace WPC
00302826-xx
X56b
Power
X57b
Signal
for
WP changer
Signal
00322112-xx
X2sd
X2sd
00322108-xx V24
Siplace WPC
00302826-xx
Rating
Signal
X56bX57b
Interface
lefth. side
X3kg
To
station
Communications signals
succeeding
To
station
Interface
righth. side
00322064-xx
Component table
righth. side
00301251-xx
X36b
X36b
Rating
00300380-xx
Signal
Component table
lefth. side
00301251-xx
Interface
lefth. side
00322063-xx
X36a
X36a
00300379-xx
Power
X37a
X37a
00306380-xx
Signal
00341698-xx
Tape cutter
00341698-xx
Operator panel 1
"Input conveyor"
00303636-xx
Communications signals
X3sd
X3sd
X5sd
X5sd
00303636-xx
preceding
Control signals
00321432-xx
Emerg.-stop loop
00321433-xx
Operator panel 2
"Output conveyor"
Control signals
00321434-xx
Emerg.-stop loop
00321436-xx
X37b
X37b
00300379-xx
00321528-xx 00321529-xx
X4kg
X4kg
X3kg
01.
01.
01.
Tek
Tek
Tek
3
4
Terminal panel, lefthand side
Terminal panel, righthand side
00321479-xx
Control
00313400-xx
Control
00313400-xx
Tape cutter
PL EA1 E2
00117251-010101LD3
SIPLACE 80 F5 basic module
#
Tekin
05.11.98
05.11.98
05.11.98
05.11.98
Function status
Product status
Document status
SMD Placement System SIPLACE 80 F5
Sheet
Sh.

2 Circuit Diagrams 51
I
00117251-010101LD3 SIPLACE F5 basic module (Sh. 4 of 4)
Creat. byCreat. f.Orig.Status Stand.DateModified Name
Author
Check.
Date
=
SIEMENS AG
+
2345678
1
E
F F
E
D
C
B
A
00321778-xx (F4) 00329285-xx
X5‘
X5‘
00321507-xx (S4) (Option)
00321505-xx (S2) (Option)
PCB conveyor
00321512-xx
F4-6 servo unit
F5 control unit
00334638
00341851
8
C
D
A
1
765432
B
X2sf
X2sf
X14
X14
00321501-xx (S4/F4) 00329283-xx
Y652-W100317876-xx
00320777-xx
00325581-xx
X1
X1
X3
X3
X4
X4
X5
X5
X3‘
X3‘
X12
X12
X13
X13
X4sg
X4sg
00321780-xx (F4) 00329284-xx
X4‘
X4‘
X2sg
X2sg
Compressed air sensor
righth. side
lefth. side)
Terminal panel
Spare
Hood switch
Input conveyor
00303614-xx
00305815-xx
Hood switch
To preceding
00321421-xx00303617-xx
00305818-xx
station
Hood switch
Output conveyor
Option
Hood switch
To succeeding
00321421-xx
station
Option
00321579-xx
To preceding
station
00321580-xx
To succeeding
station
Conversion board
X34a
X34a
00321575-xx
X2kc 2
X2kc 3
X2kc -
gn
ye
br
X2kc 1
wh
Lamp, ready status
GND
Lamp, right main fault indicator
Lamp, left main fault indicator
00321509-xx
Lamp
Protection
(Hood switch
00321417-xx
00321574-xx
Voltage/signal
Protection
(Hood switch
00321416-xx
00321573-xx
Voltage/signal
Pneumatic system
00300912-xx
00322356-xx
01.
01.
01.
Tek
Tek
Tek
4
4
Terminal panel, lefthand side
X2kd
X2kd
X4sg
X4sg
Main fault
00321479-xx
indicator
00318689-xx
PL EA1 E2
00117251-010101LD3
SIPLACE 80 F5 basic module
#
Tekin
05.11.98
05.11.98
05.11.98
05.11.98
Function status
Product status
Document status
SMD Placement System SIPLACE 80 F5
Sheet
Sh.