Detailed Circuit Diagram Folder SIPLACE F5 - 第62页
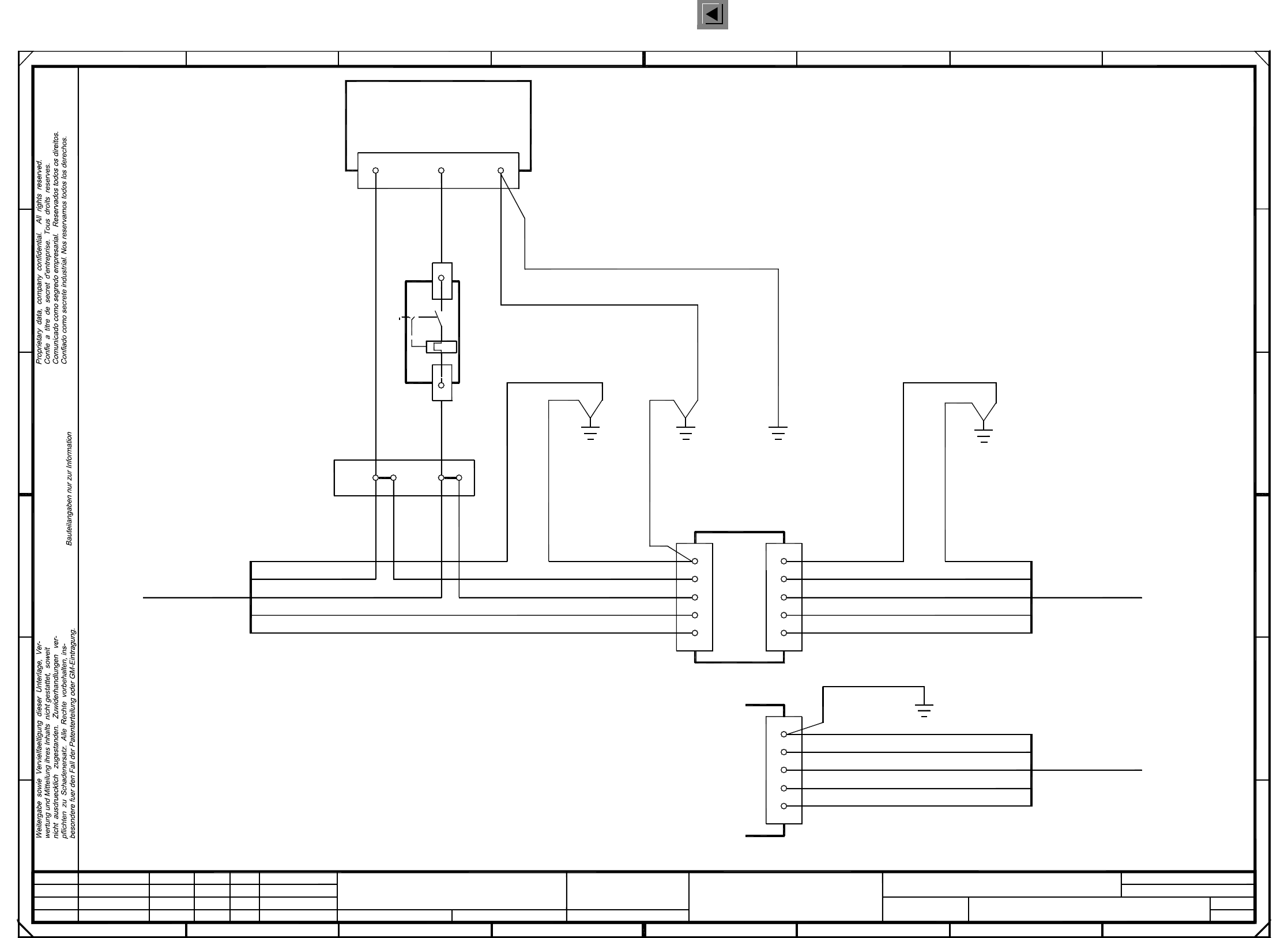
2 Circuit Diagr ams 62 I 0032108 6-050 101 TD3 Power supply stru cture ( Sh. 4 of 4) = SIEMENS AG + 4 4 456 78 1 67 8 A B C D E F F E D C B A Leh Leh Leh 05 01 01 23.01.98 23.01.98 23.01.98 21.07.98 Tuth # 00321086-05010…

2 Circuit Diagrams 61
I
00321086-050101TD3 Power supply structure (Sh. 3 of 4)
3
4
Leh
Leh
05
01
01
13.02.98
13.02.98
13.02.98
21.07.98
Tuth
#
Power supply structure
00321086-050101TD3
PL EA1 E
Leh
Function status
Product status
Document status
SMD Placement System SIPLACE 80S20/F4
Sheet
Sh.
Oval-shaped cable duct: dia.=30mm l=100mm
T2
Single-phase transformer
T1
limiter
A1
Inrush current
Cable duct: dia.=20mm l=110mm
Edge protection
Three-phase transformer
The following labels have to be applied:
A: identification label, assembly inscription acc. to VA-F-510-001 AUT5
B: inspection label, inspection inscription of products acc. to guideline VA-F-510-001
SIEMENS PLEA1
PLEA1 Serial No.: ...
ES 1 2 3 4 5 6 7 8 9 10
Serial No.
Stand.Status DateModified Name Orig. Creat. f. Creat. by
Author
Check.
Date
Mat. no.: 00321086-05
Type 4AV1301-3CT
=
SIEMENS AG
+
FOR INFORMATION ONLY
This document will
not be replaced when
modifications are made !
345
12345
C
B
A
2 6781
678
A
D
E
B
C
D
E
FF

2 Circuit Diagrams 62
I
00321086-050101TD3 Power supply structure (Sh. 4 of 4)
=
SIEMENS AG
+
4
4
45678
1 678
A
B
C
D
E
FF
E
D
C
B
A
Leh
Leh
Leh
05
01
01
23.01.98
23.01.98
23.01.98
21.07.98
Tuth
#
00321086-050101TD3
123
2345
PL EA1 E
Function status
Product status
Document status
SMD Placement System SIPLACE 80S20/F4
Sheet
Sh.
Power supply structure
not be replaced when
This document will
FOR INFORMATION ONLY
modifications are made !
No. Modified Date Name Stand.
Check.
Author
Date
Orig. Creat. f. Creat. by
The cover for the V1 bridge rectifier is to be
fitted using a distance bolt of 50 mm length and M4 thread.
To increase the diameter of the fastening clip,
3 distance plates have to be inserted when fitting the clip.
Please note!
Cover for V1 bridge rectifier
Break and chamfer edges
Holes: symmetrical
Material: Makrolon, transparent, 1.5mm
2 x dia. = 4.5mm
5 x dia. = 6mm
2 x 10 cm shrink sleeve
Protective sleeve
2 x fastening clip

2 Circuit Diagrams 63
I
00300272-050101LD3 Service socket
bk
br
bk
00342917-01 (W2)
U profile
Service socket
78
A
B
C
filter
PE
L1
L3
E
D
Ground
machine
L3
N
L2
bk
bk
4
1
2
3
NLPE
N
Ground
main power plug
00342917-01
To
main switch
gnye
34
gnye
00342916-01 (W3)
frame
00342916-01 (W2)
gnye
1x2.5mm²
678
1
A1
bl
1x2.5mm²
00342916-01 (W5)
carrying bracket
gnye
gnye
gnye
1x2.5mm²
00342916-01 (W4)
Ground
(W1)
N
L2
X216
PE
L1
l=160mm
l=100mmbr l=100mm
1x2.5mm²
bk
br 1x2.5mm²
bk l=210mm
Ground
machine
frame
bl
A
1N1
2
l=350mm00342916-01 (W1)
To
1
F20
br
1
1
SMD Placement System SIPLACE 80S
bl
in
power supply
unit
12
23
C
B
D
E
FF
Main power
Z1
gnye
bk
gnye
5
456
(00321086-xx/00336812-xx)
S20/S2/F4
PE
L1
L3
N
L2
00321112-xx (W1)
To
main switch
gnye
sw
br
sw
bl
in
power supply
unit
(00315975-xx)
S15/F3/G2
Ground
machine
frame
00321112-xx (W2)
00300272-050101LD3
Service socket
#
Haas
20.07.98
17.07.98
17.07.98
17.07.98
Document status
Product status
Function status
01
01
t
Leh
Leh
Leh
PL EA1 E
=
Datum
Gepr.
Norm
Bearb.
Blatt
Urspr. Ers. f. Ers. d.NameDatumAenderungZustand
SIEMENS AG
Bl.
+