P221001e - 第280页
MODEL TPM-200F/R 0207-001 278 前後インターフェース部 INPUT/OUTPUT MACHINE INTERF ACE SECTION Fig. RJ-1 前後インターフェース部 Input/Output Machine Interface Section Fig.RJ-1 TPM-200F/R A VIEW"A" See Fig.K-5 Key No.401 62 61 61 5 6 B…

MODEL TPM-200F/R
0207-001
277
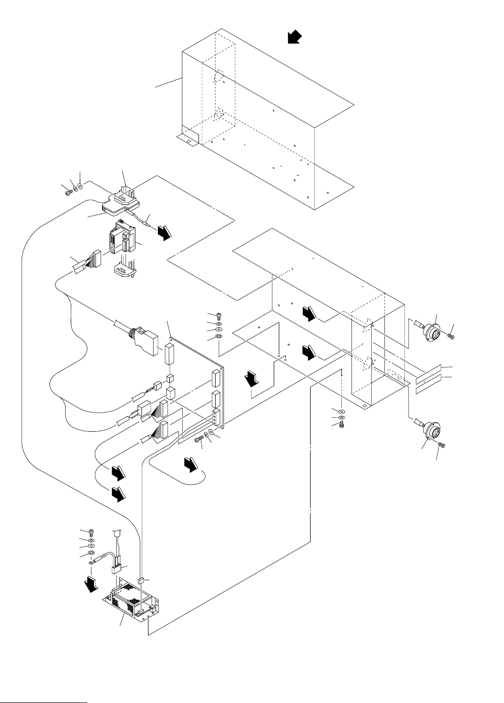
Fig. RJ 前後インターフェース部
INPUT/OUTPUT MACHINE INTERFACE SECTION

MODEL TPM-200F/R
0207-001
278
前後インターフェース部
INPUT/OUTPUT MACHINE INTERFACE SECTION
Fig. RJ-1 前後インターフェース部
Input/Output Machine Interface Section
Fig.RJ-1
TPM-200F/R
A
VIEW"A"
See Fig.K-5
Key No.401
62
61
61
5
6
B
62
63
63
67
65
66
68
8
3
11
62
61
63
67
10
69
9
69
12
13
2
64
65
66
E
E
B
C
D
C
D
7
4
1

MODEL TPM-200F/R
0207-001
Key No. PART No. PART NAME Q’ty REMARKS
NOTE
279
RJ-1
1 630 106 4604 UNIT,I/O 1 N003,SAB10-TM16H3A
782RJ-110-001
2 630 089 2550 P.C.B,MOUNT 1 #SVME-U943-24V 782RJ-110-002
3 630 089 2642 UNIT,POWER 1 G003,#ZWS5-24/JA 782RJ-110-003
4 630 112 4094 TERMINAL 1 782RJ-110-004
5 423 025 2000 FUSE 250V 0.4A 1 F005 782RJ-110-005
6 407 005 1306 DIODE DS135C 1 782RJ-110-006
7 630 088 6412 CORD 1 XCN030-XNC031,XCN032,033
782RJ-110-007
8 630 112 5169 CORD 1 XNC037- 782RJ-110-008
9 630 112 5176 CORD 1 XCN002-X002 782RJ-110-009
10 630 112 5183 CORD 1 XCN036-X003 782RJ-110-010
11 630 088 7280 CORD 1 XNC038- 782RJ-110-011
12 630 091 1831 NAME PLATE,INDEX 1 782RJ-110-012
13 630 091 1848 NAME PLATE,INDEX 1 782RJ-110-013
61 411 043 5004 SCR PAN 4X8 4 782RJ-110-061
62 411 008 1706 WASHER SPR 4 4 782RJ-110-062
63 411 119 2104 WASHER V 4X9X0.8 4 782RJ-110-063
64 411 040 6202 SCR PAN 3X10 4 782RJ-110-064
65 411 086 4408 WASHER SPR 3 6 782RJ-110-065
66 411 119 1909 WASHER V 3X7X0.5 6 782RJ-110-066
67 411 087 0508 WASHER IN TW 4 2 782RJ-110-067
68 411 042 0703 SCR PAN 3X8 2 782RJ-110-068
69 411 002 2600 SCR FLT 3X6 6 782RJ-110-069