00192368-01 - 第12页
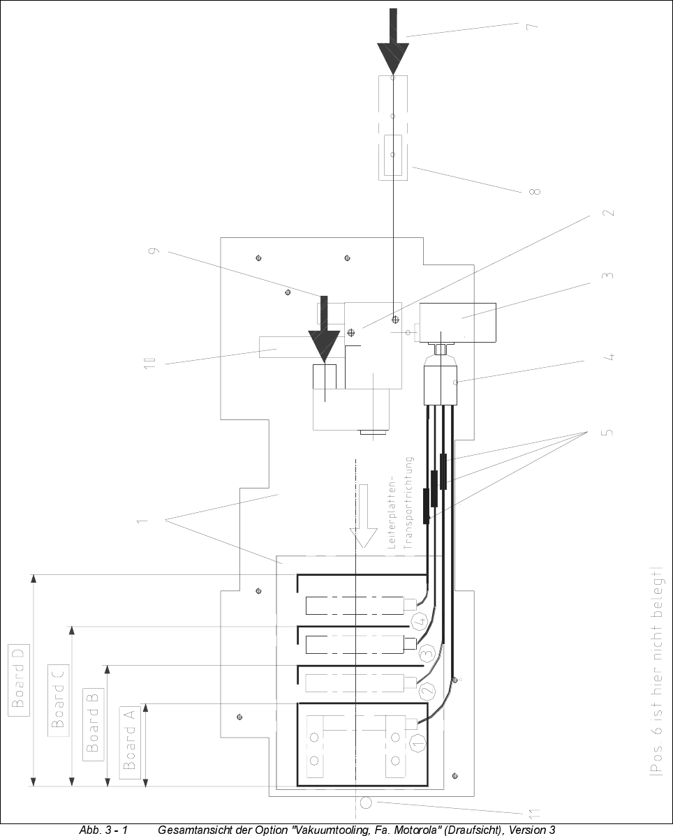
Vakuum-Tooling für HS-50 Nachrüs tanleitung/Betriebsanl eitung 3 Funktionsbeschreibung Ausgabe 12/00 12 Saugnä pfe Oberp latte des Werkzeuges (Ansich t von oben ) LP-Transport- richtung Oberplatt e des Werkzeu ges (Ans i…

Nachrüstanleitung/Betriebsanleitung Vakuum-Tooling für HS-50
Ausgabe 12/00 3 Funktionsbeschreibung
11

Vakuum-Tooling für HS-50 Nachrüstanleitung/Betriebsanleitung
3 Funktionsbeschreibung Ausgabe 12/00
12
Saugnäpfe
Oberplatte des Werkzeuges
(Ansicht von oben)
LP-Transport-
richtung
Oberplatte des Werkzeuges
(Ansicht von unten)
Anschluß der
Vakuumzweige

Nachrüstanleitung/Betriebsanleitung Vakuum-Tooling für HS-50
Ausgabe 12/00 4 Einbau der Druckluftversorgung
13
(LQEDXGHU'UXFNOXIWYHUVRUJXQJ
:
Fahren Sie den BE-Wagen von Portal 1 aus dem Bestückautomaten.
:
Bauen Sie die Gurtabfallrutsche aus.
:
Bohren Sie am Bestückbereich 1 zwei Löcher Ø 5 mm an die Wand hinter der Gurtabfallrut-
sche.
Die genaue Position entnehmen Sie der Skizze.
____________________________________________________________________________
HINWEIS
!
Bohren Sie das Blech nicht durch, sondern nur auf eine Tiefe von 10 mm!
Dadurch könnten dahinterliegende Kabel beschädigt werden.
___________________________________________________________________________