00192368-01 - 第26页
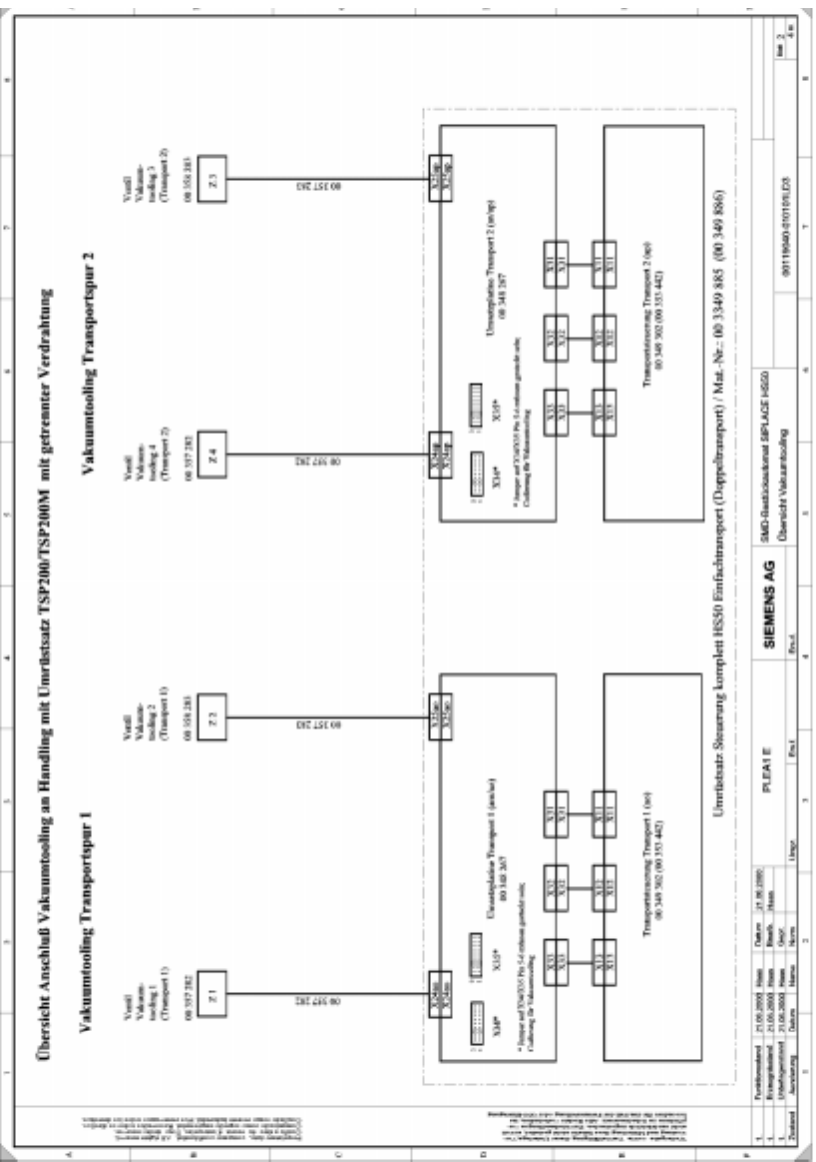
Vakuum-Tooling für HS-50 Nachrüs tanleitung/Betriebsanl eitung 10 Schaltpläne Elektrik Ausgabe 12/00 26

Nachrüstanleitung/Betriebsanleitung Vakuum-Tooling für HS-50
Ausgabe 12/00 10 Schaltpläne Elektrik
25
6FKDOWSOlQH(OHNWULN

Vakuum-Tooling für HS-50 Nachrüstanleitung/Betriebsanleitung
10 Schaltpläne Elektrik Ausgabe 12/00
26

Nachrüstanleitung/Betriebsanleitung Vakuum-Tooling für HS-50
Ausgabe 12/00 10 Schaltpläne Elektrik
27