YG200电气电路图 - 第13页
PAGE 11 YG200 (KGT) FIX 20 feeder structure +24V +24V +24V VALVES 45678 23 FIX20 FRONT A FEEDER 9 FIX20 FRONT B FEEDER +24V +24V +24V VALVES 9 +24V +24V +24V VALVES 9 FIX20 REAR B FEEDER +24V +24V +24V VALVES FIX20 REAR …

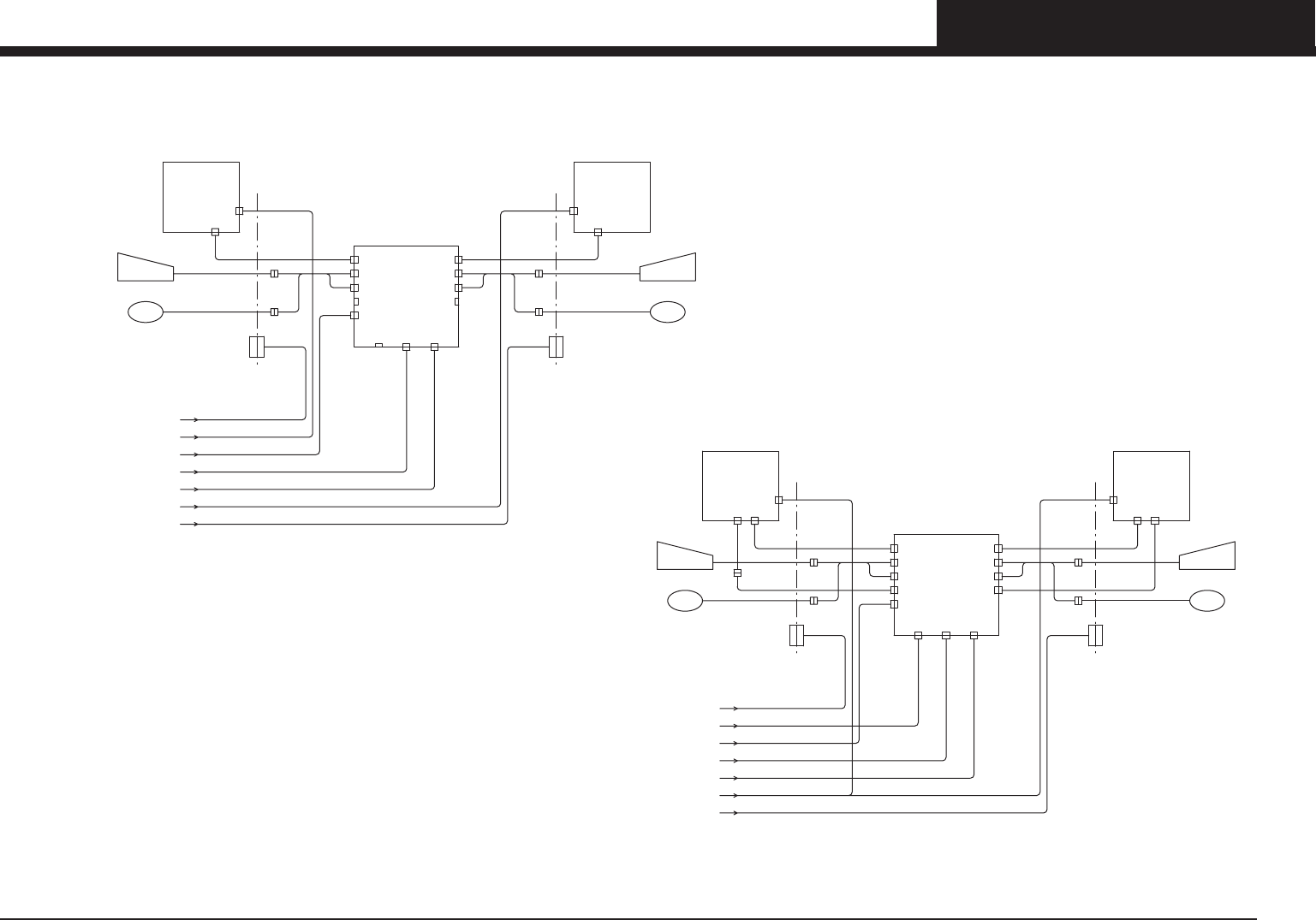
PAGE 10
YG200 (KGT)
Operation panel sel.
AC100V IN
A11
KEYBOARD
REAR OPERATION SWITCH
CRT2
KB2
MS2
RS2
EX
RS PC CRT PC
CRT1
KB1
MS1
RS1
KB/MS PC
AC100V IN
KEYBOARD
A10
FRONT OPERATION SWITCH
SWITCHER BOARD
CONTROL BOX (VGA)
CONTROL BOX (MS/KEY)
VGA
VGA
A13
MOUSE
MOUSE
A12
P31
NOTE1:The Harness is attachment for System board.
A11
KEYBOARD
REAR OPERATION SWITCH
CRT2
KB2
MS2
RS2
EX
RS PC CRT PC
CRT1
KB1
MS1
RS1
KB/MS PC
KEYBOARD
A10
FRONT OPERATION SWITCH
SWITCHER BOARD
CONTROL BOX (VGA)
CONTROL BOX (MS/KEY)
VGA
A13
MOUSE
MOUSE
A12
FRONT & REAR LCD TOUCH PANEL (OPTION)
LCD2 LCD1
DC12V IN
DC12V IN
CONTROL BOX (EXT.PWR)
SERIAL
SERIAL VGA
P31
REAR SIDE
REAR SIDE
FRONT SIDE
FRONT SIDE
J334
J24
J81
J317
J318
J23
J333
J708
J710
J707
J709
CONTROL BOX (SERIAL1)
I/O CONVEYOR BOARD (CN9)
J334
J316
J81
J317
J318
J301
J333
J708
J710
J712
J707
J709
J711
LCD2 LCD1
FRONT & REAR LCD(STANDARD)
J713
I/O CONVEYOR BOARD (CN8)
QF22.XT21(AC100V)
See POWER CIRCUIT DIAGRAM
QF22.XT21(AC100V)
See POWER CIRCUIT DIAGRAM
I/O CONVEYOR BOARD (CN7)
I/O CONVEYOR BOARD (CN8)
I/O CONVEYOR BOARD (CN10)
I/O CONVEYOR BOARD (CN7)
Oct./2003

PAGE 11
YG200 (KGT)
FIX 20 feeder structure
+24V +24V +24V
VALVES
4567823
FIX20 FRONT A FEEDER
9
FIX20 FRONT B FEEDER
+24V +24V +24V
VALVES
9
+24V +24V +24V
VALVES
9
FIX20 REAR B FEEDER
+24V +24V +24V
VALVES
FIX20 REAR A FEEDER
91011121314151617181920
117 117
4567823 91011121314151617181920
1234567891011121314151617181920 1234567891011121314151617181920
1 1
1917117
DUMP1
DUMP2
DUMP4
DUMP3
CN1
CN2
CN3
CN4
CN34
J811
J812
J813
J814
J271
DI/DO
I/O CONVEYOR
BOARD
N00683 N00682
N00681N00680
YV121 YV128 YV129 YV136 YV137 YV140 YV141 YV148 YV149 YV156 YV157 YV160
YV161YV168YV169YV176YV177YV180YV181YV188YV189YV196YV197YV200

PAGE 12
YG200 (KGT)
FES 20 feeder structure
VALVES
4567823
VALVES
VALVES VALVES
91011121314151617181920 4567823 91011121314151617181920
1234567891011121314151617181920 1234567891011121314151617181920
1 1
DUMP1
DUMP4
DUMP2
DUMP3
1
1
9
9
17
17DUMP
+24V
1
+24V
17
+24V
9 DUMP
DUMP
1917DUMP
+24V
1
+24V
17
+24V
9 DUMP
DUMP
FDR
FDR FDR
FDR
FDR FDR
1
1
9
9
17
17
1
1
9
9
17
17
+24V
1
+24V
9
+24V
17
DUMP
DUMP
FDR
FDR FDR
DUMP DUMP
+24V
1
+24V
9
+24V
17
DUMP
DUMP
FDR
FDR FDR
CN1
CN2
CN3
CN4
CN34
J811
J812
J813
J814
J271
DI/DO
I/O CONVEYOR
BOARD
FES20 FRONT A FEEDER FES20 FRONT B FEEDER
FES20 REAR A FEEDERFES20 REAR B FEEDER
J819
J820
J821 J822
J823
J824
J825 J826
J827
J828 J829 J830
J831
J832
J833 J834
N00683 N00682
N00681N00680
1917
YV121 YV128 YV129 YV136 YV137 YV140 YV141 YV148 YV149 YV156 YV157 YV160
YV161YV168YV169YV176YV177YV180YV181YV188YV189YV196YV197YV200