YG200电气电路图 - 第8页
PAGE 6 YG200 (KGT) I/O head front A (HEAD A) PLATE FLEXIBLE DUCT Z1 FLEXIBLE RIGHT LEFT FLEXIBLE DUCT X1 CN2 DC24V CN10 CUnet CN9A CN9B SAFETY2 R ORG ORG R1-AXIS SAFETY1 N UP NOZZLE DOWN NOZZLE DOWN NOZZLE UP DC24V DC24…

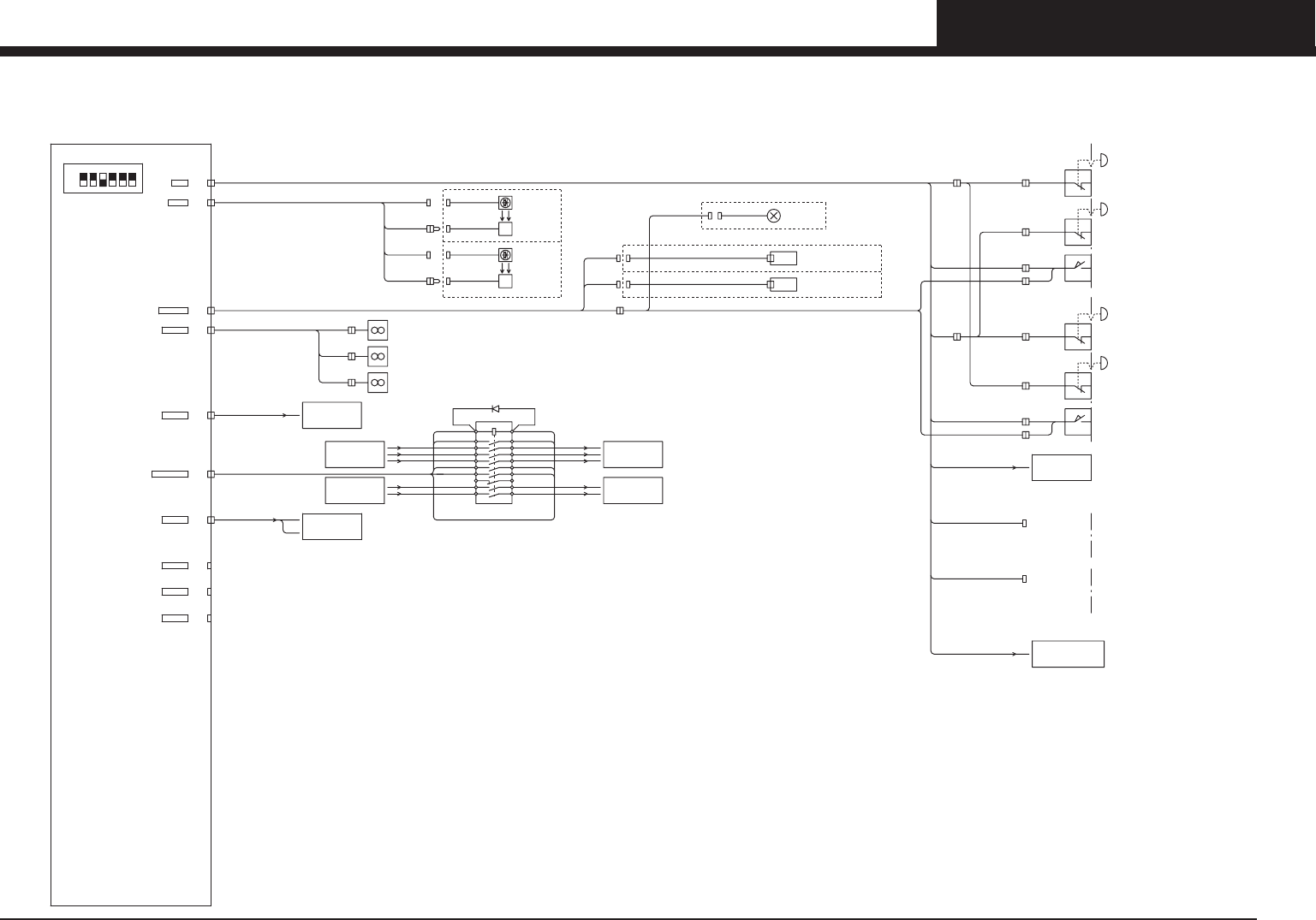
PAGE 5
YG200 (KGT)
I/O conveyor board -3-
I/O CONVEYOR BOARD
EMG
EL1
Maintenance Fluorescent Light
OPTION
IONAIZER
A21 REAR
IONAIZER
OPTION
FAN1
EV1
FAN2
FAN3
EV2
3 5 6
ON
OFF
12
DIP SW(S1)
4
J272
J281
J702
J28
R.AREA
FRONT
AREA SENSOR
AREA SENSOR
REAR
OPTION
J703
J704
J705
FAN
FAN
FAN
A+24V
F.AREA
A+24V
I+24V
I+24V
C+24V
LAMP
AREA
DC24VLM
DC24VH
LEMG
REMG
S10
A2 0V
24 +24E
54 EMG21
KM10/KM10A
13
1
3
5
23
14
2
4
6
24
A1 A2
53 54
61 62
73 74
83 84
NF11
See POWER
CIRCUIT DIAGRAM
GS21
See POWER
CIRCUIT DIAGRAM
CONTROL BOX
See POWER
CIRCUIT DIAGRAM
C/V MOTOR
DRIVER
See POWER
CIRCUIT DIAGRAM
LED DRIVER
CONTROL
BOX
J44
I/O HEAD A,B,C,D
J51
I/O HEAD POWER
CONTACTOR
DC24VE
DC24VB
P25
J282
CN41
CN41
CN43
CN43
CN48
CN48
CN49
CN49
CN45
CN45
CN52
CN52
CN50
CN50
DC24VD
DC24VN
CN46
CN47
DC24EA
CN44
14 N00686
SQ43A
SQ43B
SQ44A
SQ44B
A20 FRONT
U54
V54
W54
+24VA
+24VA
A1 EMG21
13 +24V
23 +24V
53 EMG20
U52
V52
W52
+24V
+24V
KGT-M4580-0xx
J273
J274
J275
J276
J279
J277
J278
J280
COVER
LAMP
COVER
LAMP
EMG SWITCH
FRONT LEFT
EMG SWITCH
FRONT RIGHT
LIMIT SWITCH
FRONT
EMG SWITCH
EMG SWITCH
REAR LEFT
REAR RIGHT
LIMIT SWITCH
REAR
FRONT SIDE
REAR SIDE
MSP EMG/
POWER
CONTOROL BOX
SERVICE KEY
FRONT
REAR
SERVICE KEY
EMG
EMG
EMG
EMG
F KEY
R KEY
F EMG
R EMG
F COVER
F LAMP
F EMG
R EMG
R COVER
R LAMP
SB13
SB14
SB15
SB16
SB17
SB18
REAR SIDE
FRONT SIDE
FES BOARD EMG
FES20 SAFETY
CIRCUIT
EV3

PAGE 6
YG200 (KGT)
I/O head front A (HEAD A)
PLATE
FLEXIBLE
DUCT Z1
FLEXIBLE
RIGHTLEFT
FLEXIBLE
DUCT X1
CN2
DC24V
CN10
CUnet
CN9A
CN9B
SAFETY2
R ORG
ORG
R1-AXIS
SAFETY1
N UP
NOZZLE DOWN
NOZZLE DOWN
NOZZLE UP
DC24V
DC24V
DC24V
DOWN
DOWN
DOWN
DOWN
DOWN
DOWN
HEAD1A
HEAD2A
HEAD3A
HEAD4A
HEAD5A
HEAD6A
P1-2
FNC POS1
FNC POS1
FNC POS1
P1-4
P1-6
HEAD2A
HEAD4A
HEAD6A
FNC POS2
FNC POS2
FNC POS2
P2-2
P2-4
P2-6
HEAD2A
HEAD4A
HEAD6A
CLUTCH
CLUTCH2
CLUTCH
CLUTCH
CLUTCH4
CLUTCH6
HEAD2A
HEAD4A
HEAD6A
FNC HEAD Version
CN5
CN6
VAC1
VAC2
ON
OFF
12 543
DIP SW(S2)
6
ON
OFF
1
DIP SW(S1)
CN2
CN10
CN9A
CN9B
CN5
CN6
X1-FRAME X1-FRAME
CN4
CN8
CN4
CN8
ORG/OT
LIGHT
LIGHT
FIDUCIAL
LIGHT
OT
X1-AXIS
ORG
X1-AXIS
CN7
MARKER
CN7
DUCT Y1
Y1OT
Y1ORG
ORG
Y1-AXIS
Y1-AXIS
OT
AMP1
AMP3
AMP2
J176
J54
J285
J401
J151J150
J175
J53
J284
J174
J52
J283
DI0
DI1
DO0
DO1
J404
J405
J406
1
2
3
4
5
6
SLOW DOWN
SLOW DOWN
SLOW DOWN
SLOW DOWN
SLOW DOWN
SLOW DOWN
HEAD1A
HEAD2A
HEAD3A
HEAD4A
HEAD5A
HEAD6A
1
2
3
4
5
6
DOWN
DOWN
DOWN
DOWN
DOWN
DOWN
HEAD1A
HEAD2A
HEAD3A
HEAD4A
HEAD5A
HEAD6A
2
4
6
FNC
FNC
FNC
HEAD2A
HEAD4A
HEAD6A
FNC HEAD Version
T00024
T00025
T00026
T00030
T00031
T00032
T00033
T00034
T00035
T00040
T00041
T00042
T00043
T00044
T00045
J342
I/O CONVEYOR BOARD
Y1ORG
Y1OT
J84
CUNETA
J425
J402
H+24V
H+24V
CUNET
+24V
XORG
XOT
LIGHT
H+24V
EMGA
I/O HEAD BOARD
REAR B
J177
J55
J51
I/O HEAD UNIT ASSY FRONT A
P21
EMG
N00400
N00401
N00600
N00610
N00402
+24V
N00405
+24V
N00403
N00404
+24V
N00420
N00421
N00422
N00424
N00425
N00426
N00430
N00431
N00432
LIGHT
MARKER
MARKER
CN1A
CN1B
CN1A
CN1B
CUNETR
CUNET
EMGA F
EMGA R
CN22
CN50
CN42
J292
J156
SQ53
SQ54
SQ51
SQ52
SQ55
SQ56A
SQ56B
SQ57A
SQ57B
SQ58A
SQ58B
SQ59
DOWN1N00410
SQ60
DOWN2N00411
SQ61
DOWN3N00412
SQ62
DOWN4N00413
SQ63
DOWN5N00414
SQ64
DOWN6N00415
SQ65
SQ66
SQ67
SQ68
SQ69
SQ70
SQ71
SQ72
SQ73
1
2
3
4
5
6
YV12
YV13
YV11
VACUUM
VACUUM
VACUUM
VACUUM
VACUUM
VACUUM
1
2
3
4
5
6
YV17
YV18
YV19
YV20
YV21
YV22
BLOW
BLOW
BLOW
BLOW
BLOW
BLOW
HEAD1A
HEAD2A
HEAD3A
HEAD4A
HEAD5A
HEAD6A
HEAD1A
HEAD2A
HEAD3A
HEAD4A
HEAD5A
HEAD6A
T00001
T00002
T00003
T00004
T00005
T00010
T00011
T00012
T00013
T00014
T00015
T00000
YV14
YV15
YV16
YV23
YV24
YV25
YV26
YV27
YV28
YV29
YV30
YV31
YV32
YV33
YV34
YV35
YV36
YV37
SAFETY2 HEAD A
SAFETY1 HEAD A
HEAD A FLYING
J173
CN28
KGT-M4570-0xx
HEAD A
1
2
3
4
5
6
VAC.
SENSOR
x6
P41-46

PAGE 7
YG200 (KGT)
I/O head front B (HEAD B)
PLATE
FLEXIBLE
FLEXIBLE
RIGHTLEFT
FLEXIBLE
CN2
DC24V
CN10
CUnet
CN9A
CN9B
SAFETY2
R ORG
ORG
SAFETY1
N UP
NOZZLE DOWN
NOZZLE DOWN
NOZZLE UP
DC24V
DC24V
DC24V
DOWN
DOWN
DOWN
DOWN
DOWN
DOWN
P1-2
FNC POS1
FNC POS1
FNC POS1
P1-4
P1-6
FNC POS2
FNC POS2
FNC POS2
P2-2
P2-4
P2-6
CLUTCH
CLUTCH2
CLUTCH
CLUTCH
CLUTCH4
CLUTCH6
FNC HEAD Version
CN5
CN6
VAC1
VAC2
ON
OFF
12 543
DIP SW(S2)
6
ON
OFF
1
DIP SW(S1)
CN2
CN10
CN9A
CN9B
CN5
CN6
CN4
CN8
CN4
CN8
ORG/OT
LIGHT
LIGHT
FIDUCIAL
LIGHT
OT
ORG
CN7
MARKER
CN7
ORG
OT
AMP1
AMP3
AMP2
DI0
DI1
DO0
DO1
1
2
3
4
5
6
SLOW DOWN
SLOW DOWN
SLOW DOWN
SLOW DOWN
SLOW DOWN
SLOW DOWN
1
2
3
4
5
6
DOWN
DOWN
DOWN
DOWN
DOWN
DOWN
2
4
6
FNC
FNC
FNC
FNC HEAD Version
CN27
J342
J84
J181
J59
J289
J407
J408
J410
J411
J412
DUCT Z2
J426
J180
J58
J288
DUCT X2
CUNETB
J152 J153
DUCT Y2
Y2-AXIS
Y2-AXIS
Y2ORG
Y2OT
X2-AXIS
X2-AXIS
J172J179
J51
EMGB
Y2ORG
Y2OT
I/O
CONVEYOR
BOARD
J173
X2-FRAME X2-FRAME
J57
J287
CONTROL
BOX
R2-AXIS
HEAD1B
HEAD2B
HEAD3B
HEAD4B
HEAD5B
HEAD6B
HEAD1B
HEAD2B
HEAD3B
HEAD4B
HEAD5B
HEAD6B
HEAD1B
HEAD2B
HEAD3B
HEAD4B
HEAD5B
HEAD6B
HEAD2B
HEAD4B
HEAD6B
HEAD2B
HEAD4B
HEAD6B
HEAD2B
HEAD4B
HEAD6B
HEAD2B
HEAD4B
HEAD6B
T08024
T08025
T08026
T08030
T08031
T08032
T08033
T08034
T08035
T08040
T08041
T08042
T08043
T08044
T08045
H+24V
I/O HEAD
BOARD REAR A
H+24V
H+24V
CUNET
XORG
XOT
LIGHT
EMG
H+24V
J60
I/O HEAD UNIT ASSY FRONT B
P22
N08200
N08201
N00601
N00611
N08202
+24V
N08205
N08203
+24V
+24V
N08204
N08220
N08221
N08222
N08224
N08225
N08226
N08230
N08231
N08232
LIGHT
MARKER
MARKER
CN1A
CN1B
CN1A
CN1B
CUNET
CUNETC
EMGB R
EMGB F
J182
J291
CUNET B
CN50
CN22
CN42
HEAD B
J157
KGT-M4570-0xx
SQ74
SQ75
SQ76
SQ77
SQ78
SQ79A
SQ79B
SAFETY2 HEAD B
SQ80A
SQ80B
SAFETY1 HEAD B
SQ81A
SQ81B
HEAD B FLYING
SQ82
DOWN1N08210
SQ83
DOWN2N08211
SQ84
DOWN3N08212
SQ85
DOWN4N08213
SQ86
DOWN5N08214
SQ87
DOWN6N08215
SQ88
SQ89
SQ90
SQ91
SQ92
SQ93
SQ94
SQ95
SQ96
1
2
3
4
5
6
YV39
YV40
YV38
VACUUM
VACUUM
VACUUM
VACUUM
VACUUM
VACUUM
1
2
3
4
5
6
YV44
YV45
YV46
YV47
YV48
YV49
BLOW
BLOW
BLOW
BLOW
BLOW
BLOW
HEAD1B
HEAD2B
HEAD3B
HEAD4B
HEAD5B
HEAD6B
HEAD1B
HEAD2B
HEAD3B
HEAD4B
HEAD5B
HEAD6B
T08000
T08001
T08002
T08003
T08004
T08005
T08010
T08011
T08012
T08013
T08014
T08015
YV41
YV42
YV43
YV50
YV51
YV52
YV53
YV54
YV55
YV56
YV57
YV58
YV59
YV60
YV61
YV62
YV63
YV64
1
2
3
4
5
6
VAC.
SENSOR
x6
P47 - 52