第五卷 资 料 - 第128页
4-50 5OM-1752 1306-002A(3101 1WM--1002) 高速安装头部电路 1 1 2 3 4 5 6 7 8 A B C D E F CN1 X0701 A1 A2 A3 A4 A5 A6 A7 A8 A9 A10 B1 B2 B3 B4 B5 B6 B7 B8 B9 B10 U_4 V_4 W_4 SHD 10 (GND) 24A6 (24V) F .G DC50V OUT4 OUT5 U_3 V_3 W_3 …

4-49
5OM-1752
1305-001-(31011WM---1001)
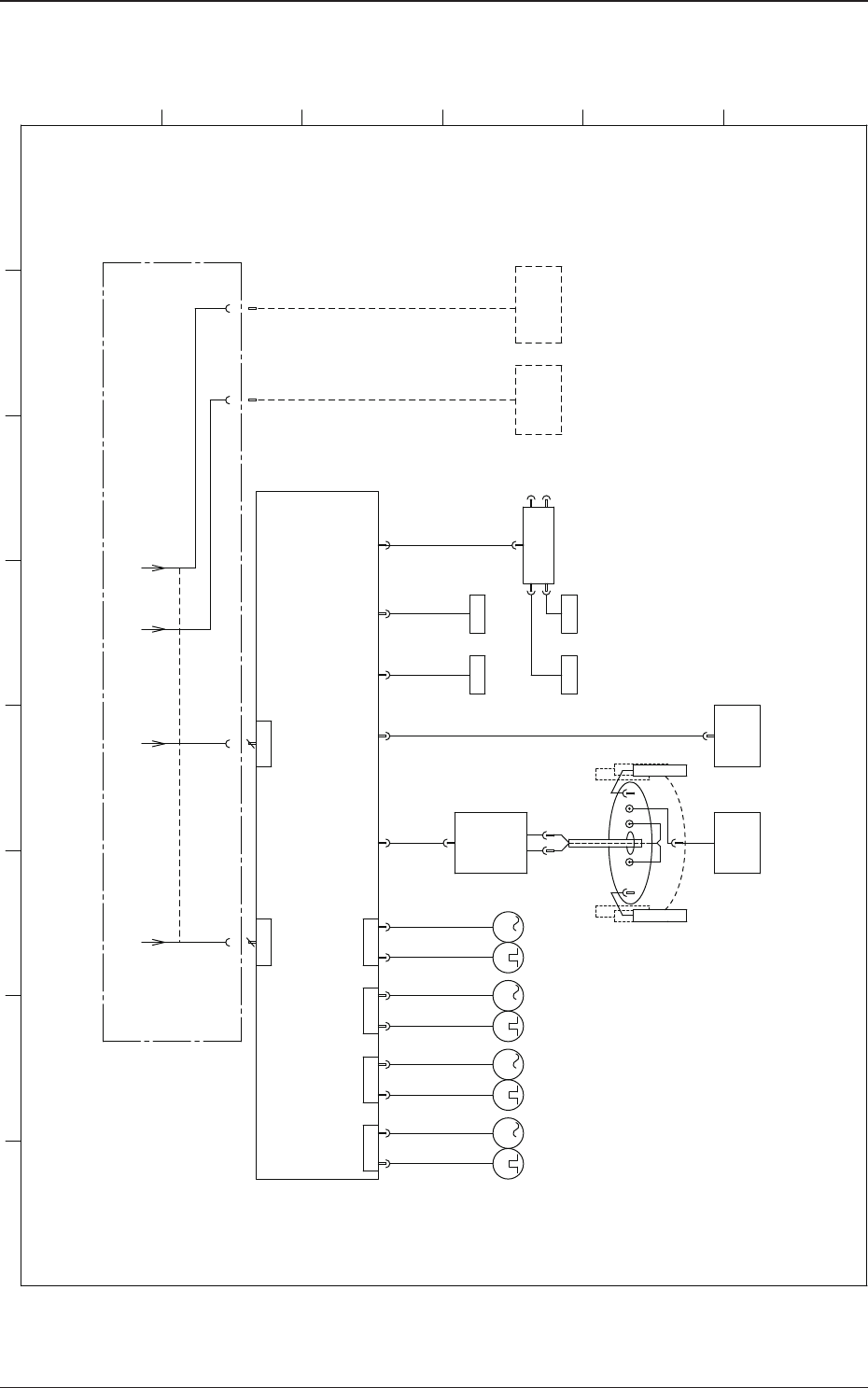
高速安装头模块图
1 2 3 4 5 6 7 8
A
B
C
D
E
F
J1
Valve 1
15 Nozzle head
U37
Slip Ring
U06
IO PCB
PWR HSIO
Valve 15
Bad board
reject sensor
PCB height
detection sensor
OptionOption
X10421
SIGPW
U03
Side View
U04
Side View
PW SIG & DIO
3
M
CN6
SSG
XIB XIH
3
M
CN5
SSG
3
M
CN4
SSG
3
M
CN3
SSG
U07
Connector PCB
CN7 CN11
Y0707 Y0711
Air blow
HL Point Detection
B0502
NS Position
Detection
B0503
NLInter Lock
CN9CN8
U05
Light PCB
X10422
CN10
Connector PCB
CN1 CN2
20P 44P
X0702X0701
Robot Cable
XIB XIH
G5S Main Machine PH
M32
NS
M33
HL
M34
NL
M31
DD
Camera

4-50
5OM-1752
1306-002A(31011WM--1002)
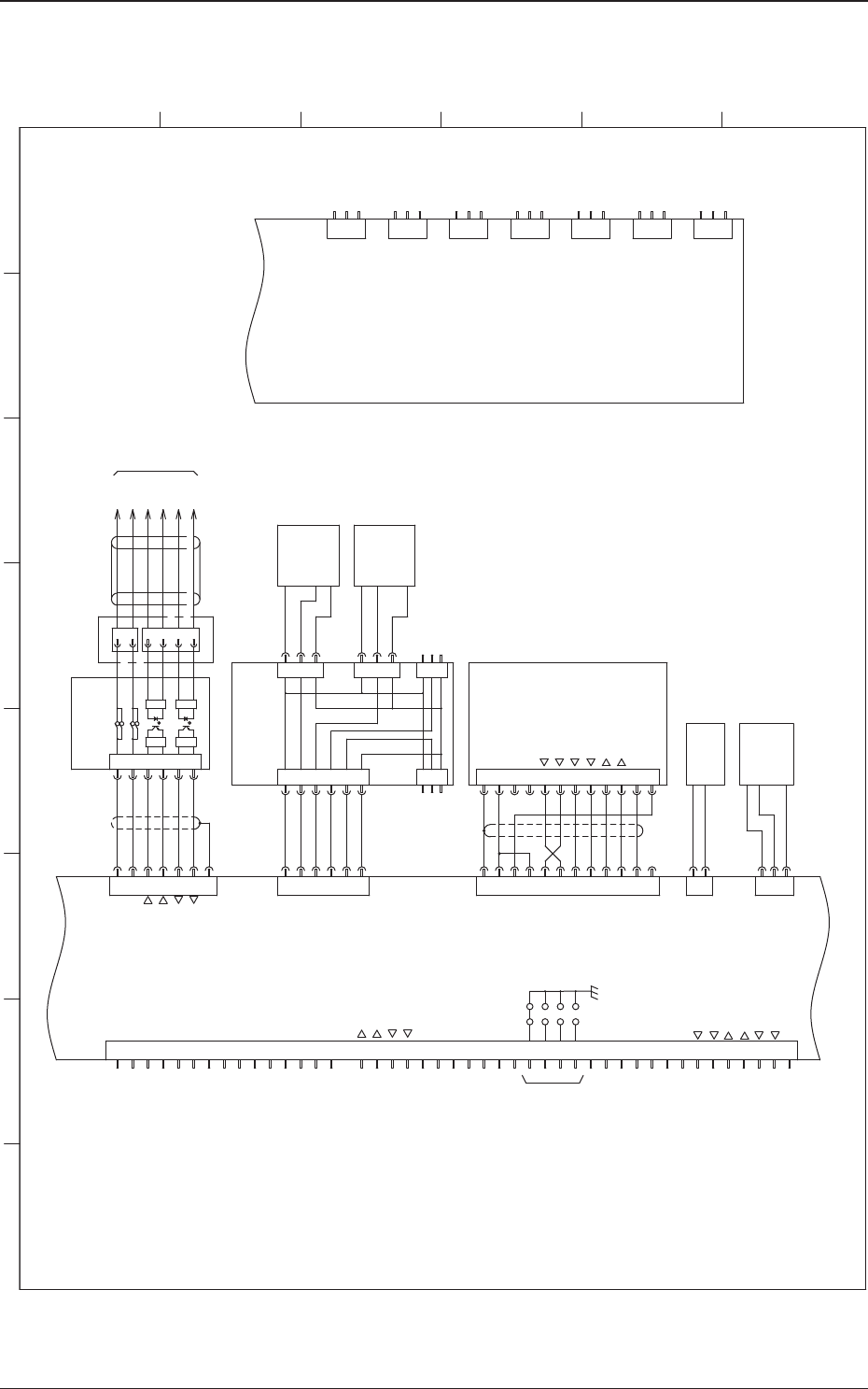
高速安装头部电路 1
1 2 3 4 5 6 7 8
A
B
C
D
E
F
CN1
X0701
A1
A2
A3
A4
A5
A6
A7
A8
A9
A10
B1
B2
B3
B4
B5
B6
B7
B8
B9
B10
U_4
V_4
W_4
SHD
10 (GND)
24A6 (24V)
F.G
DC50V
OUT4
OUT5
U_3
V_3
W_3
U_1
V_1
W_1
U_2
V_2
W_2
B2
A1
A2
B1
A5
A4
A3
B3
B5
CN3
M
3
B4
U_1
F.G
V_1
W_1
MR_1
SHD
MRR_1
BAT
SSG
DD MOTOR
M31
CN4
M
3
SSG
NL MOTOR
M34
CN5
M
3
HL MOTOR
M33
CN6
M
3
SSG
NS MOTOR
M32
P5
P5G
SSG
Robot Cable
Robot Cable
Robot Cable
Robot Cable
Robot Cable
Robot Cable
B2
A1
A2
B1
A5
A4
A3
B3
B5
B4
U_4
F.G
V_4
W_4
MR_4
SHD
MRR_4
BAT
P5
P5G
B2
A1
A2
B1
A5
A4
A3
B3
B5
B4
U_3
F.G
V_3
W_3
MR_3
SHD
MRR_3
BAT
P5
P5G
B2
A1
A2
B1
A5
A4
A3
B3
B5
B4
U_2
F.G
V_2
W_2
MR_2
SHD
MRR_2
BAT
P5
P5G
U07
Connector PCB
U07
Connector PCB
M31
M34
M33
M32
B6
A6
B6
A6
B6
A6
B6
A6

4-51
5OM-1752
1306-002A(31011WM--1003)
高速安装头部电路 2
1 2 3 4 5 6 7 8
A
B
C
D
E
F
PT
S_RXD-
SHD
S_RXD+
GND
S_TXD+
S_TXD-
DC24V
1
2
3
4
5
6
7
CN8
CN2
1
2
3
4
5
6
7
8
9
10
11
12
13
14
15
16
17
18
19
20
21
22
23
24
25
26
27
28
29
31
32
33
34
35
36
37
38
39
30
40
41
42
43
44
MRR_1
P5G
MR_1
P5
MRR_2
MR_2
MRR_3
MR_3
MRR_4
MR_4
BAT
S_TXD+
S_TXD-
S_RXD+
S_RXD-
EXPOSURE
NL_INTLK
NS_ORGN
HL_ORGN
AIR_BROW
I2C_CTRL_RXD-
I2C_CTRL_TXD+
I2C_CTRL_TXD-
I2C_CTRL_RXD+
DAT_TXD+
DAT_TXD-
8V
U07
Connector PCB
1
2
3
4
5
6
PT
2
1
PT
PT
3
4
1
2
1
2
3
4
5
6
1
2
3
(+)
(-)
L.ON
D.ON
1
2
3
(+)
(-)
L.ON
D.ON
1
2
3
1
2
3
U05
Connector PCB
GND
DC24V
NL_INTLK
NS_ORGN
U37
Slip Ring
1
2
3
4
5
6
1
2
3
4
5
6
9
10
7
8
11
CN1
U03
Side View
1
2
3
4
5
6
7
8
9
10
11
Camera
DC8V
GND
FG
DAT_TXD-
S.GND
I2C_CTRL_RXD-
DAT_TXD+
I2C_CTRL_RXD+
I2C_CTRL_TXD-
I2C_CTRL_TXD+
EXPOSURE
12
(+)
(-)
L.ON
D.ON
A
C
B
24A6
AIR_BROW
1
2
10
24A6
HL_ORIGN
1
2
3
B0503
B0502
B0711
Y0707
X0707
X0711
X0710
X0709
X0708
CN9
CN10
CN11
X3701
X0501
X0301
X0503
X0502
X10421
X10422
CN2
CN3
CN4
CN1
CN5
CN7
:TP2
:TP1
:TP8
:TP9
1
2
3
CN12
1
2
3
CN13
1
2
3
CN14
1
2
3
CN15
1
2
3
CN16
1
2
3
CN17
1
2
3
CN18
DC50V
DO
DO
U07
Connector PCB
to U06-TP
[M-/04/7C]
(-)
(+)
N.C
N.C
N.C
N.C
N.C
S.GND
N.C
SW1
1 8
2 7
3 6
4 5
24A6
12
J1
BK
R
GR
BL
:TP6
:TP7
O
Y
Not Used
Not Used
Not Used
Not Used
Not Used
Not Used
Not Used
HEAD Connection Check
HL Origin Detection
NLInter Rock
NS Position Detection
Center shaft
Coupling
Air blow