P-0187-001 - 第138页
MODEL TCM-X300 0306-001 136 XY ࠹ࡉ࡞ㇱ XY T ABLE SECTION Fig. JD-7 X Y ࠪࡘ࠻ᄌᦝㇱ XY Chute Width Changer See Fig.JD-4 Key No.303 See Fig.JD-4 Key No.307 See Fig.JD-4 Key No.306 613 625 617 616 61 1 612 623 622 622 635 637 62…

MODEL TCM-X300
0306-001
Key No. PART No. PART NAME Q’ty REMARKS
NOTE
135
JD-6
501 630 093 5875 BRACKET 1 812JD-010-501
502 630 059 6762 PULLEY,TIMING 1 812JD-010-502
503 630 008 1053 SET SCREW 2 812JD-010-503
504 630 092 9805 ASSY,MOTOR,STEPPING 1 MPM14(CHW) 812JD-010-504
505 630 093 7015 BELT,TIMING 1 812JD-010-505
506 630 000 7626 BOLT,HEX-SCT 3 812JD-010-506
508 630 000 7756 BOLT,HEX-SCT 2 812JD-010-508
509 411 141 2905 WASHER SPR 4 3 812JD-010-509
510 411 141 6705 WASHER SPR 5 2 812JD-010-510
512 411 141 4107 WASHER V 5X10X1 2 812JD-010-512
514 411 141 5906 WASHER F 4X8X0.8 3 812JD-010-514
515 630 061 1434 SHEET 2 812JD-010-515

MODEL TCM-X300
0306-001
136
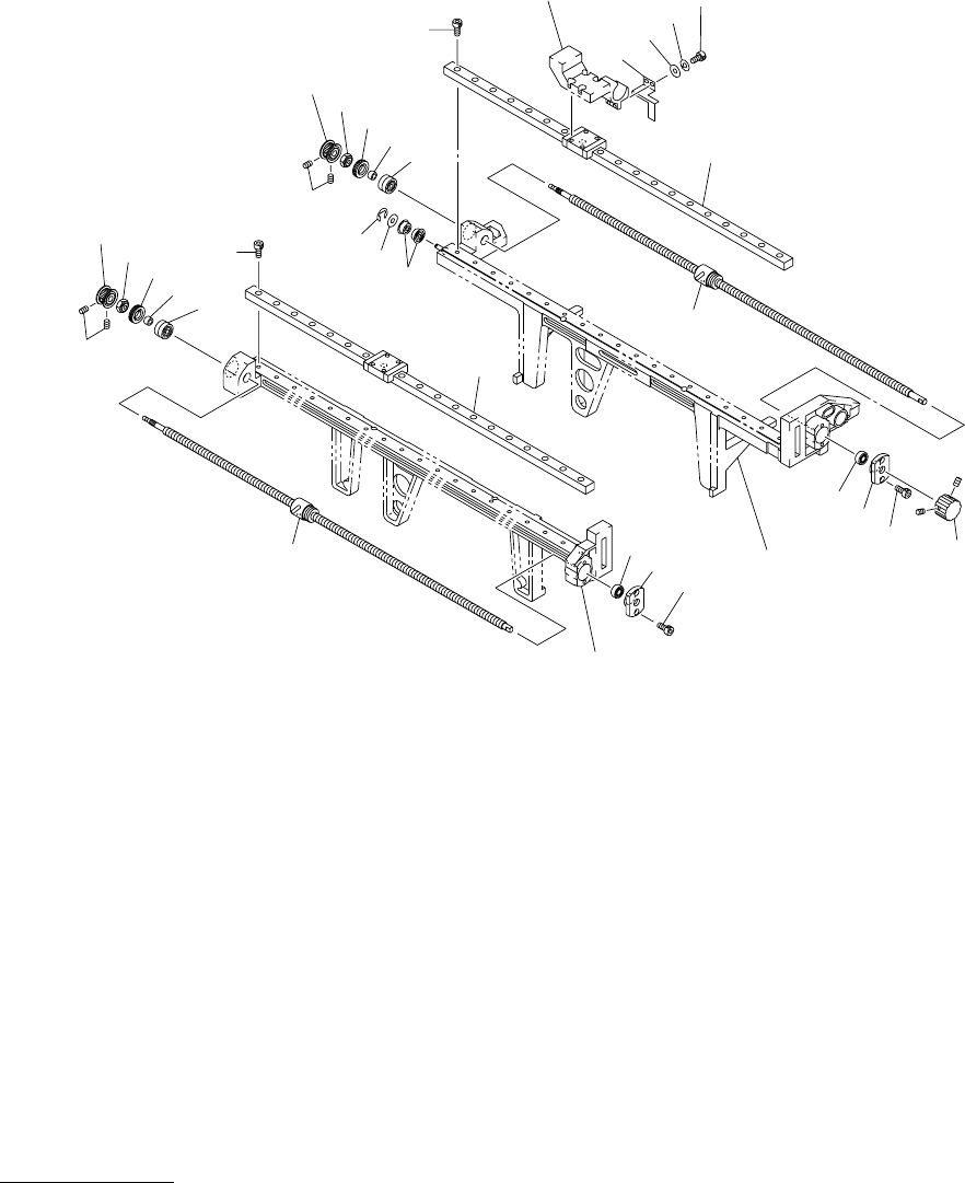
XY ࠹ࡉ࡞ㇱ XY TABLE SECTION
Fig. JD-7 XY ࠪࡘ࠻ᄌᦝㇱ XY Chute Width Changer
See Fig.JD-4
Key No.303
See Fig.JD-4
Key No.307
See Fig.JD-4
Key No.306
613
625
617
616
611
612
623
622
622
635
637
625
632
618
615
624
609
626
624
636
616
617
637
611
612
623
609
626
614
633
630
625

MODEL TCM-X300
0306-001
Key No. PART No. PART NAME Q’ty REMARKS
NOTE
137
JD-7
609 630 093 2560 HOLDER 2 812JD-010-609
611 630 076 3072 RING 2 812JD-010-611
612 630 076 3089 COLLAR 2 812JD-010-612
613 630 093 1792 PLATE 1 812JD-010-613
614 630 059 6779 GRIP 1 812JD-010-614
615 630 108 4992 BALL SCREW 1 812JD-010-615
616 630 059 6809 NUT 2 812JD-010-616
617 630 059 6755 PULLEY,TIMING 2 812JD-010-617
618 630 093 7008 BEARING,RADIAL 2 F624 2RS 812JD-010-618
622 630 108 4954 GUIDE,LINEAR 2 812JD-010-622
623 630 071 0359 BEARING,RADIAL 2 #HBX0900 812JD-010-623
624 630 007 1719 BEARING,RADIAL 2 L-1360ZZ 812JD-010-624
625 630 000 7503 BOLT,HEX-SCT 40 812JD-010-625
626 630 000 7510 BOLT,HEX-SCT 4 812JD-010-626
630 411 141 2806 WASHER SPR 3 2 812JD-010-630
632 411 141 5906 WASHER F 4X8X0.8 1 812JD-010-632
633 411 141 3902 WASHER V 3X7X0.5 2 812JD-010-633
635 411 001 0201 RING E 5 1 812JD-010-635
636 630 108 5043 BALL SCREW 1 812JD-010-636
637 630 094 3528 SET SCREW 4 812JD-010-637