P-0187-001 - 第283页
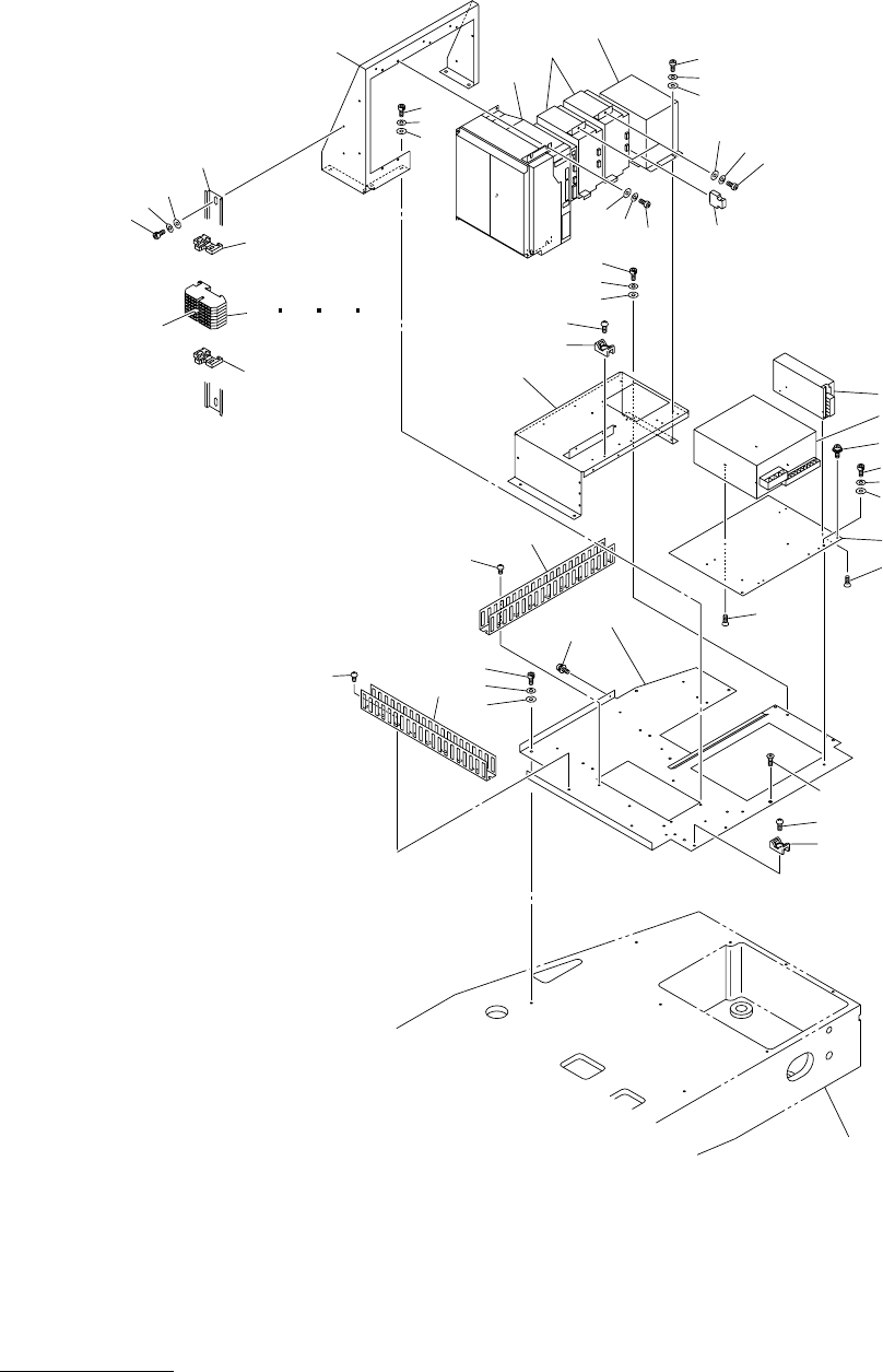
MODEL TCM-X300 0306-001 Key No. P AR T No. P AR T NAME Q’ ty REMARKS NOTE 281 RM-1 51 630 085 9577 UN IT ,P OWE R 1 G7 ,P AA5 0F -1 2- RN 812RM-010-051 52 630 086 0245 UN IT ,P OW ER 1 G 8, P AA 600F-24 812RM-010-052 54 …

MODEL TCM-X300
0306-001
280
67
72
86
See Fig.L-1
Key No.12
86
54
92
91
90
70
82
96
98
93
52
51
99
97
98
99
95
98
99
69
96
98
99
87
88
89
87
56
88
89
57
55
87
88
89
63
61
65
86
66
85
84
61
60 6259 64
66
81
83
71
94
ᯏ᪾ᑫࠅ㧞 MISCELLANEOUS PARTS-2
Fig. RM-1
HޔCZޔMZ ゲࡕ࠲࠼ࠗࡃ
H,CZ,MZ Axis Motor Driver

MODEL TCM-X300
0306-001
Key No. PART No. PART NAME Q’ty REMARKS
NOTE
281
RM-1
51 630 085 9577 UNIT,POWER 1 G7,PAA50F-12-RN 812RM-010-051
52 630 086 0245 UNIT,POWER 1 G8,PAA600F-24 812RM-010-052
54 630 086 8159 UNIT,DRIVER 1 ASMD1(H),SGDH-50AE-R
812RM-010-054
55 630 086 8166 UNIT,DRIVER 2 ASMD9(CZ),ASMD10(MZ),
SGDH-02AE-R 812RM-010-055
56 630 086 8340 RESISTOR,SPECIAL 1 812RM-010-056
57 630 119 8323 UNIT,DRIVER 1 ASMD28(CX),ASMD29(CY),#D3380
812RM-010-057
59 630 083 5458 TERMINAL 6 812RM-010-059
60 630 083 5502 ACCESSORY,WIRING 1 812RM-010-060
61 630 091 1749 BRACKET,WIRING 2 812RM-010-061
62 630 058 8460 ACCESSORY,WIRING 1 812RM-010-062
63 630 093 0764 RAIL,WIRING 1 812RM-010-063
64 630 072 8408 ACCESSORY,WIRING 1 812RM-010-064
65 630 083 5564 ACCESSORY,WIRING 1 812RM-010-065
66 630 048 3833 MECH PARTS(MOUNTING BASES 13 812RM-010-066
67 630 089 4493 ACCESSORY,WIRING 1 812RM-010-067
68 630 119 5933 BRACKET 1 812RM-010-068
69 630 119 6084 BRACKET 1 812RM-010-069
70 630 119 6091 PLATE 1 812RM-010-070
71 630 115 3261 PLATE 1 812RM-010-071
72 630 119 8415 ACCESSORY,WIRING 1 812RM-010-072
81 411 113 9109 SCR TRS 5X10 7 812RM-010-081
82 411 034 7208 SCR FLT 3X8 2 812RM-010-082
83 411 035 2707 SCR FLT 4X8 2 812RM-010-083
84 411 002 4307 SCR FLT 5X10 1 812RM-010-084
85 411 113 7501 SCR TRS 4X10 6 812RM-010-085
86 411 140 8007 SCR TRS 5X6 4 812RM-010-086
87 411 043 5004 SCR PAN 4X8 10 812RM-010-087
88 411 008 1706 WASHER SPR 4 10 812RM-010-088
89 411 119 2104 WASHER V 4X9X0.8 10 812RM-010-089
90 411 113 2803 SCR PAN 5X8 4 812RM-010-090
91 411 008 2109 WASHER SPR 5 4 812RM-010-091
92 411 088 1702 WASHER V 5X10X1 4 812RM-010-092
93 411 114 7807 SCR PAN+SW+W 4X10 5 812RM-010-093
94 411 174 6604 SCR PAN+SW+W 5X10 2 812RM-010-094
95 630 000 7725 BOLT,HEX-SCT 4 812RM-010-095
96 630 000 7732 BOLT,HEX-SCT 8 812RM-010-096
97 630 000 7749 BOLT,HEX-SCT 7 812RM-010-097
98 411 141 6705 WASHER SPR 5 19 812RM-010-098
99 411 141 4107 WASHER V 5X10X1 19 812RM-010-099

MODEL TCM-X300
0306-001
282
See Fig.RM-1
Key No.71
162
169
186
186
197
198
199
163
152
189
188
187
153
193
192
190
161
158
156
160
158
168
193
151
192
191
186
163
186
187
188
189
166
162
167
185
154
194
195
196
165
164
.
.
.
159
157
155
.
.
VIEW "A"
A
ᯏ᪾ᑫࠅ㧞 MISCELLANEOUS PARTS-2
Fig. RM-2 H ၮ᧼ H P.C.B.